壁纸
办公文件
生活文档
学习资料
当前位置:
首页
>
文档
>WM_2025年监理-水利案例-考前10页纸_监理工程师_2025监理工程师_2025年监理工程师-各大机构_2025年监理-水利案例_09.考前十页纸
WM_2025年监理-水利案例-考前10页纸_监理工程师_2025监理工程师_2025年监理工程师-各大机构_2025年监理-水利案例_09.考前十页纸
2026-02-13 23:49:23
2026-02-13 09:54:30
文档预览
文档信息
文档格式
pdf
文档大小
5.997 MB
文档页数
15 页
上传时间
2026-02-13 09:54:30
下载文档
文档内容
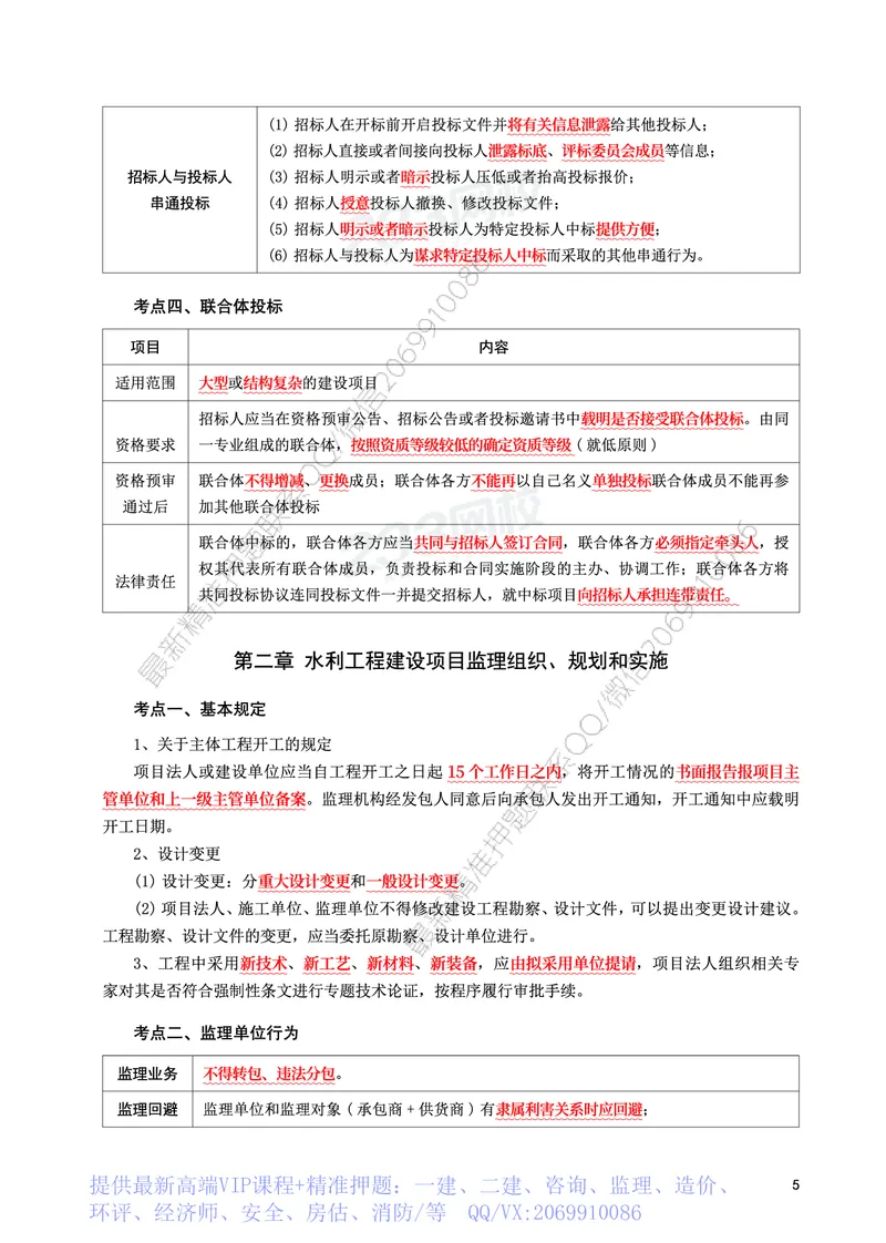
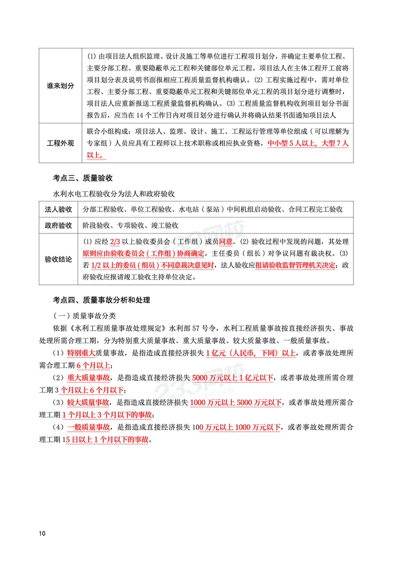
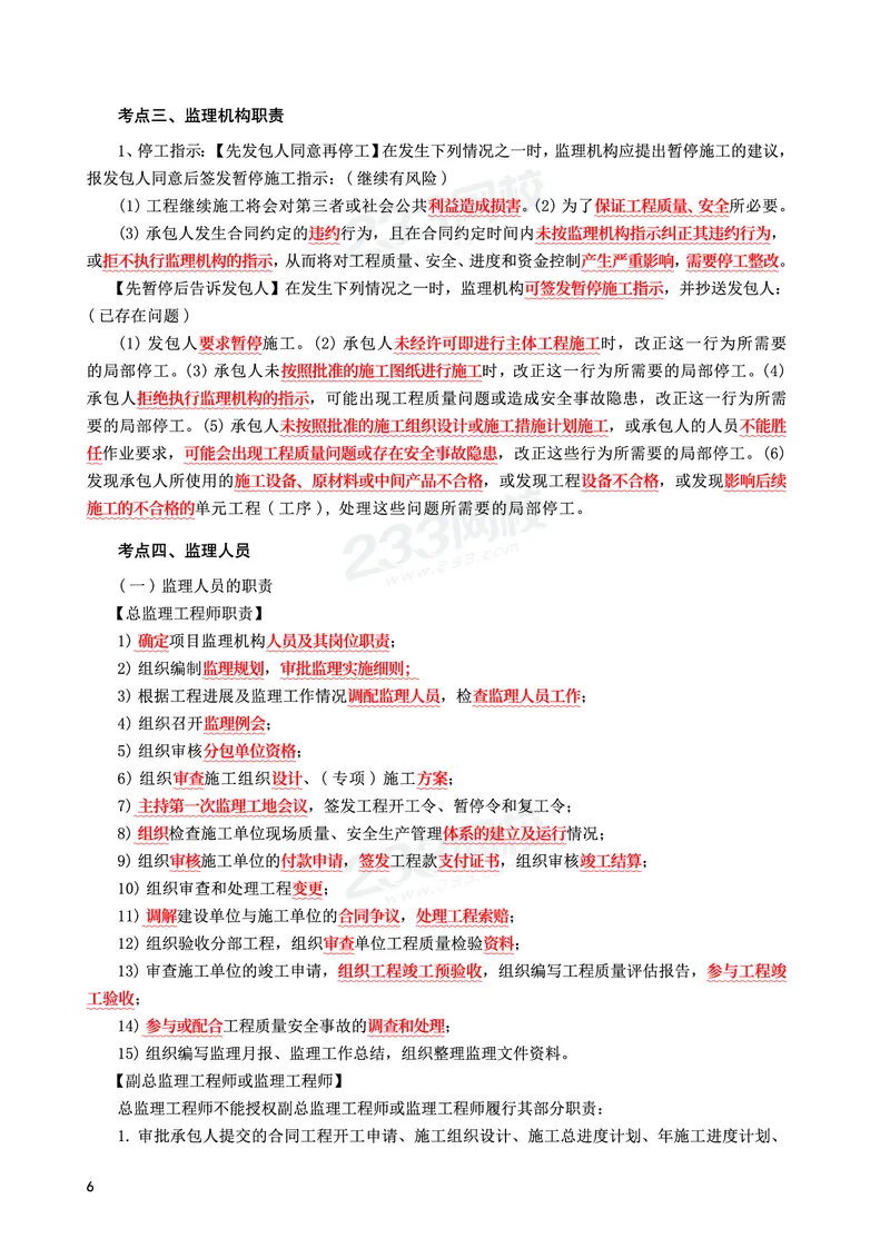
提供最新高端VIP课程+精准押题:一建、二建、咨询、监理、造价、 环评、经济师、安全、房估、消防/等 QQ/VX:2069910086提供最新高端VIP课程+精准押题:一建、二建、咨询、监理、造价、 环评、经济师、安全、房估、消防/等 QQ/VX:2069910086提供最新高端VIP课程+精准押题:一建、二建、咨询、监理、造价、 环评、经济师、安全、房估、消防/等 QQ/VX:2069910086
提示
本文档需要支付0.99元
购买此文档
提示
为了保护文档版权,请下载文档后查看完整内容
下载文档
关闭
本文档来自网络内容,如有侵犯您的权益请联系我们删除,联系邮箱:wyl860211@qq.com。
上一篇
WM_2025年监理-水利控制-考前10页纸_监理工程师_2025监理工程师_2025年监理工程师-各大机构_2025年监理-水利目标_10.考前十页纸
下一篇
WM_2025年监理-监理合同-十大必考点_监理工程师_2025监理工程师_2025年监理工程师-各大机构_2025年监理-合同_机构3-223_08.考前十页纸
最新文档
1-3_监理工程师_2025监理工程师_2025年监理工程师SVIP_2025年监理合同管理SVIP_04-冲刺串讲✿考点强化✿小灶集训_21-合同《直播点睛班》唐忍233推荐
1-3_监理工程师_2025监理工程师_2025年监理工程师SVIP_2025年监理合同管理SVIP_03-习题精析✿实战特训✿模考通关_11-合同《习题解析班》唐忍233_讲义
1-3_监理工程师_2025监理工程师_2025年监理工程师SVIP_2025年监理交通案例SVIP_04-冲刺串讲✿考点强化✿小灶集训_11-交通案例《直播点睛班》甘森233
1-3_监理工程师_2025监理工程师_2025年监理工程师SVIP_2025年监理交通控制SVIP_03-习题精析✿实战特训✿模考通关_04-交通控制《习题解析班》孙媛媛233_专业篇
1-39_监理工程师_2025监理工程师_2025年监理工程师SVIP_2025年监理交通案例SVIP_02-基础精讲✿高端面授✿深度强化_07-交通案例《教材精讲班》甘森233_讲义
1-38_监理工程师_2025监理工程师_2025年监理工程师SVIP_2025年监理土建案例SVIP_02-基础精讲✿高端面授✿深度强化_14-案例《教材精讲班》梁毛233_讲义
1-38_监理工程师_2025监理工程师_2025年监理工程师SVIP_2025年监理土建控制SVIP_02-基础精讲✿高端面授✿深度强化_11-控制《教材精讲班》江凌俊233_投资
“8+3+3”小题强化训练(10)(新高考九省联考题型)(解析版)_2024年4月_其他_2403092024届高三数学二轮复习《8+3+3》小题强化训练(新高考九省联考题型)
“8+3+3”小题强化训练(10)(新高考九省联考题型)(原卷版)_2024年4月_其他_2403092024届高三数学二轮复习《8+3+3》小题强化训练(新高考九省联考题型)
_英语参考答案及评分意见_2024年3月_013月合集_2024届四川省南充市高三高考适应性考试(二诊)_2024届四川省南充市高三下学期二诊考试英语试题
热门文档
_物理试题参考答案_2024年3月_013月合集_2024届福建省龙岩市高三下学期3月质检_龙岩市2024届3月一级校联考物理
_数学答案(1)_2024年5月_01按日期_13号_2024届青桐鸣大联考押题卷(一)_2024年青桐鸣大联考押题卷(一)-数学(含答案)
[44920392]山西省朔州市怀仁一中2024届高三四模数学答案与解析_2024年5月_01按日期_8号_2024届山西省朔州市怀仁一中高三下学期四模
[44197509]2024届山西省太原市高三下学期一模英语试题_2024年3月_013月合集_2024届山西省太原市高三下学期模拟考试(一)(太原一模)
[44121718]2024届广西柳州市高三三模考试语文试题(无答案)_2024年3月_013月合集_2024届广西柳州市高三下学期第三次模拟考试(柳州三模)
1-37_监理工程师_2025监理工程师_2025年监理工程师SVIP_2025年监理水利案例SVIP_02-基础精讲✿高端面授✿深度强化_05-水利案例《教材精讲班》王欣233
专题20数列的通项公式及数列求和大题综合(教师卷)-十年(2015-2024)高考真题数学分项汇编(全国通用)_近10年高考真题汇编(必刷)
专题18圆锥曲线(椭圆、双曲线、抛物线)小题综合(教师卷)-十年(2015-2024)高考真题数学分项汇编(全国通用)_近10年高考真题汇编(必刷)
1-34_监理工程师_2025监理工程师_2025年监理工程师SVIP_2025年监理水利案例SVIP_02-基础精讲✿高端面授✿深度强化_05-水利案例《教材精讲班》王欣233
1-34_监理工程师_2025监理工程师_2025年监理工程师SVIP_2025年监理水利控制SVIP_02-基础精讲✿高端面授✿深度强化_05-水利控制《教材精讲班》苏洁233推荐_投资
随机文档
专题16哲学与唯物论、认识论-学易金卷:十年(2014-2023)高考政治真题分项汇编(原卷卷)_近10年高考真题汇编(必刷)_十年(2014-2024)高考政治真题分项汇编(全国通用)
1-34_监理工程师_2025监理工程师_2025年监理工程师SVIP_2025年监理土建控制SVIP_02-基础精讲✿高端面授✿深度强化_11-控制《教材精讲班》江凌俊233_质量
专题16原子物理-2024年高考真题和模拟题物理分类汇编(学生卷)_近10年高考真题汇编(必刷)_十年(2014-2024)高考物理真题分项汇编(全国通用)
专题15阅读理解议论文(学生卷)--十年(2015-2024)高考真题英语分项汇编(全国通用)_近10年高考真题汇编(必刷)_十年(2014-2024)高考英语真题分类汇编(全国通用)
1-34_监理工程师_2025监理工程师_2025年监理工程师SVIP_2025年监理交通控制SVIP_02-基础精讲✿高端面授✿深度强化_07-交通控制《教材精讲班》孙媛媛233_专业篇
[43018113]英语(一)--九省联考考后提升卷+(原卷+解析+听力)_英语--九省联考考后提升卷+原卷版_2024年4月_其他_2024年1月新“九省联考”考后提升卷(原卷+解析)
专题15逻辑思维与辩证思维-2024年高考真题和模拟题政治分类汇编(学生卷)_近10年高考真题汇编(必刷)_十年(2014-2024)高考政治真题分项汇编(全国通用)
wz_政治答案_2024年4月_01按日期_21号_2024届四川省绵阳市高中第三次诊断性考试_四川省绵阳市高中2021级第三次诊断性考试-文科综合
专题15选择性必修内容(解析卷)_近10年高考真题汇编(必刷)_十年(2014-2024)高考历史真题分项汇编(全国通用)_2023年高考真题和模拟题历史分项汇编(全国通用)
wz_地理答案_2024年4月_01按日期_21号_2024届四川省绵阳市高中第三次诊断性考试_四川省绵阳市高中2021级第三次诊断性考试-文科综合