当前位置:首页>文档>WM_26.基本知识点十二工程费用控制(四)_监理工程师_2025监理工程师_2025年监理工程师-各大机构_2025年监理-交通案例_01.精讲班-李.毅佳_讲义

WM_26.基本知识点十二工程费用控制(四)_监理工程师_2025监理工程师_2025年监理工程师-各大机构_2025年监理-交通案例_01.精讲班-李.毅佳_讲义

  • 2026-04-08 19:17:34 2026-02-13 10:05:13

文档预览

WM_26.基本知识点十二工程费用控制(四)_监理工程师_2025监理工程师_2025年监理工程师-各大机构_2025年监理-交通案例_01.精讲班-李.毅佳_讲义
WM_26.基本知识点十二工程费用控制(四)_监理工程师_2025监理工程师_2025年监理工程师-各大机构_2025年监理-交通案例_01.精讲班-李.毅佳_讲义
WM_26.基本知识点十二工程费用控制(四)_监理工程师_2025监理工程师_2025年监理工程师-各大机构_2025年监理-交通案例_01.精讲班-李.毅佳_讲义
WM_26.基本知识点十二工程费用控制(四)_监理工程师_2025监理工程师_2025年监理工程师-各大机构_2025年监理-交通案例_01.精讲班-李.毅佳_讲义

文档信息

文档格式
pdf
文档大小
0.340 MB
文档页数
2 页
上传时间
2026-02-13 10:05:13

文档内容

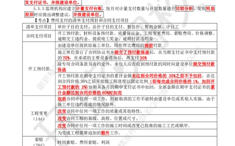
学员专用 请勿外泄 2025环球网校监理工程师《交通运输工程监理案例分析》精讲 第一部分 主要知识点 【考点】费用监理(JTG G10-2016) 5.5.1监理机构应以质量合格、手续齐全且符合结构安全和环保要求作为计量支付的先决条件。 未经总监批准不得支付。 5.5.2监理机构在按合同约定进行计量、支付时,计量支付项目应不重、不漏,数量应准确。 5.5.3监理机构收到施工单位计量申请后,应按下列规定及时进行计量: 及 应根据施工合同约定、核定的工程量清单和签发的《分项工程(中间)交工证书》等进行计量, 时 确定实际完成的工程量 计 对路基基底处理、结构物基础基底处理等有争议需要现场确认的项目,应会同建设、设计、施 量 工等单位现场计量确定 5.5.4监理机构收到施工单位提交的工程支付申请后,应按合同约定进行复核,经总监审核后签 发支付证书,并报建设单位。 5.5.5监理机构应建立计量支付台账,按月对计量支付数量与计划数量进行比较分析,发现明显 差异时应提出调整建议,并报建设单位。 【考点】费用支付的清单支付项目和合同支付项目 清单支付项目 单价子目的支付、总价子目的支付、暂估价、暂列金额、计日工 开工预付款、材料设备预付款、质量保证金、工程变更费用、索赔费用、价格调整、 合同支付项目 逾期交工违约金、提前竣工奖金、逾期付款违约金 由建设单位提供给施工单位,用作开工费用的提前付款 施工单位签订了合同协议书并提交了预付款保函后,在当期支付证书中支付预付款 的70%,在承诺的主要设备进场后,再支付30% 除专用合同条款另有约定外,承包人应在收到预付款的同时向建设单位提交预付款 开工预付款 保函 开工预付款在期中支付证书的累计金额未达到合同价格的 30%之前不予扣回,在达 到合同价格 30%之后开始按工程进度以固定比例(即每完成合同价格的 1%,扣回开 工预付款的 2%)分期从各月的期中支付证书中扣回,全部金额在期中支付证书的累 计金额达到合同价格的80%时扣完 取消合同中任何一项工作,但被取消的工作不能转由建设单位或其他人实施,由于 施工单位违约造成的情况除外。 改变合同中任何一项工作的质量或其他特性。 工程变更 (14d) 改变合同工程的基线、高程、位置或尺寸。 改变合同中任何一项工作的施工时间或改变已批准的施工工艺或顺序。 为完成工程需要追加的额外工作。 索赔 时间索赔、费用索赔、利润 (28d) 【佳分小知识】施工中综合单价的调整 调整方式、方法应在合同中约定。 ①当工程量清单项目工程量的变化幅度在 15%以内时,其综合单价不作调整, 执行原有综合单价 若合同未作约定,可 ②当工程量清单项目工程量的变化幅度在 15%以外,其综合单价以及对应的措 参照以下原则办理 施费(如有)均应作调整。调整的方法是由承包人对增加的工程量或减少后剩 余的工程量提出新的综合单价和措施项目费,经发包人确认后调整。【佳分秘 籍:多降少提】 提供最新高端VIP课程+精准押题:一建、二建、咨询、监理、造价、 第 1 页 共 2 页 环评、经济师、安全、房估、消防/等 QQ/VX:2069910086学员专用 请勿外泄 第 2 页 共 2 页