当前位置:首页>文档>4.3原子的核实结构模型练习—新教材人教版(2019)高中物理选择性必修三_E015高中全科试卷_物理试题_选修3_2.同步练习_同步练习(第二套)

4.3原子的核实结构模型练习—新教材人教版(2019)高中物理选择性必修三_E015高中全科试卷_物理试题_选修3_2.同步练习_同步练习(第二套)

  • 2026-05-25 20:13:38 2026-02-15 03:19:38

文档预览

4.3原子的核实结构模型练习—新教材人教版(2019)高中物理选择性必修三_E015高中全科试卷_物理试题_选修3_2.同步练习_同步练习(第二套)
4.3原子的核实结构模型练习—新教材人教版(2019)高中物理选择性必修三_E015高中全科试卷_物理试题_选修3_2.同步练习_同步练习(第二套)
4.3原子的核实结构模型练习—新教材人教版(2019)高中物理选择性必修三_E015高中全科试卷_物理试题_选修3_2.同步练习_同步练习(第二套)
4.3原子的核实结构模型练习—新教材人教版(2019)高中物理选择性必修三_E015高中全科试卷_物理试题_选修3_2.同步练习_同步练习(第二套)
4.3原子的核实结构模型练习—新教材人教版(2019)高中物理选择性必修三_E015高中全科试卷_物理试题_选修3_2.同步练习_同步练习(第二套)
4.3原子的核实结构模型练习—新教材人教版(2019)高中物理选择性必修三_E015高中全科试卷_物理试题_选修3_2.同步练习_同步练习(第二套)
4.3原子的核实结构模型练习—新教材人教版(2019)高中物理选择性必修三_E015高中全科试卷_物理试题_选修3_2.同步练习_同步练习(第二套)
4.3原子的核实结构模型练习—新教材人教版(2019)高中物理选择性必修三_E015高中全科试卷_物理试题_选修3_2.同步练习_同步练习(第二套)
4.3原子的核实结构模型练习—新教材人教版(2019)高中物理选择性必修三_E015高中全科试卷_物理试题_选修3_2.同步练习_同步练习(第二套)

文档信息

文档格式
docx
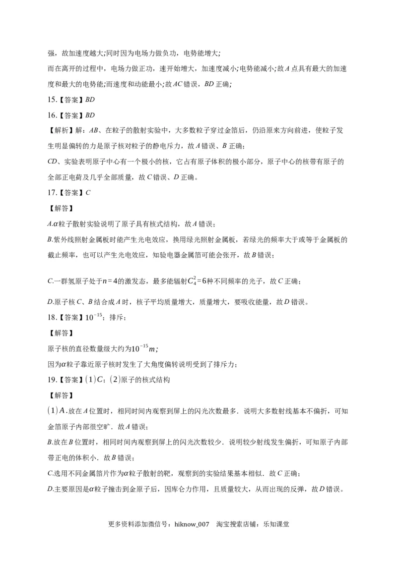
文档大小
0.133 MB
文档页数
9 页
上传时间
2026-02-15 03:19:38

文档内容

原子的核实结构模型练习 一、单选题 关于原子结构,下列说法正确的是() 1. A. 原子中的原子核很小,核外很“空旷” B. 原子核半径的数量级是10−10m C. 原子的全部电荷都集中在原子核里 D. 原子的全部质量都集中在原子核里 下列说法中正确的() 2. A. 汤姆生发现电子,表明原子具有核式结构 B. 氡的半衰期为3.8天,若有4个氡原子核,经过7.6天就只剩下1个 C. 按照波尔理论,氢原子核外电子从半径较小的轨道跃迁到半径较大的轨道时,电子的动能 减小,原子总能量增加 D. 太阳辐射的能量主要来自太阳内部的核裂变反应 经过不断的实验探索,我们已经对原子结构有了一定的认识。对于这个探索的过程,下列说法 3. 正确的是() A. 汤姆孙对阴极射线的研究,证实了阴极射线的本质是带电的质子流 B. 卢瑟福通过对α粒子散射实验现象的分析,完全否定了汤姆孙的枣糕模型 C. 核式结构模型很好地解释了原子光谱的分立特征 D. 玻尔将量子观念引入原子领域,指出原子中的电子实际上没有确定的轨道,提出了“电子 云”的概念 在人类对微观世界进行探索的过程中,科学实验起到了非常重要的作用.下列说法符合历史事 4. 实的是() A. 汤姆逊通过油滴实验测出了基本电荷的数值 B. 原子核所含核子单独存在时的总质量小于该原子核的质量 C. 由波尔理论知道氢原子从激发态跃迁到基态时会放出光子 D. 一个原子核在一次衰变中可同时放出α、β和γ三种射线 关于近代物理知识,下列说法中正确的是() 5. A. 原子核的比结合能越大,原子核越稳定 B. 汤姆孙发现了电子,并测量出了电子的电荷量 更多资料添加微信号: 淘宝搜索店铺:乐知课堂 hiknow_007C. 原子核发生一次β衰变,该原子外层就失去一个电子 D. 在光电效应现象中,金属的逸出功随入射光频率的增大而增大 下列各种关于近代物理学的现象中,与原子核内部变化有关的是() 6. A. 紫外线照射锌板时,锌板向外发射光电子的现象 B. a粒子轰击金箔时,少数发生大角度偏转的现象 C. 氢原子发光时,形成不连续的线状光谱的现象 D. 含铀的矿物质自发向外放出β射线(高速电子流)的现象 20世纪初,物理学家卢瑟福及盖革等用α粒子轰击金箔的实验装置如图所示。实验发现,α粒 7. 子穿过金箔后只有极少数发生了大角度偏转,此现象说明 A. 原子不显电性 B. 原子核由质子和中子组成 C. 电子占原子质量小部分但体积大带负电 D. 原子核占原子质量绝大部分且体积小带正电 卢瑟福对α粒子散射实验的解释错误的是() 8. A. 使α粒子产生偏转的力是金原子核对α粒子的库仑斥力 B. 使α粒子产生偏转的原因是α粒子碰上了电子 C. 原子中绝大部分是空的,所以绝大多数α粒子几乎不偏转 D. 原子核很小,只有极少数靠近它的α粒子产生大角度偏转 在α粒子散射实验中,我们并没有考虑电子对α粒子偏转角度的影响,这是因为() 9. A. 电子的体积非常小,以致α粒子碰不到它 B. 电子的质量远比α粒子的小,所以它对α粒子运动的影响极其微小 C. α粒子使各个电子碰撞的效果相互抵消 D. 电子在核外均匀分布,所以α粒子受电子作用的合外力为零 下列说法中正确的是() 10. 更多资料添加微信号: 淘宝搜索店铺:乐知课堂 hiknow_007A. 光电效应现象说明光具有粒子性,康普顿效应现象说明光具有波动性 B. 太阳能的主要来源是太阳中发生的重核裂变 C. 分别用红光和紫光照射金属钾表面均有光电子逸出,红光照射时逸出的光电子的最大初动 能较大 D. 卢瑟福由α粒子散射实验否定了原子的“枣糕”模型,建立了原子的核式结构模型 下列现象中,原子核结构发生了改变的是() 11. A. 氢气放电管发出可见光 B. β衰变放出β粒子 C. α粒子散射现象 D. 光电效应现象 关于原子物理,下列说法正确的是 12. A. β射线是原子的核外电子电离形成的高速电子流 B. 增加放射性元素钍的温度,可以使钍的半衰期变短 C. 核聚变反应方程❑ 2H+❑ 3H→❑ 4He+x中,x表示质子 1 1 2 D. 卢瑟福通过α粒子散射实验,提出了原子的核式结构模型 二、多选题 关于原子核式结构理论说法正确的是() 13. A. 是通过发现电子的实验现象得出来的 B. 原子的中心有个核,叫做原子核 C. 原子的正电荷均匀分布在整个原子中 D. 原子的全部正电荷和几乎全部质量都集中在原子核里,带负电的电子在核外旋转 如图所示,为α粒子散射实验的示意图,A点为某α粒子运动中离原 14. 子核最近的位置,则该α粒子在A点具有() A. 最大的速度 B. 最大的加速度 C. 最大的动能 D. 最大的电势能 (多选)在α粒子散射实验中,当α粒子穿过金箔时,下列理解正确的是() 15. A. 与金原子核相距较远的α粒子,可能发生大角度偏转 B. 与金原子核相距较近的α粒子,可能发生大角度偏转 更多资料添加微信号: 淘宝搜索店铺:乐知课堂 hiknow_007C. α粒子与金原子核距离最近时,系统的能量最小 D. α 粒子与金原子核距离最近时,系统的势能最大 α粒子散射实验又称金箔实验或Geiger−Marsden实验,是 16. 1909年汉斯⋅盖革和恩斯特⋅马斯登在欧内斯特⋅卢瑟福指导 下于英国曼彻斯特大学做的一个著名物理实验。α粒子轰击金 箔的轨迹如图所示。下列说法正确的是() A. 使α粒子发生明显偏转的力是原子核对α粒子的静电引力F B. 大多数α粒子穿过金箔后,仍沿原来方向前进 C. 实验表明原子中心的核带有原子的全部正电荷及全部质量 D. 实验表明原子中心有一个极小的核,它占有原子体积的极小部分 三、填空题 关于图中四幅图的有关说法中正确的是() 17. A.图甲中的α粒子散射实验说明了原子核是由质子与中子组成 B. 图乙中若改用绿光照射,验电器金属箔片一定不会张开 C. 图丙一群氢原子处于n=4的激发态,最多能辐射6种不同频率的光子 D. 图丁原子核C、B结合成A时会有质量亏损,要释放能量 18. 如图甲为卢瑟福的原子核式结构模型图,原子的中间有一个体积很小、带正电的核,卢瑟福推 算出原子核的直径约为 m;如图乙为α粒子散射实验现象模拟图,图中只有极少数α粒子 有机会从离核很近的地方经过,是因为受到比较大的 力,才会发生大角度的偏转。 更多资料添加微信号: 淘宝搜索店铺:乐知课堂 hiknow_007图甲:原子核式结构模型 图乙:α粒子散射实验 19. 如图所示为卢瑟福α粒子散射实验装置的示意图,图中的显微镜可在圆周轨道上转动,通过显 微镜前相连的荧光屏可观察α粒子在各个角度的散射情况。 (1)下列说法中正确的是 。 A.在图中的A、B两位置分别进行观察,相同时间内观察到屏上的闪光次数一样多 B.在图中的B位置进行观察,屏上观察不到任何闪光 C.卢瑟福选用不同金属箔片作为α粒子散射的靶,观察到的实验结果基本相似 D.α粒子发生散射的主要原因是α粒子撞击到金原子后产生的反弹 (2)卢瑟福根据该实验的实验结果提出了 模型。 更多资料添加微信号: 淘宝搜索店铺:乐知课堂 hiknow_007答案和解析 1.【答案】A 2.【答案】C 【解析】解:A、汤姆生发现了电子,认为原子是枣糕式模型.故A错误. B、半衰期是对大量原子核的统计规律,对于单个或者少数是不成立的.故B错误. e2 v2 C、氢原子核外电子从半径较小的轨道跃迁到半径较大的轨道时,原子能量增大,根据k =m r2 r 知,动能减小.故C正确. D、太阳辐射的能量主要来自太阳内部的核聚变反应,又称热核反应.故D错误. 3.【答案】B A.阴极射线是电子流,A错误; B.卢瑟福通过对α粒子散射实验现象的分析,提出了原子的核式结构模型,完全否定了汤姆孙的枣 糕模型,选项 B正确: C.玻尔假设能够很好解释氢原子光谱的分立特征,但核式结构模型不能解释原子光谱的分立特征, 选项C错误; D.玻尔假设依然保留了轨道这一经典概念,并没有提出“电子云”的概念,选项 D错误。 4.【答案】C 【解答】 解:A、密立根通过油滴实验测出了基本电荷的数值为1.6×10−19 C,选项A错误; B、原子核所含核子单独存在时的总质量大于该原子核的质量,选项B错误; C、由波尔理论知道氢原子从激发态跃迁到基态时会放出光子,选项C正确; D、一个原子核在一次衰变中不可能同时放出α、β和γ三种射线,选项D错误. 5.【答案】A 【解答】 A、比结合能越大,原子核中核子结合得越牢固,原子核越稳定,故A正确。 B、汤姆孙发现了电子,密立根测量出了电子的电荷量,故B错误。 C、β衰变的实质是原子核内的一个中子转变为一个质子和一个电子,电子释放出来,故C错误。 D、金属的逸出功是由金属本身决定的,与入射光频率无关。故D错误。 更多资料添加微信号: 淘宝搜索店铺:乐知课堂 hiknow_0076.【答案】D 【解答】 A.光电效应是原子核外层电子脱离原子核的束缚而逸出,没有涉及到原子核的变化,故A错误; B.α粒子散射实验表明了原子内部有一个很小的核,并没有涉及到核内部的变化,故B错误; C.原子发光是原子跃迁形成的,即电子从高能级向低能级跃迁,释放的能量以光子形式辐射出去, 没有涉及到原子核的变化,故C错误; D.天然放射现象是原子核内部发生变化自发的放射出α射线或β射线,从而发生α衰变或β衰变,反 应的过程中核内核子数,质子数,中子数发生变化,故D正确。 7.【答案】D 【解答】 根据α粒子散射实验的现象可知,绝大多数α粒子几乎不发生偏转;少数α粒子发生了较大的角度偏 转;极少数α粒子发生了大角度偏转,从绝大多数α粒子几乎不发生偏转,可以推测使粒子受到排 斥力的核体积极小,所以带正电的物质只占整个原子的很小空间,电子在核外绕核运动;同时原子 核几乎集中了原子的全部质量。故ABC错误,D正确。 8.【答案】B 【解答】 A、使α粒子产生偏转的力主要是原子核对α粒子的库仑力的作用,故A正确; B、认为电子不会对α粒子偏转产生影响,其主要原因是电子的质量很小,就算碰到,也不会引起 明显的偏转,故B错误; C、由上分析可知,α粒子接近原子核才会偏转,因此原子中绝大部分是空的,则绝大多数α粒子几 乎不偏转,故C正确; D、只有当α粒子与核十分接近时,才会受到很大库仑斥力,而原子核很小,所以α粒子接近它的机 会就很少,所以只有极少数大角度的偏转,而绝大多数基本按直线方向前进,9.【答案】B 【解答】 α粒子的质量是电子质量的7300倍,电子虽然很小,但数量很多,α粒子仍能碰到,影响微乎其微, B正确. 故选B。 更多资料添加微信号: 淘宝搜索店铺:乐知课堂 hiknow_00710.【答案】D 【解答】 解:A、光电效应,康普顿效应说明光具有粒子性,故A错误; B、太阳辐射的能量主要来源于轻核的聚变,故B错误; C、分别用红光和紫光照射金属钾表面均有光电子逸出,红光照射时,由于红光的频率比紫光更小, 根据光电效应方程可知逸出的光电子的最大初动能较小,故C错误; D、α粒子散射实验提出了原子核式结构模型,故D正确. 11.【答案】B 【解答】 A.从氢气放电管可以获得氢原子光谱,原子发光是原子跃迁形成的,即电子从高能级向低能级跃迁, 释放的能量以光子形式辐射出去,没有涉及到原子核的变化,故A错误; B.天然放射现象是原子核内部发生变化自发的放射出α粒子或电子,从而发生α衰变或β衰变,反应 的过程中核内核子数,质子数,中子数发生变化,故B正确; C.α粒子散射实验表明了原子内部有一个很小的核,并没有涉及到核内部的变化,故C错误; D.光电效应是原子核外层电子脱离原子核的束缚而逸出,没有涉及到原子核的变化,故D错误。 12.【答案】D 【解答】 A. β 射线是原子核内中子变成1个质子和1个电子,电子形成高速运动的电子流;故 A 错误; B. 放射性元素的半衰期由原子核的种类决定,与外界温度、压强无关;故 B 错误; C. 核聚变反应方程❑ 2H+❑ 3H→❑ 4He+x中, x的质量数: A=2+3−4=1 ,电荷数: 1 1 2 z=1+1−2=0 ,可知x 表示中子。故 C 错误; D. 卢瑟福通过α粒子散射实验,提出了原子的核式结构模型。故 D 正确。 13.【答案】BD 14.【答案】BD 【解答】 粒子在向原子核靠近时因为受到原子核的斥力作用,速度将越来越小;但因为越靠近原子核电场越 更多资料添加微信号: 淘宝搜索店铺:乐知课堂 hiknow_007强,故加速度越大;同时因为电场力做负功,电势能增大; 而在离开的过程中,电场力做正功,速开始增大,加速度减小;电势能减小;故A点具有最大的加速 度和最大的电势能;而速度和动能最小;故AC错误,BD正确; 15.【答案】BD 16.【答案】BD 【解析】解:AB、在粒子的散射实验中,大多数粒子穿过金箔后,仍沿原来方向前进,使粒子发 生明显偏转的力是原子核对粒子的静电斥力,故A错误、B正确; CD、实验表明原子中心有一个极小的核,它占有原子体积的极小部分,原子中心的核带有原子的 全部正电荷及几乎全部质量,故C错误、D正确。 17.【答案】C 【解答】 A.α粒子散射实验说明了原子具有核式结构,故A错误; B.紫外线照射金属板时能产生光电效应,换用绿光照射金属板,若绿光的频率大于或等于金属板的 截止频率,也可以产生光电效应,知验电器金属箔可能会张开,故B错误; C.一群氢原子处于n=4的激发态,最多能辐射C2=6种不同频率的光子,故C正确; 4 D.原子核C、B结合成A时,核子平均质量增大,质量增大,要吸收能量,故D错误。 18.【答案】10−15;排斥; 【解答】 原子核的直径数量级大约为10−15m; 因为α粒子靠近原子核时发生了大角度偏转说明受到了排斥力; 19.【答案】(1)C;(2)原子的核式结构 【解答】 (1)A.放在A位置时,相同时间内观察到屏上的闪光次数最多.说明大多数射线基本不偏折,可知 金箔原子内部很空旷.故A错误; B.放在B位置时,相同时间内观察到屏上的闪光次数较少.说明较少射线发生偏折,可知原子内部 带正电的体积小.故B错误; C.选用不同金属箔片作为α粒子散射的靶,观察到的实验结果基本相似.故C正确; D.主要原因是α粒子撞击到金原子后,因库仑力作用,且质量较大,从而出现的反弹,故D错误。 更多资料添加微信号: 淘宝搜索店铺:乐知课堂 hiknow_007