文档
办公文件
生活文档
学习资料
当前位置:
首页
>
文档
>历史答案(附中6次)_2024年3月_013月合集_2024届湖南省师范大学附属中学高三月考(六)_湖南省长沙市湖南师范大学附属中学2023-2024学年高三下学期第六次月考历史试题
历史答案(附中6次)_2024年3月_013月合集_2024届湖南省师范大学附属中学高三月考(六)_湖南省长沙市湖南师范大学附属中学2023-2024学年高三下学期第六次月考历史试题
2026-03-22 16:38:34
2026-02-15 09:12:32
文档预览
文档信息
文档格式
pdf
文档大小
1.734 MB
文档页数
2 页
上传时间
2026-02-15 09:12:32
下载文档
文档内容
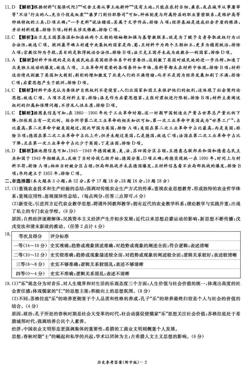
{#{QQABDYAEggCgQgAAAQhCQwlYCgMQkBEACIoOBBAAsAAByQFABAA=}#}{#{QQABDYAEggCgQgAAAQhCQwlYCgMQkBEACIoOBBAAsAAByQFABAA=}#}
本文档来自网络内容,如有侵犯您的权益请联系我们删除,联系邮箱:wyl860211@qq.com。
上一篇
历史答案(长郡高三6)_2024年2月_01每日更新_21号_2024届湖南省长沙市长郡中学高三下学期寒假作业检测(月考六)_湖南省长沙市长郡中学2024届高三下学期寒假作业检测(月考六)历史
下一篇
Unit3DiverseCulturesB卷·综合能力提升练(解析版)-单元测试2022-2023学年高一英语分层训练AB卷(人教版2019必修第三册)_E015高中全科试卷_英语试题_必修3_3.新版高中英语必修三
最新文档
2025届高三英语高考模拟风向标卷03(江苏特供卷)(原题版)_03高考英语_2025年新高考资料_二轮复习_2025年高考英语二轮热点题型归纳与变式演练(新高考通用)340016860
2025届高三英语高考模拟风向标卷03(江苏特供卷)(原题版)_02高考数学_2025年新高考资料_二轮复习_01高考语文等多个文件_2025年高考英语二轮热点题型归纳与变式演练(新高考通用)
专题22.4二次函数y=a(x-h)²(a≠0)和y=a(x-h)²+k(a≠0)的图象与性质(知识梳理与考点分类讲解)(人教版)(学生版)_初中数学_九年级数学上册(人教版)_专题突破练习-V4_2025版
2025届高三英语高考模拟风向标卷03(新高考八省通用)(原题版)_03高考英语_2025年新高考资料_二轮复习_2025年高考英语二轮热点题型归纳与变式演练(新高考通用)340016860
2025届高三英语高考模拟风向标卷03(新高考I卷)(原题版)_02高考数学_2025年新高考资料_二轮复习_01高考语文等多个文件_2025年高考英语二轮热点题型归纳与变式演练(新高考通用)
2025届高三英语高考模拟风向标卷03(新高考II卷)(解析版)_03高考英语_2025年新高考资料_二轮复习_2025年高考英语二轮热点题型归纳与变式演练(新高考通用)340016860
2025届高三英语高考模拟风向标卷03(新高考II卷)(解析版)_02高考数学_2025年新高考资料_二轮复习_01高考语文等多个文件_2025年高考英语二轮热点题型归纳与变式演练(新高考通用)
2025届高三英语高考模拟风向标卷03(新高考II卷)(原题版)_03高考英语_2025年新高考资料_二轮复习_2025年高考英语二轮热点题型归纳与变式演练(新高考通用)340016860
2025届高三英语高考模拟风向标卷03(广东专用)(解析版)_03高考英语_2025年新高考资料_二轮复习_2025年高考英语二轮热点题型归纳与变式演练(新高考通用)340016860
专题22.3动点的函数图象问题(压轴题专项讲练)(人教版)(教师版)_初中数学_九年级数学上册(人教版)_压轴题专项-V5_2025版
热门文档
2025届高三英语高考模拟风向标卷03(广东专用)(原题版)_03高考英语_2025年新高考资料_二轮复习_2025年高考英语二轮热点题型归纳与变式演练(新高考通用)340016860
专题22.3二次函数综合——面积问题(压轴题专项讲练)(人教版)(教师版)_初中数学_九年级数学上册(人教版)_压轴题专项-V5_2024版
2025届高三英语高考模拟风向标卷03(广东专用)(原题版)_02高考数学_2025年新高考资料_二轮复习_01高考语文等多个文件_2025年高考英语二轮热点题型归纳与变式演练(新高考通用)
2025届高三英语高考模拟风向标卷03(山东专用)(解析版)_03高考英语_2025年新高考资料_二轮复习_2025年高考英语二轮热点题型归纳与变式演练(新高考通用)340016860
专题22.3二次函数的性质(六大题型)(举一反三)(人教版)(学生版)_初中数学_九年级数学上册(人教版)_母题专项-U66_2023版
专题22.1二次函数(举一反三讲义)(教师版)_初中数学_九年级数学上册(人教版)_母题专项-U66_2026版
2025届高三英语高考模拟风向标卷03(山东专用)(解析版)_02高考数学_2025年新高考资料_二轮复习_01高考语文等多个文件_2025年高考英语二轮热点题型归纳与变式演练(新高考通用)
专题22.1二次函数的定义之五大考点(教师版)_初中数学_九年级数学上册(人教版)_重难点专题提优-V8
专题22.19二次函数图象判断各项系数和式子的符号(直通中考)-(人教版)_初中数学_九年级数学上册(人教版)_专题突破练习-V4_2024版
2025届高三英语高考模拟风向标卷03(山东专用)(原题版)_03高考英语_2025年新高考资料_二轮复习_2025年高考英语二轮热点题型归纳与变式演练(新高考通用)340016860
随机文档
2025届高三英语高考模拟风向标卷02(浙江特供卷)(解析版)_03高考英语_2025年新高考资料_二轮复习_2025年高考英语二轮热点题型归纳与变式演练(新高考通用)340016860
专题22.17二次函数(全章知识梳理与考点分类讲解)(人教版)(教师版)_初中数学_九年级数学上册(人教版)_专题突破练习-V4_2025版
2025届高三英语高考模拟风向标卷02(浙江特供卷)(解析版)_02高考数学_2025年新高考资料_二轮复习_01高考语文等多个文件_2025年高考英语二轮热点题型归纳与变式演练(新高考通用)
2025届高三英语高考模拟风向标卷02(浙江特供卷)(原题版)_03高考英语_2025年新高考资料_二轮复习_2025年高考英语二轮热点题型归纳与变式演练(新高考通用)340016860
2025届高三英语高考模拟风向标卷02(浙江特供卷)(原题版)_02高考数学_2025年新高考资料_二轮复习_01高考语文等多个文件_2025年高考英语二轮热点题型归纳与变式演练(新高考通用)
2025届高三英语高考模拟风向标卷02(江苏特供卷)(解析版)_03高考英语_2025年新高考资料_二轮复习_2025年高考英语二轮热点题型归纳与变式演练(新高考通用)340016860
2025届高三英语高考模拟风向标卷02(江苏特供卷)(解析版)_02高考数学_2025年新高考资料_二轮复习_01高考语文等多个文件_2025年高考英语二轮热点题型归纳与变式演练(新高考通用)
2025届高三英语高考模拟风向标卷02(江苏特供卷)(原题版)_03高考英语_2025年新高考资料_二轮复习_2025年高考英语二轮热点题型归纳与变式演练(新高考通用)340016860
2025届高三英语高考模拟风向标卷02(江苏特供卷)(原题版)_02高考数学_2025年新高考资料_二轮复习_01高考语文等多个文件_2025年高考英语二轮热点题型归纳与变式演练(新高考通用)
2025届高三英语高考模拟风向标卷02(新高考八省通用卷)(解析版)_03高考英语_2025年新高考资料_二轮复习_2025年高考英语二轮热点题型归纳与变式演练(新高考通用)340016860