文档
办公文件
生活文档
学习资料
当前位置:
首页
>
文档
>2001年广东高考历史真题及答案(图片版)_历史高考真题试卷_旧1990-2007·高考历史真题_1990-2007·高考历史真题·PDF_广东
2001年广东高考历史真题及答案(图片版)_历史高考真题试卷_旧1990-2007·高考历史真题_1990-2007·高考历史真题·PDF_广东
2026-03-26 04:51:12
2026-02-16 06:42:09
文档预览
文档信息
文档格式
pdf
文档大小
1.053 MB
文档页数
7 页
上传时间
2026-02-16 06:42:09
下载文档
文档内容
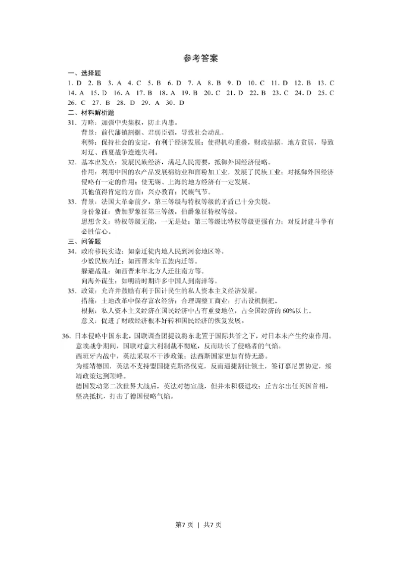
2001 年广东高考历史真题及答案 第1页 | 共7页第2页 | 共7页第3页 | 共7页第4页 | 共7页第5页 | 共7页第6页 | 共7页第7页 | 共7页
本文档来自网络内容,如有侵犯您的权益请联系我们删除,联系邮箱:wyl860211@qq.com。
上一篇
27-模块四-建设工程监理质量控制(七)_监理工程师_2025监理工程师_2025年监理工程师SVIP_2025年监理土建案例SVIP_02-基础精讲✿高端面授✿深度强化_讲义
下一篇
27-模块四-路基工程(七)_监理工程师_2025监理工程师_2025年监理工程师SVIP_2025年监理交通案例SVIP_02-基础精讲✿高端面授✿深度强化_09-交通案例《教材精讲班》田邵楠SMR
最新文档
七彩课堂北师大版数学1年级学生用书预习卡_26春四年级上下册人教版_四上英语合集人教版PEP英语四年级上册新教材(教学视频+课件+动画+音频+练习+教案)_17练习资料_《预习卡》
七彩课堂人教版英语6年级学生用书_26春四年级上下册人教版_四上英语合集人教版PEP英语四年级上册新教材(教学视频+课件+动画+音频+练习+教案)_17练习资料_《七彩课堂精品教辅》
七彩课堂人教版英语5年级学生用书_26春四年级上下册人教版_四上英语合集人教版PEP英语四年级上册新教材(教学视频+课件+动画+音频+练习+教案)_17练习资料_《七彩课堂精品教辅》
专题04二次根式综合过关检测-备战2024年中考数学一轮复习考点帮(全国通用)(解析版)_02中考总复习(2026版更新中)_02-数学-中考总复习_2024年中考复习资料_一轮复习资料
专题04二次根式综合过关检测-备战2024年中考数学一轮复习考点帮(全国通用)(考试版)_02中考总复习(2026版更新中)_02-数学-中考总复习_2024年中考复习资料_一轮复习资料
专题04二次根式的核心知识点精讲(讲义)(原卷版)-备战2024年中考数学一轮复习考点帮(全国通用)_02中考总复习(2026版更新中)_02-数学-中考总复习_2024年中考复习资料_一轮复习资料
七彩课堂人教版英语4年级学生用书预习卡_26春四年级上下册人教版_四上英语合集人教版PEP英语四年级上册新教材(教学视频+课件+动画+音频+练习+教案)_17练习资料_《预习卡》_3-6下册
七彩课堂人教版英语4年级学生用书_26春四年级上下册人教版_四上英语合集人教版PEP英语四年级上册新教材(教学视频+课件+动画+音频+练习+教案)_17练习资料_《七彩课堂精品教辅》
七彩课堂人教版英语3年级学生用书_26春四年级上下册人教版_四上英语合集人教版PEP英语四年级上册新教材(教学视频+课件+动画+音频+练习+教案)_17练习资料_《七彩课堂精品教辅》
七彩课堂人教版数学6年级学生用书素养提升手册_26春四年级上下册人教版_四上英语合集人教版PEP英语四年级上册新教材(教学视频+课件+动画+音频+练习+教案)_17练习资料_《预习卡》
热门文档
七彩课堂人教版数学5年级学生用书素养提升手册_26春四年级上下册人教版_四上英语合集人教版PEP英语四年级上册新教材(教学视频+课件+动画+音频+练习+教案)_17练习资料_《预习卡》
七彩课堂人教版数学4年级学生用书素养提升手册_26春四年级上下册人教版_四上英语合集人教版PEP英语四年级上册新教材(教学视频+课件+动画+音频+练习+教案)_17练习资料_《预习卡》
七彩课堂人教版数学3年级学生用书素养提升手册_26春四年级上下册人教版_四上英语合集人教版PEP英语四年级上册新教材(教学视频+课件+动画+音频+练习+教案)_17练习资料_《预习卡》
七彩课堂三年级上册英语人教PEP版学生用书_26春四年级上下册人教版_四上英语合集人教版PEP英语四年级上册新教材(教学视频+课件+动画+音频+练习+教案)_17练习资料
一本小学知识大盘点英语_26春四年级上下册人教版_四上英语合集人教版PEP英语四年级上册新教材(教学视频+课件+动画+音频+练习+教案)_17练习资料_小学英语(预习复习资料大礼包)
一本四年级上册语文高效预习单_26春四年级上下册人教版_四上英语合集人教版PEP英语四年级上册新教材(教学视频+课件+动画+音频+练习+教案)_17练习资料_《预习卡》_1-6上册
一本六年级上册语文高效预习单_26春四年级上下册人教版_四上英语合集人教版PEP英语四年级上册新教材(教学视频+课件+动画+音频+练习+教案)_17练习资料_《预习卡》_1-6上册
一本五年级上册语文高效预习单_26春四年级上下册人教版_四上英语合集人教版PEP英语四年级上册新教材(教学视频+课件+动画+音频+练习+教案)_17练习资料_《预习卡》_1-6上册
一本二年级上册语文高效预习单_26春四年级上下册人教版_四上英语合集人教版PEP英语四年级上册新教材(教学视频+课件+动画+音频+练习+教案)_17练习资料_《预习卡》_1-6上册
一本三年级上册语文高效预习单_26春四年级上下册人教版_四上英语合集人教版PEP英语四年级上册新教材(教学视频+课件+动画+音频+练习+教案)_17练习资料_《预习卡》_1-6上册
随机文档
一本一年级上册语文高效预习单_26春四年级上下册人教版_四上英语合集人教版PEP英语四年级上册新教材(教学视频+课件+动画+音频+练习+教案)_17练习资料_《预习卡》_1-6上册
一升二小学语文《暑假预习清单》最新版_26春四年级上下册人教版_四上英语合集人教版PEP英语四年级上册新教材(教学视频+课件+动画+音频+练习+教案)_17练习资料_《预习卡》_1-6上册
《素养提升手册》6下_26春四年级上下册人教版_四上英语合集人教版PEP英语四年级上册新教材(教学视频+课件+动画+音频+练习+教案)_17练习资料_小学英语(预习复习资料大礼包)
《素养提升手册》6上_26春四年级上下册人教版_四上英语合集人教版PEP英语四年级上册新教材(教学视频+课件+动画+音频+练习+教案)_17练习资料_小学英语(预习复习资料大礼包)
《素养提升手册》5下_26春四年级上下册人教版_四上英语合集人教版PEP英语四年级上册新教材(教学视频+课件+动画+音频+练习+教案)_17练习资料_小学英语(预习复习资料大礼包)
《素养提升手册》5上_26春四年级上下册人教版_四上英语合集人教版PEP英语四年级上册新教材(教学视频+课件+动画+音频+练习+教案)_17练习资料_小学英语(预习复习资料大礼包)
《素养提升手册》4下_26春四年级上下册人教版_四上英语合集人教版PEP英语四年级上册新教材(教学视频+课件+动画+音频+练习+教案)_17练习资料_小学英语(预习复习资料大礼包)
《素养提升手册》4上_26春四年级上下册人教版_四上英语合集人教版PEP英语四年级上册新教材(教学视频+课件+动画+音频+练习+教案)_17练习资料_小学英语(预习复习资料大礼包)
《素养提升手册》3下_26春四年级上下册人教版_四上英语合集人教版PEP英语四年级上册新教材(教学视频+课件+动画+音频+练习+教案)_17练习资料_小学英语(预习复习资料大礼包)
《素养提升手册》3上_26春四年级上下册人教版_四上英语合集人教版PEP英语四年级上册新教材(教学视频+课件+动画+音频+练习+教案)_17练习资料_小学英语(预习复习资料大礼包)