壁纸
办公文件
生活文档
学习资料
当前位置:
首页
>
文档
>2001年江苏高考文科综合真题及答案(图片版)_地理高考真题试卷_旧1990-2007·高考地理真题_1990-2007·高考地理真题·PDF_江苏
2001年江苏高考文科综合真题及答案(图片版)_地理高考真题试卷_旧1990-2007·高考地理真题_1990-2007·高考地理真题·PDF_江苏
2026-02-16 10:28:35
2026-02-16 06:52:30
文档预览
文档信息
文档格式
pdf
文档大小
2.159 MB
文档页数
13 页
上传时间
2026-02-16 06:52:30
下载文档
文档内容
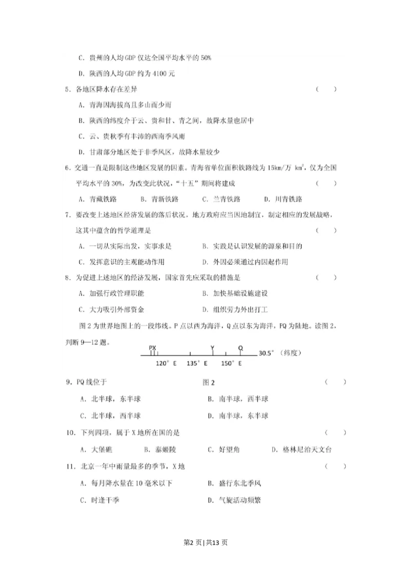
2001 年江苏高考文科综合真题及答案 第1页|共13页第2页|共13页第3页|共13页第4页|共13页第5页|共13页第6页|共13页第7页|共13页第8页|共13页第9页|共13页第10页|共13页第11页|共13页第12页|共13页第13页|共13页
提示
本文档需要支付0.99元
购买此文档
提示
为了保护文档版权,请下载文档后查看完整内容
下载文档
关闭
本文档来自网络内容,如有侵犯您的权益请联系我们删除,联系邮箱:wyl860211@qq.com。
上一篇
29-第四章-桥涵工程质量监理(二)_监理工程师_2025监理工程师_2025年监理工程师SVIP_2025年监理交通控制SVIP_02-基础精讲✿高端面授✿深度强化_专业篇_讲义
下一篇
第二章海水中的重要元素——钠和氯测试卷.2022-2023学年上学期高一化学人教版(2019)必修第一册_E015高中全科试卷_化学试题_必修1_1.新版人教版高中化学试卷必修一_1.同步练习
最新文档
1号卷·A10联盟2025届高三上学期12月质检考物理_2024-2025高三(6-6月题库)_2024年12月试卷_1221安徽1号卷A10联盟2025届高三上学期12月质检考_安徽省1号卷A10联盟2025届高三上学期12月质检考物理
1号卷·A10联盟2025届高三上学期11月段考物理答案_2024-2025高三(6-6月题库)_2024年11月试卷_1116安徽A10联盟2025届高三上学期11月段考(全科)_安徽A10联盟2025届高三上学期11月段考物理试卷
湖南省长沙市长郡中学2023-2024学年高三下学期二模生物试题Word版含解析(1)_2024年4月_01按日期_6号_2024届湖南省长沙市长郡中学高三下学期二模
1号卷·A10联盟2025届高三上学期11月段考地理答案_2024-2025高三(6-6月题库)_2024年11月试卷_1115安徽A10联盟2025届高三上学期11月段考_安徽省A10联盟2024-2025学年高三上学期11月份段考地理试卷
1号卷·A10联盟2025届高三上学期11月段考化学答案_2024-2025高三(6-6月题库)_2024年11月试卷_1115安徽A10联盟2025届高三上学期11月段考_A10联盟2024-2025学年高三上学期11月份段考化学试卷_化学
湖南省长沙市长郡中学2023-2024学年高三下学期二模物理试题Word版含案(1)(1)_2024年4月_024月合集_2024届湖南省长沙市长郡中学高三下学期二模
1号卷·A10联盟2025届高三4月质检考语文答题卡_2024-2025高三(6-6月题库)_2025年04月试卷_0421安徽省1号卷·A10联盟2025届高三4月质检考(全科)_1号卷·A10联盟2025届高三4月质检考语文
1号卷·A10联盟2025届高三4月质检考语文答案_2024-2025高三(6-6月题库)_2025年04月试卷_0421安徽省1号卷·A10联盟2025届高三4月质检考(全科)_1号卷·A10联盟2025届高三4月质检考语文
湖南省长沙市长郡中学2023-2024学年高三下学期二模数学试题Word版含解析(1)(1)_2024年4月_024月合集_2024届湖南省长沙市长郡中学高三下学期二模
1号卷·A10联盟2025届高三4月质检考语文_2024-2025高三(6-6月题库)_2025年04月试卷_0421安徽省1号卷·A10联盟2025届高三4月质检考(全科)_1号卷·A10联盟2025届高三4月质检考语文
热门文档
湖南省长沙市长郡中学2023-2024学年高三下学期二模数学试题Word版含解析(1)(1)_2024年4月_024月合集_2024届湖南省长沙市长郡中学高三下学期二模
1号卷·A10联盟2025届高三4月质检考英语答题卡_2024-2025高三(6-6月题库)_2025年04月试卷_0421安徽省1号卷·A10联盟2025届高三4月质检考(全科)_1号卷·A10联盟2025届高三4月质检考英语
1号卷·A10联盟2025届高三4月质检考英语答案_2024-2025高三(6-6月题库)_2025年04月试卷_0421安徽省1号卷·A10联盟2025届高三4月质检考(全科)_1号卷·A10联盟2025届高三4月质检考英语
1号卷·A10联盟2025届高三4月质检考英语_2024-2025高三(6-6月题库)_2025年04月试卷_0421安徽省1号卷·A10联盟2025届高三4月质检考(全科)_1号卷·A10联盟2025届高三4月质检考英语
湖南省长沙市长郡中学2023-2024学年高三下学期二模地理试题Word版含解析(1)(1)_2024年4月_024月合集_2024届湖南省长沙市长郡中学高三下学期二模
1号卷·A10联盟2025届高三4月质检考生物学答题卡_2024-2025高三(6-6月题库)_2025年04月试卷_0421安徽省1号卷·A10联盟2025届高三4月质检考(全科)_1号卷·A10联盟2025届高三4月质检考生物
1号卷·A10联盟2025届高三4月质检考生物学答案_2024-2025高三(6-6月题库)_2025年04月试卷_0421安徽省1号卷·A10联盟2025届高三4月质检考(全科)_1号卷·A10联盟2025届高三4月质检考生物
湖南省长沙市长郡中学2023-2024学年高三下学期二模历史试题Word版无答案(1)_2024年4月_01按日期_6号_2024届湖南省长沙市长郡中学高三下学期二模
1号卷·A10联盟2025届高三4月质检考生物学_2024-2025高三(6-6月题库)_2025年04月试卷_0421安徽省1号卷·A10联盟2025届高三4月质检考(全科)_1号卷·A10联盟2025届高三4月质检考生物
湖南省长沙市长郡中学2023-2024学年高三下学期二模历史试题Word版含解析(1)_2024年4月_01按日期_6号_2024届湖南省长沙市长郡中学高三下学期二模
随机文档
1号卷·A10联盟2025届高三4月质检考物理答题卡_2024-2025高三(6-6月题库)_2025年04月试卷_0421安徽省1号卷·A10联盟2025届高三4月质检考(全科)_1号卷·A10联盟2025届高三4月质检考物理
1号卷·A10联盟2025届高三4月质检考物理答案_2024-2025高三(6-6月题库)_2025年04月试卷_0421安徽省1号卷·A10联盟2025届高三4月质检考(全科)_1号卷·A10联盟2025届高三4月质检考物理
湖南省长沙市长郡中学2023-2024学年高三下学期二模化学试题Word版含解析(1)_2024年4月_01按日期_6号_2024届湖南省长沙市长郡中学高三下学期二模
1号卷·A10联盟2025届高三4月质检考物理_2024-2025高三(6-6月题库)_2025年04月试卷_0421安徽省1号卷·A10联盟2025届高三4月质检考(全科)_1号卷·A10联盟2025届高三4月质检考物理
1号卷·A10联盟2025届高三4月质检考日语答题卡_2024-2025高三(6-6月题库)_2025年04月试卷_0421安徽省1号卷·A10联盟2025届高三4月质检考(全科)_1号卷·A10联盟2025届高三4月质检考日语
1号卷·A10联盟2025届高三4月质检考日语答案_2024-2025高三(6-6月题库)_2025年04月试卷_0421安徽省1号卷·A10联盟2025届高三4月质检考(全科)_1号卷·A10联盟2025届高三4月质检考日语
1号卷·A10联盟2025届高三4月质检考日语_2024-2025高三(6-6月题库)_2025年04月试卷_0421安徽省1号卷·A10联盟2025届高三4月质检考(全科)_1号卷·A10联盟2025届高三4月质检考日语
1号卷·A10联盟2025届高三4月质检考数学答题卡_2024-2025高三(6-6月题库)_2025年04月试卷_0421安徽省1号卷·A10联盟2025届高三4月质检考(全科)_1号卷·A10联盟2025届高三4月质检考数学
1号卷·A10联盟2025届高三4月质检考数学答案_2024-2025高三(6-6月题库)_2025年04月试卷_0421安徽省1号卷·A10联盟2025届高三4月质检考(全科)_1号卷·A10联盟2025届高三4月质检考数学
1号卷·A10联盟2025届高三4月质检考数学_2024-2025高三(6-6月题库)_2025年04月试卷_0421安徽省1号卷·A10联盟2025届高三4月质检考(全科)_1号卷·A10联盟2025届高三4月质检考数学