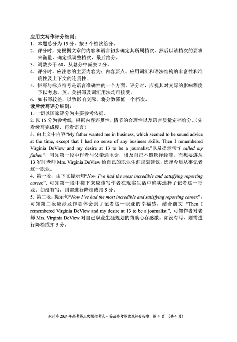
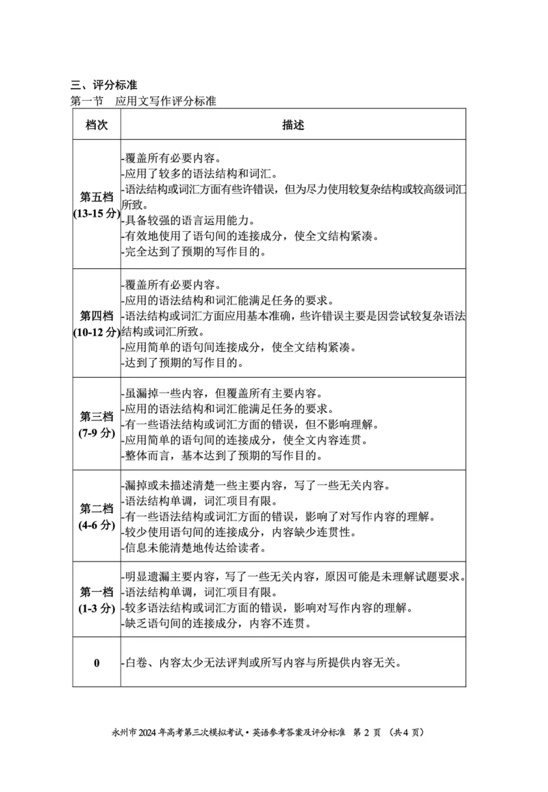
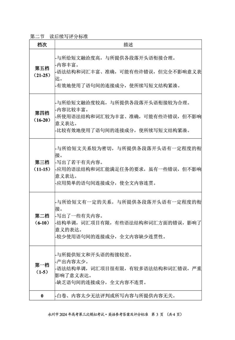
当前位置:首页>文档>湖南卷湖南省永州市2024年(届)高三年级高考第三次模拟考试(永州三模)(4.22-4.24)英语试卷参考答案_2024年4月_01按日期_30号_2024届湖南省永州市高三第三次模拟考试

湖南卷湖南省永州市2024年(届)高三年级高考第三次模拟考试(永州三模)(4.22-4.24)英语试卷参考答案_2024年4月_01按日期_30号_2024届湖南省永州市高三第三次模拟考试

  • 2026-03-22 06:38:57 2026-02-17 13:25:27

文档预览

湖南卷湖南省永州市2024年(届)高三年级高考第三次模拟考试(永州三模)(4.22-4.24)英语试卷参考答案_2024年4月_01按日期_30号_2024届湖南省永州市高三第三次模拟考试
湖南卷湖南省永州市2024年(届)高三年级高考第三次模拟考试(永州三模)(4.22-4.24)英语试卷参考答案_2024年4月_01按日期_30号_2024届湖南省永州市高三第三次模拟考试
湖南卷湖南省永州市2024年(届)高三年级高考第三次模拟考试(永州三模)(4.22-4.24)英语试卷参考答案_2024年4月_01按日期_30号_2024届湖南省永州市高三第三次模拟考试
湖南卷湖南省永州市2024年(届)高三年级高考第三次模拟考试(永州三模)(4.22-4.24)英语试卷参考答案_2024年4月_01按日期_30号_2024届湖南省永州市高三第三次模拟考试

文档信息

文档格式
pdf
文档大小
2.188 MB
文档页数
4 页
上传时间
2026-02-17 13:25:27