壁纸
办公文件
生活文档
学习资料
当前位置:
首页
>
文档
>答案_2024年5月_01按日期_21号_2024届江西省九江市高三下学期第三次模拟考试_2024届江西省九江市高三下学期第三次模拟考试生物试题
答案_2024年5月_01按日期_21号_2024届江西省九江市高三下学期第三次模拟考试_2024届江西省九江市高三下学期第三次模拟考试生物试题
2026-02-18 05:32:15
2026-02-18 05:31:07
文档预览
文档信息
文档格式
pdf
文档大小
0.305 MB
文档页数
2 页
上传时间
2026-02-18 05:31:07
下载文档
文档内容
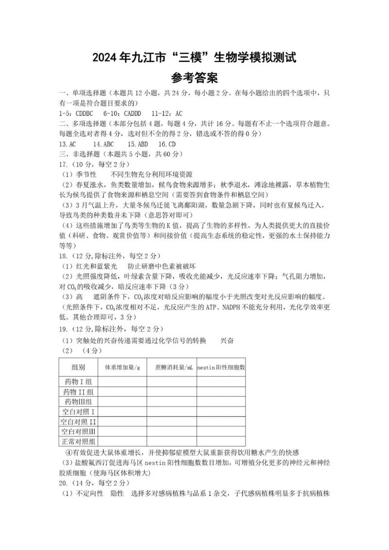
{#{QQABIYCQogCIAIIAABhCEwXgCEIQkAECACoOQAAEsAAAyRNABAA=}#}{#{QQABIYCQogCIAIIAABhCEwXgCEIQkAECACoOQAAEsAAAyRNABAA=}#}
提示
本文档需要支付0.99元
购买此文档
提示
为了保护文档版权,请下载文档后查看完整内容
下载文档
关闭
本文档来自网络内容,如有侵犯您的权益请联系我们删除,联系邮箱:wyl860211@qq.com。
上一篇
答案_2024年5月_01按日期_21号_2024届江西省九江市高三下学期第三次模拟考试_2024届江西省九江市高三下学期第三次模拟考试地理试题
下一篇
山东省济宁市育才中学2024-2025学年高二下学期开学考试英语试题Word版含解析_2024-2025高二(7-7月题库)_2025年03月试卷_0304山东省济宁市育才中学2024-2025学年高二下学期开学考试
最新文档
2004年安徽高考理科综合真题及答案_生物高考真题试卷_旧1990-2007·高考生物真题_1990-2007·高考生物真题·PDF_安徽
江西省宜春市宜丰中学2025-2026学年高二上学期12月月考物理试题(含解析)_2024-2025高二(7-7月题库)_2026年1月高二_260108江西省宜春市宜丰中学2025-2026学年高二上学期12月月考
1993年内蒙古高考物理真题及答案_zz20高中真题试卷_物理高考真题试卷_旧1990-2007·高考物理真题_1990-2007·高考物理真题·word_内蒙古
2004年安徽高考理科综合真题及答案_生物高考真题试卷_旧1990-2007·高考生物真题_1990-2007·高考生物真题·PDF_2001-2007年各理综历年真题_安徽
精品解析:江西省景德镇市2024届高三第一次质量检测政治试题(解析版)(1)_2023年11月_0211月合集_2024届江西省景德镇市高三上学期第一次质量检测
历史湖南高二10月检测详细答案_2025年10月高二试卷_251019天一大联考·湖南省2025-2026学年高二上学期10月联考(全)
2004年安徽高考理科综合真题及答案_化学高考真题试卷_旧1990-2007·高考化学真题_1990-2007·高考化学真题·word_2001-2007年各地理综历年真题_安徽
1993年内蒙古高考物理真题及答案_zz20高中真题试卷_物理高考真题试卷_旧1990-2007·高考物理真题_1990-2007·高考物理真题·PDF_内蒙古
江西省宜春市宜丰中学2025-2026学年高二上学期12月月考数学试题(图片版,含答案)_2024-2025高二(7-7月题库)_2026年1月高二_260108江西省宜春市宜丰中学2025-2026学年高二上学期12月月考
山东省齐鲁名校联盟大联考2024-2025学年高三上学期12月月考英语试题_2024-2025高三(6-6月题库)_2024年12月试卷_山东省齐鲁名校联盟大联考2024-2025学年高三上学期12月月考英语试题(含答案)
热门文档
历史淮北专版答案天一大联考·安徽省2025-2026学年高二上学期期中联考_2025年11月高二试卷_251123天一大联考·安徽省2025-2026学年高二上学期期中联考(全)
江西省宜春市宜丰中学2025-2026学年高二上学期12月月考地理试题(含答案)_2024-2025高二(7-7月题库)_2026年1月高二_260108江西省宜春市宜丰中学2025-2026学年高二上学期12月月考
1993年内蒙古高考政治真题及答案_zz20高中真题试卷_政治高考真题试卷_旧1990-2007·高考政治真题_1990-2007·高考政治真题·PDF_内蒙古
历史淮北专版天一大联考·安徽省2025-2026学年高二上学期期中联考_2025年11月高二试卷_251123天一大联考·安徽省2025-2026学年高二上学期期中联考(全)
2004年安徽高考理科综合真题及答案_化学高考真题试卷_旧1990-2007·高考化学真题_1990-2007·高考化学真题·PDF_安徽
精品解析:江西省景德镇市2024届高三第一次质量检测政治试题(原卷版)(1)_2023年11月_0211月合集_2024届江西省景德镇市高三上学期第一次质量检测
山东省齐鲁名校联盟大联考2024-2025学年高三上学期12月月考英语试题_2024-2025高三(6-6月题库)_2024年12月试卷_1223天一大联考安徽2025届高三12月联考
2004年安徽高考理科综合真题及答案_化学高考真题试卷_旧1990-2007·高考化学真题_1990-2007·高考化学真题·PDF_2001-2007年各地理综历年真题_安徽
江西省宜春市宜丰中学2025-2026学年高二上学期12月月考化学试题(含解析)_2024-2025高二(7-7月题库)_2026年1月高二_260108江西省宜春市宜丰中学2025-2026学年高二上学期12月月考
1993年云南高考英语真题及答案_zz20高中真题试卷_英语高考真题试卷_旧1990-2007·高考英语真题_1990-2007·高考英语真题·word_云南
随机文档
2004年安徽高考文科综合真题及答案_地理高考真题试卷_旧1990-2007·高考地理真题_1990-2007·高考地理真题·word_2001-2007年各地文综历年真题_安徽
精品解析:江西省景德镇市2023-2024学年高三上学期第一次质量检测生物试题(解析版)(1)_2023年11月_0211月合集_2024届江西省景德镇市高三上学期第一次质量检测
历史月考(2)_2025年10月高二试卷_251027四川省遂宁市射洪中学2025-2026学年高二上学期10月月考试题(全)_四川省遂宁市射洪中学2025-2026学年高二上学期10月月考试题历史Word版含答案
山东省齐鲁名校联盟大联考2024-2025学年高三上学期12月月考生物试题(含答案)_2024-2025高三(6-6月题库)_2024年12月试卷
江西省多校联考2024-2025学年高二下学期3月月考语文试题_2024-2025高二(7-7月题库)_2025年03月试卷_0316江西省多校联考2024-2025学年高二下学期3月月考
历史已编辑_2025年10月高二试卷_251012山西省朔州市怀仁市大地高中学校2025-2026学年高二上学期第一次月考
江西省多校联考2024-2025学年高二下学期3月月考生物试题_2024-2025高二(7-7月题库)_2025年03月试卷_0316江西省多校联考2024-2025学年高二下学期3月月考
2004年安徽高考文科综合真题及答案_地理高考真题试卷_旧1990-2007·高考地理真题_1990-2007·高考地理真题·PDF_2001-2007年各地文综历年真题_安徽
山东省齐鲁名校联盟大联考2024-2025学年高三上学期12月月考物理试题_2024-2025高三(6-6月题库)_2024年12月试卷_山东省齐鲁名校联盟大联考2024-2025学年高三上学期12月月考物理试题(含答案)
历史安徽高二年级十月调研考试评分细则_2025年10月高二试卷_251016安徽天一大联考高二年级10月调研考试_安徽高二年级十月调研考试答案