壁纸
办公文件
生活文档
学习资料
当前位置:
首页
>
文档
>江苏省常州市2023-2024学年高三上学期期中学业水平监测生物答案(1)_2023年11月_0211月合集_2024届江苏省常州市高三上学期期中学业水平监测
江苏省常州市2023-2024学年高三上学期期中学业水平监测生物答案(1)_2023年11月_0211月合集_2024届江苏省常州市高三上学期期中学业水平监测
2026-02-18 07:53:17
2026-02-18 07:48:50
文档预览
文档信息
文档格式
pdf
文档大小
0.436 MB
文档页数
2 页
上传时间
2026-02-18 07:48:50
下载文档
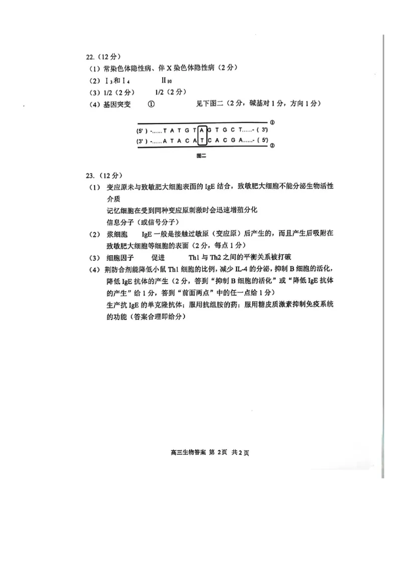
文档内容
学科网(北京)股份有限公司学科网(北京)股份有限公司
提示
本文档需要支付0.99元
购买此文档
提示
为了保护文档版权,请下载文档后查看完整内容
下载文档
关闭
本文档来自网络内容,如有侵犯您的权益请联系我们删除,联系邮箱:wyl860211@qq.com。
上一篇
精品解析:重庆市璧山来凤中学等多校联考2023-2024学年高三下学期3月月考生物试题(解析版)_2024年3月_013月合集_2024届重庆金太阳(24-340C)好教育联盟高三3月联考
下一篇
广东省东莞市2023-2024学年高二下学期7月期末考试物理PDF版含答案_2024-2025高二(7-7月题库)_2024年07月试卷_0726广东省东莞市2023-2024学年高二下学期7月期末考试
最新文档
地理参考答案_2024-2025高三(6-6月题库)_2024年11月试卷_1116安徽A10联盟2025届高三上学期11月段考(全科)_安徽A10联盟2025届高三上学期11月段考地理
扫描件_高二年级数学学科参考答案_2024-2025高二(7-7月题库)_2024年12月试卷_1224浙江北斗星盟阶段性联考2024-2025学年高二联考试题
地理参考答案_2024-2025高三(6-6月题库)_2024年10月试卷_1030河南省2024-2025年金太阳高三年级联考(三)_河南省2024-2025年金太阳高三年级联考(三)地理试题(含答案)
河南省周口市项城市期中联考2023-2024学年高三上学期11月期中试卷-语文(1)_2023年11月_0211月合集_2024届河南省青桐鸣高三上学期11月大联考_河南省青桐鸣2024届高三上学期11月大联考语文
地理参考答案_2024-2025高三(6-6月题库)_2024年10月试卷_10302024-2025学年山西三晋名校联考高三十月联合考试_山西省三晋名校2024-2025学年高三上学期十月联合考试地理
扫描件_高二年级数学_2024-2025高二(7-7月题库)_2026年1月高二_260125吉林省长春市四校联考2025-2026学年高二上学期期末(全科)
地理参考答案_2024-2025高三(6-6月题库)_2024年10月试卷_1027山东省中昇大联考2024-2025学年高三上学期10月联考_山东省中昇大联考2024-2025学年高三上学期10月联考地理试题
扫描件_高二年级技术试题_2024-2025高二(7-7月题库)_2024年12月试卷_1224浙江北斗星盟阶段性联考2024-2025学年高二联考试题_浙江北斗星盟阶段性联考2024-2025学年高二联考技术试题含答案
地理参考答案B_2024-2025高三(6-6月题库)_2024年11月试卷_1116安徽A10联盟2025届高三上学期11月段考(全科)_安徽A10联盟2025届高三上学期11月段考地理
地理参考答_2024-2025高三(6-6月题库)_2024年12月试卷_1201湖南省炎德英才名校联考联合体2024-2025学年高三上学期第四次联考(全科)
热门文档
河南省周口市项城市期中联考2023-2024学年高三上学期11月期中试卷-英语(1)_2023年11月_0211月合集_2024届河南省青桐鸣高三上学期11月大联考_河南省青桐鸣2024届高三上学期11月大联考英语
地理卷-2412强基联盟高三联考_2024-2025高三(6-6月题库)_2024年12月试卷_1219浙江省强基联盟2024年12月高三联考_浙江省强基联盟2024年12月高三联考地理
扫描件_高二年级技术学科参考答案_2024-2025高二(7-7月题库)_2024年12月试卷_1224浙江北斗星盟阶段性联考2024-2025学年高二联考试题
扫描件_高二年级地理学科试题_2024-2025高二(7-7月题库)_2024年12月试卷_1224浙江北斗星盟阶段性联考2024-2025学年高二联考试题
地理卷-2412嘉兴一模_2024-2025高三(6-6月题库)_2024年12月试卷_12112024-2025学年浙江嘉兴一模高三12月教学测试_浙江省2025届高三嘉兴一模地理
河南省周口市项城市期中联考2023-2024学年高三上学期11月期中试卷-物理(1)_2023年11月_0211月合集_2024届河南省青桐鸣高三上学期11月大联考_河南省青桐鸣2024届高三上学期11月大联考物理
扫描件_高二年级地理学科参考答案_2024-2025高二(7-7月题库)_2024年12月试卷_1224浙江北斗星盟阶段性联考2024-2025学年高二联考试题
地理卷-2410高三浙南名校联盟_2024-2025高三(6-6月题库)_2024年10月试卷_10102025届浙南名校联盟高三10月联考
扫描件_高二年级历史学科试题_2024-2025高二(7-7月题库)_2024年12月试卷_1224浙江北斗星盟阶段性联考2024-2025学年高二联考试题
河南省周口市项城市期中联考2023-2024学年高三上学期11月期中试卷-政治(1)_2023年11月_0211月合集_2024届河南省青桐鸣高三上学期11月大联考_河南省青桐鸣2024届高三上学期11月大联考政治
随机文档
扫描件_高二年级历史学科参考答案_2024-2025高二(7-7月题库)_2024年12月试卷_1224浙江北斗星盟阶段性联考2024-2025学年高二联考试题
地理全解全析_2024-2025高三(6-6月题库)_2024年09月试卷_09232025届河北省邯郸市高三上学期第一次调研检测试卷_2025届河北省邯郸市高三上学期第一次调研检测地理
扫描件_高二年级化学试题_2024-2025高二(7-7月题库)_2024年12月试卷_1224浙江北斗星盟阶段性联考2024-2025学年高二联考试题_浙江北斗星盟阶段性联考2024-2025学年高二联考化学试题含答案
地理_2024-2025高三(6-6月题库)_2026年1月高三_260108河南省开封市2026届高三年级第一次质量检测(全科)_河南省开封市2026届高三年级第一次质量检测地理
河南省周口市项城市期中联考2023-2024学年高三上学期11月期中试卷-地理(1)_2023年11月_0211月合集_2024届河南省青桐鸣高三上学期11月大联考_河南省青桐鸣2024届高三上学期11月大联考地理
扫描件_高二年级化学学科参考答案_2024-2025高二(7-7月题库)_2024年12月试卷_1224浙江北斗星盟阶段性联考2024-2025学年高二联考试题
扫描件_高二地理试卷参考答案_2024-2025高二(7-7月题库)_2025年01月试卷_0108湖南省市县联考(示范性高中)2024-2025学年高二上学期12月月考
扫描件_高二地理试卷_2024-2025高二(7-7月题库)_2025年01月试卷_0108湖南省市县联考(示范性高中)2024-2025学年高二上学期12月月考
河南省周口市项城市期中联考2023-2024学年高三上学期11月期中试卷-历史(1)_2023年11月_0211月合集_2024届河南省青桐鸣高三上学期11月大联考_河南省青桐鸣2024届高三上学期11月大联考历史
扫描件_高二地理_2024-2025高二(7-7月题库)_2025年04月试卷(1)_0416河南省部分学校2024-2025学年高二下学期4月质量检测