壁纸
办公文件
生活文档
学习资料
当前位置:
首页
>
文档
>湖北省六校新高考联盟学校2023-2024学年高三上学期11月联考语文答案(1)_2023年11月_0211月合集_2024届湖北省六校新高考联盟学校高三上学期11月联考
湖北省六校新高考联盟学校2023-2024学年高三上学期11月联考语文答案(1)_2023年11月_0211月合集_2024届湖北省六校新高考联盟学校高三上学期11月联考
2026-02-18 10:34:22
2026-02-18 10:29:50
文档预览
文档信息
文档格式
pdf
文档大小
0.527 MB
文档页数
3 页
上传时间
2026-02-18 10:29:50
下载文档
文档内容
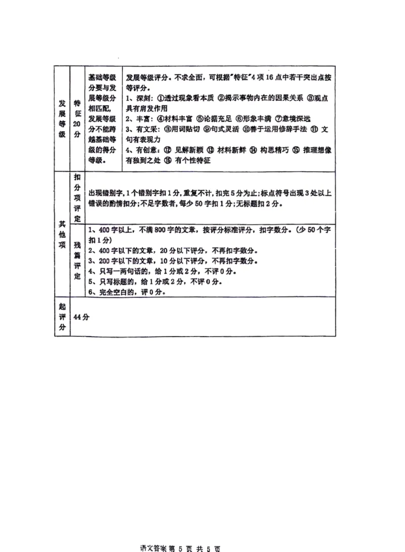
{#{QQABZYCEogAAQgBAAAhCQw1QCgMQkBGCCAoGxAAAsAABQAFABAA=}#}{#{QQABZYCEogAAQgBAAAhCQw1QCgMQkBGCCAoGxAAAsAABQAFABAA=}#}{#{QQABZYCEogAAQgBAAAhCQw1QCgMQkBGCCAoGxAAAsAABQAFABAA=}#}
提示
本文档需要支付0.99元
购买此文档
提示
为了保护文档版权,请下载文档后查看完整内容
下载文档
关闭
本文档来自网络内容,如有侵犯您的权益请联系我们删除,联系邮箱:wyl860211@qq.com。
上一篇
数学-浙江杭州周边重点中学四校2024-2025学年高二上学期10月联考_2024-2025高二(7-7月题库)_2024年10月试卷_1012浙江杭州周边重点中学四校2024-2025学年高二上学期10月联考
下一篇
数学-浙江省2024-2025学年高二强基联盟10联考_2024-2025高二(7-7月题库)_2024年10月试卷_1019浙江省2024-2025学年高二强基联盟10联考
最新文档
语文答案-_2024年4月_01按日期_20号_2024届青桐鸣高三4月大联考.普高招生全国统一考试_河南省青桐鸣2023-2024学年下学期高三4月大联考-语文
9.23高二期中英语试题_2025年11月高二试卷_251103吉林省吉林市普通高中2025-2026学年高二上学期期中考试(全)
江苏省南京市六校联合体2024-2025学年高二下学期3月调研测试地理Word版含答案_2024-2025高二(7-7月题库)_2025年04月试卷(1)_0405江苏省南京市六校联合体2024-2025学年高二下学期3月调研测试
1991年北京高考语文真题及答案_zz20高中真题试卷_语文高考真题试卷_旧1990-2007·高考语文真题_PDF版1990-2007·高考语文真题_北京
安徽省合肥市第一中学2024-2025学年高三上学期期中教学质量检测物理试卷+答案_2024-2025高三(6-6月题库)_2024年11月试卷_1107安徽省合肥市第一中学2024-2025学年高三上学期期中教学质量
HungarianRhapsodyNo14inf_NoRestriction_一万首著名钢琴曲谱哈农贝多芬合集视频教学电子版高清无水印可打印_1古典钢琴知名音乐家谱_李斯特钢琴谱全集_匈牙利狂想曲
2003年上海高考理综真题及答案_化学高考真题试卷_旧1990-2007·高考化学真题_1990-2007·高考化学真题·word_2001-2007年各地理综历年真题_上海
甘肃省武威市凉州区2023-2024学年高三上学期第三次诊断考试地理试题Word版含解析(1)_2023年11月_0211月合集_2024届甘肃省武威市凉州区高三上学期第三次诊断考试
语文答案-2月开学考(新教材-L)_2024年2月_01每日更新_20号_2024届九师联盟高三下学期2月开学考试_九师联盟2024届高三下学期2月开学考试语文试题
安徽省合肥市第一中学2024-2025学年高三上学期期中教学质量检测数学试题+答案_2024-2025高三(6-6月题库)_2024年11月试卷_1107安徽省合肥市第一中学2024-2025学年高三上学期期中教学质量
热门文档
江苏省南京市六校联合体2024-2025学年高二下学期3月调研测试历史Word版含答案_2024-2025高二(7-7月题库)_2025年04月试卷(1)_0405江苏省南京市六校联合体2024-2025学年高二下学期3月调研测试
2003年上海高考理综真题及答案_化学高考真题试卷_旧1990-2007·高考化学真题_1990-2007·高考化学真题·PDF_上海
HungarianRhapsodyNo13ina_NoRestriction_一万首著名钢琴曲谱哈农贝多芬合集视频教学电子版高清无水印可打印_1古典钢琴知名音乐家谱_李斯特钢琴谱全集_匈牙利狂想曲
语文答案(2)_2024年4月_01按日期_13号_2024届陕西省高三下学期教学质量检测(二)_陕西省部分学校2023-2024学年高三下学期二模考试语文试题
1991年北京高考英语真题及答案_zz20高中真题试卷_英语高考真题试卷_旧1990-2007·高考英语真题_1990-2007·高考英语真题·word_北京
HungarianRhapsodyNo12inc#_NoRestriction_一万首著名钢琴曲谱哈农贝多芬合集视频教学电子版高清无水印可打印_1古典钢琴知名音乐家谱_李斯特钢琴谱全集_匈牙利狂想曲
江苏省南京市六校联合体2024-2025学年高二下学期3月调研测试化学Word版含答案_2024-2025高二(7-7月题库)_2025年04月试卷(1)_0405江苏省南京市六校联合体2024-2025学年高二下学期3月调研测试
2003年上海高考理综真题及答案_化学高考真题试卷_旧1990-2007·高考化学真题_1990-2007·高考化学真题·PDF_2001-2007年各地理综历年真题_上海
安徽省合肥市第一中学2024-2025学年高三上学期期中教学质量检测地理试题+答案_2024-2025高三(6-6月题库)_2024年11月试卷_1107安徽省合肥市第一中学2024-2025学年高三上学期期中教学质量
HungarianRhapsodyNo11ina_NoRestriction_一万首著名钢琴曲谱哈农贝多芬合集视频教学电子版高清无水印可打印_1古典钢琴知名音乐家谱_李斯特钢琴谱全集_匈牙利狂想曲
随机文档
1991年北京高考英语真题及答案_zz20高中真题试卷_英语高考真题试卷_旧1990-2007·高考英语真题_1990-2007·高考英语真题·PDF_北京
HungarianRhapsodyNo10inE_NoRestriction_一万首著名钢琴曲谱哈农贝多芬合集视频教学电子版高清无水印可打印_1古典钢琴知名音乐家谱_李斯特钢琴谱全集_匈牙利狂想曲
江苏省南京市六校联合体2024-2025学年高二下学期3月联合调研英语试题答案_2024-2025高二(7-7月题库)_2025年04月试卷(1)_0405江苏省南京市六校联合体2024-2025学年高二下学期3月调研测试
安徽省合肥市第一中学2024-2025学年高三上学期教学质量检测语文试卷_2024-2025高三(6-6月题库)_2024年11月试卷_1107安徽省合肥市第一中学2024-2025学年高三上学期期中教学质量
1991年北京高考物理真题及答案_zz20高中真题试卷_物理高考真题试卷_旧1990-2007·高考物理真题_1990-2007·高考物理真题·word_北京
理综试题(1)_2023年11月_0211月合集_2024届四川省阆中中学校高三上学期一模_四川省阆中中学校2024届高三上学期一模理综
2025年辽宁省名校联盟高二12月份联考数学学科试卷_251218辽宁省名校联盟2025年高二12月份联合考试_辽宁省名校联盟2025-2026学年高二上学期12月份联合考试数学试题(图片版,含答案)
语文答案(1)_2024年5月_025月合集_2024届吉林省长春市东北师范大学附属中学高三下学期第五次模拟考试
HungarianDanceNo21ine_一万首著名钢琴曲谱哈农贝多芬合集视频教学电子版高清无水印可打印_1古典钢琴知名音乐家谱_勃拉姆斯钢琴谱全集_匈牙利舞曲四手联弹版
江苏省南京市六校联合体2024-2025学年高二下学期3月联合调研英语试题_2024-2025高二(7-7月题库)_2025年04月试卷(1)_0405江苏省南京市六校联合体2024-2025学年高二下学期3月调研测试