壁纸
办公文件
生活文档
学习资料
当前位置:
首页
>
文档
>南宁4+N联盟2025秋季期中高二地理答案_251229广西南宁市“4+N”联盟学校2025-2026学年高二上学期期中考试(全)_广西南宁市“4+N”联盟学校2025-2026学年高二上学期期中考试地理试题含答案
南宁4+N联盟2025秋季期中高二地理答案_251229广西南宁市“4+N”联盟学校2025-2026学年高二上学期期中考试(全)_广西南宁市“4+N”联盟学校2025-2026学年高二上学期期中考试地理试题含答案
2026-02-18 13:09:12
2026-02-18 13:09:12
文档预览
文档信息
文档格式
pdf
文档大小
0.955 MB
文档页数
2 页
上传时间
2026-02-18 13:09:12
下载文档
文档内容
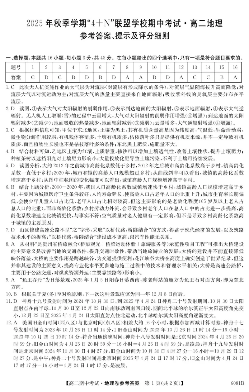
{#{QQABQYyAogAAQoBAAQhCAwUQCgCYkBECCIgGgAAYoAABwQFABAA=}#}{#{QQABQYyAogAAQoBAAQhCAwUQCgCYkBECCIgGgAAYoAABwQFABAA=}#}
提示
本文档需要支付0.99元
购买此文档
提示
为了保护文档版权,请下载文档后查看完整内容
下载文档
关闭
本文档来自网络内容,如有侵犯您的权益请联系我们删除,联系邮箱:wyl860211@qq.com。
上一篇
辽宁协作校三模数学答案_2024年5月_01按日期_18号_2024届辽宁协作校高三下学期三模_辽宁协作校2023-2024学年高三下学期三模数学
下一篇
内蒙古巴彦淖尔市第一中学2025-2026学年高二上学期期中考试物理Word版含答案_2025年11月高二试卷_251116内蒙古巴彦淖尔市第一中学2025-2026学年高二上学期期中考试
最新文档
福建省莆田锦江中学2023-2024学年高三上学期期中考试政治(1)_2023年11月_01每日更新_23号_2024届福建省莆田锦江中学高三上学期期中考试
山东省德州市2024-2025学年高三上学期期中考试地理试题答题卡_2024-2025高三(6-6月题库)_2024年11月试卷_1116山东省德州市2024-2025学年高三上学期期中考试(全科)
南宁4+N联盟2025秋季期中高二地理试卷_251229广西南宁市“4+N”联盟学校2025-2026学年高二上学期期中考试(全)_广西南宁市“4+N”联盟学校2025-2026学年高二上学期期中考试地理试题含答案
山东省德州市2024-2025学年高三上学期期中考试地理试题_2024-2025高三(6-6月题库)_2024年11月试卷_1116山东省德州市2024-2025学年高三上学期期中考试(全科)
1992年四川高考物理真题及答案_zz20高中真题试卷_物理高考真题试卷_旧1990-2007·高考物理真题_1990-2007·高考物理真题·PDF_四川
辽宁协作校三模物理答案_2024年5月_01按日期_18号_2024届辽宁协作校高三下学期三模_辽宁协作校2023-2024学年高三下学期三模物理
内蒙古巴彦淖尔市第一中学2025-2026学年高二上学期期中考试物理Word版含答案_2025年11月高二试卷_251116内蒙古巴彦淖尔市第一中学2025-2026学年高二上学期期中考试
辽宁协作校三模数学答案_2024年5月_01按日期_18号_2024届辽宁协作校高三下学期三模_辽宁协作校2023-2024学年高三下学期三模数学
1992年四川高考文科政治真题及答案_zz20高中真题试卷_政治高考真题试卷_旧1990-2007·高考政治真题_1990-2007·高考政治真题·word_四川
福建省莆田锦江中学2023-2024学年高三上学期期中考试地理(1)_2023年11月_01每日更新_23号_2024届福建省莆田锦江中学高三上学期期中考试
热门文档
江苏省泰州市泰州中学2024-2025学年高二下学期4月期中考试语文试卷(图片版,含答案)_2024-2025高二(7-7月题库)_2025年05月试卷_0508江苏省泰州中学2024-2025学年高二下学期4月期中考试
南宁4+N联盟2025秋季期中高二历史试卷_251229广西南宁市“4+N”联盟学校2025-2026学年高二上学期期中考试(全)_广西南宁市“4+N”联盟学校2025-2026学年高二上学期期中考试历史试题含答案
山东省德州市2024-2025学年高三上学期期中考试历史试题答题卡_2024-2025高三(6-6月题库)_2024年11月试卷_1116山东省德州市2024-2025学年高三上学期期中考试(全科)
内蒙古巴彦淖尔市第一中学2025-2026学年高二上学期期中考试数学Word版含答案_2025年11月高二试卷_251116内蒙古巴彦淖尔市第一中学2025-2026学年高二上学期期中考试
辽宁协作校三模政治试卷_2024年5月_01按日期_18号_2024届辽宁协作校高三下学期三模_辽宁协作校2023-2024学年高三下学期三模政治
1992年四川高考文科政治真题及答案_zz20高中真题试卷_政治高考真题试卷_旧1990-2007·高考政治真题_1990-2007·高考政治真题·PDF_四川
山东省德州市2024-2025学年高三上学期期中考试历史试题_2024-2025高三(6-6月题库)_2024年11月试卷_1116山东省德州市2024-2025学年高三上学期期中考试(全科)
2003年湖南高考文综真题及答案_地理高考真题试卷_旧1990-2007·高考地理真题_1990-2007·高考地理真题·word_2001-2007年各地文综历年真题_湖南
南宁4+N联盟2025秋季期中高二历史答案_251229广西南宁市“4+N”联盟学校2025-2026学年高二上学期期中考试(全)_广西南宁市“4+N”联盟学校2025-2026学年高二上学期期中考试历史试题含答案
江苏省泰州市2024-2025学年高二上学期期末调研测试生物试卷Word版无答案_2024-2025高二(7-7月题库)_2025年03月试卷_0314江苏省泰州市2024-2025学年高二上学期期末考试
随机文档
半期考试答案(正版)(1)_251205四川省遂宁市射洪中学2025-2026学年高二上学期期中考试(全)_四川省遂宁市射洪中学2025-2026学年高二上学期期中考试数学PDF版含答案(可编辑)
1992年吉林高考语文真题及答案_zz20高中真题试卷_语文高考真题试卷_旧1990-2007·高考语文真题_PDF版1990-2007·高考语文真题_吉林
2003年湖南高考文综真题及答案_地理高考真题试卷_旧1990-2007·高考地理真题_1990-2007·高考地理真题·PDF_2001-2007年各地文综历年真题_湖南
辽宁协作校三模政治答案_2024年5月_01按日期_18号_2024届辽宁协作校高三下学期三模_辽宁协作校2023-2024学年高三下学期三模政治
山东省德州市2024-2025学年高三上学期期中考试化学试题答题卡_2024-2025高三(6-6月题库)_2024年11月试卷_1116山东省德州市2024-2025学年高三上学期期中考试(全科)
化学试题_251220湖南新高考教学联盟长郡二十校联盟12月高二联考_湖南省新高考教学教研联盟2025-2026学年高二上学期12月学情检测化学试题含答案
福建省莆田锦江中学2023-2024学年高三上学期期中考试历史(1)_2023年11月_01每日更新_23号_2024届福建省莆田锦江中学高三上学期期中考试
2003年湖南高考文综真题及答案_历史高考真题试卷_旧1990-2007·高考历史真题_1990-2007·高考历史真题·word_2001-2007年各地文综历年真题_湖南
辽宁协作校三模地理试卷_2024年5月_01按日期_18号_2024届辽宁协作校高三下学期三模_辽宁协作校2023-2024学年高三下学期三模地理
山东省德州市2024-2025学年高三上学期期中考试化学试题_2024-2025高三(6-6月题库)_2024年11月试卷_1116山东省德州市2024-2025学年高三上学期期中考试(全科)