当前位置:首页>文档>江苏省镇江市三校、泰州市部分学校2024-2025学年高二上学期11月期中考试化学(图片版,含答案)_2024-2025高二(7-7月题库)_2024年11月试卷

江苏省镇江市三校、泰州市部分学校2024-2025学年高二上学期11月期中考试化学(图片版,含答案)_2024-2025高二(7-7月题库)_2024年11月试卷

  • 2026-04-01 01:37:24 2026-02-18 13:40:25

文档预览

江苏省镇江市三校、泰州市部分学校2024-2025学年高二上学期11月期中考试化学(图片版,含答案)_2024-2025高二(7-7月题库)_2024年11月试卷
江苏省镇江市三校、泰州市部分学校2024-2025学年高二上学期11月期中考试化学(图片版,含答案)_2024-2025高二(7-7月题库)_2024年11月试卷
江苏省镇江市三校、泰州市部分学校2024-2025学年高二上学期11月期中考试化学(图片版,含答案)_2024-2025高二(7-7月题库)_2024年11月试卷
江苏省镇江市三校、泰州市部分学校2024-2025学年高二上学期11月期中考试化学(图片版,含答案)_2024-2025高二(7-7月题库)_2024年11月试卷
江苏省镇江市三校、泰州市部分学校2024-2025学年高二上学期11月期中考试化学(图片版,含答案)_2024-2025高二(7-7月题库)_2024年11月试卷
江苏省镇江市三校、泰州市部分学校2024-2025学年高二上学期11月期中考试化学(图片版,含答案)_2024-2025高二(7-7月题库)_2024年11月试卷
江苏省镇江市三校、泰州市部分学校2024-2025学年高二上学期11月期中考试化学(图片版,含答案)_2024-2025高二(7-7月题库)_2024年11月试卷
江苏省镇江市三校、泰州市部分学校2024-2025学年高二上学期11月期中考试化学(图片版,含答案)_2024-2025高二(7-7月题库)_2024年11月试卷

文档信息

文档格式
pdf
文档大小
2.689 MB
文档页数
8 页
上传时间
2026-02-18 13:40:25

文档内容

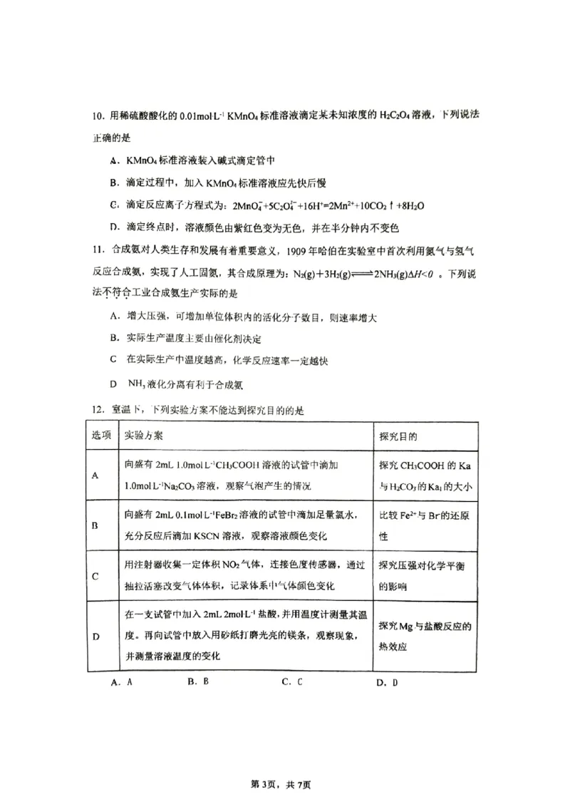
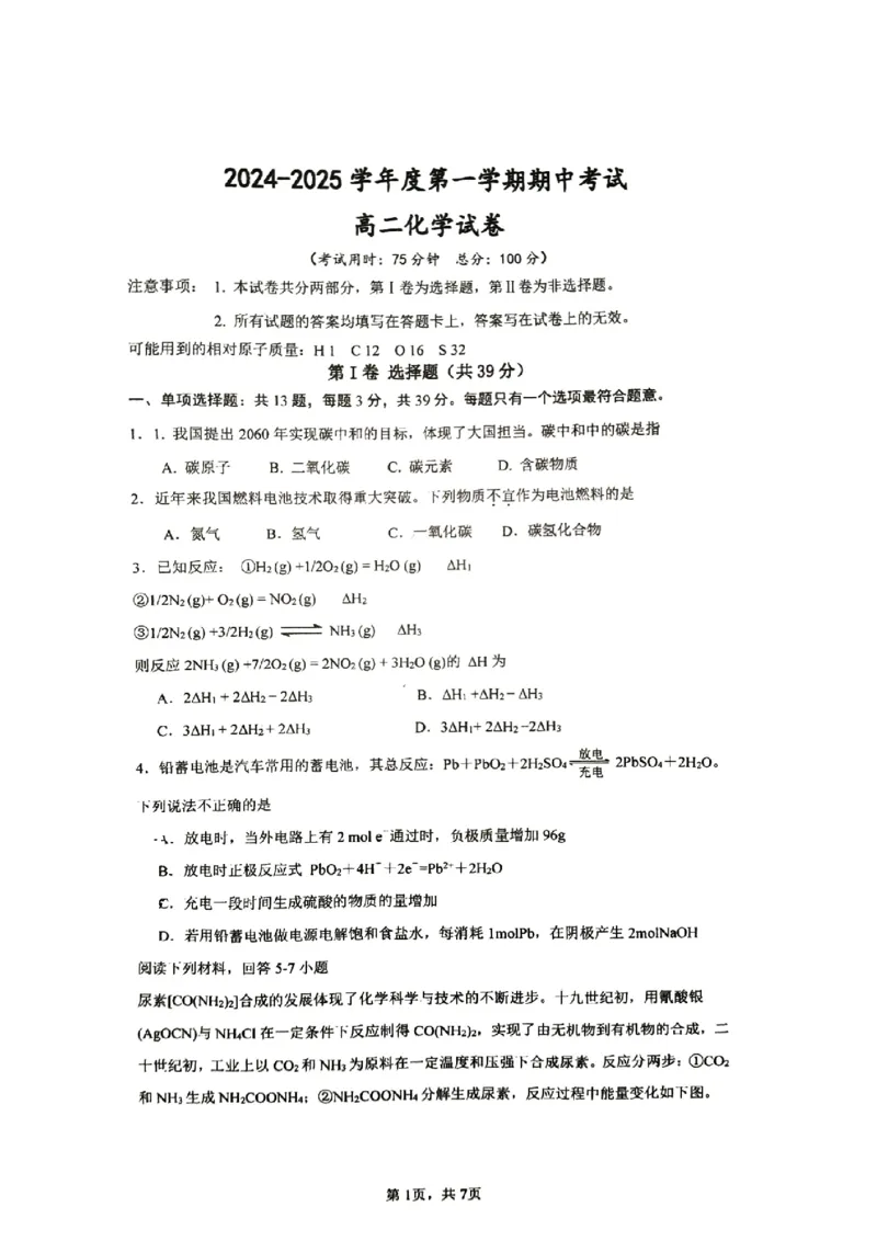
{#{QQABAY4UggiAABAAAQgCEQXwCAOQkhEACYgGQEAEoAIBCBFABAA=}#}{#{QQABAY4UggiAABAAAQgCEQXwCAOQkhEACYgGQEAEoAIBCBFABAA=}#}{#{QQABAY4UggiAABAAAQgCEQXwCAOQkhEACYgGQEAEoAIBCBFABAA=}#}{#{QQABAY4UggiAABAAAQgCEQXwCAOQkhEACYgGQEAEoAIBCBFABAA=}#}{#{QQABAY4UggiAABAAAQgCEQXwCAOQkhEACYgGQEAEoAIBCBFABAA=}#}{#{QQABAY4UggiAABAAAQgCEQXwCAOQkhEACYgGQEAEoAIBCBFABAA=}#}{#{QQABAY4UggiAABAAAQgCEQXwCAOQkhEACYgGQEAEoAIBCBFABAA=}#}2024-2025 学年度第一学期期中考试 高二化学参考答案 一、单项选择题:共13题,每题3分,共39分。每题只有一个选项最符合题意。 题号 1 2 3 4 5 6 7 答案 B A D B A A C 题号 8 9 10 11 12 13 答案 C B B C B A 25 14.(共14分)(1) C H l+ O g=8CO g+9H OlΔH=-5518kJmol-1 (3分) 8 18 2 2 2 2 辛烷 (2)465 (3)①1molCO (g)+3molH (g) ②不变 2 2 ③COg+2H g=CH OHgΔH=-91kJ/mol(3分) (其余每空2分) 2 3 15.(共18分)(1)B(1分) A到B(1分) O +4e4H+=2H O (2分) 2 2 (2)①负(1分) ② 2HSO-+2H++2e-=S O2-+2H O(3分) 3 2 4 2 ③2NO+2S O2-+2H O=N +4HSO-(3分) 2 4 2 2 3 (3)①2VB +22OH--22e-=V O +2B O +11H O(3分) ②0.05mol/L(4分) 2 2 5 2 3 2 16.(共14分) (1)H PO >CH COOH>HClO(3分) 3 3 3 c(H+)c(HPO2) 3 c(H PO) (2)正盐 2 3 (3分) (3)B (4)大于 大于(其余每空2分) 17(共15分)(1)①作为反应物,生成氢气(2分) ②当镍粉用量增加10倍后,甲酸的产量在迅速减少,说明甲酸的消耗速率大于其生成速率, 说明反应Ⅱ的速率要比反应Ⅰ的速率增加得快(3分) (2) CO +4H 催化剂CH +2H O(3分) MgOCH (2分) 2 2 4 2 2 (3)①1(2分) ②分子筛膜能选择性分离出H O,使H O的浓度减小,平衡向正反应方向 2 2 移动,甲醇产率升高(3分) 第1页,共1页 {#{QQABAY4UggiAABAAAQgCEQXwCAOQkhEACYgGQEAEoAIBCBFABAA=}#}