壁纸
办公文件
生活文档
学习资料
当前位置:
首页
>
文档
>河北省保定市六校联盟2024-2025学年高二下学期4月期中考试语文试题(PDF版,含答案)_2024-2025高二(7-7月题库)_2025年05月试卷
河北省保定市六校联盟2024-2025学年高二下学期4月期中考试语文试题(PDF版,含答案)_2024-2025高二(7-7月题库)_2025年05月试卷
2026-02-18 14:42:20
2026-02-18 14:42:20
文档预览
文档信息
文档格式
pdf
文档大小
4.754 MB
文档页数
14 页
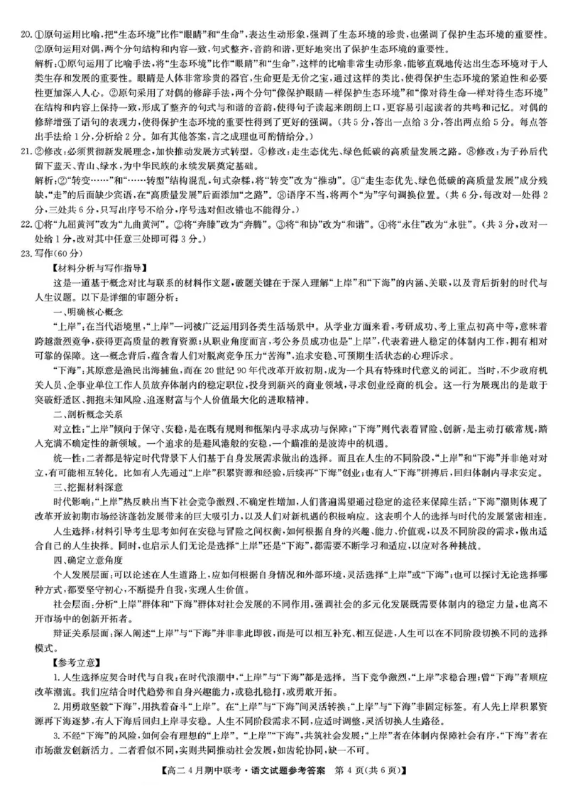
上传时间
2026-02-18 14:42:20
下载文档
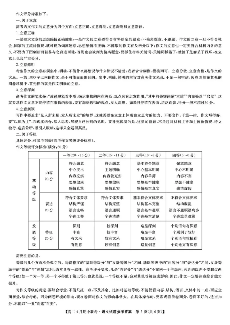
本文档来自网络内容,如有侵犯您的权益请联系我们删除,联系邮箱:wyl860211@qq.com。
上一篇
山西省长治市2024-2025学年高三上学期9月质量检测历史试题答案_2024-2025高三(6-6月题库)_2024年09月试卷_09232025山西三重教育高三9月质量检测(长治市高三9月质量监测)
下一篇
山西省长治市2024-2025学年高三上学期9月质量监测化学试题答案_2024-2025高三(6-6月题库)_2024年09月试卷_09232025山西三重教育高三9月质量检测(长治市高三9月质量监测)
最新文档
精品解析:福建省厦门市湖滨中学2023-2024学年高三上学期期中物理试题(原卷版)(1)_2023年11月_0211月合集_2024届福建省厦门市湖滨中学高三上学期期中考试
1993年湖北高考政治真题及答案_zz20高中真题试卷_政治高考真题试卷_旧1990-2007·高考政治真题_1990-2007·高考政治真题·word_湖北
河北省保定市六校联盟2024-2025学年高二下学期期中考试历史试题(图片版,含答案)_2024-2025高二(7-7月题库)_2025年05月试卷
山西省长治市2024-2025学年高三上学期9月质量监测化学试题答案_2024-2025高三(6-6月题库)_2024年09月试卷_09232025山西三重教育高三9月质量检测(长治市高三9月质量监测)
山西省长治市2024-2025学年高三上学期9月质量检测历史试题答案_2024-2025高三(6-6月题库)_2024年09月试卷_09232025山西三重教育高三9月质量检测(长治市高三9月质量监测)
2004年湖北高考理科数学真题及答案_数学高考真题试卷_旧1990-2007·高考数学真题_1990-2007·高考数学真题·PDF_湖北
1993年湖北高考政治真题及答案_zz20高中真题试卷_政治高考真题试卷_旧1990-2007·高考政治真题_1990-2007·高考政治真题·PDF_湖北
精品解析:甘肃省民乐县第一中学2023-2024学年高三上学期第二次诊断考试数学试题(解析版)(1)_2023年11月_0211月合集_2024届甘肃省民乐县第一中学高三上学期第二次诊断考试
NewLiebesliederWaltzes_一万首著名钢琴曲谱哈农贝多芬合集视频教学电子版高清无水印可打印_1古典钢琴知名音乐家谱_勃拉姆斯钢琴谱全集_VI.PianoWorksforFourHands
1993年海南高考语文真题及答案_zz20高中真题试卷_语文高考真题试卷_旧1990-2007·高考语文真题_Word版1990-2007·高考语文真题_海南
热门文档
河北省保定市六校联盟2024-2025学年高二下学期4月期中考试英语试题(PDF版含答案,无听力音频有听力原文)_2024-2025高二(7-7月题库)_2025年05月试卷
山西省长治市2024-2025学年高三上学期9月质量检测历史试题_2024-2025高三(6-6月题库)_2024年09月试卷_09232025山西三重教育高三9月质量检测(长治市高三9月质量监测)
1993年海南高考语文真题及答案_zz20高中真题试卷_语文高考真题试卷_旧1990-2007·高考语文真题_PDF版1990-2007·高考语文真题_海南
河北省保定市六校联盟2024-2025学年高二下学期4月期中考试生物试题(扫描版有答案)_2024-2025高二(7-7月题库)_2025年05月试卷
NewLiebesliederWaltzes,Op65a(4Hands)_一万首著名钢琴曲谱哈农贝多芬合集视频教学电子版高清无水印可打印_1古典钢琴知名音乐家谱_勃拉姆斯钢琴谱全集_四手联弹
2004年湖北高考文科综合真题及答案_地理高考真题试卷_旧1990-2007·高考地理真题_1990-2007·高考地理真题·word_2001-2007年各地文综历年真题_湖北
1993年海南高考英语真题及答案_zz20高中真题试卷_英语高考真题试卷_旧1990-2007·高考英语真题_1990-2007·高考英语真题·word_海南
河北省保定市六校联盟2024-2025学年高二下学期4月期中考试物理PDF版含答案_2024-2025高二(7-7月题库)_2025年05月试卷_0519河北省保定市六校联盟2024-2025学年高二下学期4月期中考试
2004年湖北高考文科综合真题及答案_地理高考真题试卷_旧1990-2007·高考地理真题_1990-2007·高考地理真题·PDF_2001-2007年各地文综历年真题_湖北
Nachtstückeop.23_一万首著名钢琴曲谱哈农贝多芬合集视频教学电子版高清无水印可打印_1古典钢琴知名音乐家谱_舒曼钢琴谱全集_RobertSchumann罗伯特·舒曼(1810-1856)
随机文档
河北省保定市六校联盟2024-2025学年高二下学期4月期中考试数学PDF版含答案_2024-2025高二(7-7月题库)_2025年05月试卷_0519河北省保定市六校联盟2024-2025学年高二下学期4月期中考试
2004年湖北高考文科综合真题及答案_历史高考真题试卷_旧1990-2007·高考历史真题_1990-2007·高考历史真题·word_2001-2007年各地文综历年真题_湖北
精品解析:甘肃省民乐县第一中学2023-2024学年高三上学期第二次诊断考试数学试题(原卷版)(1)_2023年11月_0211月合集_2024届甘肃省民乐县第一中学高三上学期第二次诊断考试
1993年海南高考英语真题及答案_zz20高中真题试卷_英语高考真题试卷_旧1990-2007·高考英语真题_1990-2007·高考英语真题·PDF_海南
河北省保定市六校联盟2024-2025学年高二下学期4月期中政治试卷(PDF版,含解析)_2024-2025高二(7-7月题库)_2025年05月试卷_0519河北省保定市六校联盟2024-2025学年高二下学期4月期中考试
MyFamily习题第6课时_小学1-6年级全部试卷_英语_二年级_3-7-5、小学二年级英语上册_3-7-5-2、练习题、作业、试题、试卷_人教版一起点_课时练_人教新起点二年级英语上册Unit1
2004年湖北高考文科综合真题及答案_历史高考真题试卷_旧1990-2007·高考历史真题_1990-2007·高考历史真题·PDF_湖北
山西省部分学校2025届高三上学期9月检测语文试题(含答案)_2024-2025高三(6-6月题库)_2024年09月试卷_0928三晋卓越联盟·山西省2024-2025学年度高三9月质量检测卷(25-X-26C)
MyFamily习题第5课时_小学1-6年级全部试卷_英语_二年级_3-7-5、小学二年级英语上册_3-7-5-2、练习题、作业、试题、试卷_人教版一起点_课时练_人教新起点二年级英语上册Unit1
精品解析:甘肃省武威市凉州区2023-2024学年高三上学期第三次诊断考试生物试题(解析版)(1)_2023年11月_0211月合集_2024届甘肃省武威市凉州区高三上学期第三次诊断考试