文档
办公文件
生活文档
学习资料
当前位置:
首页
>
文档
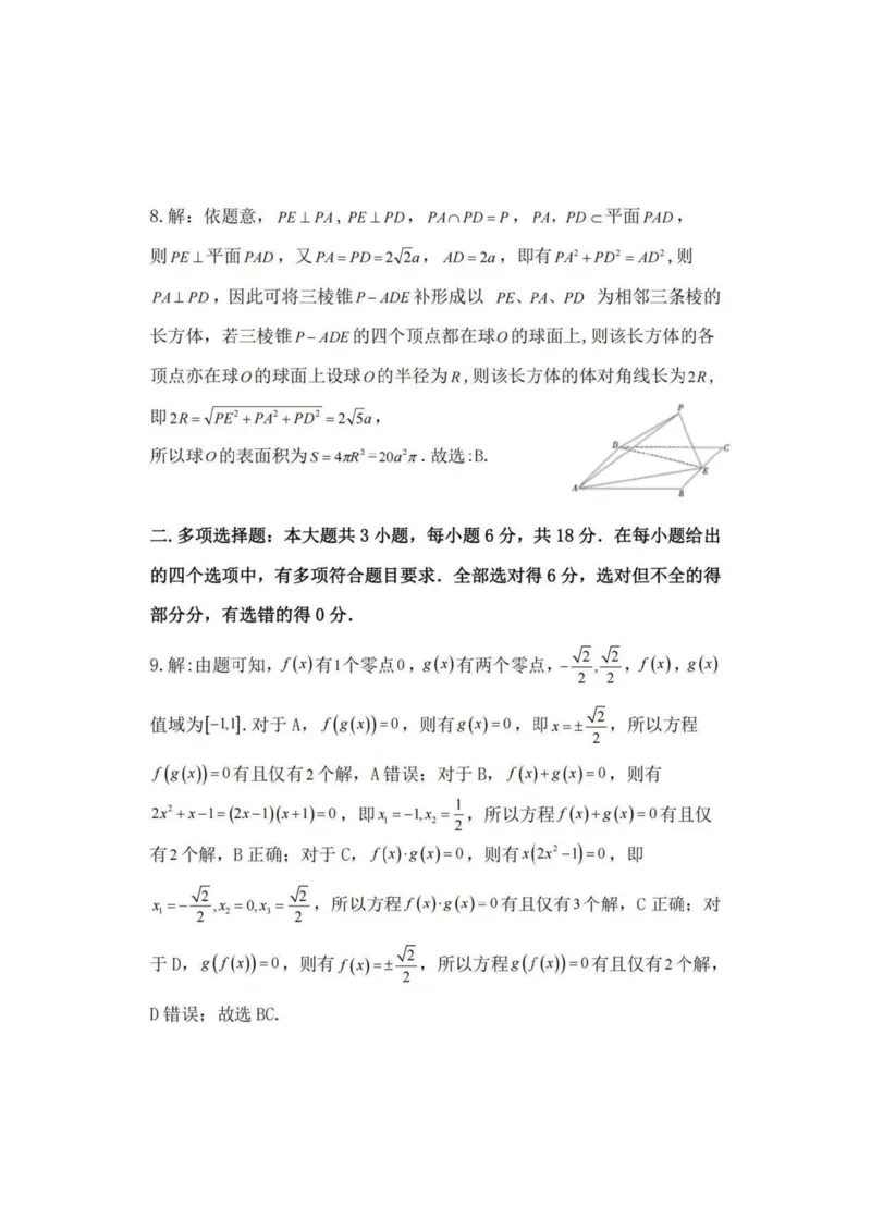
>数学答案_2024-2025高三(6-6月题库)_2024年10月试卷_1017贵州省遵义市2024-2025学年高三上学期第一次适应性考试(一模)
数学答案_2024-2025高三(6-6月题库)_2024年10月试卷_1017贵州省遵义市2024-2025学年高三上学期第一次适应性考试(一模)
2026-03-26 02:01:49
2026-02-18 18:10:04
文档预览
文档信息
文档格式
pdf
文档大小
0.878 MB
文档页数
8 页
上传时间
2026-02-18 18:10:04
下载文档
本文档来自网络内容,如有侵犯您的权益请联系我们删除,联系邮箱:wyl860211@qq.com。
上一篇
1997年天津高考政治真题及答案_zz20高中真题试卷_政治高考真题试卷_旧1990-2007·高考政治真题_1990-2007·高考政治真题·PDF_天津
下一篇
陕西省西安市长安区第一中学2023-2024学年高三上学期第三次教学质量检测(期中)物理试题(1)_2023年11月_0211月合集
最新文档
2022高考英语读后续写精读精炼(六)含答案解析_03高考英语_新高考复习资料_2022年新高考资料_2022年新高考英语一轮复习_2022年新高考英语读后续写精读精炼(含答案解析)8.12更新
专题08:古诗词鉴赏之诗句赏析(练习)原卷版_02中考总复习(2026版更新中)_01-语文-中考总复习_2026年中考复习(更新中)
第六课时_26春四年级上下册人教版_四上英语合集人教版PEP英语四年级上册新教材(教学视频+课件+动画+音频+练习+教案)_19同步教案课件_人教pep3_3-6年级上册_Unit6Howdoyoufeel_教案
第六课时_26春四年级上下册人教版_四上英语合集人教版PEP英语四年级上册新教材(教学视频+课件+动画+音频+练习+教案)_19同步教案课件_人教pep3_3-6年级上册_Unit6Happybirthday!_教案
2022高考英语读后续写精读精炼(五)含答案解析_03高考英语_新高考复习资料_2022年新高考资料_2022年新高考英语一轮复习_2022年新高考英语读后续写精读精炼(含答案解析)8.12更新
专题08非谓语动词(讲练)(解析版)_02中考总复习(2026版更新中)_03-英语-中考总复习_2025中考复习资料_2025中考二轮课件ppt+讲义+练习英语_讲义+练习
第六课时_26春四年级上下册人教版_四上英语合集人教版PEP英语四年级上册新教材(教学视频+课件+动画+音频+练习+教案)_19同步教案课件_人教pep3_3-6年级上册_Unit5Whatdoeshedo_教案
2022高考英语读后续写精读精炼(二)含答案解析_03高考英语_新高考复习资料_2022年新高考资料_2022年新高考英语一轮复习_2022年新高考英语读后续写精读精炼(含答案解析)8.12更新
第六课时_26春四年级上下册人教版_四上英语合集人教版PEP英语四年级上册新教材(教学视频+课件+动画+音频+练习+教案)_19同步教案课件_人教pep3_3-6年级上册_Unit5Thereisabigbed_教案
专题08非谓语动词(讲练)(原卷版)_02中考总复习(2026版更新中)_03-英语-中考总复习_2025中考复习资料_2025中考二轮课件ppt+讲义+练习英语_讲义+练习
热门文档
第六课时_26春四年级上下册人教版_四上英语合集人教版PEP英语四年级上册新教材(教学视频+课件+动画+音频+练习+教案)_19同步教案课件_人教pep3_3-6年级上册_Unit5Let'seat!_单元资料汇总
2022高考英语读后续写精读精炼(九)含答案解析_03高考英语_新高考复习资料_2022年新高考资料_2022年新高考英语一轮复习_2022年新高考英语读后续写精读精炼(含答案解析)8.12更新
专题08非洲与美洲(背记帮)-备战2024年中考地理一轮复习考点帮(全国通用)(挖空版)_02中考总复习(2026版更新中)_09-地理-中考总复习_2024年中考复习资料_一轮复习
第六课时_26春四年级上下册人教版_四上英语合集人教版PEP英语四年级上册新教材(教学视频+课件+动画+音频+练习+教案)_19同步教案课件_人教pep3_3-6年级上册_Unit5Dinner'sready_教案
2022高考英语读后续写精读精炼(三)含答案解析_03高考英语_新高考复习资料_2022年新高考资料_2022年新高考英语一轮复习_2022年新高考英语读后续写精读精炼(含答案解析)8.12更新
第六课时_26春四年级上下册人教版_四上英语合集人教版PEP英语四年级上册新教材(教学视频+课件+动画+音频+练习+教案)_19同步教案课件_人教pep3_3-6年级上册_Unit4Whatcanyoudo_教案
专题08非洲、美洲、大洋洲(好题帮)-备战2024年中考地理一轮复习考点帮(全国通用)(解析版)_02中考总复习(2026版更新中)_09-地理-中考总复习_2024年中考复习资料_一轮复习_配套练习
2022高考英语读后续写精读精炼(七)含答案解析_03高考英语_新高考复习资料_2022年新高考资料_2022年新高考英语一轮复习_2022年新高考英语读后续写精读精炼(含答案解析)8.12更新
第六课时_26春四年级上下册人教版_四上英语合集人教版PEP英语四年级上册新教材(教学视频+课件+动画+音频+练习+教案)_19同步教案课件_人教pep3_3-6年级上册_Unit4Weloveanimals_教案
第六课时_26春四年级上下册人教版_四上英语合集人教版PEP英语四年级上册新教材(教学视频+课件+动画+音频+练习+教案)_19同步教案课件_人教pep3_3-6年级上册_Unit4Myhome_单元资料汇总
随机文档
2022高考英语读后续写精读精炼(一)含答案解析_03高考英语_新高考复习资料_2022年新高考资料_2022年新高考英语一轮复习_2022年新高考英语读后续写精读精炼(含答案解析)8.12更新
专题08阅读理解之议论文-5年(2019-2023)中考1年模拟英语真题分项汇编(全国通用)(解析版)_02中考总复习(2026版更新中)_03-英语-中考总复习_2024年中考复习资料_专项复习资料
第六课时_26春四年级上下册人教版_四上英语合集人教版PEP英语四年级上册新教材(教学视频+课件+动画+音频+练习+教案)_19同步教案课件_人教pep3_3-6年级上册_Unit4Ihaveapenpal_教案
2022年高考历史真题与模拟题分专题训练专题15史学研究(教师版含解析)_07高考历史_2024年新高考资料_3.2024专项复习_赠2022年高考历史真题与模拟题分专题训练
第六课时_26春四年级上下册人教版_四上英语合集人教版PEP英语四年级上册新教材(教学视频+课件+动画+音频+练习+教案)_19同步教案课件_人教pep3_3-6年级上册_Unit3Whatwouldyoulike_教案
第六课时_26春四年级上下册人教版_四上英语合集人教版PEP英语四年级上册新教材(教学视频+课件+动画+音频+练习+教案)_19同步教案课件_人教pep3_3-6年级上册_Unit3Myweekendplan_教案
第六课时_26春四年级上下册人教版_四上英语合集人教版PEP英语四年级上册新教材(教学视频+课件+动画+音频+练习+教案)_19同步教案课件_人教pep3_3-6年级上册_Unit3Myfriends_单元资料汇总
2022年高考历史真题与模拟题分专题训练专题15史学研究(学生版)_07高考历史_2024年新高考资料_3.2024专项复习_赠2022年高考历史真题与模拟题分专题训练
专题08锐角三角形及其应用(讲练)(解析版)_02中考总复习(2026版更新中)_02-数学-中考总复习_2024年中考复习资料_二轮复习资料_课件+讲义+练习_讲义_教师版(含答案解析)
第六课时_26春四年级上下册人教版_四上英语合集人教版PEP英语四年级上册新教材(教学视频+课件+动画+音频+练习+教案)_19同步教案课件_人教pep3_3-6年级上册_Unit3Lookatme!_教案