文档
办公文件
生活文档
学习资料
当前位置:
首页
>
文档
>山东省济宁市第一中学2025-2026学年上学期10月月考-高二历史试题_2025年10月高二试卷_251030山东省济宁市第一中学2025-2026学年高二上学期10月月考(全)
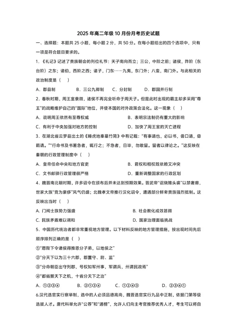
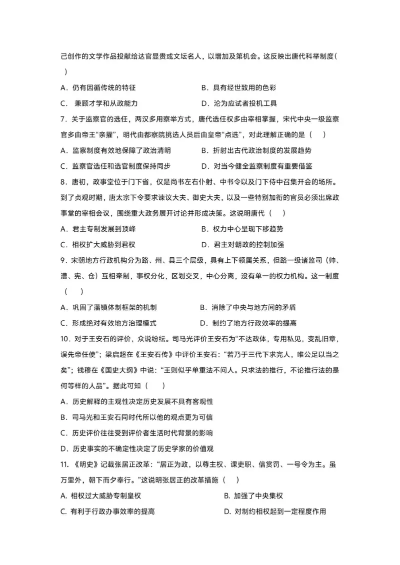
山东省济宁市第一中学2025-2026学年上学期10月月考-高二历史试题_2025年10月高二试卷_251030山东省济宁市第一中学2025-2026学年高二上学期10月月考(全)
2026-03-12 17:56:04
2026-02-19 00:48:16
文档预览
文档信息
文档格式
pdf
文档大小
1.618 MB
文档页数
8 页
上传时间
2026-02-19 00:48:16
下载文档
本文档来自网络内容,如有侵犯您的权益请联系我们删除,联系邮箱:wyl860211@qq.com。
上一篇
WM_质量02-第01讲 ISO质量管理体系及卓越绩效模式_监理工程师_2025监理工程师_2025年监理工程师-各大机构_2025年监理-土建目标_机构2-JG_02.习题班-李.娜_质量控制(土建)(2025)_讲义
下一篇
WM_质量02-第01讲 ISO质量管理体系构成和质量管理原则_监理工程师_2025监理工程师_2025年监理工程师-各大机构_2025年监理-土建目标_机构2-JG_01.精讲班-李.娜_质量控制(土建)(2025)_讲义
最新文档
第五章 课时56 中国国家发展战略举例_9.2025地理总复习_2025年新高考资料_一轮复习_2025高考大一轮复习讲义+练习(完结)_2025高考大一轮复习地理(人教版)_配套Word版文档第二部分
写作规范练(十四)_3.2025英语总复习_2024年新高考资料_1.2024一轮复习_2024年高考英语一轮复习讲义(新人教版)_学生版在此文件夹(讲义、练习等的学生版均在此文件夹)_写作规范练
第五章 课时56 中国国家发展战略举例_9.2025地理总复习_2025年新高考资料_一轮复习_2025高考大一轮复习讲义+练习(完结)_2025高考大一轮复习地理(人教版)_2025大一轮复习讲义
第五章 课时55 环境问题与可持续发展_9.2025地理总复习_2025年新高考资料_一轮复习_2025高考大一轮复习讲义+练习(完结)_2025高考大一轮复习地理(人教版)_配套Word版文档第二部分
写作规范练(十四)_3.2025英语总复习_2024年新高考资料_1.2024一轮复习_2024年高考英语一轮复习讲义(新人教版)_写作规范练
第五章 课时55 环境问题与可持续发展_9.2025地理总复习_2025年新高考资料_一轮复习_2025高考大一轮复习讲义+练习(完结)_2025高考大一轮复习地理(人教版)_2025大一轮复习讲义
第五章 训练56 中国国家发展战略举例_9.2025地理总复习_2025年新高考资料_一轮复习_2025高考大一轮复习讲义+练习(完结)_2025高考大一轮复习地理(人教版)_2025一轮复习87练
第五章 训练55 环境问题与可持续发展_9.2025地理总复习_2025年新高考资料_一轮复习_2025高考大一轮复习讲义+练习(完结)_2025高考大一轮复习地理(人教版)_2025一轮复习87练
第五章 第3讲 课时33 海岸地貌与冰川地貌_9.2025地理总复习_2025年新高考资料_一轮复习_2025高考大一轮复习讲义+练习(完结)_2025高考大一轮复习地理(人教版)_2025大一轮复习讲义
第五章 第3讲 课时33 海岸地貌与冰川地貌_9.2025地理总复习_2025年新高考资料_一轮复习_2025高考大一轮复习讲义+练习(完结)_2025高考大一轮复习地理(人教版)
热门文档
第五章 第3讲 课时32 风沙地貌_9.2025地理总复习_2025年新高考资料_一轮复习_2025高考大一轮复习讲义+练习(完结)_2025高考大一轮复习地理(人教版)_2025大一轮复习讲义
写作规范练(十六)_3.2025英语总复习_2025年新高考资料_一轮复习_2025高考大一轮复习讲义+课件(完结)_2025高考大一轮复习英语(人教版)_配套Word版文档(教师版)写作规范练
第五章 第3讲 课时32 风沙地貌_9.2025地理总复习_2025年新高考资料_一轮复习_2025高考大一轮复习讲义+练习(完结)_2025高考大一轮复习地理(人教版)
专题12三角函数的图像与性质(七大题型+模拟精练)(解析版)_2.2025数学总复习_2025年新高考资料_一轮复习_2025年高考数学一轮复习《重难点题型与知识梳理•高分突破》(新高考专用)
第五章 第3讲 课时31 喀斯特地貌_9.2025地理总复习_2025年新高考资料_一轮复习_2025高考大一轮复习讲义+练习(完结)_2025高考大一轮复习地理(人教版)_2025大一轮复习讲义
第五章 第3讲 课时31 喀斯特地貌_9.2025地理总复习_2025年新高考资料_一轮复习_2025高考大一轮复习讲义+练习(完结)_2025高考大一轮复习地理(人教版)
写作规范练(十六)_3.2025英语总复习_2025年新高考资料_一轮复习_2025高考大一轮复习讲义+课件(完结)_2025高考大一轮复习英语(人教版)_配套Word版文档(学生版)写作规范练
第五章 第3讲 训练33 海岸地貌与冰川地貌_9.2025地理总复习_2025年新高考资料_一轮复习_2025高考大一轮复习讲义+练习(完结)_2025高考大一轮复习地理(人教版)_2025一轮复习87练
第五章 第3讲 训练32 风沙地貌_9.2025地理总复习_2025年新高考资料_一轮复习_2025高考大一轮复习讲义+练习(完结)_2025高考大一轮复习地理(人教版)_2025一轮复习87练
写作规范练(十六)_3.2025英语总复习_2024年新高考资料_1.2024一轮复习_2024年高考英语一轮复习讲义(新人教版)_学生版在此文件夹(讲义、练习等的学生版均在此文件夹)_写作规范练
随机文档
第五章 第3讲 训练31 喀斯特地貌_9.2025地理总复习_2025年新高考资料_一轮复习_2025高考大一轮复习讲义+练习(完结)_2025高考大一轮复习地理(人教版)_2025一轮复习87练
第五章 第3讲 真题专练_9.2025地理总复习_2025年新高考资料_一轮复习_2025高考大一轮复习讲义+练习(完结)_2025高考大一轮复习地理(人教版)_配套Word版文档第一部分第三~七章
第五章 第3讲 真题专练_9.2025地理总复习_2025年新高考资料_一轮复习_2025高考大一轮复习讲义+练习(完结)_2025高考大一轮复习地理(人教版)_2025一轮复习87练_第一部分 自然地理
写作规范练(十六)_3.2025英语总复习_2024年新高考资料_1.2024一轮复习_2024年高考英语一轮复习讲义(新人教版)_写作规范练
第五章 第2讲 课时30 冲积平原的形成_9.2025地理总复习_2025年新高考资料_一轮复习_2025高考大一轮复习讲义+练习(完结)_2025高考大一轮复习地理(人教版)_2025大一轮复习讲义
第五章 第2讲 课时30 冲积平原的形成_9.2025地理总复习_2025年新高考资料_一轮复习_2025高考大一轮复习讲义+练习(完结)_2025高考大一轮复习地理(人教版)
第五章 第2讲 课时29 河谷的演变_9.2025地理总复习_2025年新高考资料_一轮复习_2025高考大一轮复习讲义+练习(完结)_2025高考大一轮复习地理(人教版)_2025大一轮复习讲义
写作规范练(十六)_3.2025英语总复习_2023年新高考资料_一轮复习_2023年新高考大一轮复习讲义_2023年高考英语一轮复习讲义(新人教新高考)_配套课时练——高考题型组合练_写作规范练
第五章 第2讲 课时29 河谷的演变_9.2025地理总复习_2025年新高考资料_一轮复习_2025高考大一轮复习讲义+练习(完结)_2025高考大一轮复习地理(人教版)
第五章 第2讲 训练30 冲积平原的形成_9.2025地理总复习_2025年新高考资料_一轮复习_2025高考大一轮复习讲义+练习(完结)_2025高考大一轮复习地理(人教版)_2025一轮复习87练