当前位置:首页>文档>18-第2章-2.4-建筑市场主体信用体系建设_2026年一建法规_2025年一建法规SVIP_02-基础精讲✿高端面授✿深度强化_10-法规《天一精讲班》王欣KL_讲义

18-第2章-2.4-建筑市场主体信用体系建设_2026年一建法规_2025年一建法规SVIP_02-基础精讲✿高端面授✿深度强化_10-法规《天一精讲班》王欣KL_讲义

  • 2026-03-17 01:51:29 2026-01-26 17:40:46

文档预览

18-第2章-2.4-建筑市场主体信用体系建设_2026年一建法规_2025年一建法规SVIP_02-基础精讲✿高端面授✿深度强化_10-法规《天一精讲班》王欣KL_讲义
18-第2章-2.4-建筑市场主体信用体系建设_2026年一建法规_2025年一建法规SVIP_02-基础精讲✿高端面授✿深度强化_10-法规《天一精讲班》王欣KL_讲义
18-第2章-2.4-建筑市场主体信用体系建设_2026年一建法规_2025年一建法规SVIP_02-基础精讲✿高端面授✿深度强化_10-法规《天一精讲班》王欣KL_讲义
18-第2章-2.4-建筑市场主体信用体系建设_2026年一建法规_2025年一建法规SVIP_02-基础精讲✿高端面授✿深度强化_10-法规《天一精讲班》王欣KL_讲义
18-第2章-2.4-建筑市场主体信用体系建设_2026年一建法规_2025年一建法规SVIP_02-基础精讲✿高端面授✿深度强化_10-法规《天一精讲班》王欣KL_讲义
18-第2章-2.4-建筑市场主体信用体系建设_2026年一建法规_2025年一建法规SVIP_02-基础精讲✿高端面授✿深度强化_10-法规《天一精讲班》王欣KL_讲义
18-第2章-2.4-建筑市场主体信用体系建设_2026年一建法规_2025年一建法规SVIP_02-基础精讲✿高端面授✿深度强化_10-法规《天一精讲班》王欣KL_讲义
18-第2章-2.4-建筑市场主体信用体系建设_2026年一建法规_2025年一建法规SVIP_02-基础精讲✿高端面授✿深度强化_10-法规《天一精讲班》王欣KL_讲义

文档信息

文档格式
pdf
文档大小
0.152 MB
文档页数
4 页
上传时间
2026-01-26 17:40:46

文档内容

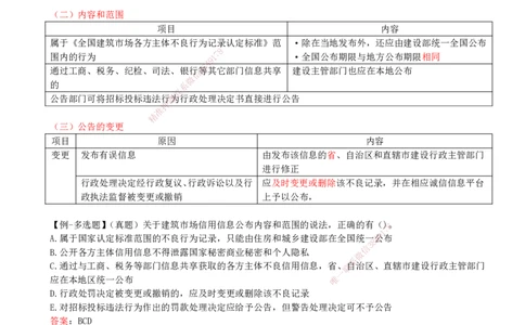
二建、监理、一建、一造、二造、安全、消防、咨询、检测课程押题联系QQ/微信:3849178 2.4 建筑市场主体信用体系建设(2-3分) 章节 考点 考频指数 2.4 建筑市场主体信用体系建设 信用体系 ※※ 诚信行为公布 ※※ 黑名单 ※ 不良行为 ※※※ 2.4 建筑市场主体信用体系建设 考点一、信用体系※※ 对象 项目 内容 1.建设单位、勘察、设 基本 ■注册登记信息 计、施工、监理企业。 信息 ■资质信息 2.注册建筑师、勘察设 ■工程项目信息 计注册工程师、注册建 ■注册执业人员信息 造师、注册监理工程师 优良信用信息 获得的县级以上行政机关或者群团组织表彰奖励等信息。 (单位+人员) 不良信用信息 ■违反法律、法规、规章或者工程建设强制性标准的,受到县 8 7 1 9 级以上住建部门行政处罚的信息 4 8 3 信 ■有关部门认定的其他不良信用信息 微 系 联 题 【例-单选题】(真题)根据押《建筑市场信用管理暂行办法》建筑市场各方主体的是()。 准 A.工程质量监督机构 精 B.工程咨询人员 C.建设行政主管部门 D.注册执业人员 答案:D 【例-单选题】(真题)根据《建筑市场信用管理暂行办法》,关于建筑市场信用信息分类的说法,正确的是( )。 A.建筑市场信用信息由基本信息、资质信息构成 B.优良信用信息是指建筑市场各方主体在工程建设活动中获得的省级以上机关或群团8组织表彰奖励等信息 7 1 9 C.不良信用信息是指建筑市场各方主体在工程建设活动中违反有关法律法规、规8 4章或者工程建设强制性标准 3 信 等,受到市级以上住房城乡建设主管部门行政处罚的信息,以及经有关部门微认定的其他不良信用信息 系 D.基本信息是指注册登记信息、资质信息、工程项目信息、注册执业人员联信息 一 答案:D 唯 解析:A错误,建筑市场信用信息由基本信息、优良信用信息和不良信用信息构成。B错误,优良信用信息是 指建筑市场各方主体在工程建设活动中获得的县级以上行政机关或群团组织表彰奖励等信息。C错误,不良信 用信息是指建筑市场各方主体在工程建设活动中违反有关法律、法规、规章或工程建设强制性标准等,受到 县级以上住房城乡建设主管部门行政处罚的信息,以及经有关部门认定的其他不良信用信息。基本信息是指 注册登记信息、资质信息、工程项目信息、注册执业人员信息等。 考点二、信息公开和应用※※ (一)公开期限 公布时间 基本信息 长期公开 优良信息 3年 不良 6个月至3年,并不得低于相关行政处罚期限(可缩短、延长,最短不得少于3个月) 【例-单选题】(模拟题)关于建筑市场各方主体信用信息公开期限的说法,正确的是( )。 名师面授精华、央企内训、考点串讲、习题模考、考前三页纸、绝密押题联系QQ/微信:3849178二建、监理、一建、一造、二造、安全、消防、咨询、检测课程押题联系QQ/微信:3849178 A.建筑市场各方主体的基本信息永久公开 B.建筑市场各方主体的优良信用信息公布期限一般为6个月 C.招标投标违法行为不需要进行公布 D.不良信用信息公开期限一般为6个月至3年,并不得低于相关行政处罚期限 答案:D 【例-单选题】(真题)关于公布建筑市场诚信行为的说法,正确的是( ) A.对于整改不力的单位,信息发布部门可以延长其不良行为记录信息公布期限 B.优良行为记录信息的公布期限一般为6个月 C.不良行为记录信息公布期限一般为5年 D.对整改确有实效的单位,信息发布部门可以直接取消公布其不良行为 答案:A (二)内容和范围 项目 内容 属于《全国建筑市场各方主体不良行为记录认定标准》范 ·除在当地发布外,还应由建设部统一全国公布 8 围内的行为 1 7 ·全国公布期限与地方公布期限相同 9 4 8 通过工商、税务、纪检、司法、银行信 3等其它部门信息共享 建设主管部门也应在本地公布 微 的 系 联 公告部门可将招标投标违法行题为行政处理决定书直接进行公告 押 准 精 (三)公告的变更 项目 原因 内容 变更 发布有误信息 由发布该信息的省、自治区和直辖市建设行政主管部门 进行修正 行政处理决定经行政复议、行政诉讼以及行 应及时变更或删除该不良记录,并在相应诚信信息平台 政执法监督被变更或撤销 上予以公布, 【例-多选题】(真题)关于建筑市场信用信息公布 内容和范围的说法,正确的有()8。 1 7 9 A.属于国家认定标准范围的不良行为记录,只能由住房 和城乡建设部在全国统一 8 4公布 信 3 B.公开各方主体信用信息不得泄露国家秘密商业秘密和个 人隐私 微 系 C.通过与工商、税务等部门信息共享获取的各方主体不良信用 信息,省、联自治区、直辖市建设行政主管部门 一 应在本地区统一公布 唯 D.行政处罚决定被变更或撤销的,应及时变更或删除该不良记录 E.对招标投标违法行为作出的罚款处理决定应给予公告,但警告处理决定可不予公告 答案:BCD 考点三、信息应用※ 【黑名单】 项目 内容 列入黑名单的情形 (1)利用虚假材料以欺骗手段取得企业资质的。 (谁处罚,谁列入) (2)发生转包、出借资质,受到行政处罚的。 (3)发生重大及以上工程质量安全事故,或1年内累计发生2次及以上较大工程质量 安全事故,或发生性质恶劣,危险性严重,社会影响大的较大工程质量安全事故受到 行政处罚的。 (4)经法院判决或仲裁机构裁决,认定为拖欠工程款,且拒不履行生效法律文书确定 的义务的。 列入黑名单的后果 列入黑名单的主体作为重点监管单位,在市场准入,资质资格管理,招投标等方面给 名师面授精华、央企内训、考点串讲、习题模考、考前三页纸、绝密押题联系QQ/微信:3849178二建、监理、一建、一造、二造、安全、消防、咨询、检测课程押题联系QQ/微信:3849178 予限制。 住建部门将黑名单通报有关部门实施联合惩戒。 【例-单选题】(真题)根据《建筑市场信用管理暂行办法》,下列情形中,建筑市场各方主体应当被列入建筑 市场“黑名单”的是( )。 A.利用虚假材料、以欺骗手段取得企业资质的 B.发生转包、出借资质,超过行政处罚追溯期限的 C.2年内累计发生2次较大工程质量安全事故,受到行政处罚的 D.经法院判决或者仲裁机构裁决,认定为拖欠工程款的 答案:A 考点四、不良行为※※※ 【施工单位不良行为记录的认定标准】(5大类41条) (一)资质不良(6种)-无相应资质或证书干活 (1)未取得资质证书承揽工程的,或超越本单位资质等级承揽工程的; (2)以欺骗手段取得资质证书承揽工程的; 8 (3)允许其他单位或个人以本单位名义1 7承揽工程的; 9 4 8 (4)未在规定期限内办理资质变更信手3续的; 微 (5)涂改、伪造、出借、转让证系书的; 联 (6)按照国家规定需要持证题上岗的技术工种的作业人员未经培训、考核,未取得证书上岗,情节严重的。 押 (二)承揽业务不良(5种准)-接活 精 (1)利用向发包单位及其 工作人员行贿、提供回扣或者给予其他好处等不正当手段承揽业务的; (2)相互串通投标或与招标人串通投标的,以向招标人或评标委员会成员行贿的手段谋取中标的; (3)以他人名义投标或者其他方式弄虚作假,骗取中标的; (4)不按照与招标人订立的合同履 行义务,情节严重的; (5)将承包的工程转包或违法分包的。 (三)工程质量不良(5种)-干活质量出问 题了 (四)工程安全不良(24种)-干活安全出问题 了 (五)拖欠工程款或工人工资不良(1种)-干活不给钱 8 1 7 【纳入失信联合惩戒名单】 9 8 4 (1)克扣、无故拖欠农民工工资达到认定拒不支付劳动 报酬罪数额标准的;信 3 微 (2)因拖欠农民工工资违法行为引发群体性事件、极端事件 造成严重不良系社会影响的。 联 一 【提示】 唯 此知识点需要理解记忆,考试会将几种不良行为进行混淆考查,需要 准确记忆每种不良行为的具体表现。其 中尤其要注意资质不良与承揽业务不良行为,考试常考。 【例-单选题】(模拟题)按照住房和城乡建设部《全国建筑市场各方主体不良行为记录认定标准》,下列属于 施工单位承揽业务不良行为的是( )。 A.相互串通投标 B.偷工减料 C.恶意拖欠或克扣劳动者工资 D.出借、转让资质证书 答案:A 【例-单选题】(真题)根据《全国建筑市场各方主体不良行为记录认定标准》,关于施工企业不良行为记录的 说法,正确的是( )。 A.超越本单位资质承揽工程的行为属于承揽业务不良行为 B.工程竣工验收后,不向建设单位出具质量保证书的行为属于工程安全不良行为 名师面授精华、央企内训、考点串讲、习题模考、考前三页纸、绝密押题联系QQ/微信:3849178二建、监理、一建、一造、二造、安全、消防、咨询、检测课程押题联系QQ/微信:3849178 C.委托不具有相应资质的单位承担施工现场拆卸施工起重机械的行为属于资质不良行为 D.将承包的工程转包或违法分包的行为属于承揽业务不良行为 答案:D 【例-多选题】(真题)根据《全国建筑市场各方主体不良行为记录认定标准》,下列情形中,属于工程质量不 良行为的有( )。 A.在施工中偷工减料的 B.未按照国家有关规定在施工现场设置消防通道的 C.未按照节能设计进行施工的 D.工程竣工验收后,不向建设单位出具质量保修书的 E.在城市市区内的建设工程的施工现场未实行封闭围挡的 答案:ACD 解析:BE 属于工程安全不良行为 【注册建造师不良行为记录的认定标准】 共(9)条 8 【概括】建造师本人做错事 1 7 9 4 8 3 信 微 【例-单选题】(模拟题)注册建系造师的下列行为中,经有关监督部门确认后应当记入注册档案的是( )。 联 A.对本人执业活动进行解释和题辩护的 押 B.接受继续教育的 准 精 C.泄露商业秘密的 D.变更注册单位后到另一家施工企业从事执业活动的 答案:C 考点 考频指数 考查重点 信用体系 ※※ 良好VS不良 诚信行为公布 ※※ 公布时间 黑名单 ※ 严重 不良行为 ※※※ 8 5种不良 1 7 9 8 4 信 3 微 系 联 一 唯 名师面授精华、央企内训、考点串讲、习题模考、考前三页纸、绝密押题联系QQ/微信:3849178