壁纸
办公文件
生活文档
学习资料
当前位置:
首页
>
文档
>高三英语参考答案_2024年3月_013月合集_2024届江西省金太阳联考高三下学期3月(24-381C)_江西省金太阳联考2024届高三下学期3月(24-381C)英语
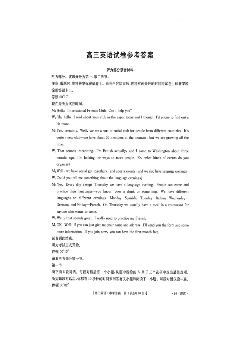
高三英语参考答案_2024年3月_013月合集_2024届江西省金太阳联考高三下学期3月(24-381C)_江西省金太阳联考2024届高三下学期3月(24-381C)英语
2026-02-20 02:42:46
2026-02-20 01:45:43
文档预览
文档信息
文档格式
docx
文档大小
3.391 MB
文档页数
10 页
上传时间
2026-02-20 01:45:43
下载文档
文档内容
学科网(北京)股份有限公司学科网(北京)股份有限公司学科网(北京)股份有限公司学科网(北京)股份有限公司学科网(北京)股份有限公司学科网(北京)股份有限公司学科网(北京)股份有限公司学科网(北京)股份有限公司学科网(北京)股份有限公司学科网(北京)股份有限公司
提示
本文档需要支付0.99元
购买此文档
提示
为了保护文档版权,请下载文档后查看完整内容
下载文档
关闭
本文档来自网络内容,如有侵犯您的权益请联系我们删除,联系邮箱:wyl860211@qq.com。
上一篇
高三英语参考答案_2024年2月_01每日更新_05号_2024届山东省威海市高三上学期期末考试_2024届山东省威海市高三上学期期末考试英语
下一篇
高三英语参考答案_2024年4月_01按日期_11号_2024届安徽省黄山宣城高三第二次质量检测_安徽省黄山市2024届高三下学期第二次质量检测试题(二模)英语
最新文档
钢琴电子琴基本指法(图文)_一万首著名钢琴曲谱哈农贝多芬合集视频教学电子版高清无水印可打印_09钢琴教材合集_常用教材钢琴谱(80+本)
钢琴学习指南答钢琴学习388问.(1)_一万首著名钢琴曲谱哈农贝多芬合集视频教学电子版高清无水印可打印_09钢琴教材合集_常用教材钢琴谱(80+本)
钢琴协奏曲《黄河》总谱_一万首著名钢琴曲谱哈农贝多芬合集视频教学电子版高清无水印可打印_08名曲总谱合集
钢琴作品详释_11721310_一万首著名钢琴曲谱哈农贝多芬合集视频教学电子版高清无水印可打印_09钢琴教材合集_常用教材钢琴谱(80+本)
钢琴之王李斯特_一万首著名钢琴曲谱哈农贝多芬合集视频教学电子版高清无水印可打印_09钢琴教材合集_常用教材钢琴谱(80+本)
钟声大幻想曲_一万首著名钢琴曲谱哈农贝多芬合集视频教学电子版高清无水印可打印_1古典钢琴知名音乐家谱_李斯特钢琴谱全集
钟和表的统称_小学1-6年级全部试卷_数学_一年级_3-6-4、小学一年级数学下册_3-6-4-3、课件、讲义、教案_课件(2018春,下册):1数冀教第二单元认识钟表_第1课时认识整时_3教师授课资源包
金色的鱼钩课时练_小学1-6年级全部试卷_语文_六年级_3-11-2、小学六年级语文下册_3-11-2-2、练习题、作业、试题、试卷_部编(人教)版_课时练
金字塔_小学1-6年级全部试卷_数学_一年级_3-6-4、小学一年级数学下册_3-6-4-3、课件、讲义、教案_课件(2018春,下册):1数冀教第六单元认识图形_第2课时三角形、圆的认识_拓展资料
重难点突破卷4_小学1-6年级全部试卷_数学_六年级_3-11-3、小学六年级数学上册_3-11-3-2、练习题、作业、试题、试卷_北师大版_提升突破卷
热门文档
重难点突破卷3_小学1-6年级全部试卷_数学_六年级_3-11-3、小学六年级数学上册_3-11-3-2、练习题、作业、试题、试卷_北师大版_提升突破卷
重难点突破卷2_小学1-6年级全部试卷_数学_六年级_3-11-3、小学六年级数学上册_3-11-3-2、练习题、作业、试题、试卷_北师大版_提升突破卷
重难点突破卷1_小学1-6年级全部试卷_数学_六年级_3-11-3、小学六年级数学上册_3-11-3-2、练习题、作业、试题、试卷_北师大版_提升突破卷
里姆斯基-柯萨科夫西班牙随想曲单开版总谱_一万首著名钢琴曲谱哈农贝多芬合集视频教学电子版高清无水印可打印_08名曲总谱合集
部编语文四年级上册第9课课文内容重点知识点题型归纳_小学1-6年级全部试卷_语文_四年级_3-9-1、小学四年级语文上册_3-9-1-1、复习、知识点、归纳汇总_部编版
部编语文四年级上册第8课课文内容重点知识点题型归纳_小学1-6年级全部试卷_语文_四年级_3-9-1、小学四年级语文上册_3-9-1-1、复习、知识点、归纳汇总_部编版
部编语文四年级上册第7课课文内容重点知识点题型归纳_小学1-6年级全部试卷_语文_四年级_3-9-1、小学四年级语文上册_3-9-1-1、复习、知识点、归纳汇总_部编版
部编语文四年级上册第6课课文内容重点知识点题型归纳_小学1-6年级全部试卷_语文_四年级_3-9-1、小学四年级语文上册_3-9-1-1、复习、知识点、归纳汇总_部编版
部编语文四年级上册第5课课文内容重点知识点题型归纳_小学1-6年级全部试卷_语文_四年级_3-9-1、小学四年级语文上册_3-9-1-1、复习、知识点、归纳汇总_部编版
部编语文四年级上册第4课课文内容重点知识点题型归纳_小学1-6年级全部试卷_语文_四年级_3-9-1、小学四年级语文上册_3-9-1-1、复习、知识点、归纳汇总_部编版
随机文档
部编语文四年级上册第3课课文内容重点知识点题型归纳_小学1-6年级全部试卷_语文_四年级_3-9-1、小学四年级语文上册_3-9-1-1、复习、知识点、归纳汇总_部编版
部编语文四年级上册第2课课文内容重点知识点题型归纳_小学1-6年级全部试卷_语文_四年级_3-9-1、小学四年级语文上册_3-9-1-1、复习、知识点、归纳汇总_部编版
部编语文四年级上册第27课课文内容重点知识点题型归纳_小学1-6年级全部试卷_语文_四年级_3-9-1、小学四年级语文上册_3-9-1-1、复习、知识点、归纳汇总_部编版
部编语文四年级上册第26课课文内容重点知识点题型归纳_小学1-6年级全部试卷_语文_四年级_3-9-1、小学四年级语文上册_3-9-1-1、复习、知识点、归纳汇总_部编版
部编语文四年级上册第25课课文内容重点知识点题型归纳_小学1-6年级全部试卷_语文_四年级_3-9-1、小学四年级语文上册_3-9-1-1、复习、知识点、归纳汇总_部编版
部编语文四年级上册第24课课文内容重点知识点题型归纳_小学1-6年级全部试卷_语文_四年级_3-9-1、小学四年级语文上册_3-9-1-1、复习、知识点、归纳汇总_部编版
部编语文四年级上册第23课课文内容重点知识点题型归纳_小学1-6年级全部试卷_语文_四年级_3-9-1、小学四年级语文上册_3-9-1-1、复习、知识点、归纳汇总_部编版
部编语文四年级上册第22课课文内容重点知识点题型归纳_小学1-6年级全部试卷_语文_四年级_3-9-1、小学四年级语文上册_3-9-1-1、复习、知识点、归纳汇总_部编版
部编语文四年级上册第21课课文内容重点知识点题型归纳_小学1-6年级全部试卷_语文_四年级_3-9-1、小学四年级语文上册_3-9-1-1、复习、知识点、归纳汇总_部编版
部编语文四年级上册第20课课文内容重点知识点题型归纳_小学1-6年级全部试卷_语文_四年级_3-9-1、小学四年级语文上册_3-9-1-1、复习、知识点、归纳汇总_部编版