当前位置:首页>文档>第1章第1节走进化学科学_化学_2026版高中必刷题化学《鲁科》_化学-鲁科-必修一_2026高中必刷题化学必修第一册LK_电子预习卡

第1章第1节走进化学科学_化学_2026版高中必刷题化学《鲁科》_化学-鲁科-必修一_2026高中必刷题化学必修第一册LK_电子预习卡

  • 2026-03-29 11:44:35 2026-02-20 20:08:55

文档预览

第1章第1节走进化学科学_化学_2026版高中必刷题化学《鲁科》_化学-鲁科-必修一_2026高中必刷题化学必修第一册LK_电子预习卡
第1章第1节走进化学科学_化学_2026版高中必刷题化学《鲁科》_化学-鲁科-必修一_2026高中必刷题化学必修第一册LK_电子预习卡

文档信息

文档格式
docx
文档大小
0.297 MB
文档页数
2 页
上传时间
2026-02-20 20:08:55

文档内容

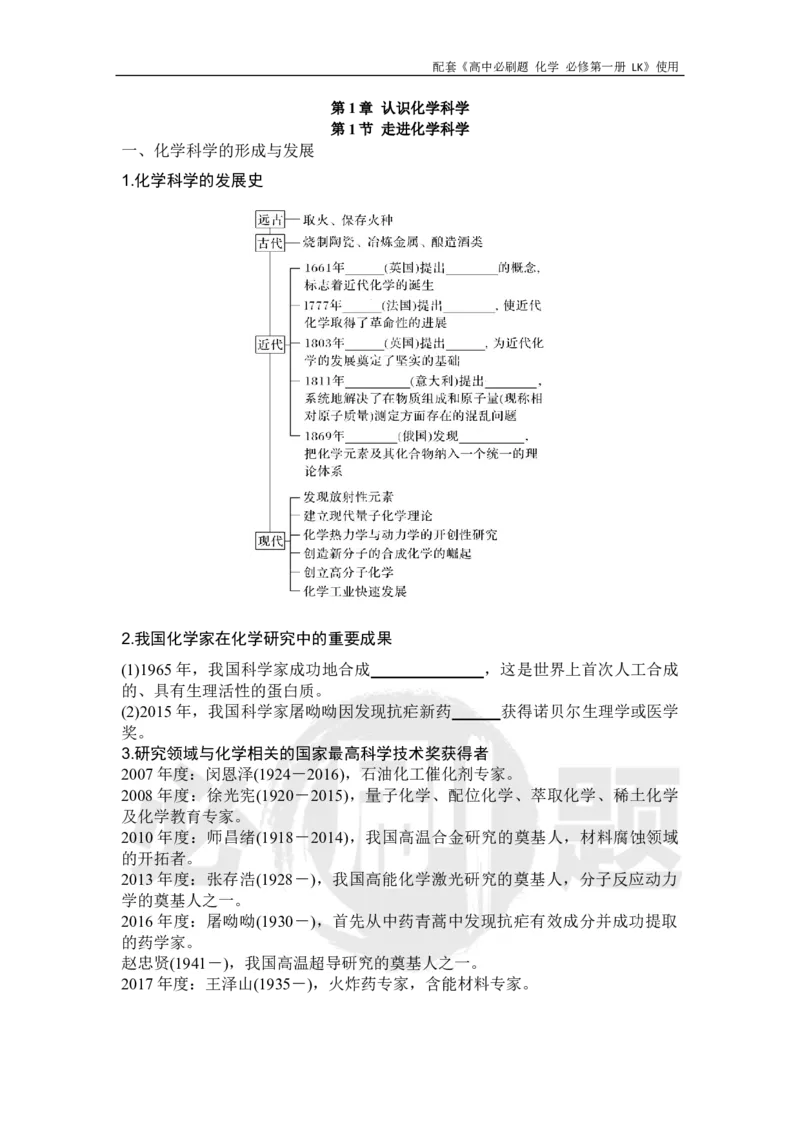
配套《高中必刷题 化学 必修第一册 LK》使用 第1章 认识化学科学 第1节 走进化学科学 一、化学科学的形成与发展 1.化学科学的发展史 2.我国化学家在化学研究中的重要成果 (1)1965年,我国科学家成功地合成______________,这是世界上首次人工合成 的、具有生理活性的蛋白质。 (2)2015年,我国科学家屠呦呦因发现抗疟新药______获得诺贝尔生理学或医学 奖。 3.研究领域与化学相关的国家最高科学技术奖获得者 2007年度:闵恩泽(1924-2016),石油化工催化剂专家。 2008年度:徐光宪(1920-2015),量子化学、配位化学、萃取化学、稀土化学 及化学教育专家。 2010年度:师昌绪(1918-2014),我国高温合金研究的奠基人,材料腐蚀领域 的开拓者。 2013年度:张存浩(1928-),我国高能化学激光研究的奠基人,分子反应动力 学的奠基人之一。 2016年度:屠呦呦(1930-),首先从中药青蒿中发现抗疟有效成分并成功提取 的药学家。 赵忠贤(1941-),我国高温超导研究的奠基人之一。 2017年度:王泽山(1935-),火炸药专家,含能材料专家。配套《高中必刷题 化学 必修第一册 LK》使用