当前位置:首页>文档>山东省临沂市2015年中考政治真题试题(含解析)_7.政治中考真题2015-2024年_2015年全国中考政治113份

山东省临沂市2015年中考政治真题试题(含解析)_7.政治中考真题2015-2024年_2015年全国中考政治113份

  • 2026-04-08 12:13:52 2026-02-22 00:17:48

文档预览

山东省临沂市2015年中考政治真题试题(含解析)_7.政治中考真题2015-2024年_2015年全国中考政治113份
山东省临沂市2015年中考政治真题试题(含解析)_7.政治中考真题2015-2024年_2015年全国中考政治113份
山东省临沂市2015年中考政治真题试题(含解析)_7.政治中考真题2015-2024年_2015年全国中考政治113份
山东省临沂市2015年中考政治真题试题(含解析)_7.政治中考真题2015-2024年_2015年全国中考政治113份
山东省临沂市2015年中考政治真题试题(含解析)_7.政治中考真题2015-2024年_2015年全国中考政治113份
山东省临沂市2015年中考政治真题试题(含解析)_7.政治中考真题2015-2024年_2015年全国中考政治113份
山东省临沂市2015年中考政治真题试题(含解析)_7.政治中考真题2015-2024年_2015年全国中考政治113份
山东省临沂市2015年中考政治真题试题(含解析)_7.政治中考真题2015-2024年_2015年全国中考政治113份
山东省临沂市2015年中考政治真题试题(含解析)_7.政治中考真题2015-2024年_2015年全国中考政治113份
山东省临沂市2015年中考政治真题试题(含解析)_7.政治中考真题2015-2024年_2015年全国中考政治113份
山东省临沂市2015年中考政治真题试题(含解析)_7.政治中考真题2015-2024年_2015年全国中考政治113份
山东省临沂市2015年中考政治真题试题(含解析)_7.政治中考真题2015-2024年_2015年全国中考政治113份
山东省临沂市2015年中考政治真题试题(含解析)_7.政治中考真题2015-2024年_2015年全国中考政治113份
山东省临沂市2015年中考政治真题试题(含解析)_7.政治中考真题2015-2024年_2015年全国中考政治113份

文档信息

文档格式
doc
文档大小
2.421 MB
文档页数
14 页
上传时间
2026-02-22 00:17:48

文档内容

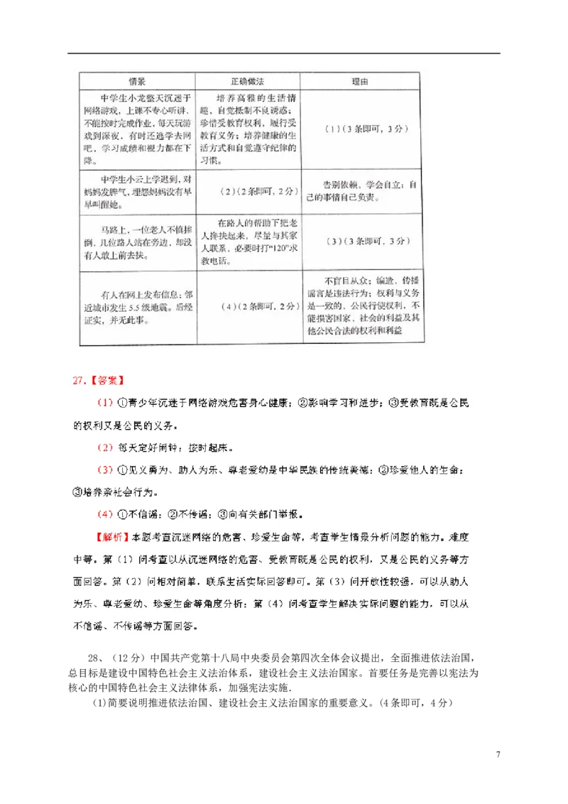
山东省临沂市2015年中考政治试题 一、判断题(正确涂A,错误涂B) 1、山东师范大学博士研究生九童,身患脑瘫后遗症,写字曾经是他娘吃力的事。26年 来.他始终没有放弃,硬是用两根手指敲出了两本80万字的文集。由此可见.只要具有坚强 的意志,就能成功。 【答案】B 【解析】本题考查坚强的意志,考查学生分析问题的能力。难度较小。坚强的意志是成功的必要条件, 但有了坚强的意志不一定成功。 2.国务院法制办就《居住证管理办法〔征求意见稿))向社会征求意见,明确居住证持有 人享有与当地户籍人口同等的住房保障、养老服务等权利,这有利于维护社会的公平正义。 【解析】A 【解析】本题考查公平正义,考查学生的理解能力,难度中等,居住证持有人享有与当地户籍人口同等 的住房保障、养老服务等权利,是党和政府致力于维护社会公平正义的体现,是一种正义之举口。 3.不承担责任就会受到法律的制裁。 【解析】 B 【解析】本题考查不承担责任的后果,考查学生的理解能力,难度较小,不承担责任有的受到道德谴责, 不是所有不负责任的行为都会受到法律的制裁。 4、一个不会欣赏别人的人,也是一个不被别人欣贫的人,所以我们要学会欣赏别人。 【解析】A 【解析】本题考查人际交往,考查学生的理解能力口难度中等。欣赏别人是获得别人欣赏的前提,一个 不会欣赏别人的人也难以得到别人的欣赏。 5、近年来,我国的端午节、重阳节被许多年轻人忽视、淡忘.相反,情人节、圣诞节却 十分流行。这说明年轻人善于接受外来文化,值得提倡。 【解析】 B 【解析】本题考查正确对待外来文化,考查学生的分析能力。难度较小。我们要正确对待外来文化,在 学习外来文化的同时,也不能忘记弘扬和宣传中华文化。 6、青少年与人交往,在原则问题上要学会变通,可以适当让步。 【解析】 B 【解析】本题考查人际交往,考查学生的理解能力口难度中等。人际交往是讲究原则的,在原则问题上 不能让步和妥协。 7. 2014年11月,昔日“抗震小英雄”雷某因涉嫌诈骗被依法提起公诉。当年他被某重点 高中破格录取后.经常逃学,热衷于和某些所谓的朋友吃喝玩乐。他的人生蜕变经历告诉我们, 要谨慎交友,自觉抵制不良诱惑,防微杜渐。 【解析】 A 【解析】本题考查抵制不良诱惑,考查学生的分析能力。难度较小。“抗震小英雄”雷某因涉嫌诈骗被 依法提起公诉,他的经历告诉我们,要谨慎交友,自觉抵制不良诱惑。 8. 2014年.李代沫、房祖名、张默等明星因涉毒被抓,说明只有明星才可能涉毒,我们 普通人没有机会接触毒品。 【解析】B 【解析】本题考查毒品,考查学生的理解能力。难度 较小。每个人都有接触毒品的机 9、国家繁荣发展的新动能,就蕴涵于万众创新的伟力之中,因此,创新是解决我国目前 1所有问题的关键。 10.近年的国家公务员考试中,多次出现上千人竞考一个岗位的现象,这启示我们应该树立正确的职 业观。 二、选择题 截至2014年底,中国倡导的“一带一路”建设已经得到沿线50多个国家的积极响应和参与。 中国将出资400亿美元成立丝路基金,为“一带一路”提供支持。据此回答11-12题。 11.“一带一路,是指 A.丝绸之路经济带 21世纪海上丝绸之路 B. 21世纪丝绸之路经济带 21世纪海上丝绸之路 C.海上丝绸之路经济带 丝绸之路 D.山东沿海经济带 丝绸之路 【答案】A 【解析】时事题。 12.“一带一路,健设 ①有利于加强合作,实现共赢 ②有利于提高对外开放水平 ③有利于促进区域协调发展,实现共同富裕 ④表明中国能主导国际事务 【答案】D 【解析】时事题。 13. 2014年12月中旬,习近平总书记在江苏调研时,首次提出要协调推进“全面建成小康 社会、全面 、全面 、全面从严治党”。“四个全面”完整地展现出新一届中央领 导集体治国理政总体框架,是中国复兴伟业的战略路线图。 A.深化改革 依法治国 B对外开放 依法治国 C、创新科技 经济改革 D.创新制度 政治民主 【答案】A 【解析】时事题。 14. 2015年4月24日,十二届全国人大常委会第十创次会议表决通过了新修订的 法, 建立了最严格的全过程监管制度。 A.交通安全 B.消费者权益保护 C.食品安全 D.刑事诉讼 【答案】C 【解析】时事题。 15.微信朋友圈原本是人们交流感情、分享日常点滴的平台,但不少徽信用户纷纷抱怨, 称他们的朋友圈遭卖东西的友人疯狂刷屏,有时甚至出现卖假货的现象。你认为 ①朋友圈内卖商品容易引起纠纷,应该坚决取缔微信 2②应该尽快完善互联网监管体系,加强对微商的监督 ③频繁刷屏给他人带来诸多不便,应该尊重他人 ④熟人间售卖商品考验彼此的诚信度,应该珍惜自身名誉 【答案】B 【解析】本题考查网络交往,考查学生分析问题的能力口难度中等。朋友圈遭卖东西的友人疯狂刷屏, 有时甚至出现卖假货的现象口这一现象给他人带来了诸多不便,这启示国家应该尽决完善互联网监 管体系,加强对微商的监督,①项表述过于绝对,②、③、④项分析正确口故答案为B。 16.近日,“一女生遭多名同学围殴”的视频在网上流传。这起因早恋引起的暴力冲突,造 成该女生听力和腰部损伤,悄绪不稳,心里留下了阴影。这警示我们 ①要理智处理男女同学的情感 ②男女同学最好不要交往,容易引发冲突 ③要珍惜生命和友情,遇到问题多向老师、父母请教 ④做事情要考虑后果,学会对自己的行为负责 【答案】B 【解析】本题考查男女同学,考查学生的理解能力口难度中等。因早恋引起的暴力冲突,造成女生听力 和腰部损伤,情绪不稳,心里留下了阴影。这起案件警示我们要理智处理男女同学的情感,珍惜生命 和友情,做事要考虑后果,要对自己的行为负责;男女同学应该正常交往,②项观点错误口故答案为 B。 17、苏格拉底说:“认识自己,方能认识人生。”这句话告诉我们的道理是 ( ) A.只要正确认识自己,就能活得精彩 B.人生的真正价值在于正确认识自我 C.正确认识自己,才能创造精彩的人生 D.只有自己才能解读人生,认识自己 2015年5月3日,成都卢女士驾车在行驶过程中突然变道并点刹车,侧面一正常行驶的 车辆不得不紧急刹牟,车内的孩子受到惊吓啼哭不止。该车男司机张某逼停并殴打卢女士,致 其右肩骨折、脑震荡.张某因涉嫌寻衅滋事被等方刑事构留。据此回答18一19题。 【答案】 C 【解析】本题考查认识自己,考查学生的分析能力口难度较小。“认识自己,方能认识人生”这段话说 明了正确认识自己才能创造精彩的人生,选项A表述过于绝对;人生的价值在于创造和奉献,选项B 说法有误;选项D理解片面口故答案为C。 18、对此事的正确看法是 ①卢女士有错在先,就该挨打 ②随意变道等交通陋习违反交通法规,且潜在的危害极大 ③张某打人的行为情有可原,目的是为了保护家人 ④张某侵犯了卢女士的生命健康权 【答案】 C 【解析】本题考查生命健康权,考查学生分析问题的能力。难度中等。卢女士驾车突然变道并点刹车是 违反交通法规的行为;男司机张某逼停并殴打卢女士的行为侵犯了卢某的生命健康权,①、③项理解 错误,②、④项符合题意口故答案为C。 319、随着汽车时代的到来,“路怒症”已引起社会的关注。调查显示,23.4%的人承认自己有“路 怒症”。下列有助于克服“路怒症”的做法有( ) ①听听音乐,让烦躁的心情平静下来 ②把不遵守交通规则的司机所驾车辆砸坏 ③遇到堵车时,只 要没有监控,就不管不顾,大胆冲撞 ④合理调节和控制自己的情绪 A.①② B.③④ C.②③ D.①④ 【答案】 D 【解析】本题考查调控情绪,考查学生的理解能力。难度较小。听音乐、合理控制自己的情绪等做法有 利于克服自己的不良情绪,①、④符合题意;把不遵守交通规则的司机所驾车辆砸坏、遇到堵车时不 管不顾,大胆冲撞等做法是错误的,②、③做法错误口故答案为D。 20.漫画《“高音炮"PK“广场舞:》中,广场舞扰民,业主们以“高音炮”还击。这告诫我们 A.公民在行使权利时不能损害他人合法的权利和利益 B.公民行使权利不受任何限制 C.个人行为他人无权干涉 D.公民的合法权益受到侵害时.能忍就忍 【答案】 A 【解析】本题考查依法行使权利,考查学生分析漫画的能力。难度中等。广场舞扰民,业主们以“高音 炮”还击。这告诫我们公民在行使权利时不能损害他人合法的权利和利益;公民行使权利要受法律限 制,选项B.选项C表述有误;当公民的合法权益受到侵害时,我们要勇敢拿起法律武器维护自己的合 法权益,选项D观点错误。故答案为Ae。 21.请仔细观察右图。“净网2014'"行动共关闭查处淫秽色悄等各类违法违规网站2200余家,关闭 违法违规论坛、博客、微博客、微信、QQ等各类账号2000多万个,有效地遏制了淫秽色情和低俗信息 的蔓延势头。这体现了对未成年人的 A.学校保护 B.社会保护 C家庭保护 D.司法保护 【答案】B 【解析】本题考查社会保护,考查学生的理解能力。难度中等。“净网2014行动有效地遏制了淫秽色 情和低俗信急的蔓延势头,这体现了对未成年人的社会保护,选项B符合题意,选项A.选项C.选项D 三项与题意无关口故答案为B。 22. 2015年9月3日是中国人民抗日战争胜利70周年纪念日,届时我国将举行盛大阅兵 式,并邀请外国领导人参加阅兵式观礼活动。这 ①是用行动向世界展示我国的武装力量建设成就 ②能够增强中华民族的自信心和自豪感 4③表明我国已成为世界第一军事强国 ④可以向世界宣示中国维护战后世界和平的坚定决心 【答案】 C 【解析】本题考查维护世界和平,考查学生分析问题的能力。难度较大。我国举行盛大阅兵式,是用行 动向世界展示我国的武装力量建设成就,向世界宣示中国维护战后世界和平的坚定决心,能够增强 中华民族的自信心和自豪感,①、②、④符合题意;我国不是世界军事强国,③项说法有误口故答案为 C。 23. 2015年的政府工作报告首次提到“创客”。 “创客”热衷于创新,善干发现问题并提出 解决方案,通过创意、设计、制造提供各种产品和服务。要成为“创客”.青少年就要 ①增强创新意识.投身创新实践 ②放弃学业,在家从事科技发明 ③积极实施创新驱动发展战略 ④认真学习现代科学技术知识,培养艰苦创业精神 2015年1月9日,中共中央、国务院在北京隆重举行国家科学技术奖励大会,“中国氢弹之父” 于敏获得2014年度国家最高科学技术奖。 【答案】 B 【解析】本题考查创新,考查学生的理解能力。难度中等。要成为“创客”,青少年就要认真学习现代 科学技术知识,培养艰苦创业精神;增强创新意识,投身创新实践,①、④项分析正确;放弃学业,在家 从事科技发明的做法错误,②项说法有误;③项是国家应该采取的措施,与题意不符口故答案为B。 24、上述材料表明( ) ①发展科技是当前我国的中心工作 ②面对日趋激烈的国际竞争,我国必须大力发展科技,提高科技水平 ③我国坚持实施科教兴国和人才强国战略 ④重奖科技工作者是推动科技进步的最根本措施 A.②③ B.①④ C.①② D.③④ 【答案】 A 【解析】本题考查科教兴国战略,考查学生分析问题的能力。难度中等。中共中央、国务院在北京隆重 举行国家科学技术奖励大会,这表明我国坚持科教兴国战略和人才强国战略,也启示我国必须大力发 展科技,提高科技水平,②、③符合题意;当前的中心工作是经济建设,①项表述有误;④项理解片面 口故答案为A。 25、于敏院士当年为了祖国需要毅然“转行”,为我国氢弹研制隐姓埋名近30年。他说,我国氢弹等 核武器事业的成就,不是他一个人能完成的,他只能是代表大家来拿奖。这告诉我们 ( ) ①社会发展需要个人的智慧,更需要发挥团队的力量 ②理想的实现需要脚踏实地、全力以赴 ③合作是事业成功的土壤 ④个人利益与集体利益总是一致的 A.②③④ B.①③④ C.①②③ D.①②④ 【答案】C 【解析】本题考查团队合作、理想,考查学生概括分析问题的能力口难度中等口于敏院士为了祖国需 要毅然“转行”,这说明于敏院士热爱祖国,坚持国家利益至上;我国氢弹等核武器事业的成就,不 是他一个人能完成的说明合作是事业成功的土壤,社会发展需要个人的智慧,更需要发挥团队的力量; 隐姓埋名30年说明理想的实现需要脚踏实地、全力以赴;个人利益与集体利益在根本上是一致的,④ 项表述过于绝对。故答案为C。 5第II卷(50分) 三、问答题 26、独立意识过强的丽丽经常与父母争吵,从学习到买衣服、交朋友,丽丽都要自己拿主意;只要父母 稍有干预,她就对父母大吼大叫,甚至发展到拒绝与父母交流。在父母的妥协下,丽丽开始“自由自 在”地决定自己的事情。但是丽丽和父母都很痛苦,小时候丽丽与父母无话不谈的亲密感觉再也找不 到了。 (1)丽丽与父母发生矛盾和冲突的现象表明她具有一种什么心理?怎样认识这种心理?(5分) (2)丽丽和父母都想找回过去那种亲密无间的感觉,却苦于不知怎么做,请你给他们分别支招。 (各支3招,6分) 27、假如你遇到下列情景,请根据要求写出解决问题的正确做法或理由。 628、(12分)中国共产党第十八局中央委员会第四次全体会议提出,全面推进依法治国, 总目标是建设中国特色社会主义法治体系,建设社会主义法治国家。首要任务是完善以宪法为 核心的中国特色社会主义法律体系,加强宪法实施. (1)简要说明推进依法治国、建设社会主义法治国家的重要意义。(4条即可,4分) 7(2)十八届四中全会提出坚持依法治国首先要坚持依宪治国。为什么?(4条即可,4分) “任性”是2014年火起来的一个网络词语,其含义是“由着自己的性子来”。我们青少年的 成长道路应该“大道至简,花车不可任性.” (3)从法律角度说明我们青少年怎样才能做到“花季不任性”。(4条即可,4分) 29、临沂市某校九年级学生李浩特别关心家乡的建设和发展,经常通过博客展示自己的所见所闻。让 我们来共同分享。 博客一:在市政府的鼓励和扶持下,我市个人兴办的企业越来越多,有的已成为纳税大户;我家 创办的板材厂,效益也不错。大家都对企业的发展前景充满信心! (1)这类企业属于什么经济形式?(1分)政府为什么鼓励和扶持这类企业发展?(2分) 博客二:赵志全是鲁南制药集团股份有限公司董事长、总经理。他带领干部员工艰苦创业,把一 个濒临倒闭的小厂发展成为一家总资产100亿元的大型综合制药企业集团。作为国家大型医药企 业老总,赵志全强化行业自律,坚决杜绝虚假医药广告。2014年11月14日深夜,年仅58岁 8的他批阅完最后一份关于企业改革与发展的文件,再也没能醒过来。 (2)赵志全的一生,①践行了社会主义核心价值观的哪些基本内容?②诠释了怎样的中华民族精神? (3分) (3)假如对赵志全进行表彰,请你结合材料写一段颁奖词。(3分。要求:50至70字; 不得与上述材料重复。) 博客三:2014年以来,临沂市政府开展城区露天烧烤集中整治.要求城区各烧烤经营业 户必须更换使用环保无烟烧烤炉具,油烟排放符合相关标准;沿街烧烤门店必须具备室内经营 条件.不得从事露天烧烤经营.禁止设置沿街露天烧烤摊点. (4)治理露天烧烤,得到了市民的赞同和支持。你认为人们赞同和支持的理由是什么? 〔至少2条,4分) (5)如果父母要带你去吃露天烧烤食品,你怎么办?(至少2条,4分) 91011121314