当前位置:首页>文档>机械原理复习重点_三桶油_中国石油_中石油笔试_笔试。!_7-专业测试部分(仅需看自己专业即可)_3.13机械知识_机械专业知识

机械原理复习重点_三桶油_中国石油_中石油笔试_笔试。!_7-专业测试部分(仅需看自己专业即可)_3.13机械知识_机械专业知识

  • 2026-03-09 08:49:34 2026-01-26 20:47:30

文档预览

机械原理复习重点_三桶油_中国石油_中石油笔试_笔试。!_7-专业测试部分(仅需看自己专业即可)_3.13机械知识_机械专业知识
机械原理复习重点_三桶油_中国石油_中石油笔试_笔试。!_7-专业测试部分(仅需看自己专业即可)_3.13机械知识_机械专业知识
机械原理复习重点_三桶油_中国石油_中石油笔试_笔试。!_7-专业测试部分(仅需看自己专业即可)_3.13机械知识_机械专业知识
机械原理复习重点_三桶油_中国石油_中石油笔试_笔试。!_7-专业测试部分(仅需看自己专业即可)_3.13机械知识_机械专业知识
机械原理复习重点_三桶油_中国石油_中石油笔试_笔试。!_7-专业测试部分(仅需看自己专业即可)_3.13机械知识_机械专业知识
机械原理复习重点_三桶油_中国石油_中石油笔试_笔试。!_7-专业测试部分(仅需看自己专业即可)_3.13机械知识_机械专业知识

文档信息

文档格式
pdf
文档大小
0.255 MB
文档页数
6 页
上传时间
2026-01-26 20:47:30

文档内容

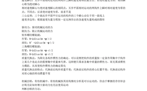
淘宝店铺:洋码头东东宝贝 关注微信公众号:californiababy_love 免费获取最新时政要闻、 网申技巧、面试秘籍 1. 什么叫机械?什么叫机器?什么叫机构?它们三者之间的关系 机械是机器和机构的总称 机器是一种用来变换和传递能量、物料与信息的机构的组合。 讲运动链的某一构件固定机架,当它一个或少数几个原动件独立运动时,其余从动件随之做 确定的运动,这种运动链便成为机构。 零件→构件→机构→机器(后两个简称机械) 2. 什么叫构件?机械中独立运动的单元体 3. 运动副:这种由两个构建直接接触而组成的可动联接称为运动副。 高副:凡两构件通过单一点或线接触而构成的运动副称为高副。 低副:通过面接触而构成的运动副统称为低副。 4. 空间自由运动有6歌自由度,平面运动的构件有3个自由度。 5. 机构运动简图的绘制 6. 自由度的计算 7. 为了使机构具有确定的运动,则机构的原动件数目应等于机构的自由度数目,这就是机构 具有确定运动的条件。当机构不满足这一条件时,如果机构的原动件数目小于机构的自由度, 则将导致机构中最薄弱的环节损坏。 要使机构具有确定的运动,则原动件的数目必须等于该机构的自由度数目。 8. 自由度计算:F=3n -(2p1+pn)n:活动构件数目 p1:低副 pn:高副 9. 在计算平面机构的自由度时,应注意那些事项? 1. 要正确计算运动副的数目 2.要除去局部自由度 3.要除去虚约束 10. 由理论力学可知,互作平面相对运动的两构件上瞬时速度相等的重合点,即为此两构件 的速度瞬心,简称瞬心。 11.因为机构中每两个构件间就有一个瞬心,故由N个构件(含机架)组成的机构的瞬心总数 K=N(N-1)/2 12.三心定理即3个彼此做平面平行运动飞构件的3个瞬心必位于同一直线上。对于不通过运 动服直接相连的两构件的瞬心位置,可可借助三心定理来确定。 13.该传动比等于该两构件的绝对瞬心与相对瞬心距离的反比。 14.平面机构力分析的方法:1静力分析:在不计惯性力的情况下,对机械进行的分析称为机 构的静力分析。使用于惯性力不大的低速机械。2 动态静力分析:将惯性力视为一般外力加 于产生该惯性力的构件上,就可以将该结构视为处于静力平衡状态,仍采用静力学方法对其 进行受力分析。 15.构件组的静定条件是什么?3n=2P1+Pn 基本杆组都是静定杆组。 16.Wd=WF+Wf(输入功=输出功+损耗功)机械效率η =WF/Wd=1-Wf/Wd η =理想驱动力/实际驱动力=实际生产阻力/理想生产阻力 18.串联机组的效率:η =η 1η 2η 3…η k(等于各级效率的连乘积) 并联机组的效率:(p1η 1+p2η 2+p3η 3)/(p1+p2+…+pk) 19.对于有些机构,由于摩擦的存在,致使无论驱动力如何增大均不能使静止的机构产生运动, 这种现象称为自锁。 笔试面试更多招考资料,请访问我们团队独立研发的网站------ 工 作无忧网:www.51jobpass.com淘宝店铺:洋码头东东宝贝 关注微信公众号:californiababy_love 免费获取最新时政要闻、 网申技巧、面试秘籍 自锁的条件:在移动副中,如果作用于滑块上的驱动力在其摩擦角之内(β ≤ψ )。在转动副 中,作用在轴颈上的驱动力为弹力F,且作用于摩擦圆范围之内即α ≤ρ 。 21.通过对串联机组及并联机组的效率的计算,对设计机械传动系统有何重要启示:串联机器 越多,机组的效率越低,提高串联机组的效率:减少串联机器的数目和提高η min。 22.机械平衡的目的:设法将构件的不平衡惯性力加以平衡,以消除或减小其不良影响。 25.机械运转的三个阶段:起动阶段、稳定运转阶段、停车阶段 26.在什么情况下机械才会作周期性速度波动?速度波动有何危害?如何调节作用在机械上 的机械驱动力矩? 将导致运动副中动压力增加,引起机械振动 用飞轮调节 27.飞轮为什么可以调速?能否利用飞轮来调节非周期性速度波动?为什么? 28.四杆机构的基本形式:①曲柄摇杆机构②双曲柄机构③双摇杆机构 29.四杆机构中有周转副的条件是 ①最长杆与最短杆的长度之和≤其余两杆的长度之和 ②构成该转动副的两杆之一为四杆中的最短杆 30.四杆机构中有曲柄的条件: ①各杆的长度应满足杆长条件 ②其最短杆为连架或机架 当最短杆为连架时,则为曲柄摇杆机构 当最短杆为机架时,则为双曲柄机构 当最短杆为连杆时,则为双摇杆机构 31.行动速比系数:K= 偏置的曲柄滑块有急回特性 32.压力角和传动角互余 压力角d:从动件受力的方向与受力点的速度之间所夹的锐角 传动角 :压力角的余角 33..死点位置→往复运动机械构件作主动件时d=90°,y=0°→Ft=0 F无论多大都不能使机构运动 34.凸轮机构的最大优点是只要适当地设计出凸轮的轮廓曲线,就可以使推杆得到各种预期的 运动规律。 35.按凸轮的形状分:盘形凸轮、圆柱凸轮。按推杆的形状分:尖顶推杆、滚子推杆、平底推 杆。按从动件的运动形式:摆动从动件、移动从动件。按从动件形式:尖顶从动件、滚子从 动件、平底从动件。 36什么叫刚性冲击和柔性冲击? 推杆在运动开始和终止的瞬间,因速度有突变,所以这是推杆在理论上将出现无穷大的加速 度和惯性力,因而会使凸轮机构受到极大的冲击,称为刚性冲击,a→∞=>惯性力→∞=>极大 的冲击力,三点的加速度有突变,不过这一突变为有限值,因而引起的冲击较小,称为柔性 冲击。 37.用于平行轴间的传动的齿轮机构——直齿轮 用于相交轴间的传动的齿轮机构——锥齿轮 笔试面试更多招考资料,请访问我们团队独立研发的网站------ 工 作无忧网:www.51jobpass.com淘宝店铺:洋码头东东宝贝 关注微信公众号:californiababy_love 免费获取最新时政要闻、 网申技巧、面试秘籍 用于交错轴间的传动的齿轮机构——斜齿轮 38.齿廓啮合基本定律:相互啮合传动的一对齿轮,在任一位置的传动比,都与其连心线O1O2 被其啮合齿廓在接触点外的公法线所分为的两线段长成反比。 39.渐开线的特性 发生线上的BK线段等于基圆上被滚过的弧长AB,即BK=AB: 渐开线上的任意一点的法线恒切与基圆 渐开线愈接近基圆部分的曲率半径愈小,在基圆上其曲率半径为零, 渐开线的形状取决与基圆的大小。 基本以内无渐开线。 40.一对渐开线齿轮正确啮合的条件: 直齿轮:两齿轮的模数和压力角应分别相等,m1=m2=m ,d1=d2=d 斜齿轮:两齿轮的模数和压力角应分别相等,还有他们的螺旋角必须满足:外啮合B1=-B2, 内 啮合B1=B2. 锥齿轮:当量齿轮的模数和压力角与锥齿轮断面的模数和压力角相等。 蜗轮蜗杆:Mx1=Mt2=M Dx1=Dt2=D 当蜗杆和涡轮的轴线交错角为90°时,还需保证蜗杆的导程角等于涡轮的螺旋角,即使y1=B2, 并且螺旋线的方向相等。 41.根切现象:用范成法切制齿轮时,有时刀具会过多的切入齿轮的底部,因而将齿轮的渐开 线切除一部分的现象。 42.何为重合度?重合度的大小与齿数Z,模数M,压力角D齿顶高系数ha,顶隙系数 C 及中 心局之间的关系 机械原理重要概念 零件:独立的制造单元 构件:机器中每一个独立的运动单元体 运动副:由两个构件直接接触而组成的可动的连接 运动副元素:把两构件上能够参加接触而构成的运动副表面 运动副的自由度和约束数的关系f=6-s 运动链:构件通过运动副的连接而构成的可相对运动系统 平面运动副的最大约束数为2,最小约束数为1;引入一个约束的运动副为高副,引入两个约 束的运动副为平面低副 机构具有确定运动的条件:机构的原动件的数目应等于机构的自由度数目;根据机构的组成 原理,任何机构都可以看成是由原动件、从动件和机架组成 高副:两构件通过点线接触而构成的运动副 低副:两构件通过面接触而构成的运动副 笔试面试更多招考资料,请访问我们团队独立研发的网站------ 工 作无忧网:www.51jobpass.com淘宝店铺:洋码头东东宝贝 关注微信公众号:californiababy_love 免费获取最新时政要闻、 网申技巧、面试秘籍 由M个构件组成的复合铰链应包括M-1个转动副 平面自由度计算公式:F=3n-(2Pl+Ph) 局部自由度:在有些机构中某些构件所产生的局部运动而不影响其他构件的运动 虚约束:在机构中有些运动副带入的约束对机构的运动只起重复约束的作用 虚约束的作用:为了改善机构的受力情况,增加机构刚度或保证机械运动的顺利 基本杆组:不能在拆的最简单的自由度为零的构件组 速度瞬心:互作平面相对运动的两构件上瞬时速度相等的重合点。若绝对速度为零,则该瞬 心称为绝对瞬心 相对速度瞬心与绝对速度瞬心的相同点:互作平面相对运动的两构件上瞬时相对速度为零的 点;不同点:后者绝对速度为零,前者不是 三心定理:三个彼此作平面平行运动的构件的三个瞬心必位于同一直线上 速度多边形:根据速度矢量方程按一定比例作出的各速度矢量构成的图形 驱动力:驱动机械运动的力 阻抗力:阻止机械运动的力 矩形螺纹螺旋副: 拧紧:M=Qd2tan(α +φ )/2 放松:M’=Qd2tan(α -φ )/2 三角螺纹螺旋副: 拧紧:M=Qd2tan(α +φ v)/2 放松:M=Qd2tan(α -φ v)/2 质量代换法:为简化各构件惯性力的确定,可以设想把构件的质量按一定条件用集中于构件 上某几个选定点的假想集中质量来代替,这样便只需求各集中质量的惯性力,而无需求惯性 力偶距,从而使构件惯性力的确定简化 质量代换法的特点:代换前后构件质量不变;代换前后构件的质心位置不变;代换前后构件 对质心轴的转动惯量不变 机械自锁:有些机械中,有些机械按其结构情况分析是可以运动的,但由于摩擦的存在却会 出现无论如何增大驱动力也无法使其运动 判断自锁的方法: 根据运动副的自锁条件,判定运动副是否自锁 移动副的自锁条件:传动角小于摩擦角或当量摩擦角 转动副的自锁条件:外力作用线与摩擦圆相交或者相切 螺旋副的自锁条件:螺旋升角小于摩擦角或者当量摩擦角 机械的效率小于或等于零,机械自锁 机械的生产阻力小于或等于零,机械自锁 作用在构件上的驱动力在产生有效分力 Pt 的同时,也产生摩擦力 F,当其有效分力总是小于 或等于由其引起的最大摩擦力,机械自锁 笔试面试更多招考资料,请访问我们团队独立研发的网站------ 工 作无忧网:www.51jobpass.com淘宝店铺:洋码头东东宝贝 关注微信公众号:californiababy_love 免费获取最新时政要闻、 网申技巧、面试秘籍 机械自锁的实质:驱动力所做的功总是小于或等于克服由其可能引起的最大摩擦阻力所需要 的功 提高机械效率的途径:尽量简化机械传动系统;选择合适的运动副形式;尽量减少构件尺寸; 减小摩擦 铰链四杆机构有曲柄的条件: 最短杆与最长杆长度之和小于或等于其他两杆长度之和 连架杆与机架中必有一杆为最短杆 在曲柄摇杆机构中改变摇杆长度为无穷大而形成的曲柄滑块机构 在曲柄滑块机构中改变回转副半径而形成偏心轮机构 曲柄摇杆机构中只有取摇杆为主动件是,才可能出现死点位置,处于死点位置时,机构的传 动角为0 急回运动:当平面连杆机构的原动件(如曲柄摇杆机构的曲柄)等从动件(摇杆)空回行程 的平均速度大于其工作行程的平均速度 极为夹角:机构在两个极位时原动件AB所在的两个位置之间的夹角θ θ =180°(K-1)/(K+1) 压力角:力F与C点速度正向之间的夹角α 传动角:与压力角互余的角(锐角) 行程速比系数:用从动件空回行程的平均速度V2与工作行程的平均速度V1的比值 K=V2/V1=180°+θ /(180°—θ ) 平面四杆机构中有无急回特性取决于极为夹角的大小 试写出两种能将原动件单向连续转动转换成输出构件连续直线往复运动且具有急回特性的连 杆机构:偏置曲柄滑块机构、摆动导杆加滑块导轨(牛头刨床机构) 曲柄滑块机构:偏置曲柄滑块机构、对心曲柄滑块机构、双滑块四杆机构、正弦机构、偏心 轮机构、导杆机构、回转导杆机构、摆动导杆机构、曲柄摇块机构、直动滑杆机构 机构的倒置:选运动链中不同构件作为机架以获得不同机构的演化方法 刚性冲击:出现无穷大的加速度和惯性力,因而会使凸轮机构受到极大的冲击 柔性冲击:加速度突变为有限值,因而引起的冲击较小 在凸轮机构机构的几种基本的从动件运动规律中等速运动规律使凸轮机构产生刚性冲击,等 加速等减速,和余弦加速度运动规律产生柔性冲击,正弦加速度运动规律则没有冲击 在凸轮机构的各种常用的推杆运动规律中,等速只宜用于低速的情况;等加速等减速和余弦 加速度宜用于中速,正弦加速度可在高速下运动 凸轮的基圆半径是从转动中心到理论轮廓的最短距离,凸轮的基圆的半径越小,则凸轮机构 的压力角越大,而凸轮机构的尺寸越小 齿廓啮合的基本定律:相互啮合传动的一对齿轮,在任一位置时的传动比,都与其连心线O1O2 被其啮合齿廓在接触点处的公法线所分成的两线段长成反比 渐开线:当直线BK沿一圆周作纯滚动时直线上任一一点K的轨迹AK 渐开线的性质: 笔试面试更多招考资料,请访问我们团队独立研发的网站------ 工 作无忧网:www.51jobpass.com淘宝店铺:洋码头东东宝贝 关注微信公众号:californiababy_love 免费获取最新时政要闻、 网申技巧、面试秘籍 发生线上BK线段长度等于基圆上被滚过的弧长AB 渐开线上任一一点的发线恒于其基圆相切 渐开线越接近基圆部分的曲率半径越小,在基圆上其曲率半径为零 渐开线的形状取决于基圆的大小 基圆以内无渐开线 同一基圆上任意弧长对应的任意两条公法线相等 渐开线函数:invα K=θ k=tanα k-α k 渐开线齿廓的啮合特点: 能保证定传动比传动且具有可分性 传动比不仅与节圆半径成反比,也与其基圆半径成反比,还与分度圆半径成反比 I12=ω1/ω2=O2P/O1P=rb2/rb1 渐开线齿廓之间的正压力方向不变 渐开线齿轮的基本参数:模数、齿数、压力角、(齿顶高系数、顶隙系数) 记P180表10-2 一对渐开线齿轮正确啮合的条件:两轮的模数和压力角分别相等 一对渐开线齿廓啮合传动时,他们的接触点在实际啮合线上,它的理论啮合线长度为两基圆 的内公切线N1N2 渐开线齿廓上任意一点的压力角是指该点法线方向与速度方向间的夹角 渐开线齿廓上任意一点的法线与基圆相切 根切:采用范成法切制渐开线齿廓时发生根切的原因是刀具齿顶线超过啮合极限点N1 一对涡轮蜗杆正确啮合条件:中间平面内蜗杆与涡轮的模数和压力角分别相等 重合度:B1B2与Pb的比值ξ α ; 齿轮传动的连续条件:重合度大于或等于许用值 定轴轮系:如果在轮系运转时其各个轮齿的轴线相对于机架的位置都是固定的 周转轮系:如果在连续运转时,其中至少有一个齿轮轴线的位置并不固定,而是绕着其它齿 轮的固定轴线回转 复合轮系:包含定轴轮系部分,又包含周转轮系部分或者由几部分周转轮系组成 定轴轮系的传动比等于所有从动轮齿数的连乘积与所有主动轮齿数的连乘积的比值 中介轮:不影响传动比的大小而仅起着中间过渡和改变从动轮转向的作用 笔试面试更多招考资料,请访问我们团队独立研发的网站------ 工 作无忧网:www.51jobpass.com
基本 文件 流程 错误 SQL 调试
  1. 请求信息 : 2026-03-10 07:51:03 HTTP/1.1 GET : https://www.yeyulingfeng.com/wendang/32710.html
  2. 运行时间 : 0.198031s [ 吞吐率:5.05req/s ] 内存消耗:5,650.77kb 文件加载:144
  3. 缓存信息 : 0 reads,0 writes
  4. 会话信息 : SESSION_ID=ad6d3acd136a362f19e85ebff02d020c
  1. /yingpanguazai/ssd/ssd1/www/wwww.yeyulingfeng.com/public/index.php ( 0.79 KB )
  2. /yingpanguazai/ssd/ssd1/www/wwww.yeyulingfeng.com/vendor/autoload.php ( 0.17 KB )
  3. /yingpanguazai/ssd/ssd1/www/wwww.yeyulingfeng.com/vendor/composer/autoload_real.php ( 2.49 KB )
  4. /yingpanguazai/ssd/ssd1/www/wwww.yeyulingfeng.com/vendor/composer/platform_check.php ( 0.90 KB )
  5. /yingpanguazai/ssd/ssd1/www/wwww.yeyulingfeng.com/vendor/composer/ClassLoader.php ( 14.03 KB )
  6. /yingpanguazai/ssd/ssd1/www/wwww.yeyulingfeng.com/vendor/composer/autoload_static.php ( 6.05 KB )
  7. /yingpanguazai/ssd/ssd1/www/wwww.yeyulingfeng.com/vendor/topthink/think-helper/src/helper.php ( 8.34 KB )
  8. /yingpanguazai/ssd/ssd1/www/wwww.yeyulingfeng.com/vendor/topthink/think-validate/src/helper.php ( 2.19 KB )
  9. /yingpanguazai/ssd/ssd1/www/wwww.yeyulingfeng.com/vendor/ralouphie/getallheaders/src/getallheaders.php ( 1.60 KB )
  10. /yingpanguazai/ssd/ssd1/www/wwww.yeyulingfeng.com/vendor/topthink/think-orm/src/helper.php ( 1.47 KB )
  11. /yingpanguazai/ssd/ssd1/www/wwww.yeyulingfeng.com/vendor/topthink/think-orm/stubs/load_stubs.php ( 0.16 KB )
  12. /yingpanguazai/ssd/ssd1/www/wwww.yeyulingfeng.com/vendor/topthink/framework/src/think/Exception.php ( 1.69 KB )
  13. /yingpanguazai/ssd/ssd1/www/wwww.yeyulingfeng.com/vendor/topthink/think-container/src/Facade.php ( 2.71 KB )
  14. /yingpanguazai/ssd/ssd1/www/wwww.yeyulingfeng.com/vendor/symfony/deprecation-contracts/function.php ( 0.99 KB )
  15. /yingpanguazai/ssd/ssd1/www/wwww.yeyulingfeng.com/vendor/symfony/polyfill-mbstring/bootstrap.php ( 8.26 KB )
  16. /yingpanguazai/ssd/ssd1/www/wwww.yeyulingfeng.com/vendor/symfony/polyfill-mbstring/bootstrap80.php ( 9.78 KB )
  17. /yingpanguazai/ssd/ssd1/www/wwww.yeyulingfeng.com/vendor/symfony/var-dumper/Resources/functions/dump.php ( 1.49 KB )
  18. /yingpanguazai/ssd/ssd1/www/wwww.yeyulingfeng.com/vendor/topthink/think-dumper/src/helper.php ( 0.18 KB )
  19. /yingpanguazai/ssd/ssd1/www/wwww.yeyulingfeng.com/vendor/symfony/var-dumper/VarDumper.php ( 4.30 KB )
  20. /yingpanguazai/ssd/ssd1/www/wwww.yeyulingfeng.com/vendor/guzzlehttp/guzzle/src/functions_include.php ( 0.16 KB )
  21. /yingpanguazai/ssd/ssd1/www/wwww.yeyulingfeng.com/vendor/guzzlehttp/guzzle/src/functions.php ( 5.54 KB )
  22. /yingpanguazai/ssd/ssd1/www/wwww.yeyulingfeng.com/vendor/topthink/framework/src/think/App.php ( 15.30 KB )
  23. /yingpanguazai/ssd/ssd1/www/wwww.yeyulingfeng.com/vendor/topthink/think-container/src/Container.php ( 15.76 KB )
  24. /yingpanguazai/ssd/ssd1/www/wwww.yeyulingfeng.com/vendor/psr/container/src/ContainerInterface.php ( 1.02 KB )
  25. /yingpanguazai/ssd/ssd1/www/wwww.yeyulingfeng.com/app/provider.php ( 0.19 KB )
  26. /yingpanguazai/ssd/ssd1/www/wwww.yeyulingfeng.com/vendor/topthink/framework/src/think/Http.php ( 6.04 KB )
  27. /yingpanguazai/ssd/ssd1/www/wwww.yeyulingfeng.com/vendor/topthink/think-helper/src/helper/Str.php ( 7.29 KB )
  28. /yingpanguazai/ssd/ssd1/www/wwww.yeyulingfeng.com/vendor/topthink/framework/src/think/Env.php ( 4.68 KB )
  29. /yingpanguazai/ssd/ssd1/www/wwww.yeyulingfeng.com/app/common.php ( 0.03 KB )
  30. /yingpanguazai/ssd/ssd1/www/wwww.yeyulingfeng.com/vendor/topthink/framework/src/helper.php ( 18.78 KB )
  31. /yingpanguazai/ssd/ssd1/www/wwww.yeyulingfeng.com/vendor/topthink/framework/src/think/Config.php ( 5.54 KB )
  32. /yingpanguazai/ssd/ssd1/www/wwww.yeyulingfeng.com/config/alipay.php ( 3.59 KB )
  33. /yingpanguazai/ssd/ssd1/www/wwww.yeyulingfeng.com/vendor/topthink/framework/src/think/facade/Env.php ( 1.67 KB )
  34. /yingpanguazai/ssd/ssd1/www/wwww.yeyulingfeng.com/config/app.php ( 0.95 KB )
  35. /yingpanguazai/ssd/ssd1/www/wwww.yeyulingfeng.com/config/cache.php ( 0.78 KB )
  36. /yingpanguazai/ssd/ssd1/www/wwww.yeyulingfeng.com/config/console.php ( 0.23 KB )
  37. /yingpanguazai/ssd/ssd1/www/wwww.yeyulingfeng.com/config/cookie.php ( 0.56 KB )
  38. /yingpanguazai/ssd/ssd1/www/wwww.yeyulingfeng.com/config/database.php ( 2.48 KB )
  39. /yingpanguazai/ssd/ssd1/www/wwww.yeyulingfeng.com/config/filesystem.php ( 0.61 KB )
  40. /yingpanguazai/ssd/ssd1/www/wwww.yeyulingfeng.com/config/lang.php ( 0.91 KB )
  41. /yingpanguazai/ssd/ssd1/www/wwww.yeyulingfeng.com/config/log.php ( 1.35 KB )
  42. /yingpanguazai/ssd/ssd1/www/wwww.yeyulingfeng.com/config/middleware.php ( 0.19 KB )
  43. /yingpanguazai/ssd/ssd1/www/wwww.yeyulingfeng.com/config/route.php ( 1.89 KB )
  44. /yingpanguazai/ssd/ssd1/www/wwww.yeyulingfeng.com/config/session.php ( 0.57 KB )
  45. /yingpanguazai/ssd/ssd1/www/wwww.yeyulingfeng.com/config/trace.php ( 0.34 KB )
  46. /yingpanguazai/ssd/ssd1/www/wwww.yeyulingfeng.com/config/view.php ( 0.82 KB )
  47. /yingpanguazai/ssd/ssd1/www/wwww.yeyulingfeng.com/app/event.php ( 0.25 KB )
  48. /yingpanguazai/ssd/ssd1/www/wwww.yeyulingfeng.com/vendor/topthink/framework/src/think/Event.php ( 7.67 KB )
  49. /yingpanguazai/ssd/ssd1/www/wwww.yeyulingfeng.com/app/service.php ( 0.13 KB )
  50. /yingpanguazai/ssd/ssd1/www/wwww.yeyulingfeng.com/app/AppService.php ( 0.26 KB )
  51. /yingpanguazai/ssd/ssd1/www/wwww.yeyulingfeng.com/vendor/topthink/framework/src/think/Service.php ( 1.64 KB )
  52. /yingpanguazai/ssd/ssd1/www/wwww.yeyulingfeng.com/vendor/topthink/framework/src/think/Lang.php ( 7.35 KB )
  53. /yingpanguazai/ssd/ssd1/www/wwww.yeyulingfeng.com/vendor/topthink/framework/src/lang/zh-cn.php ( 13.70 KB )
  54. /yingpanguazai/ssd/ssd1/www/wwww.yeyulingfeng.com/vendor/topthink/framework/src/think/initializer/Error.php ( 3.31 KB )
  55. /yingpanguazai/ssd/ssd1/www/wwww.yeyulingfeng.com/vendor/topthink/framework/src/think/initializer/RegisterService.php ( 1.33 KB )
  56. /yingpanguazai/ssd/ssd1/www/wwww.yeyulingfeng.com/vendor/services.php ( 0.14 KB )
  57. /yingpanguazai/ssd/ssd1/www/wwww.yeyulingfeng.com/vendor/topthink/framework/src/think/service/PaginatorService.php ( 1.52 KB )
  58. /yingpanguazai/ssd/ssd1/www/wwww.yeyulingfeng.com/vendor/topthink/framework/src/think/service/ValidateService.php ( 0.99 KB )
  59. /yingpanguazai/ssd/ssd1/www/wwww.yeyulingfeng.com/vendor/topthink/framework/src/think/service/ModelService.php ( 2.04 KB )
  60. /yingpanguazai/ssd/ssd1/www/wwww.yeyulingfeng.com/vendor/topthink/think-trace/src/Service.php ( 0.77 KB )
  61. /yingpanguazai/ssd/ssd1/www/wwww.yeyulingfeng.com/vendor/topthink/framework/src/think/Middleware.php ( 6.72 KB )
  62. /yingpanguazai/ssd/ssd1/www/wwww.yeyulingfeng.com/vendor/topthink/framework/src/think/initializer/BootService.php ( 0.77 KB )
  63. /yingpanguazai/ssd/ssd1/www/wwww.yeyulingfeng.com/vendor/topthink/think-orm/src/Paginator.php ( 11.86 KB )
  64. /yingpanguazai/ssd/ssd1/www/wwww.yeyulingfeng.com/vendor/topthink/think-validate/src/Validate.php ( 63.20 KB )
  65. /yingpanguazai/ssd/ssd1/www/wwww.yeyulingfeng.com/vendor/topthink/think-orm/src/Model.php ( 23.55 KB )
  66. /yingpanguazai/ssd/ssd1/www/wwww.yeyulingfeng.com/vendor/topthink/think-orm/src/model/concern/Attribute.php ( 21.05 KB )
  67. /yingpanguazai/ssd/ssd1/www/wwww.yeyulingfeng.com/vendor/topthink/think-orm/src/model/concern/AutoWriteData.php ( 4.21 KB )
  68. /yingpanguazai/ssd/ssd1/www/wwww.yeyulingfeng.com/vendor/topthink/think-orm/src/model/concern/Conversion.php ( 6.44 KB )
  69. /yingpanguazai/ssd/ssd1/www/wwww.yeyulingfeng.com/vendor/topthink/think-orm/src/model/concern/DbConnect.php ( 5.16 KB )
  70. /yingpanguazai/ssd/ssd1/www/wwww.yeyulingfeng.com/vendor/topthink/think-orm/src/model/concern/ModelEvent.php ( 2.33 KB )
  71. /yingpanguazai/ssd/ssd1/www/wwww.yeyulingfeng.com/vendor/topthink/think-orm/src/model/concern/RelationShip.php ( 28.29 KB )
  72. /yingpanguazai/ssd/ssd1/www/wwww.yeyulingfeng.com/vendor/topthink/think-helper/src/contract/Arrayable.php ( 0.09 KB )
  73. /yingpanguazai/ssd/ssd1/www/wwww.yeyulingfeng.com/vendor/topthink/think-helper/src/contract/Jsonable.php ( 0.13 KB )
  74. /yingpanguazai/ssd/ssd1/www/wwww.yeyulingfeng.com/vendor/topthink/think-orm/src/model/contract/Modelable.php ( 0.09 KB )
  75. /yingpanguazai/ssd/ssd1/www/wwww.yeyulingfeng.com/vendor/topthink/framework/src/think/Db.php ( 2.88 KB )
  76. /yingpanguazai/ssd/ssd1/www/wwww.yeyulingfeng.com/vendor/topthink/think-orm/src/DbManager.php ( 8.52 KB )
  77. /yingpanguazai/ssd/ssd1/www/wwww.yeyulingfeng.com/vendor/topthink/framework/src/think/Log.php ( 6.28 KB )
  78. /yingpanguazai/ssd/ssd1/www/wwww.yeyulingfeng.com/vendor/topthink/framework/src/think/Manager.php ( 3.92 KB )
  79. /yingpanguazai/ssd/ssd1/www/wwww.yeyulingfeng.com/vendor/psr/log/src/LoggerTrait.php ( 2.69 KB )
  80. /yingpanguazai/ssd/ssd1/www/wwww.yeyulingfeng.com/vendor/psr/log/src/LoggerInterface.php ( 2.71 KB )
  81. /yingpanguazai/ssd/ssd1/www/wwww.yeyulingfeng.com/vendor/topthink/framework/src/think/Cache.php ( 4.92 KB )
  82. /yingpanguazai/ssd/ssd1/www/wwww.yeyulingfeng.com/vendor/psr/simple-cache/src/CacheInterface.php ( 4.71 KB )
  83. /yingpanguazai/ssd/ssd1/www/wwww.yeyulingfeng.com/vendor/topthink/think-helper/src/helper/Arr.php ( 16.63 KB )
  84. /yingpanguazai/ssd/ssd1/www/wwww.yeyulingfeng.com/vendor/topthink/framework/src/think/cache/driver/File.php ( 7.84 KB )
  85. /yingpanguazai/ssd/ssd1/www/wwww.yeyulingfeng.com/vendor/topthink/framework/src/think/cache/Driver.php ( 9.03 KB )
  86. /yingpanguazai/ssd/ssd1/www/wwww.yeyulingfeng.com/vendor/topthink/framework/src/think/contract/CacheHandlerInterface.php ( 1.99 KB )
  87. /yingpanguazai/ssd/ssd1/www/wwww.yeyulingfeng.com/app/Request.php ( 0.09 KB )
  88. /yingpanguazai/ssd/ssd1/www/wwww.yeyulingfeng.com/vendor/topthink/framework/src/think/Request.php ( 55.78 KB )
  89. /yingpanguazai/ssd/ssd1/www/wwww.yeyulingfeng.com/app/middleware.php ( 0.25 KB )
  90. /yingpanguazai/ssd/ssd1/www/wwww.yeyulingfeng.com/vendor/topthink/framework/src/think/Pipeline.php ( 2.61 KB )
  91. /yingpanguazai/ssd/ssd1/www/wwww.yeyulingfeng.com/vendor/topthink/think-trace/src/TraceDebug.php ( 3.40 KB )
  92. /yingpanguazai/ssd/ssd1/www/wwww.yeyulingfeng.com/vendor/topthink/framework/src/think/middleware/SessionInit.php ( 1.94 KB )
  93. /yingpanguazai/ssd/ssd1/www/wwww.yeyulingfeng.com/vendor/topthink/framework/src/think/Session.php ( 1.80 KB )
  94. /yingpanguazai/ssd/ssd1/www/wwww.yeyulingfeng.com/vendor/topthink/framework/src/think/session/driver/File.php ( 6.27 KB )
  95. /yingpanguazai/ssd/ssd1/www/wwww.yeyulingfeng.com/vendor/topthink/framework/src/think/contract/SessionHandlerInterface.php ( 0.87 KB )
  96. /yingpanguazai/ssd/ssd1/www/wwww.yeyulingfeng.com/vendor/topthink/framework/src/think/session/Store.php ( 7.12 KB )
  97. /yingpanguazai/ssd/ssd1/www/wwww.yeyulingfeng.com/vendor/topthink/framework/src/think/Route.php ( 23.73 KB )
  98. /yingpanguazai/ssd/ssd1/www/wwww.yeyulingfeng.com/vendor/topthink/framework/src/think/route/RuleName.php ( 5.75 KB )
  99. /yingpanguazai/ssd/ssd1/www/wwww.yeyulingfeng.com/vendor/topthink/framework/src/think/route/Domain.php ( 2.53 KB )
  100. /yingpanguazai/ssd/ssd1/www/wwww.yeyulingfeng.com/vendor/topthink/framework/src/think/route/RuleGroup.php ( 22.43 KB )
  101. /yingpanguazai/ssd/ssd1/www/wwww.yeyulingfeng.com/vendor/topthink/framework/src/think/route/Rule.php ( 26.95 KB )
  102. /yingpanguazai/ssd/ssd1/www/wwww.yeyulingfeng.com/vendor/topthink/framework/src/think/route/RuleItem.php ( 9.78 KB )
  103. /yingpanguazai/ssd/ssd1/www/wwww.yeyulingfeng.com/route/app.php ( 3.82 KB )
  104. /yingpanguazai/ssd/ssd1/www/wwww.yeyulingfeng.com/vendor/topthink/framework/src/think/facade/Route.php ( 4.70 KB )
  105. /yingpanguazai/ssd/ssd1/www/wwww.yeyulingfeng.com/vendor/topthink/framework/src/think/route/dispatch/Controller.php ( 4.74 KB )
  106. /yingpanguazai/ssd/ssd1/www/wwww.yeyulingfeng.com/vendor/topthink/framework/src/think/route/Dispatch.php ( 10.44 KB )
  107. /yingpanguazai/ssd/ssd1/www/wwww.yeyulingfeng.com/app/controller/Index.php ( 9.69 KB )
  108. /yingpanguazai/ssd/ssd1/www/wwww.yeyulingfeng.com/app/BaseController.php ( 2.05 KB )
  109. /yingpanguazai/ssd/ssd1/www/wwww.yeyulingfeng.com/vendor/topthink/think-orm/src/facade/Db.php ( 0.93 KB )
  110. /yingpanguazai/ssd/ssd1/www/wwww.yeyulingfeng.com/vendor/topthink/think-orm/src/db/connector/Mysql.php ( 5.44 KB )
  111. /yingpanguazai/ssd/ssd1/www/wwww.yeyulingfeng.com/vendor/topthink/think-orm/src/db/PDOConnection.php ( 52.47 KB )
  112. /yingpanguazai/ssd/ssd1/www/wwww.yeyulingfeng.com/vendor/topthink/think-orm/src/db/Connection.php ( 8.39 KB )
  113. /yingpanguazai/ssd/ssd1/www/wwww.yeyulingfeng.com/vendor/topthink/think-orm/src/db/ConnectionInterface.php ( 4.57 KB )
  114. /yingpanguazai/ssd/ssd1/www/wwww.yeyulingfeng.com/vendor/topthink/think-orm/src/db/builder/Mysql.php ( 16.58 KB )
  115. /yingpanguazai/ssd/ssd1/www/wwww.yeyulingfeng.com/vendor/topthink/think-orm/src/db/Builder.php ( 24.06 KB )
  116. /yingpanguazai/ssd/ssd1/www/wwww.yeyulingfeng.com/vendor/topthink/think-orm/src/db/BaseBuilder.php ( 27.50 KB )
  117. /yingpanguazai/ssd/ssd1/www/wwww.yeyulingfeng.com/vendor/topthink/think-orm/src/db/Query.php ( 15.71 KB )
  118. /yingpanguazai/ssd/ssd1/www/wwww.yeyulingfeng.com/vendor/topthink/think-orm/src/db/BaseQuery.php ( 45.13 KB )
  119. /yingpanguazai/ssd/ssd1/www/wwww.yeyulingfeng.com/vendor/topthink/think-orm/src/db/concern/TimeFieldQuery.php ( 7.43 KB )
  120. /yingpanguazai/ssd/ssd1/www/wwww.yeyulingfeng.com/vendor/topthink/think-orm/src/db/concern/AggregateQuery.php ( 3.26 KB )
  121. /yingpanguazai/ssd/ssd1/www/wwww.yeyulingfeng.com/vendor/topthink/think-orm/src/db/concern/ModelRelationQuery.php ( 20.07 KB )
  122. /yingpanguazai/ssd/ssd1/www/wwww.yeyulingfeng.com/vendor/topthink/think-orm/src/db/concern/ParamsBind.php ( 3.66 KB )
  123. /yingpanguazai/ssd/ssd1/www/wwww.yeyulingfeng.com/vendor/topthink/think-orm/src/db/concern/ResultOperation.php ( 7.01 KB )
  124. /yingpanguazai/ssd/ssd1/www/wwww.yeyulingfeng.com/vendor/topthink/think-orm/src/db/concern/WhereQuery.php ( 19.37 KB )
  125. /yingpanguazai/ssd/ssd1/www/wwww.yeyulingfeng.com/vendor/topthink/think-orm/src/db/concern/JoinAndViewQuery.php ( 7.11 KB )
  126. /yingpanguazai/ssd/ssd1/www/wwww.yeyulingfeng.com/vendor/topthink/think-orm/src/db/concern/TableFieldInfo.php ( 2.63 KB )
  127. /yingpanguazai/ssd/ssd1/www/wwww.yeyulingfeng.com/vendor/topthink/think-orm/src/db/concern/Transaction.php ( 2.77 KB )
  128. /yingpanguazai/ssd/ssd1/www/wwww.yeyulingfeng.com/vendor/topthink/framework/src/think/log/driver/File.php ( 5.96 KB )
  129. /yingpanguazai/ssd/ssd1/www/wwww.yeyulingfeng.com/vendor/topthink/framework/src/think/contract/LogHandlerInterface.php ( 0.86 KB )
  130. /yingpanguazai/ssd/ssd1/www/wwww.yeyulingfeng.com/vendor/topthink/framework/src/think/log/Channel.php ( 3.89 KB )
  131. /yingpanguazai/ssd/ssd1/www/wwww.yeyulingfeng.com/vendor/topthink/framework/src/think/event/LogRecord.php ( 1.02 KB )
  132. /yingpanguazai/ssd/ssd1/www/wwww.yeyulingfeng.com/vendor/topthink/think-helper/src/Collection.php ( 16.47 KB )
  133. /yingpanguazai/ssd/ssd1/www/wwww.yeyulingfeng.com/vendor/topthink/framework/src/think/facade/View.php ( 1.70 KB )
  134. /yingpanguazai/ssd/ssd1/www/wwww.yeyulingfeng.com/vendor/topthink/framework/src/think/View.php ( 4.39 KB )
  135. /yingpanguazai/ssd/ssd1/www/wwww.yeyulingfeng.com/vendor/topthink/framework/src/think/Response.php ( 8.81 KB )
  136. /yingpanguazai/ssd/ssd1/www/wwww.yeyulingfeng.com/vendor/topthink/framework/src/think/response/View.php ( 3.29 KB )
  137. /yingpanguazai/ssd/ssd1/www/wwww.yeyulingfeng.com/vendor/topthink/framework/src/think/Cookie.php ( 6.06 KB )
  138. /yingpanguazai/ssd/ssd1/www/wwww.yeyulingfeng.com/vendor/topthink/think-view/src/Think.php ( 8.38 KB )
  139. /yingpanguazai/ssd/ssd1/www/wwww.yeyulingfeng.com/vendor/topthink/framework/src/think/contract/TemplateHandlerInterface.php ( 1.60 KB )
  140. /yingpanguazai/ssd/ssd1/www/wwww.yeyulingfeng.com/vendor/topthink/think-template/src/Template.php ( 46.61 KB )
  141. /yingpanguazai/ssd/ssd1/www/wwww.yeyulingfeng.com/vendor/topthink/think-template/src/template/driver/File.php ( 2.41 KB )
  142. /yingpanguazai/ssd/ssd1/www/wwww.yeyulingfeng.com/vendor/topthink/think-template/src/template/contract/DriverInterface.php ( 0.86 KB )
  143. /yingpanguazai/ssd/ssd1/www/wwww.yeyulingfeng.com/runtime/temp/10a0c909b6afa23b5a52a2e2d58c3c0f.php ( 21.72 KB )
  144. /yingpanguazai/ssd/ssd1/www/wwww.yeyulingfeng.com/vendor/topthink/think-trace/src/Html.php ( 4.42 KB )
  1. CONNECT:[ UseTime:0.001202s ] mysql:host=127.0.0.1;port=3306;dbname=wenku;charset=utf8mb4
  2. SHOW FULL COLUMNS FROM `fenlei` [ RunTime:0.001382s ]
  3. SELECT * FROM `fenlei` WHERE `fid` = 0 [ RunTime:0.000708s ]
  4. SELECT * FROM `fenlei` WHERE `fid` = 63 [ RunTime:0.000674s ]
  5. SHOW FULL COLUMNS FROM `set` [ RunTime:0.001255s ]
  6. SELECT * FROM `set` [ RunTime:0.000581s ]
  7. SHOW FULL COLUMNS FROM `wendang` [ RunTime:0.001426s ]
  8. SELECT * FROM `wendang` WHERE `id` = 32710 LIMIT 1 [ RunTime:0.001021s ]
  9. UPDATE `wendang` SET `liulancishu` = 9 WHERE `id` = 32710 [ RunTime:0.014175s ]
  10. UPDATE `wendang` SET `lasttime` = 1773100263 WHERE `id` = 32710 [ RunTime:0.001202s ]
  11. SELECT * FROM `wendang` WHERE `id` < 32710 ORDER BY `id` DESC LIMIT 1 [ RunTime:0.001116s ]
  12. SELECT * FROM `wendang` WHERE `id` > 32710 ORDER BY `id` ASC LIMIT 1 [ RunTime:0.001016s ]
  13. SELECT * FROM `wendang` WHERE `id` <> 32710 ORDER BY `id` DESC LIMIT 10 [ RunTime:0.004090s ]
  14. SELECT * FROM `wendang` WHERE `id` <> 32710 ORDER BY `id` DESC LIMIT 10,10 [ RunTime:0.002877s ]
  15. SELECT * FROM `wendang` WHERE `id` <> 32710 ORDER BY `id` DESC LIMIT 20,10 [ RunTime:0.002655s ]
0.201788s