当前位置:首页>文档>2026年全国中考语文一轮复习讲义:古诗文阅读之(文言断句)(全国适用)(原卷)_02中考总复习(2026版更新中)_01-语文-中考总复习_2026年中考复习(更新中)

2026年全国中考语文一轮复习讲义:古诗文阅读之(文言断句)(全国适用)(原卷)_02中考总复习(2026版更新中)_01-语文-中考总复习_2026年中考复习(更新中)

  • 2026-04-13 15:46:10 2026-03-02 09:03:22

文档预览

2026年全国中考语文一轮复习讲义:古诗文阅读之(文言断句)(全国适用)(原卷)_02中考总复习(2026版更新中)_01-语文-中考总复习_2026年中考复习(更新中)
2026年全国中考语文一轮复习讲义:古诗文阅读之(文言断句)(全国适用)(原卷)_02中考总复习(2026版更新中)_01-语文-中考总复习_2026年中考复习(更新中)
2026年全国中考语文一轮复习讲义:古诗文阅读之(文言断句)(全国适用)(原卷)_02中考总复习(2026版更新中)_01-语文-中考总复习_2026年中考复习(更新中)
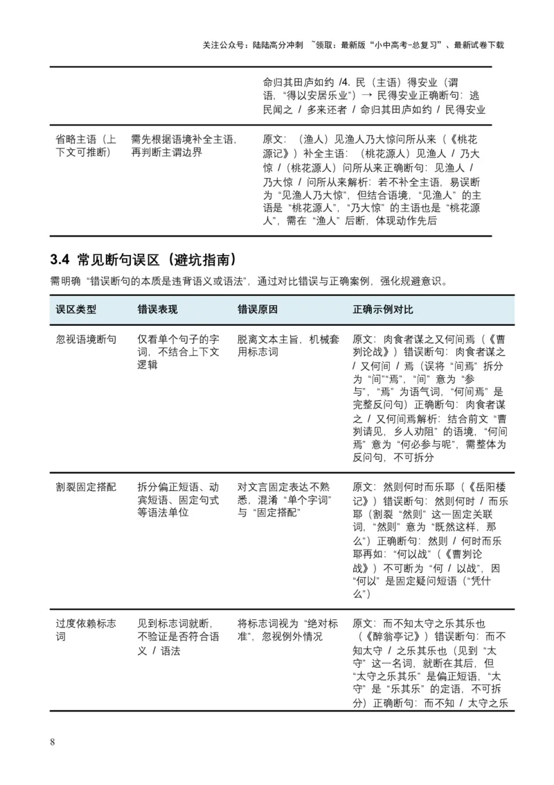
2026年全国中考语文一轮复习讲义:古诗文阅读之(文言断句)(全国适用)(原卷)_02中考总复习(2026版更新中)_01-语文-中考总复习_2026年中考复习(更新中)
2026年全国中考语文一轮复习讲义:古诗文阅读之(文言断句)(全国适用)(原卷)_02中考总复习(2026版更新中)_01-语文-中考总复习_2026年中考复习(更新中)
2026年全国中考语文一轮复习讲义:古诗文阅读之(文言断句)(全国适用)(原卷)_02中考总复习(2026版更新中)_01-语文-中考总复习_2026年中考复习(更新中)
2026年全国中考语文一轮复习讲义:古诗文阅读之(文言断句)(全国适用)(原卷)_02中考总复习(2026版更新中)_01-语文-中考总复习_2026年中考复习(更新中)
2026年全国中考语文一轮复习讲义:古诗文阅读之(文言断句)(全国适用)(原卷)_02中考总复习(2026版更新中)_01-语文-中考总复习_2026年中考复习(更新中)
2026年全国中考语文一轮复习讲义:古诗文阅读之(文言断句)(全国适用)(原卷)_02中考总复习(2026版更新中)_01-语文-中考总复习_2026年中考复习(更新中)
2026年全国中考语文一轮复习讲义:古诗文阅读之(文言断句)(全国适用)(原卷)_02中考总复习(2026版更新中)_01-语文-中考总复习_2026年中考复习(更新中)
2026年全国中考语文一轮复习讲义:古诗文阅读之(文言断句)(全国适用)(原卷)_02中考总复习(2026版更新中)_01-语文-中考总复习_2026年中考复习(更新中)
2026年全国中考语文一轮复习讲义:古诗文阅读之(文言断句)(全国适用)(原卷)_02中考总复习(2026版更新中)_01-语文-中考总复习_2026年中考复习(更新中)
2026年全国中考语文一轮复习讲义:古诗文阅读之(文言断句)(全国适用)(原卷)_02中考总复习(2026版更新中)_01-语文-中考总复习_2026年中考复习(更新中)

文档信息

文档格式
docx
文档大小
0.271 MB
文档页数
13 页
上传时间
2026-03-02 09:03:22

文档内容

关注公众号:陆陆高分冲刺 ~领取:最新版“小中高考-总复习”、最新试卷下载 2026 年全国中考语文一轮复习讲义: 古诗文阅读之(文言断句)(全国适用) 一、复习目标 本专题复习旨在帮助学生掌握文言断句的基本方法和技巧,能够准确划分文言文语 句节奏。具体目标包括:理解断句与划分节奏的概念及差异;掌握依据语义、语法、虚 词、句式等进行断句的核心方法;能准确识别并运用名词、代词、对话标志等辅助断 句;熟悉中考断句题型特点及评分标准;能够在具体语境中灵活运用多种断句技巧,对 浅易文言文进行正确断句,提高文言文阅读理解能力,树立文言文学习信心,增强文化 自信。 二、命题趋势(近 5 年命题趋势) 2.1 命题思路 近五年中考文言断句命题遵循《新课标》"阅读浅易文言文" 的要求,从考查形式到考查内容都呈 现能力导向的特点。 题型变化:命题形式由选择题为主转向主观操作题为主,要求考生直接用 "斜线(/)" 标示停 顿,考查实际断句能力而非单纯判断能力。 难度提升:试题难度逐年提升,断句点数从两处增加到三处,句子 长度从 1 0 字左右增加到 2 0 字左右,分值相应提高。 迁移运用能力:命题注重情境创设和任务驱动,贴近文本语境,强调在理解文意基础上的逻辑断 句,减少对机械记忆的考查,增加课外文本比例,注重考查学生的迁移运用能力。 2.2 考察重点 中考文言断句考查重点集中在以下几个方面: 1.对基本语法结构的掌握,如主谓结构、动宾结构的识别与划分; 1 2.对常见虚词位置和用法的掌握,特别是句首发语词、句尾语气词的识别; 3.对名词、代词在句中充当主语和宾语的位置判断; 4.对固定句式、对偶句、排比句等特殊句式的把握;1.对基本语法结构的掌握,如主谓结构、动宾结构的识别与划分; 2.对常见虚词位置和用法的掌握,特别是句首发语词、句尾语气词的识别; 3.对名词、代词在句中充当主语和宾语的位置判断; 4.对固定句式、对偶句、排比句等特殊句式的把握; 关注公众号:陆陆高分冲刺 ~领取:最新版“小中高考-总复习”、最新试卷下载 2.3 真题举例(答案及解析) 1.(2025・湖北卷) (2025・湖北卷)用三条 "/" 给文中画波浪 ❏ 解析:① 依据 “虚词标志”:“则” 为句中连词,表 线的句子断句。(3 分) 承接关系(前文 “降而就溪” 与后文 “溪水跃出” 为顺 承逻辑),“则” 前需断句; ❖ 原句:乃 先 降 而 就 溪 则 溪 水 正 ② 依据 “主谓结构”:“有巨石当门” 中,“有巨石” 是 从 门 中 跃 出 有 巨 石 当 门 分 为 二 新的主谓短语(主语 “巨石”,谓语 “有”),与前文 道 “溪水跃出” 形成并列分句,“有巨石” 前需断句; 正确断句:乃先降而就溪 / 则溪水正从门中 跃出 / 有巨石当门 / 分为二道 ③ 依据 “语义逻辑”:“分为二道” 是 “巨石当门” 的 结果(巨石挡门导致溪水分流),二者虽衔接紧密, 但为体现因果关系,“分为二道” 前需断句,最终形成 三处停顿,符合 “三条‘/’” 的要求。 2.(2025・江苏卷) (2025・江苏卷)用 "/" 给文中画横线的句 ❏ 解析:① 依据 “虚词标志”:“之” 为句尾代词,指 子断句。(3 分) 代前文 “二人的建议”,“太宗并嘉纳之” 为完整主谓宾 结构(主语 “太宗”,谓语 “嘉纳”,宾语 “之”),“之” ❖ 原句:太 宗 并 嘉 纳 之 二 人 各 赐 后需断句; 2关注公众号:陆陆高分冲刺 ~领取:最新版“小中高考-总复习”、最新试卷下载 帛 五 百 匹 黄 金 一 斤 以 励 承 乾 之 ② 依据 “对称句式”:“帛五百匹” 与 “黄金一斤” 均 意 为 “名词 + 数量词” 的并列宾语,描述赏赐内容,结 正确断句:太宗并嘉纳之 / 二人各赐帛五百 构对称,中间需断句; 匹 / 黄金一斤 / 以励承乾之意 ③ 依据 “连词功能”:“以” 为目的连词,表 “赏赐” 的目的是 “励承乾之意”,“以” 前需断句,三处停顿分 别对应 “接受建议 — 具体赏赐 — 赏赐目的” 的逻 辑层次,符合 3 分分值的断句要求。 3.(2025・广东卷) (2025・广东卷)用 "/" 给文中画横线的句 ❏ 解析:① 依据 “比喻结构”:“如撞钟” 是对 “善待 子断句。(3 分) 问者” 的比喻(将 “善于回答问题的人” 比作 “撞 钟”),比喻部分与本体衔接完整,“如撞钟” 后需断 ❖ 原句:善 待 问 者 如 撞 钟 叩 之 以 句; 小 者 则 小 鸣 叩 之 以 大 者 则 大 鸣 待 其 从 容 然 后 尽 其 声 ② 依据 “对称句式”:“叩之以小者则小鸣” 与 “叩之 以大者则大鸣” 为典型对称句(“小者” 对 “大 正确断句:正确断句:善待问者如撞钟 / 叩 者”,“小鸣” 对 “大鸣”),描述 “撞钟” 的不同反 之以小者则小鸣 / 叩之以大者则大鸣 / 待其 应,中间需断句; 从容 / 然后尽其声 ③ 依据 “时间状语”:“待其从容” 是 “尽其声” 的前 提(需等钟的震动平缓后,才能让钟声完全传出), 作时间状语,“待其从容” 后需断句; ④ 依据 “连词标志”:“然后” 为承接连词,表 “待其 从容” 后的结果,“然后” 前需断句。虽共四处停顿, 但核心得分点集中在 “对称句断句”“比喻结构断句”“连 词断句”,符合 3 分分值的考查重点(每处关键停顿 1 分,多断不扣分,漏断关键处扣分)。 三、知识梳理 3.1 断句基本原则 3.1.1 语义为先原则 断句的根本依据是对文意的理解,必须在通读全文、把握大意的基础上进行。先凭语感将能断开 的地方断开,逐步缩小范围,再集中分析难断之处。理解文意是断句的关键,不能脱离语境孤立断 句。例如《论语》中的 "君子之过也如日月之食焉过也人皆见之更也人皆仰之",只有理解了 "君子 3关注公众号:陆陆高分冲刺 ~领取:最新版“小中高考-总复习”、最新试卷下载 的过错如同日月食" 这一含义,才能正确断句为 "君子之过也 / 如日月之食焉 / 过也 / 人皆见之 / 更也 / 人皆仰之"。 3.1.2 语法辅助原则 在理解语义的基础上,借助语法知识断句能提高准确性。要抓住动词,以动词为中心分析前后结 构关系,确定句子主干。按照 "谁 / 干什么" 和 "做 / 什么" 的思路分析主谓宾结构,特别注意文 言文中常见的主语省略现象。例如 "滕子京谪守巴陵郡",通过语法分析,"滕子京" 为主语,"谪守" 为谓语,"巴陵郡" 为宾语,应断为 "滕子京 / 谪守 / 巴陵郡"。 3.2 标志词断句法 标志词是断句的 “显性线索”,需区分不同类型标志的位置特征与作用,同时注意 “标志词非绝对,需 结合语境验证”。 3.2.1 虚词标志(高频考点) 文言虚词多位于句首、句中或句尾,其位置可直接提示停顿,需重点记忆高频虚词的功能。 虚词位置 常见虚词 作用 断句规则 示例 句首发语词 夫、盖、若夫、至 引出话题、发表议 虚词前一般断开 1. 夫 / 大国,难测 若、初、唯、斯、 论或交代时间,无 (若前文为完整 也(“夫” 引出对 “大 今 实义,仅起舒缓语 分句,虚词前必 国” 的评价,前断) 气作用 断) 2. 今 / 天下三分, 益州疲弊(“今” 交代 时间背景,前断) 句尾语气词 也、矣、焉、耳、 表判断、陈述、疑 虚词后一般断开 1. 其真无马邪 / 其 耶、与(欤)、邪 问、感叹等语气, (若虚词后接紧 真不知马也(“邪” 表 (耶)、哉 标志句子终结 密关联的分句, 疑问,“也” 表判断, 需结合语义判 后均断)2. 三人 断) 行,必有我师焉 (“焉” 表陈述,后 断;若接 “焉能无 过”,则 “焉” 为疑问 词,需前断) 句中关联词 则、然则、故、是 连接分句,表转 关联词前一般断 1. 是进亦忧 / 退亦 故、且、而、虽、 折、因果、并列、 开(若关联词与 忧 / 然则何时而乐耶 纵 假设等逻辑关系 前文衔接紧密, (“然则” 表转折,前 可省略停顿) 断)2. 故 / 天将降 大任于是人也(“故” 表因果,前断) 疑问虚词 何、胡、安、曷、 构成疑问句,表 疑问词后若接谓 1. 胡 / 为乎中露 奚、孰、焉 “什么”“怎么”“谁” 等 语,可在疑问词 (“胡” 表 “为什 疑问义 后断;若疑问词 么”,后接谓语 4关注公众号:陆陆高分冲刺 ~领取:最新版“小中高考-总复习”、最新试卷下载 作主语,需在谓 “为”,前断)2. 孰 / 语前断 为汝多知乎(“孰” 表 “谁”,作主语,后接 谓语 “为”,前断) 3.2.2 名词 / 代词标志 名词(如人名、地名、官职名、事物名)和代词(吾、余、尔、彼、之、其等)多作主语或宾语,其 前后常为停顿点,可依据 “主前宾后” 原则判断。 标志类型 特征 断句规则 示例及解析 名词标志 1. 人名:第一次出 1. 名词作主语:前断(若 原文:孔子迁于蔡三岁吴伐陈楚救 现多为全称(如 前文无衔接分句,可省略 陈军于城父名词识别:孔子(人 “司马光”),后续可 前断);2. 名词作宾语: 名)、蔡(地名)、吴(国名)、 简称(如 “光”); 陈(国名)、楚(国名)、城父 后断;3. 避免割裂专有名 2. 地名 / 官职名: 词(如 “陈胜者,阳城人 (地名)正确断句:孔子迁于蔡三 多为固定称谓(如 也” 中 “陈胜”“阳城” 不可 岁 / 吴伐陈 / 楚救陈 / 军于城父 “汴京”“太守”) 拆分) 解析:“孔子迁于蔡三岁” 中 “蔡” 作宾语,后接时间 “三岁”(三 年),需整体为一个分句;“吴伐 陈” 中 “吴” 为主语,前断,“陈” 为宾语,后断,符合 “主前宾后” 代词标志 1. 人称代词(吾、 1. 代词作主语:前断;2. 原文:彼竭我盈故克之夫大国难测 尔、彼);2. 指示 代词作宾语:后断;3. 注 也惧有伏焉代词识别:彼(他们, 指代敌军)、我(我们,指代我 代词(此、斯、 意 “之” 的多义性(作宾 军)、之(指代敌军)正确断句: 之、其);3. 疑问 语时后断,作助词 “的” 代词(孰、何,已 时不可断) 彼竭我盈 / 故克之 / 夫大国 / 难 归为虚词) 测也 / 惧有伏焉解析:“彼竭我盈” 中 “彼”“我” 为主语,后接谓语 “竭”“盈”,分句完整,后断;“之” 作 “克” 的宾语,后断 3.2.3 对话与时间词标志 这类标志多为 “独立功能词”,可直接提示句子边界,难度较低,需注意对话的 “连贯性” 与时间词的 “独立性”。 标志类型 常见词语 断句规则 示例 对话标志 曰、云、言、问、对 1. “曰” 前为主语(说话 原文:师旷曰何不秉烛乎平公 曰、答曰 人),后接直接引语,故 曰安有为人臣而戏其君乎正确 “曰” 后必断;2. 连续对话 断句:师旷曰 / 何不秉烛乎 / 中,若后续省略主语,仅 平公曰 / 安有为人臣而戏其君 以 “曰” 开头,仍需在 乎解析:“师旷曰”“平公曰” 后 “曰” 后断 均接直接引语,需在 “曰” 后 5关注公众号:陆陆高分冲刺 ~领取:最新版“小中高考-总复习”、最新试卷下载 断,体现对话交替 时间词标志 少时、少顷、未几、俄 1. 时间词多单独成句,或 原文:少时一狼径去其一犬坐 而、已而、既而、忽、 位于句首表时间状语,前 于前(《狼》)正确断句:少 忽然 后常断;2. 避免将时间词 时 / 一狼径去 / 其一犬坐于 与后续谓语割裂 前解析:“少时” 表 “一会儿 后”,单独作时间状语,前后 断;若断为 “少时一狼 / 径 去”,则割裂时间词与主语 “一 狼” 的逻辑关系 3.3 句式结构断句法 文言文中的固定句式、对称句式具有 “结构整齐、节奏鲜明” 的特点,可通过 “句式特征” 反推停顿 位置,尤其适用于复杂长句。 3.3.1 固定句式(需死记硬背) 固定句式是古人约定俗成的表达结构,不可随意拆分,需熟记常见句式的 “标志性词语” 与整体结 构。 句式类型 标志性词语 结构特征 示例及正确断句 常见错误断句 判断句式 …… 者,…… 表判断,“者” 多作主 1. 望之蔚然而深秀者 误:望之蔚然而深秀 / 也;…… 语标志,“也” 表判断 / 琅琊也(“者…… 者琅琊也(割裂 “者” 也;…… 者也 语气 也” 结构,“者” 后 与主语的关联)误:此 断)2. 此 / 岳阳楼 岳阳楼 / 之大观也 之大观也(“也” 表判 (割裂 “此” 与 “岳阳 断,主语 “此” 后 楼之大观” 的判断关 断) 系) 反问句式 不亦…… 乎; 表强烈疑问或反问, 1. 不亦 / 乐夫(“不 误:不 / 亦乐乎(割 孰与…… 乎; 整体为一个不可分割 亦…… 乎” 结构,“不 裂 “不亦” 这一固定前 其…… 乎; 的语义单位 亦” 后断,“乎” 后 缀)误:安 / 有为人 安…… 哉; 断)2. 安有 / 为人 臣而戏其君乎(割裂 何…… 为 臣而戏其君乎 “安有” 这一固定疑问 (“安…… 哉 / 乎” 短语) 结构,“安有” 后断) 被动句式 为…… 所……; 表被动,“为 / 受 / 1. 身死 / 为天下笑 误:身 / 死为天下笑 6关注公众号:陆陆高分冲刺 ~领取:最新版“小中高考-总复习”、最新试卷下载 受…… 于……; 见” 与 “所 / 于” 构 (“为……” 表被动, (割裂 “身死” 这一主 见…… 于…… 成固定搭配 主语 “身死” 后断) 谓短语)误:受制于人 2. 受制 / 于人 /(多漏断,需在 “受 (“受…… 于……” 结 制” 后断,体现被动动 构,“受制” 后断,不 作与施动者的边界) 可断为 “受 / 制于 人”) 3.3.2 对偶与排比句式 对偶句(结构对称、语义相对 / 相关)、排比句(三句及以上结构相似)的 “节奏一致性” 是断句关 键,可通过 “词性对应、字数相近” 判断停顿。 句式类型 识别技巧 示例及解析 对偶句式 1. 上下句字数相近(多为 4 原文:登辅弼书史策配享宗庙为宋名将对偶分 字、6 字);2. 词性对应(名词 析:“登辅弼”(动宾,“登上辅臣之位”)、“书 史策”(动宾,“载入史书”)、“配享宗庙”(动 对名词、动词对动词);3. 语义 宾,“在宗庙受祭祀”)、“为宋名将”(判 上或相对(如 “先天下之忧而 断,“成为宋朝名将”),四组结构对称,均为 忧,后天下之乐而乐”)或相关 “动词 + 名词” 的动宾短语正确断句:登辅弼 (如 “登辅弼,书史策”) / 书史策 / 配享宗庙 / 为宋名将 排比句式 1. 三句及以上结构完全一致;2. 原文:菊之爱陶后鲜有闻莲之爱同予者何人牡 常用相同关联词或动词开头;3. 丹之爱宜乎众矣排比分析:以 “…… 之爱” 开 头(“菊之爱”“莲之爱”“牡丹之爱”),三组结构 语义上多为并列或递进关系 完全一致,均表 “对某花的喜爱”正确断句: 菊之爱 / 陶后鲜有闻 / 莲之爱 / 同予者何人 / 牡丹之爱 / 宜乎众矣解析:若漏断 “莲之 爱” 后,会导致 “莲之爱同予者何人” 语义混 乱,需严格按排比结构对称断句 3.3.3 主谓结构断句 主谓结构是文言文最基本的句式,需明确 “主语多为名词 / 代词,谓语多为动词 / 形容词”,避免在 主谓之间随意停顿。 主语类型 谓语特征 示例及解析 明确主语(有 谓语为单个动词或动词短 原文:逃民闻之多来还者命归其田庐如约民得安 名词 / 代词) 语,主谓之间可断(若主 业主谓分析:1. 逃民(主语)闻之(谓语)→ 逃 语短、谓语长,可断;若 民闻之 /2. 多来还者(主语,“多来归还的人”)→ 主谓均短,可连读) 多来还者 /3.(官府,省略主语)命归其田庐如约 (谓语,“命令按约定归还他们的田地房屋”)→ 7关注公众号:陆陆高分冲刺 ~领取:最新版“小中高考-总复习”、最新试卷下载 命归其田庐如约 /4. 民(主语)得安业(谓 语,“得以安居乐业”)→ 民得安业正确断句:逃 民闻之 / 多来还者 / 命归其田庐如约 / 民得安业 省略主语(上 需先根据语境补全主语, 原文:(渔人)见渔人乃大惊问所从来(《桃花 下文可推断) 再判断主谓边界 源记》)补全主语:(桃花源人)见渔人 / 乃大 惊 /(桃花源人)问所从来正确断句:见渔人 / 乃大惊 / 问所从来解析:若不补全主语,易误断 为 “见渔人乃大惊”,但结合语境,“见渔人” 的主 语是 “桃花源人”,“乃大惊” 的主语也是 “桃花源 人”,需在 “渔人” 后断,体现动作先后 3.4 常见断句误区(避坑指南) 需明确 “错误断句的本质是违背语义或语法”,通过对比错误与正确案例,强化规避意识。 误区类型 错误表现 错误原因 正确示例对比 忽视语境断句 仅看单个句子的字 脱离文本主旨,机械套 原文:肉食者谋之又何间焉(《曹 词,不结合上下文 用标志词 刿论战》)错误断句:肉食者谋之 逻辑 / 又何间 / 焉(误将 “间焉” 拆分 为 “间”“焉”,“间” 意为 “参 与”,“焉” 为语气词,“何间焉” 是 完整反问句)正确断句:肉食者谋 之 / 又何间焉解析:结合前文 “曹 刿请见,乡人劝阻” 的语境,“何间 焉” 意为 “何必参与呢”,需整体为 反问句,不可拆分 割裂固定搭配 拆分偏正短语、动 对文言固定表达不熟 原文:然则何时而乐耶(《岳阳楼 宾短语、固定句式 悉,混淆 “单个字词” 记》)错误断句:然则何时 / 而乐 等语法单位 与 “固定搭配” 耶(割裂 “然则” 这一固定关联 词,“然则” 意为 “既然这样,那 么”)正确断句:然则 / 何时而乐 耶再如:“何以战”(《曹刿论 战》)不可断为 “何 / 以战”,因 “何以” 是固定疑问短语(“凭什 么”) 过度依赖标志 见到标志词就断, 将标志词视为 “绝对标 原文:而不知太守之乐其乐也 词 不验证是否符合语 准”,忽视例外情况 (《醉翁亭记》)错误断句:而不 义 / 语法 知太守 / 之乐其乐也(见到 “太 守” 这一名词,就断在其后,但 “太守之乐其乐” 是偏正短语,“太 守” 是 “乐其乐” 的定语,不可拆 分)正确断句:而不知 / 太守之乐 8关注公众号:陆陆高分冲刺 ~领取:最新版“小中高考-总复习”、最新试卷下载 其乐也解析:“之” 在此处是助词, 连接定语 “太守” 与中心语 “乐其 乐”,并非断句标志,需结合 “偏正 短语不可拆分” 的语法规则判断 四、复习策略 4.1 夯实基础,构建知识体系 系统梳理文言虚词、实词、固定句式等基础知识,重点掌握常见断句标志词的用法,建立完整的 知识框架。特别注意归纳整理句首发语词、句尾语气词、疑问词等虚词的位置和作用,熟记对偶、排 比等句式特点,为断句提供理论支撑。同时,积累课内文言文典型例句的断句范例,形成语感。 4.2 强化语境意识,提升理解能力 坚持 " 语义为先 " 原则 ,培养通读全文把握大意的习惯,避免断章取义。复习时应结合具体语境分析 句子结构,理解上下文逻辑关系,在整体把握文意的基础上进行断句练习。可以选取不同题材的文言 文进行阅读训练,提高对不同语境的适应能力。 4.3 专项训练与综合运用相结合 进行有针对性的断句专项练习,从简单到复杂,逐步提高难度。先练习课内篇目,再拓展到课外 浅易文言文;先练习有明显标志的句子,再挑战标志不明显的句子。同时,将断句能力训练融入文言 文阅读综合练习中,在实际阅读中运用和巩固断句技巧。 4.4 错题归纳,查漏补缺 建立错题本,收集典型错误断句案例,分析错误原因,归纳常见误区。特别注意整理因忽视语境、 割裂固定搭配、过度依赖标志词等造成的错误,定期回顾反思,避免重复犯错。通过错题分析,明确 自己的薄弱环节,进行针对性强化训练。 五、提分技巧 5.1"标志优先" 定位法 断句时先寻找明显标志词, 如 " 曰 " " 也 " " 矣 " " 夫 " " 然则 " 等虚词和对话标志 ,这些词语往往是 断句的 "显性提示"。找到标志词后,根据其位置和用法初步断句,再结合其他方法完善。例如看到 "曰" 字,立刻判断其后为直接引语,前面为主语和说话动词。 5.2"结构对称" 验证法 利用文言文常见的对偶、排比、反复等对称句式特点进行断句和验证。如果发现句式结构相似、意 思相对或相关的部分,可尝试对称断句。例如 "菊之爱陶后鲜有闻莲之爱同予者何人牡丹之爱宜乎众 9关注公众号:陆陆高分冲刺 ~领取:最新版“小中高考-总复习”、最新试卷下载 矣",通过对称结构可断为 "菊之爱 / 陶后鲜有闻 / 莲之爱 / 同予者何人 / 牡丹之爱 / 宜乎众 矣"。 5.3"主谓宾" 主干分析法 面对复杂句子时,先找出句子的主语、谓语、宾语等主干成分,断开主干与修饰成分,再细化修饰成 分内部的停顿。例如 "朕每将此事以为鉴戒常恐不逮为人所笑",先确定主干 "朕以为鉴戒"" 恐不逮 ""为人所笑",再断为 "朕每将此事以为鉴戒 / 常恐不逮 / 为人所笑"。 5.4"联系上下文" 验证法 断句完成后,要将断开的句子放回原文中通读验证,看语意是否连贯,语气是否顺畅,逻辑是否合 理。如果读起来拗口或语意不通,很可能断句有误。特别注意检查句首和句尾的衔接是否自然,确保 断句不影响对整体文意的理解。 六、专项训练 6.1 选择题(10 题) 1. 下列句子的朗读停顿正确的一项是( ) A. 至于负 / 者歌于途 B. 已而夕阳 / 在山 C. 游人 / 去而禽鸟乐也 D. 庐陵 / 欧阳修也 2. 下列句子的断句不正确的一项是( ) A. 彼竭我盈 / 故克之 / 夫大国 / 难测也 / 惧有伏焉 B. 呜呼 / 其真无马邪 / 其真不知马也 C. 是进亦忧 / 退亦忧 / 然则何时 / 而乐耶 D. 望之蔚然而深秀者 / 琅琊也 3. 对 "君子之过也如日月之食焉过也人皆见之更也人皆仰之" 断句正确的一项是( ) A. 君子之过 / 也如日月之 / 食焉过也 / 人皆见之 / 更也人皆仰之 B. 君子之过也 / 如日月之食焉 / 过也 / 人皆见之 / 更也 / 人皆仰之 C. 君子之过也如 / 日月之食焉 / 过也人皆见 / 之更也 / 人皆仰之 D. 君子之过 / 也如日月之食 / 焉过也 / 人皆见之更 / 也人皆仰之 4. 下列句子断句正确的一项是( ) A. 师旷曰 / 何不秉烛乎 / 平公曰 / 安有为人臣而戏其君乎 B. 师旷曰何 / 不秉烛乎 / 平公曰安 / 有为人臣而戏其君乎 C. 师旷曰 / 何不秉烛 / 乎平公曰 / 安有为人臣而戏其君乎 D. 师旷曰何不 / 秉烛乎平公 / 曰安有为人 / 臣而戏其君乎 5. 对 "见贤思齐焉见不贤而内自省也" 断句正确的一项是( ) 10关注公众号:陆陆高分冲刺 ~领取:最新版“小中高考-总复习”、最新试卷下载 A. 见贤 / 思齐焉 / 见不贤 / 而内自省也 B. 见贤思齐 / 焉见不贤 / 而内自省也 C. 见贤思齐焉 / 见不贤 / 而内自省也 D. 见贤思齐焉 / 见不贤而内 / 自省也 6. 下列句子断句不正确的一项是( ) A. 公欣然曰 / 白雪纷纷何所似 / 兄子胡儿曰 / 撒盐空中差可拟 B. 公欣然 / 曰白雪纷纷 / 何所似兄子 / 胡儿曰撒盐空中 / 差可拟 C. 秦王坐章台见相如 / 相如奉璧奏秦王 / 秦王大喜 / 传以示美人及左右 / 左右皆呼万岁 D. 苏秦喟叹曰 / 妻不以我为夫 / 嫂不以我为叔 / 父母不以我为子 / 是皆秦之罪也 7. 对 "善学者师逸而功倍又从而庸之不善学者师勤而功半又从而怨之" 断句正确的一项是( ) A. 善学者 / 师逸而功倍 / 又从而庸之 / 不善学者 / 师勤而功半 / 又从而怨之 B. 善学者师逸 / 而功倍又从 / 而庸之不善 / 学者师勤 / 而功半又从而怨之 C. 善学者 / 师逸而功倍又 / 从而庸之 / 不善学者 / 师勤而功半又 / 从而怨之 D. 善学者师 / 逸而功倍 / 又从而庸之 / 不善学者师 / 勤而功半 / 又从而怨之 8. 下列句子断句正确的一项是( ) A. 彼童子之师授 / 之书而习其句读者 / 非吾所谓传其道解其惑者也 B. 彼童子之师 / 授之书而习其句读者 / 非吾所谓传其道解其惑者也 C. 彼童子之师授之书 / 而习其句读 / 者非吾所谓传其道 / 解其惑者也 D. 彼童子 / 之师授之书 / 而习其句读者非吾 / 所谓传其道解其惑者也 9. 对 "孔子迁于蔡三岁吴伐陈楚救陈军于城父" 断句正确的一项是( ) A. 孔子迁于蔡 / 三岁吴伐 / 陈楚救 / 陈军于城父 B. 孔子迁于蔡三岁 / 吴伐陈 / 楚救陈 / 军于城父 C. 孔子迁于蔡 / 三岁吴伐陈 / 楚救 / 陈军于城父 D. 孔子迁于蔡三岁 / 吴伐 / 陈楚救陈 / 军于城父 10. 下列句子断句不正确的一项是( ) A. 踵门求诊者 / 为辟邸舍居之 / 亲视药物 / 必愈而后遣 B. 踵门求诊者为辟 / 邸舍居之 / 亲视药物必愈 / 而后遣 C. 是岁先主为汉中王 / 欲用忠为后将军 D. 逃民闻之 / 多来还者 / 命归其田庐如约 / 民得安业 6.2 主观断句题(25 题) 11. 用 "/" 标出下面句子的朗读停顿(两处):皇太子鼓吹入东掖门 12. 用 "/" 标出下面句子的朗读停顿(两处):然而王不待工而建信君 11关注公众号:陆陆高分冲刺 ~领取:最新版“小中高考-总复习”、最新试卷下载 13. 用 "/" 给下面的句子断句(断两处):朕每将此事以为鉴戒常恐不逮为人所笑 14. 用 "/" 给下面的句子断句(断两处):是岁先主为汉中王欲用忠为后将军 15. 用 "/" 标出下面句子的朗读停顿(标三处):踵门求诊者为辟邸舍居之亲视药物必愈而后遣 16. 用三条 "/" 给文中画波浪线的句子断句:乃 先 降 而 就 溪 则 溪 水 正 从 门 中 跃 出 有 巨 石 当 门 分 为 二 道 17. 用 "/" 给文中画横线的句子断句(3 处):太 宗 并 嘉 纳 之 二 人 各 赐 帛 五 百 匹 黄 金 一 斤 以 励 承 乾 之 意 18. 请用 "/" 给文中画线的句子断句(3 处):逃 民 闻 之 多 来 还 者 命 归 其 田 庐 如 约 民 得 安 业 19. 用 "/" 给下列句子断句(断 5 处):君子之过也如日月之食焉过也人皆见之更也人皆仰之 20. 用 "/" 给下列句子断句(断 3 处):师旷曰何不秉烛乎平公曰安有为人臣而戏其君乎 21. 用 "/" 给下列句子断句(断 1 处):见贤思齐焉见不贤而内自省也 22. 用 "/" 给下列句子断句(断 3 处):公欣然曰白雪纷纷何所似兄子胡儿曰撒盐空中差可拟 23. 用 "/" 给下列句子断句(断 4 处):秦王坐章台见相如相如奉璧奏秦王秦王大喜传以示美人及 左右左右皆呼万岁 24. 用 "/" 给下列句子断句(断 5 处):菊之爱陶后鲜有闻莲之爱同予者何人牡丹之爱宜乎众矣 25. 用 "/" 给下列句子断句(断 4 处):苏秦喟叹曰妻不以我为夫嫂不以我为叔父母不以我为子是 皆秦之罪也 26. 用 "/" 给下列句子断句(断 1 处):上食埃土下饮黄泉 27. 用 "/" 给下列画波浪线句子断句(断 3 处):君子之教喻也道而弗牵强而弗抑开而弗达 28. 用 "/" 给下列句子断句(断 4 处):道而弗牵则和强而弗抑则易开而弗达则思和易以思可谓善 喻矣 29. 用 "/" 给下列句子断句(断 3 处):善问者如攻坚木先其易者后其节目及其久也相说以解 30. 用 "/" 给下列句子断句(断 4 处):善待问者如撞钟叩之以小者则小鸣叩之以大者则大鸣待其 从容然后尽其声 31. 用 "/" 给下列句子断句(断 4 处):冬则梧叶落蜡梅开暖日晒窗红炉毾氍以昆山石种水仙列阶 趾 32. 用 "/" 给下列句子断句(断 3 处):天光下射望空视之晶沁如玻璃云母坐者恒在清凉世界 33. 用 "/" 给下列句子断句(断 6 处):不二斋高梧三丈翠樾千重墙西稍空蜡梅补之但有绿天暑气 不到 34. 用 "/" 给下列句子断句(断 2 处):孔子曰君子固穷小人穷斯滥矣 35. 用 "/" 给下列句子断句(断 3 处):彼童子之师授之书而习其句读者非吾所谓传其道解其惑者 也 12关注公众号:陆陆高分冲刺 ~领取:最新版“小中高考-总复习”、最新试卷下载 13