当前位置:首页>文档>[54179564]近5年全国各地中考语文记叙文知识概述8个高频考点+7个高频易错点_02中考总复习(2026版更新中)_01-语文-中考总复习_2026年中考复习(更新中)_2026年全国中考语文一轮复习讲义

[54179564]近5年全国各地中考语文记叙文知识概述8个高频考点+7个高频易错点_02中考总复习(2026版更新中)_01-语文-中考总复习_2026年中考复习(更新中)_2026年全国中考语文一轮复习讲义

  • 2026-03-03 03:08:58 2026-03-03 03:06:54

文档预览

[54179564]近5年全国各地中考语文记叙文知识概述8个高频考点+7个高频易错点_02中考总复习(2026版更新中)_01-语文-中考总复习_2026年中考复习(更新中)_2026年全国中考语文一轮复习讲义
[54179564]近5年全国各地中考语文记叙文知识概述8个高频考点+7个高频易错点_02中考总复习(2026版更新中)_01-语文-中考总复习_2026年中考复习(更新中)_2026年全国中考语文一轮复习讲义
[54179564]近5年全国各地中考语文记叙文知识概述8个高频考点+7个高频易错点_02中考总复习(2026版更新中)_01-语文-中考总复习_2026年中考复习(更新中)_2026年全国中考语文一轮复习讲义
[54179564]近5年全国各地中考语文记叙文知识概述8个高频考点+7个高频易错点_02中考总复习(2026版更新中)_01-语文-中考总复习_2026年中考复习(更新中)_2026年全国中考语文一轮复习讲义

文档信息

文档格式
docx
文档大小
0.024 MB
文档页数
4 页
上传时间
2026-03-03 03:06:54

文档内容

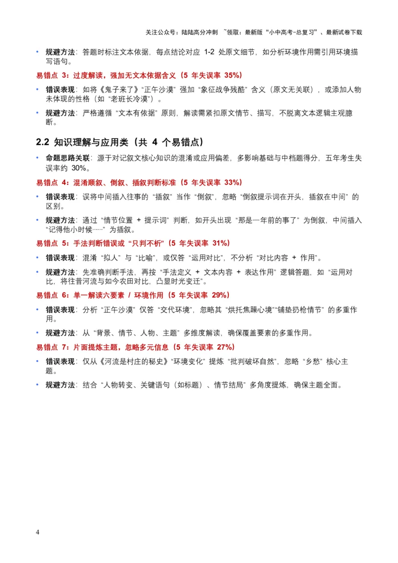
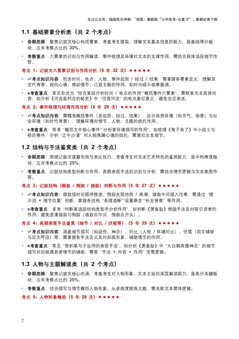
关注公众号:陆陆高分冲刺 ~领取:最新版“小中高考-总复习”、最新试卷下载 近 5 年全国各地中考语文记叙文知识概述 8 个高频考点+7 个高频易错点 目录 一、记叙文阅读高频考点(共 8 个)...............................................1 1.1 基础要素分析类(共 2 个考点)...........................................1 1.2 结构与手法鉴赏类(共 2 个考点).........................................2 1.3 人物与主题解读类(共 2 个考点).........................................2 1.4 句段与拓展应用类(共 2 个考点).........................................3 二、记叙文阅读高频易错点(共 7 个).............................................3 2.1 答题逻辑与文本关联类(共 3 个易错点)...................................3 2.2 知识理解与应用类(共 4 个易错点).......................................4 前言 2021-2025 年中考语文中, 记叙文阅读是核心题型,分值占比稳定(通常 25-3 0 分),直接决 定考生语文成绩层次。立足五年真题梳理高频考点与易错点,能帮助师生精准把握命题规律 —— 记 叙文考查围绕 “基础理解 — 鉴赏分析 — 主题提炼 — 拓展应用” 梯度展开,高频考点聚焦文本 核心要素与能力,易错点多源于审题偏差、脱离文本等问题。本次梳理结合真题案例,明确考点内 涵、考查形式及规避误区方法,为师生提供针对性备考指引,助力提升答题准确率与备考效率。 一、记叙文阅读高频考点(共 8 个) 1关注公众号:陆陆高分冲刺 ~领取:最新版“小中高考-总复习”、最新试卷下载 1.1 基础要素分析类(共 2 个考点) • 命题思路:聚焦记叙文核心构成要素,考查考生提取、理解文本基本信息的能力,是基础得分板 块,五年考察占比约 30%。 • 考察重点:六要素的识别与作用解读、事件梳理及环境对文本的支撑作用,需结合具体语段细节作 答。 考点 1:记叙文六要素识别与作用分析(5 年 32 次)★★★★★ • ✐考点知识内容:包含时间、地点、人物、事件起因 / 经过 / 结果,需掌握各要素定义,理解其 交代背景、烘托心境、推动情节、凸显主题的作用,如时间暗示故事基调。 • ❖考查重点:常见形式为 “结合某段分析时间 / 地点的作用”“概括事件六要素”,需联系文本具体内 容,如分析《河流是村庄的秘史》中 “往昔河流” 的地点象征意义,避免空泛表述。 考点 2:事件梳理与环境作用分析(5 年 29 次)★★★★★ • ✐考点知识内容:需精准概括事件(含起因、经过、结果),区分自然环境(如天气、场景)与社 会环境(如时代背景),理解环境对情节、人物、主题的烘托作用。 • ❖考查重点:常考 “概括文中核心事件”“分析某环境描写的作用”,如梳理《鬼子来了》中小战士与 枪的事件,分析 “正午沙漠” 对人物焦躁心境的烘托,需紧扣文本细节。 1.2 结构与手法鉴赏类(共 2 个考点) • 命题思路:围绕记叙文谋篇布局与表达技巧,考查考生对文本艺术特色的鉴赏能力,是中档难度板 块,五年考察占比约 25%。 • 考察重点:记叙结构类型判断与作用、高频表现手法的识别与分析,需结合情节逻辑与文本意图作 答。 考点 3:记叙结构(顺叙 / 倒叙 / 插叙)判断与作用(5 年 27 次)★★★★★ • ✐考点知识内容:顺叙按时间顺序推进,倒叙先现结局 / 高潮,插叙中间插入往事;需通过 “提 示词 + 情节位置” 判断,掌握各结构 “条理清晰”“设置悬念”“补充背景” 等作用。 • ❖考查重点:多考 “判断某语段结构类型并分析作用”,如判断《羡鱼耻》倒叙手法及对吸引读者的 作用,避免混淆插叙与倒叙(插叙在中间,倒叙在开头)。 考点 4:高频表现手法鉴赏(细节 / 对比 / 伏笔等)(5 年 35 次)★★★★★ • ✐考点知识内容:涵盖细节描写(如动作、神态)、对比(人物 / 环境对比)、伏笔(前文铺垫 与后文呼应)等,需掌握各手法定义及对刻画形象、铺垫情节的作用。 • ❖考查重点:常见 “赏析某句子运用的表现手法”,如分析《羡鱼耻》中 “大白鹅高傲神态” 的细节 描写对后续遇老者情节的铺垫,需答 “手法 + 内容 + 作用” 完整逻辑。 1.3 人物与主题解读类(共 2 个考点) • 命题思路:聚焦记叙文核心内涵,考查考生对人物形象、文本主旨的深层解读能力,是高分关键板 块,五年考察占比约 25%。 • 考察重点:结合描写与情节概括人物形象、从多维度提炼主题,需关联文本整体逻辑。 考点 5:人物形象概括(5 年 28 次)★★★★★ 2关注公众号:陆陆高分冲刺 ~领取:最新版“小中高考-总复习”、最新试卷下载 • ✐考点知识内容:需结合人物的语言、动作、神态、心理、外貌描写,及人物在事件中的表现,概 括其性格、品质(如 “通透智慧”“坚守信念”)。 • ❖考查重点:常考 “结合某段分析人物形象”,如分析《鬼子来了》老班长形象,需答 “特点 + 文 本细节支撑”,避免仅罗列特点无依据。 考点 6:情感与主题提炼(5 年 30 次)★★★★★ • ✐考点知识内容:需从人物转变、情节结局、关键语句(如主旨句)、环境对比四个角度,提炼文 本情感(如乡愁、敬佩)与主题(如 “坚守信念”“时光流逝”)。 • ❖考查重点:多考 “概括文本主题”“分析作者表达的情感”,如提炼《河流是村庄的秘史》“乡愁与时 光变迁” 主题,避免片面解读(如仅谈环境变化)。 1.4 句段与拓展应用类(共 2 个考点) • 命题思路:衔接文本局部与整体、文本与现实,考查考生综合分析与应用能力,是区分度板块,五 年考察占比约 20%。 • 考察重点:句段在文本中的多重作用、基于文本的拓展探究,需兼顾局部与整体、文本与生活。 考点 7:句段作用分析(5 年 26 次)★★★★☆ • ✐考点知识内容:需从内容(表达情感、对比内容)、结构(铺垫、呼应、过渡)、主题(凸显主 旨)三个维度,分析句段对文本的支撑作用。 • ❖考查重点:常考 “分析第 × 段的作用”,如分析《河流是村庄的秘史》第⑤段对 “往昔生机” 的 描写作用,需答 “内容上对比今昔,结构上铺垫主题”,避免漏维度。 考点 8:拓展探究(结合生活谈启示)(5 年 24 次)★★★★☆ • ✐考点知识内容:需基于文本核心内容(如人物转变、主题思想),结合自身生活经历或社会现 象,谈启示、感悟,体现文本与现实的关联。 • ❖考查重点:多考 “结合文本 × 内容,联系生活谈你对 × 的理解”,如结合小战士 “护枪” 经历谈 “坚守”,需 “文本依据 + 生活案例 + 感悟”,避免脱离文本空谈。 二、记叙文阅读高频易错点(共 7 个) 2.1 答题逻辑与文本关联类(共 3 个易错点) • 命题思路关联:此类易错点多导致考生 “会做但失分”,源于对答题逻辑与文本细节的把控不足, 五年考生失误率超 40%。 易错点 1:审题漏 “限制词” 或 “指令词”(5 年失误率 42%) • 错误表现:忽略题干 “第③段”“全文”“细节描写” 等限制词,或混淆 “赏析”(需手法 + 内容 + 作 用)与 “概括”(需要素完整)指令。 • 规避方法:审题时圈画关键信息,明确答题范围与要求,如 “赏析句子” 先判断手法,再结合内容 分析。 易错点 2:答案脱离原文细节,空泛解读(5 年失误率 38%) • 错误表现:分析作用或概括形象时,仅答 “体现变化”“形象鲜明”,未结合文本语句(如 “芦苇荡变 农田”“塞枪动作”)支撑。 3关注公众号:陆陆高分冲刺 ~领取:最新版“小中高考-总复习”、最新试卷下载 • 规避方法:答题时标注文本依据,每点结论对应 1-2 处原文细节,如分析环境作用需引用环境描 写语句。 易错点 3:过度解读,强加无文本依据含义(5 年失误率 35%) • 错误表现:如将《鬼子来了》“正午沙漠” 强加 “象征战争残酷” 含义(原文无关联),或添加人物 未体现的性格(如 “老班长冷漠”)。 • 规避方法:严格遵循 “文本有依据” 原则,解读需紧扣原文情节、描写,不脱离文本逻辑主观臆 断。 2.2 知识理解与应用类(共 4 个易错点) • 命题思路关联:源于对记叙文核心知识的混淆或应用偏差,多影响基础与中档题得分,五年考生失 误率约 30%。 易错点 4:混淆顺叙、倒叙、插叙判断标准(5 年失误率 33%) • 错误表现:误将中间插入往事的 “插叙” 当作 “倒叙”,忽略 “倒叙提示词在开头,插叙在中间” 的 区别。 • 规避方法:通过 “情节位置 + 提示词” 判断,如开头出现 “那是一年前的事了” 为倒叙,中间插入 “记得他小时候……” 为插叙。 易错点 5:手法判断错误或 “只判不析”(5 年失误率 31%) • 错误表现:混淆 “拟人” 与 “比喻”,或仅答 “运用对比”,不分析 “对比内容 + 作用”。 • 规避方法:先准确判断手法,再按 “手法定义 + 文本内容 + 表达作用” 逻辑答题,如 “运用对 比,将往昔河流与如今农田对比,凸显时光变迁”。 易错点 6:单一解读六要素 / 环境作用(5 年失误率 29%) • 错误表现:分析 “正午沙漠” 仅答 “交代环境”,忽略其 “烘托焦躁心境”“铺垫扔枪情节” 的多重作 用。 • 规避方法:从 “背景、情节、人物、主题” 多维度解读,确保覆盖要素的多重作用。 易错点 7:片面提炼主题,忽略多元信息(5 年失误率 27%) • 错误表现:仅从《河流是村庄的秘史》“环境变化” 提炼 “批判破坏自然”,忽略 “乡愁” 核心主 题。 • 规避方法:结合 “人物转变、关键语句(如标题)、情节结局” 多角度提炼,确保主题全面。 4
基本 文件 流程 错误 SQL 调试
  1. 请求信息 : 2026-03-03 03:12:51 HTTP/1.1 GET : https://www.yeyulingfeng.com/wendang/330828.html
  2. 运行时间 : 0.097022s [ 吞吐率:10.31req/s ] 内存消耗:5,262.30kb 文件加载:144
  3. 缓存信息 : 0 reads,0 writes
  4. 会话信息 : SESSION_ID=964471e7786a370fb5298c5132723510
  1. /yingpanguazai/ssd/ssd1/www/wwww.yeyulingfeng.com/public/index.php ( 0.79 KB )
  2. /yingpanguazai/ssd/ssd1/www/wwww.yeyulingfeng.com/vendor/autoload.php ( 0.17 KB )
  3. /yingpanguazai/ssd/ssd1/www/wwww.yeyulingfeng.com/vendor/composer/autoload_real.php ( 2.49 KB )
  4. /yingpanguazai/ssd/ssd1/www/wwww.yeyulingfeng.com/vendor/composer/platform_check.php ( 0.90 KB )
  5. /yingpanguazai/ssd/ssd1/www/wwww.yeyulingfeng.com/vendor/composer/ClassLoader.php ( 14.03 KB )
  6. /yingpanguazai/ssd/ssd1/www/wwww.yeyulingfeng.com/vendor/composer/autoload_static.php ( 6.05 KB )
  7. /yingpanguazai/ssd/ssd1/www/wwww.yeyulingfeng.com/vendor/topthink/think-helper/src/helper.php ( 8.34 KB )
  8. /yingpanguazai/ssd/ssd1/www/wwww.yeyulingfeng.com/vendor/topthink/think-validate/src/helper.php ( 2.19 KB )
  9. /yingpanguazai/ssd/ssd1/www/wwww.yeyulingfeng.com/vendor/ralouphie/getallheaders/src/getallheaders.php ( 1.60 KB )
  10. /yingpanguazai/ssd/ssd1/www/wwww.yeyulingfeng.com/vendor/topthink/think-orm/src/helper.php ( 1.47 KB )
  11. /yingpanguazai/ssd/ssd1/www/wwww.yeyulingfeng.com/vendor/topthink/think-orm/stubs/load_stubs.php ( 0.16 KB )
  12. /yingpanguazai/ssd/ssd1/www/wwww.yeyulingfeng.com/vendor/topthink/framework/src/think/Exception.php ( 1.69 KB )
  13. /yingpanguazai/ssd/ssd1/www/wwww.yeyulingfeng.com/vendor/topthink/think-container/src/Facade.php ( 2.71 KB )
  14. /yingpanguazai/ssd/ssd1/www/wwww.yeyulingfeng.com/vendor/symfony/deprecation-contracts/function.php ( 0.99 KB )
  15. /yingpanguazai/ssd/ssd1/www/wwww.yeyulingfeng.com/vendor/symfony/polyfill-mbstring/bootstrap.php ( 8.26 KB )
  16. /yingpanguazai/ssd/ssd1/www/wwww.yeyulingfeng.com/vendor/symfony/polyfill-mbstring/bootstrap80.php ( 9.78 KB )
  17. /yingpanguazai/ssd/ssd1/www/wwww.yeyulingfeng.com/vendor/symfony/var-dumper/Resources/functions/dump.php ( 1.49 KB )
  18. /yingpanguazai/ssd/ssd1/www/wwww.yeyulingfeng.com/vendor/topthink/think-dumper/src/helper.php ( 0.18 KB )
  19. /yingpanguazai/ssd/ssd1/www/wwww.yeyulingfeng.com/vendor/symfony/var-dumper/VarDumper.php ( 4.30 KB )
  20. /yingpanguazai/ssd/ssd1/www/wwww.yeyulingfeng.com/vendor/guzzlehttp/guzzle/src/functions_include.php ( 0.16 KB )
  21. /yingpanguazai/ssd/ssd1/www/wwww.yeyulingfeng.com/vendor/guzzlehttp/guzzle/src/functions.php ( 5.54 KB )
  22. /yingpanguazai/ssd/ssd1/www/wwww.yeyulingfeng.com/vendor/topthink/framework/src/think/App.php ( 15.30 KB )
  23. /yingpanguazai/ssd/ssd1/www/wwww.yeyulingfeng.com/vendor/topthink/think-container/src/Container.php ( 15.76 KB )
  24. /yingpanguazai/ssd/ssd1/www/wwww.yeyulingfeng.com/vendor/psr/container/src/ContainerInterface.php ( 1.02 KB )
  25. /yingpanguazai/ssd/ssd1/www/wwww.yeyulingfeng.com/app/provider.php ( 0.19 KB )
  26. /yingpanguazai/ssd/ssd1/www/wwww.yeyulingfeng.com/vendor/topthink/framework/src/think/Http.php ( 6.04 KB )
  27. /yingpanguazai/ssd/ssd1/www/wwww.yeyulingfeng.com/vendor/topthink/think-helper/src/helper/Str.php ( 7.29 KB )
  28. /yingpanguazai/ssd/ssd1/www/wwww.yeyulingfeng.com/vendor/topthink/framework/src/think/Env.php ( 4.68 KB )
  29. /yingpanguazai/ssd/ssd1/www/wwww.yeyulingfeng.com/app/common.php ( 0.03 KB )
  30. /yingpanguazai/ssd/ssd1/www/wwww.yeyulingfeng.com/vendor/topthink/framework/src/helper.php ( 18.78 KB )
  31. /yingpanguazai/ssd/ssd1/www/wwww.yeyulingfeng.com/vendor/topthink/framework/src/think/Config.php ( 5.54 KB )
  32. /yingpanguazai/ssd/ssd1/www/wwww.yeyulingfeng.com/config/alipay.php ( 3.59 KB )
  33. /yingpanguazai/ssd/ssd1/www/wwww.yeyulingfeng.com/vendor/topthink/framework/src/think/facade/Env.php ( 1.67 KB )
  34. /yingpanguazai/ssd/ssd1/www/wwww.yeyulingfeng.com/config/app.php ( 0.95 KB )
  35. /yingpanguazai/ssd/ssd1/www/wwww.yeyulingfeng.com/config/cache.php ( 0.78 KB )
  36. /yingpanguazai/ssd/ssd1/www/wwww.yeyulingfeng.com/config/console.php ( 0.23 KB )
  37. /yingpanguazai/ssd/ssd1/www/wwww.yeyulingfeng.com/config/cookie.php ( 0.56 KB )
  38. /yingpanguazai/ssd/ssd1/www/wwww.yeyulingfeng.com/config/database.php ( 2.48 KB )
  39. /yingpanguazai/ssd/ssd1/www/wwww.yeyulingfeng.com/config/filesystem.php ( 0.61 KB )
  40. /yingpanguazai/ssd/ssd1/www/wwww.yeyulingfeng.com/config/lang.php ( 0.91 KB )
  41. /yingpanguazai/ssd/ssd1/www/wwww.yeyulingfeng.com/config/log.php ( 1.35 KB )
  42. /yingpanguazai/ssd/ssd1/www/wwww.yeyulingfeng.com/config/middleware.php ( 0.19 KB )
  43. /yingpanguazai/ssd/ssd1/www/wwww.yeyulingfeng.com/config/route.php ( 1.89 KB )
  44. /yingpanguazai/ssd/ssd1/www/wwww.yeyulingfeng.com/config/session.php ( 0.57 KB )
  45. /yingpanguazai/ssd/ssd1/www/wwww.yeyulingfeng.com/config/trace.php ( 0.34 KB )
  46. /yingpanguazai/ssd/ssd1/www/wwww.yeyulingfeng.com/config/view.php ( 0.82 KB )
  47. /yingpanguazai/ssd/ssd1/www/wwww.yeyulingfeng.com/app/event.php ( 0.25 KB )
  48. /yingpanguazai/ssd/ssd1/www/wwww.yeyulingfeng.com/vendor/topthink/framework/src/think/Event.php ( 7.67 KB )
  49. /yingpanguazai/ssd/ssd1/www/wwww.yeyulingfeng.com/app/service.php ( 0.13 KB )
  50. /yingpanguazai/ssd/ssd1/www/wwww.yeyulingfeng.com/app/AppService.php ( 0.26 KB )
  51. /yingpanguazai/ssd/ssd1/www/wwww.yeyulingfeng.com/vendor/topthink/framework/src/think/Service.php ( 1.64 KB )
  52. /yingpanguazai/ssd/ssd1/www/wwww.yeyulingfeng.com/vendor/topthink/framework/src/think/Lang.php ( 7.35 KB )
  53. /yingpanguazai/ssd/ssd1/www/wwww.yeyulingfeng.com/vendor/topthink/framework/src/lang/zh-cn.php ( 13.70 KB )
  54. /yingpanguazai/ssd/ssd1/www/wwww.yeyulingfeng.com/vendor/topthink/framework/src/think/initializer/Error.php ( 3.31 KB )
  55. /yingpanguazai/ssd/ssd1/www/wwww.yeyulingfeng.com/vendor/topthink/framework/src/think/initializer/RegisterService.php ( 1.33 KB )
  56. /yingpanguazai/ssd/ssd1/www/wwww.yeyulingfeng.com/vendor/services.php ( 0.14 KB )
  57. /yingpanguazai/ssd/ssd1/www/wwww.yeyulingfeng.com/vendor/topthink/framework/src/think/service/PaginatorService.php ( 1.52 KB )
  58. /yingpanguazai/ssd/ssd1/www/wwww.yeyulingfeng.com/vendor/topthink/framework/src/think/service/ValidateService.php ( 0.99 KB )
  59. /yingpanguazai/ssd/ssd1/www/wwww.yeyulingfeng.com/vendor/topthink/framework/src/think/service/ModelService.php ( 2.04 KB )
  60. /yingpanguazai/ssd/ssd1/www/wwww.yeyulingfeng.com/vendor/topthink/think-trace/src/Service.php ( 0.77 KB )
  61. /yingpanguazai/ssd/ssd1/www/wwww.yeyulingfeng.com/vendor/topthink/framework/src/think/Middleware.php ( 6.72 KB )
  62. /yingpanguazai/ssd/ssd1/www/wwww.yeyulingfeng.com/vendor/topthink/framework/src/think/initializer/BootService.php ( 0.77 KB )
  63. /yingpanguazai/ssd/ssd1/www/wwww.yeyulingfeng.com/vendor/topthink/think-orm/src/Paginator.php ( 11.86 KB )
  64. /yingpanguazai/ssd/ssd1/www/wwww.yeyulingfeng.com/vendor/topthink/think-validate/src/Validate.php ( 63.20 KB )
  65. /yingpanguazai/ssd/ssd1/www/wwww.yeyulingfeng.com/vendor/topthink/think-orm/src/Model.php ( 23.55 KB )
  66. /yingpanguazai/ssd/ssd1/www/wwww.yeyulingfeng.com/vendor/topthink/think-orm/src/model/concern/Attribute.php ( 21.05 KB )
  67. /yingpanguazai/ssd/ssd1/www/wwww.yeyulingfeng.com/vendor/topthink/think-orm/src/model/concern/AutoWriteData.php ( 4.21 KB )
  68. /yingpanguazai/ssd/ssd1/www/wwww.yeyulingfeng.com/vendor/topthink/think-orm/src/model/concern/Conversion.php ( 6.44 KB )
  69. /yingpanguazai/ssd/ssd1/www/wwww.yeyulingfeng.com/vendor/topthink/think-orm/src/model/concern/DbConnect.php ( 5.16 KB )
  70. /yingpanguazai/ssd/ssd1/www/wwww.yeyulingfeng.com/vendor/topthink/think-orm/src/model/concern/ModelEvent.php ( 2.33 KB )
  71. /yingpanguazai/ssd/ssd1/www/wwww.yeyulingfeng.com/vendor/topthink/think-orm/src/model/concern/RelationShip.php ( 28.29 KB )
  72. /yingpanguazai/ssd/ssd1/www/wwww.yeyulingfeng.com/vendor/topthink/think-helper/src/contract/Arrayable.php ( 0.09 KB )
  73. /yingpanguazai/ssd/ssd1/www/wwww.yeyulingfeng.com/vendor/topthink/think-helper/src/contract/Jsonable.php ( 0.13 KB )
  74. /yingpanguazai/ssd/ssd1/www/wwww.yeyulingfeng.com/vendor/topthink/think-orm/src/model/contract/Modelable.php ( 0.09 KB )
  75. /yingpanguazai/ssd/ssd1/www/wwww.yeyulingfeng.com/vendor/topthink/framework/src/think/Db.php ( 2.88 KB )
  76. /yingpanguazai/ssd/ssd1/www/wwww.yeyulingfeng.com/vendor/topthink/think-orm/src/DbManager.php ( 8.52 KB )
  77. /yingpanguazai/ssd/ssd1/www/wwww.yeyulingfeng.com/vendor/topthink/framework/src/think/Log.php ( 6.28 KB )
  78. /yingpanguazai/ssd/ssd1/www/wwww.yeyulingfeng.com/vendor/topthink/framework/src/think/Manager.php ( 3.92 KB )
  79. /yingpanguazai/ssd/ssd1/www/wwww.yeyulingfeng.com/vendor/psr/log/src/LoggerTrait.php ( 2.69 KB )
  80. /yingpanguazai/ssd/ssd1/www/wwww.yeyulingfeng.com/vendor/psr/log/src/LoggerInterface.php ( 2.71 KB )
  81. /yingpanguazai/ssd/ssd1/www/wwww.yeyulingfeng.com/vendor/topthink/framework/src/think/Cache.php ( 4.92 KB )
  82. /yingpanguazai/ssd/ssd1/www/wwww.yeyulingfeng.com/vendor/psr/simple-cache/src/CacheInterface.php ( 4.71 KB )
  83. /yingpanguazai/ssd/ssd1/www/wwww.yeyulingfeng.com/vendor/topthink/think-helper/src/helper/Arr.php ( 16.63 KB )
  84. /yingpanguazai/ssd/ssd1/www/wwww.yeyulingfeng.com/vendor/topthink/framework/src/think/cache/driver/File.php ( 7.84 KB )
  85. /yingpanguazai/ssd/ssd1/www/wwww.yeyulingfeng.com/vendor/topthink/framework/src/think/cache/Driver.php ( 9.03 KB )
  86. /yingpanguazai/ssd/ssd1/www/wwww.yeyulingfeng.com/vendor/topthink/framework/src/think/contract/CacheHandlerInterface.php ( 1.99 KB )
  87. /yingpanguazai/ssd/ssd1/www/wwww.yeyulingfeng.com/app/Request.php ( 0.09 KB )
  88. /yingpanguazai/ssd/ssd1/www/wwww.yeyulingfeng.com/vendor/topthink/framework/src/think/Request.php ( 55.78 KB )
  89. /yingpanguazai/ssd/ssd1/www/wwww.yeyulingfeng.com/app/middleware.php ( 0.25 KB )
  90. /yingpanguazai/ssd/ssd1/www/wwww.yeyulingfeng.com/vendor/topthink/framework/src/think/Pipeline.php ( 2.61 KB )
  91. /yingpanguazai/ssd/ssd1/www/wwww.yeyulingfeng.com/vendor/topthink/think-trace/src/TraceDebug.php ( 3.40 KB )
  92. /yingpanguazai/ssd/ssd1/www/wwww.yeyulingfeng.com/vendor/topthink/framework/src/think/middleware/SessionInit.php ( 1.94 KB )
  93. /yingpanguazai/ssd/ssd1/www/wwww.yeyulingfeng.com/vendor/topthink/framework/src/think/Session.php ( 1.80 KB )
  94. /yingpanguazai/ssd/ssd1/www/wwww.yeyulingfeng.com/vendor/topthink/framework/src/think/session/driver/File.php ( 6.27 KB )
  95. /yingpanguazai/ssd/ssd1/www/wwww.yeyulingfeng.com/vendor/topthink/framework/src/think/contract/SessionHandlerInterface.php ( 0.87 KB )
  96. /yingpanguazai/ssd/ssd1/www/wwww.yeyulingfeng.com/vendor/topthink/framework/src/think/session/Store.php ( 7.12 KB )
  97. /yingpanguazai/ssd/ssd1/www/wwww.yeyulingfeng.com/vendor/topthink/framework/src/think/Route.php ( 23.73 KB )
  98. /yingpanguazai/ssd/ssd1/www/wwww.yeyulingfeng.com/vendor/topthink/framework/src/think/route/RuleName.php ( 5.75 KB )
  99. /yingpanguazai/ssd/ssd1/www/wwww.yeyulingfeng.com/vendor/topthink/framework/src/think/route/Domain.php ( 2.53 KB )
  100. /yingpanguazai/ssd/ssd1/www/wwww.yeyulingfeng.com/vendor/topthink/framework/src/think/route/RuleGroup.php ( 22.43 KB )
  101. /yingpanguazai/ssd/ssd1/www/wwww.yeyulingfeng.com/vendor/topthink/framework/src/think/route/Rule.php ( 26.95 KB )
  102. /yingpanguazai/ssd/ssd1/www/wwww.yeyulingfeng.com/vendor/topthink/framework/src/think/route/RuleItem.php ( 9.78 KB )
  103. /yingpanguazai/ssd/ssd1/www/wwww.yeyulingfeng.com/route/app.php ( 3.63 KB )
  104. /yingpanguazai/ssd/ssd1/www/wwww.yeyulingfeng.com/vendor/topthink/framework/src/think/facade/Route.php ( 4.70 KB )
  105. /yingpanguazai/ssd/ssd1/www/wwww.yeyulingfeng.com/vendor/topthink/framework/src/think/route/dispatch/Controller.php ( 4.74 KB )
  106. /yingpanguazai/ssd/ssd1/www/wwww.yeyulingfeng.com/vendor/topthink/framework/src/think/route/Dispatch.php ( 10.44 KB )
  107. /yingpanguazai/ssd/ssd1/www/wwww.yeyulingfeng.com/app/controller/Index.php ( 9.50 KB )
  108. /yingpanguazai/ssd/ssd1/www/wwww.yeyulingfeng.com/app/BaseController.php ( 2.05 KB )
  109. /yingpanguazai/ssd/ssd1/www/wwww.yeyulingfeng.com/vendor/topthink/think-orm/src/facade/Db.php ( 0.93 KB )
  110. /yingpanguazai/ssd/ssd1/www/wwww.yeyulingfeng.com/vendor/topthink/think-orm/src/db/connector/Mysql.php ( 5.44 KB )
  111. /yingpanguazai/ssd/ssd1/www/wwww.yeyulingfeng.com/vendor/topthink/think-orm/src/db/PDOConnection.php ( 52.47 KB )
  112. /yingpanguazai/ssd/ssd1/www/wwww.yeyulingfeng.com/vendor/topthink/think-orm/src/db/Connection.php ( 8.39 KB )
  113. /yingpanguazai/ssd/ssd1/www/wwww.yeyulingfeng.com/vendor/topthink/think-orm/src/db/ConnectionInterface.php ( 4.57 KB )
  114. /yingpanguazai/ssd/ssd1/www/wwww.yeyulingfeng.com/vendor/topthink/think-orm/src/db/builder/Mysql.php ( 16.58 KB )
  115. /yingpanguazai/ssd/ssd1/www/wwww.yeyulingfeng.com/vendor/topthink/think-orm/src/db/Builder.php ( 24.06 KB )
  116. /yingpanguazai/ssd/ssd1/www/wwww.yeyulingfeng.com/vendor/topthink/think-orm/src/db/BaseBuilder.php ( 27.50 KB )
  117. /yingpanguazai/ssd/ssd1/www/wwww.yeyulingfeng.com/vendor/topthink/think-orm/src/db/Query.php ( 15.71 KB )
  118. /yingpanguazai/ssd/ssd1/www/wwww.yeyulingfeng.com/vendor/topthink/think-orm/src/db/BaseQuery.php ( 45.13 KB )
  119. /yingpanguazai/ssd/ssd1/www/wwww.yeyulingfeng.com/vendor/topthink/think-orm/src/db/concern/TimeFieldQuery.php ( 7.43 KB )
  120. /yingpanguazai/ssd/ssd1/www/wwww.yeyulingfeng.com/vendor/topthink/think-orm/src/db/concern/AggregateQuery.php ( 3.26 KB )
  121. /yingpanguazai/ssd/ssd1/www/wwww.yeyulingfeng.com/vendor/topthink/think-orm/src/db/concern/ModelRelationQuery.php ( 20.07 KB )
  122. /yingpanguazai/ssd/ssd1/www/wwww.yeyulingfeng.com/vendor/topthink/think-orm/src/db/concern/ParamsBind.php ( 3.66 KB )
  123. /yingpanguazai/ssd/ssd1/www/wwww.yeyulingfeng.com/vendor/topthink/think-orm/src/db/concern/ResultOperation.php ( 7.01 KB )
  124. /yingpanguazai/ssd/ssd1/www/wwww.yeyulingfeng.com/vendor/topthink/think-orm/src/db/concern/WhereQuery.php ( 19.37 KB )
  125. /yingpanguazai/ssd/ssd1/www/wwww.yeyulingfeng.com/vendor/topthink/think-orm/src/db/concern/JoinAndViewQuery.php ( 7.11 KB )
  126. /yingpanguazai/ssd/ssd1/www/wwww.yeyulingfeng.com/vendor/topthink/think-orm/src/db/concern/TableFieldInfo.php ( 2.63 KB )
  127. /yingpanguazai/ssd/ssd1/www/wwww.yeyulingfeng.com/vendor/topthink/think-orm/src/db/concern/Transaction.php ( 2.77 KB )
  128. /yingpanguazai/ssd/ssd1/www/wwww.yeyulingfeng.com/vendor/topthink/framework/src/think/log/driver/File.php ( 5.96 KB )
  129. /yingpanguazai/ssd/ssd1/www/wwww.yeyulingfeng.com/vendor/topthink/framework/src/think/contract/LogHandlerInterface.php ( 0.86 KB )
  130. /yingpanguazai/ssd/ssd1/www/wwww.yeyulingfeng.com/vendor/topthink/framework/src/think/log/Channel.php ( 3.89 KB )
  131. /yingpanguazai/ssd/ssd1/www/wwww.yeyulingfeng.com/vendor/topthink/framework/src/think/event/LogRecord.php ( 1.02 KB )
  132. /yingpanguazai/ssd/ssd1/www/wwww.yeyulingfeng.com/vendor/topthink/think-helper/src/Collection.php ( 16.47 KB )
  133. /yingpanguazai/ssd/ssd1/www/wwww.yeyulingfeng.com/vendor/topthink/framework/src/think/facade/View.php ( 1.70 KB )
  134. /yingpanguazai/ssd/ssd1/www/wwww.yeyulingfeng.com/vendor/topthink/framework/src/think/View.php ( 4.39 KB )
  135. /yingpanguazai/ssd/ssd1/www/wwww.yeyulingfeng.com/vendor/topthink/framework/src/think/Response.php ( 8.81 KB )
  136. /yingpanguazai/ssd/ssd1/www/wwww.yeyulingfeng.com/vendor/topthink/framework/src/think/response/View.php ( 3.29 KB )
  137. /yingpanguazai/ssd/ssd1/www/wwww.yeyulingfeng.com/vendor/topthink/framework/src/think/Cookie.php ( 6.06 KB )
  138. /yingpanguazai/ssd/ssd1/www/wwww.yeyulingfeng.com/vendor/topthink/think-view/src/Think.php ( 8.38 KB )
  139. /yingpanguazai/ssd/ssd1/www/wwww.yeyulingfeng.com/vendor/topthink/framework/src/think/contract/TemplateHandlerInterface.php ( 1.60 KB )
  140. /yingpanguazai/ssd/ssd1/www/wwww.yeyulingfeng.com/vendor/topthink/think-template/src/Template.php ( 46.61 KB )
  141. /yingpanguazai/ssd/ssd1/www/wwww.yeyulingfeng.com/vendor/topthink/think-template/src/template/driver/File.php ( 2.41 KB )
  142. /yingpanguazai/ssd/ssd1/www/wwww.yeyulingfeng.com/vendor/topthink/think-template/src/template/contract/DriverInterface.php ( 0.86 KB )
  143. /yingpanguazai/ssd/ssd1/www/wwww.yeyulingfeng.com/runtime/temp/10a0c909b6afa23b5a52a2e2d58c3c0f.php ( 21.72 KB )
  144. /yingpanguazai/ssd/ssd1/www/wwww.yeyulingfeng.com/vendor/topthink/think-trace/src/Html.php ( 4.42 KB )
  1. CONNECT:[ UseTime:0.000455s ] mysql:host=127.0.0.1;port=3306;dbname=wenku;charset=utf8mb4
  2. SHOW FULL COLUMNS FROM `fenlei` [ RunTime:0.000557s ]
  3. SELECT * FROM `fenlei` WHERE `fid` = 0 [ RunTime:0.005563s ]
  4. SELECT * FROM `fenlei` WHERE `fid` = 63 [ RunTime:0.000396s ]
  5. SHOW FULL COLUMNS FROM `set` [ RunTime:0.000476s ]
  6. SELECT * FROM `set` [ RunTime:0.000196s ]
  7. SHOW FULL COLUMNS FROM `wendang` [ RunTime:0.000651s ]
  8. SELECT * FROM `wendang` WHERE `id` = 330828 LIMIT 1 [ RunTime:0.000422s ]
  9. UPDATE `wendang` SET `liulancishu` = 3 WHERE `id` = 330828 [ RunTime:0.001518s ]
  10. UPDATE `wendang` SET `lasttime` = 1772478771 WHERE `id` = 330828 [ RunTime:0.003009s ]
  11. SELECT * FROM `wendang` WHERE `id` < 330828 ORDER BY `id` DESC LIMIT 1 [ RunTime:0.002919s ]
  12. SELECT * FROM `wendang` WHERE `id` > 330828 ORDER BY `id` ASC LIMIT 1 [ RunTime:0.001966s ]
  13. SELECT * FROM `wendang` WHERE `id` <> 330828 ORDER BY `id` DESC LIMIT 10 [ RunTime:0.005236s ]
  14. SELECT * FROM `wendang` WHERE `id` <> 330828 ORDER BY `id` DESC LIMIT 10,10 [ RunTime:0.003327s ]
  15. SELECT * FROM `wendang` WHERE `id` <> 330828 ORDER BY `id` DESC LIMIT 20,10 [ RunTime:0.003201s ]
0.098608s