当前位置:首页>文档>专题04物质的检验、鉴别、除杂与分离(解析版)_02中考总复习(2026版更新中)_05-化学-中考总复习_2025年中考复习资料_2025年中考化学答题方法模板

专题04物质的检验、鉴别、除杂与分离(解析版)_02中考总复习(2026版更新中)_05-化学-中考总复习_2025年中考复习资料_2025年中考化学答题方法模板

  • 2026-04-02 20:02:41 2026-03-05 01:54:00

文档预览

专题04物质的检验、鉴别、除杂与分离(解析版)_02中考总复习(2026版更新中)_05-化学-中考总复习_2025年中考复习资料_2025年中考化学答题方法模板
专题04物质的检验、鉴别、除杂与分离(解析版)_02中考总复习(2026版更新中)_05-化学-中考总复习_2025年中考复习资料_2025年中考化学答题方法模板
专题04物质的检验、鉴别、除杂与分离(解析版)_02中考总复习(2026版更新中)_05-化学-中考总复习_2025年中考复习资料_2025年中考化学答题方法模板
专题04物质的检验、鉴别、除杂与分离(解析版)_02中考总复习(2026版更新中)_05-化学-中考总复习_2025年中考复习资料_2025年中考化学答题方法模板
专题04物质的检验、鉴别、除杂与分离(解析版)_02中考总复习(2026版更新中)_05-化学-中考总复习_2025年中考复习资料_2025年中考化学答题方法模板
专题04物质的检验、鉴别、除杂与分离(解析版)_02中考总复习(2026版更新中)_05-化学-中考总复习_2025年中考复习资料_2025年中考化学答题方法模板
专题04物质的检验、鉴别、除杂与分离(解析版)_02中考总复习(2026版更新中)_05-化学-中考总复习_2025年中考复习资料_2025年中考化学答题方法模板
专题04物质的检验、鉴别、除杂与分离(解析版)_02中考总复习(2026版更新中)_05-化学-中考总复习_2025年中考复习资料_2025年中考化学答题方法模板
专题04物质的检验、鉴别、除杂与分离(解析版)_02中考总复习(2026版更新中)_05-化学-中考总复习_2025年中考复习资料_2025年中考化学答题方法模板
专题04物质的检验、鉴别、除杂与分离(解析版)_02中考总复习(2026版更新中)_05-化学-中考总复习_2025年中考复习资料_2025年中考化学答题方法模板
专题04物质的检验、鉴别、除杂与分离(解析版)_02中考总复习(2026版更新中)_05-化学-中考总复习_2025年中考复习资料_2025年中考化学答题方法模板
专题04物质的检验、鉴别、除杂与分离(解析版)_02中考总复习(2026版更新中)_05-化学-中考总复习_2025年中考复习资料_2025年中考化学答题方法模板
专题04物质的检验、鉴别、除杂与分离(解析版)_02中考总复习(2026版更新中)_05-化学-中考总复习_2025年中考复习资料_2025年中考化学答题方法模板
专题04物质的检验、鉴别、除杂与分离(解析版)_02中考总复习(2026版更新中)_05-化学-中考总复习_2025年中考复习资料_2025年中考化学答题方法模板
专题04物质的检验、鉴别、除杂与分离(解析版)_02中考总复习(2026版更新中)_05-化学-中考总复习_2025年中考复习资料_2025年中考化学答题方法模板
专题04物质的检验、鉴别、除杂与分离(解析版)_02中考总复习(2026版更新中)_05-化学-中考总复习_2025年中考复习资料_2025年中考化学答题方法模板
专题04物质的检验、鉴别、除杂与分离(解析版)_02中考总复习(2026版更新中)_05-化学-中考总复习_2025年中考复习资料_2025年中考化学答题方法模板
专题04物质的检验、鉴别、除杂与分离(解析版)_02中考总复习(2026版更新中)_05-化学-中考总复习_2025年中考复习资料_2025年中考化学答题方法模板

文档信息

文档格式
docx
文档大小
0.701 MB
文档页数
18 页
上传时间
2026-03-05 01:54:00

文档内容

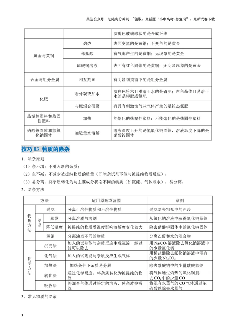
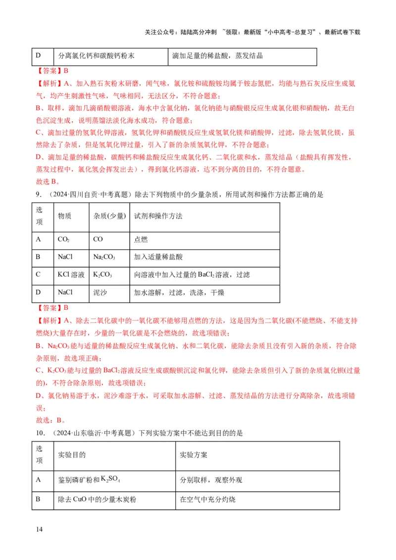
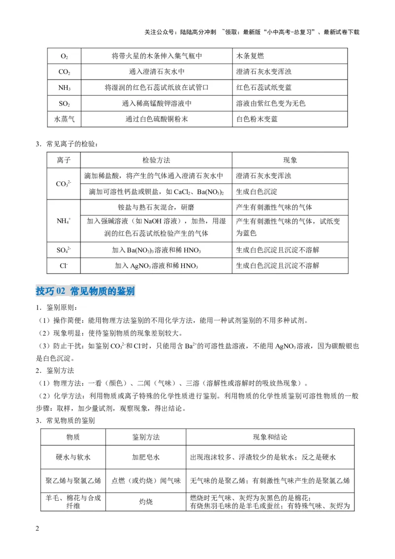
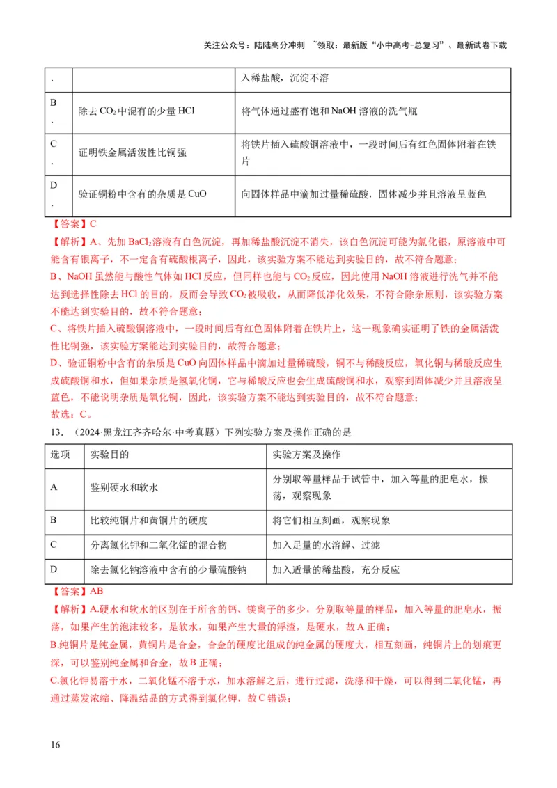
关注公众号:陆陆高分冲刺 ~领取:最新版“小中高考-总复习”、最新试卷下载 专题 04 物质的检验、鉴别、除杂与分离 本节导航 识·题型解读 考情分析 + 命题预测 / 技巧解读 明·模板构建 答题模板 / 技巧点拨 技巧01 常见物质的检验 技巧02 常见物质的鉴别 技巧03 物质的除杂 技巧04 物质的分离 通·模板运用 真题示例 + 模板答题 + 变式训练 练·模板演练 最新模拟、预测考向 物质的检验、鉴别、除杂与分离一般是直接考查,也常结合生产生活、化学实验、工艺流程等情 境。考查题型一般以选择题为主,所涉及知识综合性强、范围广,所考查能力水平较高,具有较 强的综合性,往往是整套试题中的拔高题或压轴题。常见考点有:常见物质的检验和鉴别、物质 的除杂与分离等。 技巧01 常见物质的检验 1.检验原理:根据物质的某一特性,用物理或化学方法来确定物质的组成。 2.常见气体的检验: 气体 检验方法 现象 1关注公众号:陆陆高分冲刺 ~领取:最新版“小中高考-总复习”、最新试卷下载 O 将带火星的木条伸入集气瓶中 木条复燃 2 CO 通入澄清石灰水中 澄清石灰水变浑浊 2 NH 将湿润的红色石蕊试纸放在试管口 红色石蕊试纸变蓝 3 SO 通入稀高锰酸钾溶液中 溶液由紫红色变为无色 2 水蒸气 通过白色硫酸铜粉末 白色粉末变蓝 3.常见离子的检验: 离子 检验方法 现象 滴加稀盐酸,将产生的气体通入澄清石灰水中 澄清石灰水变浑浊 CO2- 3 滴加可溶性钙盐或钡盐,如CaCl 、Ba(NO ) 生成白色沉淀 2 3 2 铵盐与熟石灰混合,研磨 产生有刺激性气味的气体 NH + 加入强碱溶液(如NaOH溶液),加热,用湿 产生有刺激性气味的气体,试纸变 4 润的红色石蕊试纸检验产生的气体 为蓝色 SO 2- 加入Ba(NO ) 溶液和稀HNO 生成白色沉淀且沉淀不溶解 4 3 3 3 Cl- 加入AgNO 溶液和稀HNO 生成白色沉淀且沉淀不溶解 3 3 技巧02 常见物质的鉴别 1.鉴别原则: (1)操作简便:能用物理方法鉴别的不用化学方法,能用一种试剂鉴别的不用多种试剂。 (2)现象明显:使待鉴别物质的现象差别较大。 (3)防止干扰:如鉴别CO2-和Cl-时,只能用含Ba2+的可溶性盐溶液,不能用AgNO 溶液,因为碳酸银也 3 3 是白色沉淀。 2.鉴别方法 (1)物理方法:一看(颜色)、二闻(气味)、三溶(溶解性或溶解时的吸放热现象)。 (2)化学方法:利用物质或离子特殊的化学性质进行鉴别。利用物质的化学性质鉴别可溶性物质的一般 步骤:取样,加少量试剂,观察现象,得出结论。 3.常见物质的鉴别 物质 鉴别方法 现象和结论 硬水与软水 加肥皂水 出现泡沫较多、浮渣较少的是软水;反之是硬水 聚乙烯与聚氯乙烯 点燃(或灼烧)闻气味 无气味的是聚乙烯;有刺激性气味产生的是聚氯乙烯 羊毛、棉花与合成 燃烧时无气味、灰烬为灰黑色的是棉花; 灼烧 纤维 有烧焦羽毛味的是羊毛或蚕丝;有特殊气味、灰烬为 2关注公众号:陆陆高分冲刺 ~领取:最新版“小中高考-总复习”、最新试卷下载 灰褐色玻璃球状的是合成纤维 灼烧 表面变黑的是黄铜;不变色的是黄金 稀盐酸 有气泡产生的是黄铜;无现象的是黄金 黄金与黄铜 硫酸铜溶液 表面有红色固体的是黄铜;无明显现象的是黄金 合金与组分金属 相互刻画 有明显划痕留下的是组分金属 灰白色粉末且难溶于水的是磷肥;白色晶体且易溶于 看外观或加水 水的是钾肥或氮肥 化肥 与碱混合研磨 有具有刺激性气味气体产生的是铵态氮肥 热塑性塑料和热固 加热 能熔化的热塑性塑料:不能熔化的是热固性塑料 性塑料 硝酸铵固体和氢氧 溶液温度上升的是氢氧化钠固体,溶液温度下降的是 加适量水溶解 化钠固体 硝酸铵固体 技巧03 物质的除杂 1.除杂原则 (1)杂不增:不引入新的杂质; (2)主不减:不减少被提纯物质的质量(即除杂试剂不能与被提纯物质反应); (3)易分离:将杂质转化为与主要成分状态不同的物质(如沉淀、气体或水),易分离。 2.除杂方法 方法 适用原理或范围 举例 过滤 分离可溶性物质和不溶性物质 过滤除去粗盐中的泥沙 物 蒸发 分离溶质与溶剂 从氯化钠溶液中获得氯化钠晶体 理 结 方 晶 降低温度 被提纯的物质受温度影响溶解度变化较大 除去硝酸钾固体中的氯化钠固体 法 蒸馏 分离沸点不同的物质 分离乙醇和水的混合物 加入的试剂能与杂质反应生成沉淀,经过 用NaCO 溶液除去氯化钠溶液中 沉淀法 2 3 滤可以除去 的少量氯化钙 用稀盐酸除去氯化钠溶液中混有 化气法 加入的试剂能与杂质反应生成气体 化 的少量NaCO 2 3 学 加热法 加热条件下杂质易分解 除去碳酸钠中的少量碳酸氢钠 方 法 通过化学反应,将杂质转化为被提纯的物 将气体通过灼热的氧化铜,除 转化法 质 去CO 中的少量CO 2 将混合气体通过特定的溶液,使杂质被吸 将混有水蒸气的CO气体通过浓 吸收法 收 硫酸以除去水蒸气 3.常见物质的除杂 3关注公众号:陆陆高分冲刺 ~领取:最新版“小中高考-总复习”、最新试卷下载 (1)常见气体的除杂 物质 杂质 除杂方法 CO CO 通过灼热的氧化铜粉末 2 CO CO 通过足量的NaOH溶液,干燥 2 CO HCI 通过饱和NaHCO 溶液,干燥 2 3 H HCI 通过足量的水后,干燥 2 H 水蒸气 通过浓硫酸 2 N O 通过足量灼热的铜网 2 2 (2)常见固体的除杂 物质 杂质 除杂方法 CaO CaCO 高温煅烧 3 CaCO CaCl 加稀盐酸充分溶解、过滤、烘干 3 2 KCl MnO 加水充分溶解、过滤、蒸发 2 Cu Fe 加足量稀硫酸,过滤 (3)常见液体的除杂 物质 杂质 除杂方法 NaCl NaSO 加入适量氯化钡溶液,过滤 2 4 NaCl NaCO 加入适量稀盐酸或氯化钙溶液 2 3 NaOH NaCO 加入适量氢氧化钙或氢氧化钡溶液,过滤 2 3 KCI KOH 加入适量稀盐酸 FeCl CuCl 加入足量铁粉,过滤 2 技巧04 物质的分离 1.分离原则 (1)不减少原混合物中每一种纯净物的质量,分离后得到的物质种类与原混合物中的物质种类要相同。 (2)分离后的每一种物质都要是纯净物。 (3)分离结束后要恢复原混合物中每一种物质的原有状态。 2.分离的一般思路和方法 分析混合物成分 → 寻找成分性质差异 → 找到分离方法。 4关注公众号:陆陆高分冲刺 ~领取:最新版“小中高考-总复习”、最新试卷下载 题型一 常见物质的检验 (2024·内蒙古呼和浩特·中考真题)下列实验设计能达到目的的是 C.探究燃烧需要氧气 B.利用简易净水器 D.检验久置的氢氧 A.干燥氢气 (着火点:白磷 获得纯水 化钠溶液是否变质 40℃,红磷240℃) 实验检验久置的氢氧化钠溶液是否变质,首先要了解NaOH变质的原因:CO+2NaOH==NaCO+H O,因 2 2 3 2 此检验是否变质只要检验溶液中是否存在碳酸根离子,碳酸根离子的检验方法一是滴加稀盐酸,将产生的 气体通入澄清石灰水中,若澄清石灰水变浑浊,说明含碳酸根离子;方法二是滴加可溶性钙盐或钡盐,若 生成白色沉淀,说明含碳酸根离子。 【答案】D 【解析】A、浓硫酸具有吸水性且不与氢气反应,可用于干燥氢气,为了使氢气与浓硫酸充分接触,氢气 应从长导管进、短导管出,故该实验设计不能达到目的,不符合题意; B、利用该简易净水器得到的水中仍含有可溶性杂质,属于混合物,因此通过简易净水器获得的水并不是 纯水,故该实验设计不能达到目的,不符合题意; C、该实验中,白磷与氧气接触且温度达到白磷的着火点,所以白磷燃烧;红磷与氧气接触,但温度没有 达到红磷的着火点,所以红磷不燃烧,由此可得燃烧需要温度达到可燃物的着火点,不能探究燃烧需要氧 气,故该实验设计不能达到目的,不符合题意; D、氢氧化钠溶液变质实际上是氢氧化钠与空气中的二氧化碳反应生成碳酸钠和水,碳酸钠能与氯化钡反 应生成碳酸钡白色沉淀和氯化钠,往久置的氢氧化钠溶液中滴加氯化钡溶液,若有白色沉淀生成,说明氢 氧化钠溶液变质,若没有白色沉淀生成,说明氢氧化钠溶液没有变质,故该实验设计能达到目的,符合题 意。 故选:D。 相同考点变情境➽检验的顺序 (2024·江苏镇江·中考真题)SO 能使澄清石灰水变浑浊。用如图装置研究炭粉与浓硫酸反应的产物。下列 2 说法不正确的是 5关注公众号:陆陆高分冲刺 ~领取:最新版“小中高考-总复习”、最新试卷下载 A.装置②用于检验混合气体中是否有HO 2 B.装置③中溶液颜色变浅,说明反应产物中有SO 2 C.装置④中澄清石灰水变浑浊,说明反应产物中有CO 2 D.装置③、④互换位置,不影响CO 和SO 的检验 2 2 【答案】D 【解析】A、水能使无水硫酸铜变蓝,所以装置②用于检验混合气体中是否有HO。A正确; 2 B、二氧化硫具有还原性,能够被酸性高锰酸钾氧化,高锰酸钾溶液颜色变浅。所以装置③中溶液颜色变 浅,说明反应产物中有SO 。B正确; 2 C、二氧化碳能使澄清石灰水变浑浊,所以装置④中澄清石灰水变浑浊,说明反应产物中有CO。C正确; 2 D、由于SO 也能使澄清石灰水变浑浊,所以装置③、④互换位置,不能确定是二氧化碳还是二氧化硫使 2 澄清石灰水变浑浊,所以影响CO 和SO 的检验。D不正确。 2 2 故选 D。 题型二 常见物质的鉴别 (2024·山东滨州·中考真题)下列各组物质的鉴别方法、现象及结论均正确的是 选 物质 鉴别方法 现象及结论 项 有刺激性气味的气体为一氧化碳,无味的气体为二氧化 A 一氧化碳和二氧化碳 闻气味 碳 B 食盐水和蒸馏水 测pH pH<7的液体为食盐水,pH=7的液体为蒸馏水 C 硫酸铁溶液和硫酸亚铁溶液 观察颜色 浅绿色溶液为硫酸铁溶液,黄色溶液为硫酸亚铁溶液 产生使澄清石灰水变浑浊的气体的物质为碳酸氢钠,无 D 碳酸氢钠和碳酸钠 充分加热 明显现象的物质为碳酸钠 6关注公众号:陆陆高分冲刺 ~领取:最新版“小中高考-总复习”、最新试卷下载 鉴别物质时,首先对需要鉴别的物质的性质进行对比分析找出特性,再根据性质的不同,可以根据物质的 特殊颜色或气味不同进行鉴别,也可以根据物质的化学性质的不同进行鉴别,选择适当的试剂发生化学反 应,出现不同的现象的才能鉴别鉴别。 【答案】D 【解析】A、一氧化碳和二氧化碳都是无色无味的气体。不能用闻气味方法鉴别,鉴别方法、现象及结论 均不正确。A不符合题意; B、食盐水和蒸馏水的pH都等于7。不能用测pH方法鉴别,鉴别方法、现象及结论均不正确。B不符合 题意; C、浅绿色溶液为硫酸亚铁溶液,黄色溶液为硫酸铁溶液。可用观察颜色方法鉴别,鉴别方法正确,现象 及结论不正确。C不符合题意; D、碳酸氢钠受热分解生成碳酸钠、水和二氧化碳,二氧化碳使澄清石灰水变浑浊;碳酸钠受热不分解。 鉴别方法、现象及结论均正确。D符合题意。 故选D。 相同考点变情境➽不用其它试剂鉴别 (2024·江苏镇江·中考真题)下列各组溶液,不用其它试剂就能鉴别出来的是 A.CuSO 、NaOH、BaCl 、KCl B.CaCl 、KCO、NaCO、HCl 4 2 2 2 3 2 3 C.MgSO 、NaOH、Ba(NO )、KNO D.AgNO、NaCl、MgCl 、HNO 4 3 2 3 3 2 3 【答案】A 【解析】A、CuSO 溶液是蓝色的,首先鉴别 出蓝色的CuSO 溶液;能与CuSO 溶液反应产生蓝色沉淀的 4 4 4 是NaOH溶液,能与CuSO 溶液反应产生白色沉淀的是BaCl 溶液,无明显变化的是KCl溶液,不加其它 4 2 试剂可以鉴别,故选项正确; B、KCO、NaCO 溶液与稀盐酸反应均能产生气体,与氯化钙反应均产生碳酸钙白色沉淀,无法鉴别 2 3 2 3 KCO、NaCO,故选项错误; 2 3 2 3 C、MgSO 溶液与NaOH、Ba(NO ) 溶液反应均能产生白色沉淀,KNO 与其它三种物质都不反应,故可 4 3 2 3 以鉴别MgSO 和KNO,但不能区分出NaOH、Ba(NO ),故选项错误; 4 3 3 2 D、AgNO 溶液与NaC1、MgCl 溶液反应均能产生白色沉淀,HNO 与其它三种物质都不反应,故可以鉴 3 2 3 别AgNO 和HNO,但不能区分出NaCl、MgCl ,故选项错误。 3 3 2 故选A。 题型三 物质的除杂 (2024·江苏常州·中考真题)除去下列物质中的少量杂质(括号内为杂质),所用方法正确的是 A.CO(CO)气体:O,点燃 B.KClO(KCl)固体:MnO ,加热 2 2 3 2 C.NH (HO)气体:浓硫酸 D.NaOH(NaCO)溶液:Ca(OH) 3 2 2 3 2 根据除杂的基本原则:不增、不减、易分离,除杂操作过程中应尽量不损失被提纯的物质;除去杂质的同 7关注公众号:陆陆高分冲刺 ~领取:最新版“小中高考-总复习”、最新试卷下载 时不能引入新的杂质,最好能生成被提纯的物质,方法应简单易行。 【答案】D 【解析】A、CO 中含有少量CO时,若要使CO通过点燃方式转化为CO,需要通入大量O,则反应结束 2 2 2 后有O 剩余,该操作除去了CO但引入了新的杂质O,A选项错误; 2 2 B、加入MnO ,加热,KCl不反应,KClO 在MnO 催化作用、加热条件下分解生成KCl、O,最终剩余 2 3 2 2 固体是KCl、MnO 的混合物,无法得到目标产物KClO,B选项错误; 2 3 C、浓硫酸有吸水性,可以除去HO,浓硫酸能与NH 反应生成硫酸铵,将含有少量HO的NH 通入浓硫 2 3 2 3 酸中,无法得到目标产物NH ,C选项错误; 3 D、加入Ca(OH) ,NaOH与Ca(OH) 不反应,NaCO 与Ca(OH) 反应生成CaCO 沉淀、NaOH,若 2 2 2 3 2 3 Ca(OH) 适量,则所得溶液是NaOH溶液,D选项正确。 2 故选:D。 故选B。 相同考点变情境➽综合考查 (2024·重庆·中考真题)下列除杂(括号中的物质为杂质)所用试剂及方法正确的是 序号 实验对象 试剂及方法 A CuO粉末(碳粉) 加入足量的稀硫酸,过滤 B CO(CO) 气体通过足量的木炭,加热 2 C NaOH溶液(Na CO) 加入适量Ba(OH) 溶液,过滤 2 3 2 D NaCl溶液(CuSO ) 加入适量NaOH溶液,过滤 4 【答案】C 【解析】A、CuO能与足量的稀硫酸反应生成氯化铜和水,碳粉不与稀盐酸反应,再过滤,杂质没有除去, 反而把原物质除去,不符合除杂原则,故选项所采取的方法错误; B、在加热的条件下二氧化碳和木炭反应生成一氧化碳,杂质没有除去,反而把原物质除去,不符合除杂 原则,故选项所采取的方法错误; C、NaCO 能与适量的Ba(OH) 溶液反应生成碳酸钡沉淀和氢氧化钠,能除去杂质且没有引入新的杂质, 2 3 2 符合除杂原则,故选项所采取的方法正确; D、CuSO 能与适量的NaOH溶液反应生成氢氧化铜沉淀和硫酸钠,能除去杂质但引入了新的杂质硫酸钠, 4 不符合除杂原则,故选项所采取的方法错误。 故选:C。 题型四 物质的分离 (2024·四川广元·中考真题)下列实验方案能达到实验目的的是 选 实验目的 实验方案 8关注公众号:陆陆高分冲刺 ~领取:最新版“小中高考-总复习”、最新试卷下载 项 A 鉴别硫酸铵和硫酸钠 分别取样,加熟石灰粉末混合研磨,闻气味 B 除去氢气中混有的氯化氢 将混合气体先通入足量的碳酸氢钠溶液,再通入浓硫酸 C 分离碳酸钙和氧化钙的固体混合物 加入足量的水溶解,过滤、洗涤、干燥 D 检验蜡烛中是否含有碳元素 在蜡烛的火焰上方罩一只干燥的冷烧杯,观察现象 分离的基本原则是不减少原混合物中每一种纯净物的质量,分离结束后要恢复原混合物中每一种物质的原 有状态。 【答案】A 【解析】A、分别取样,加熟石灰粉末混合研磨,闻气味,产生有刺激性气味气体的是硫酸铵,无明显气 味的是硫酸钠,可以鉴别,故A选项实验方案能达到实验目的; B、氯化氢能与碳酸氢钠溶液反应生成氯化钠、水和二氧化碳,能除去杂质但引入了新的杂质二氧化碳, 不符合除杂原则,故B选项实验方案不能达到实验目的; C、加入足量的水溶解,CaO能与水反应生成氢氧化钙,碳酸钙难溶于水,过滤、洗涤、干燥,能分离出 碳酸钙,但无法分离出氧化钙,故C选项实验方案不能达到实验目的; D、在蜡烛的火焰上方罩一只干燥的冷烧杯,烧杯内壁出现水雾,说明生成了水,水是由氢元素和氧元素 组成的,反应物氧气中只含有氧元素,说明蜡烛中一定含有氢元素,无法确定是否含有碳元素,故D选项 实验方案不能达到实验目的。 故选:A。 相同考点变情境➽流程考查 (2024·山东青岛·中考真题)分离提纯是获取物质的重要方法,其思路有两种:一是除去杂质,二是提取 目标产物。如图是海水综合利用的部分流程(操作已省略),下列说法不正确的是 已知:该粗盐中含泥沙、MgCl、CaCl 、NaSO 等杂质。 2 2 2 4 A.流程Ⅰ中X、Y溶液的顺序不能颠倒 9关注公众号:陆陆高分冲刺 ~领取:最新版“小中高考-总复习”、最新试卷下载 B.流程Ⅱ中的石灰乳可用生石灰替代 C.流程Ⅱ中提纯氯化镁是通过“提取目标产物”的思路实现的 D.混合物分离提纯的方法是由混合物中各组分的性质差异决定的 【答案】A 【解析】A、粗盐中含泥沙、MgCl、CaCl 、NaSO 等杂质加入过量的BaCl ,氯化钡与硫酸钠反应生成硫 2 2 2 4 2 酸钡沉淀和氯化钠,过量X是指氢氧化钠,氢氧化钠与氯化镁反应生成氢氧化镁沉淀和氯化钠,过量Y是 指碳酸钠,碳酸钠与氯化钙反应生成碳酸钙沉淀和氯化钠,碳酸钠和氯化钡反应生成氯化钠和碳酸钡沉淀, 过滤,除去泥沙、硫酸钡、氢氧化镁、碳酸钡和碳酸钙,Y和X颠倒,氯化钡与硫酸钠反应生成硫酸钡沉 淀和氯化钠,过量的碳酸钠与氯化镁反应生成碳酸镁沉淀和氯化钠,碳酸钠与氯化钙反应生成碳酸钙沉淀 和氯化钠,碳酸钠与氯化钡反应生成碳酸钡沉淀和氯化钠,再加入过量的氢氧化钠,过滤除去泥沙、硫酸 钡、碳酸镁、碳酸钙、碳酸钡,两种操作得到溶液含有氢氧化钠、碳酸钠和氯化钠,流程Ⅰ中X、Y溶液 的顺序能颠倒,说法错误; B、生石灰是指氧化钙,氧化钙与水反应生成氢氧化钙,流程Ⅱ中的石灰乳可用生石灰替代,说法正确; C、依据质量守恒定律可知:化学变化前后元素种类不变,流程Ⅱ中提纯氯化镁是通过“提取目标产物” 的思路实现的,说法正确; D、混合物分离提纯的方法是由混合物中各组分的性质差异决定的,说法正确; 故选:A。 1.(2024·西藏·中考真题)下表中鉴别物质的方法,不正确的是 选项 物质 鉴别方法 A 水和过氧化氢溶液 分别加入二氧化锰,观察现象 B 硝酸铵和氢氧化钠 分别溶于水,比较溶液温度 C 铁粉和炭粉 观察颜色 D 牛毛和涤纶 灼烧,观察现象 【答案】C 【解析】A、分别加入二氧化锰,水中加入二氧化锰,无明显现象,过氧化氢溶液中加入二氧化锰,过氧 化氢在二氧化锰的催化下分解生成水和氧气,产生气泡,现象不同,可以区分,不符合题意; B、分别溶于水,硝酸铵溶于水吸热,溶液温度降低,氢氧化钠溶于水放出大量的热,溶液温度升高,现 象不同,可以区分,不符合题意; C、铁粉和炭粉均是黑色的,观察颜色,无法区分,符合题意; D、灼烧,牛毛的主要成分是蛋白质,灼烧有烧焦羽毛的气味,燃烧后的灰烬为黑色有光泽的硬块,用手 指轻轻挤压就会变成粉末。涤纶燃烧时边熔化边冒烟,烧后灰烬为黑褐色硬块,用手指可捻碎,现象不同, 可以用灼烧的方法区分,不符合题意。 故选C。 10关注公众号:陆陆高分冲刺 ~领取:最新版“小中高考-总复习”、最新试卷下载 2.(新考法)(2024·山东泰安·中考真题)物质的检验、鉴别、除杂与分离是重要的实验技能。下表实验 方案不合理的个数有 实验 实验目的 实验方案 Ⅰ 检验氮气 将带火星的木条伸入集气瓶 Ⅱ 鉴别铁粉和氧化铜粉末 取样后,分别加入适量稀盐酸 Ⅲ 除去 溶液中 的 加入适量氢氧化钾溶液、过滤 Ⅳ 分离 和KCl 用水溶解、过滤、蒸发、洗涤、干燥 A.1个 B.2个 C.3个 D.4个 【答案】B 【解析】Ⅰ.将带火星的木条伸入集气瓶,木条不复燃,不能用于检验是否是氮气,也可能是二氧化碳等气 体,故实验方案不合理; Ⅱ.取样后,分别加入适量稀盐酸,稀盐酸与氧化铜反应生成氯化铜和水,会观察到黑色粉末溶解,溶液变 蓝色;稀盐酸与铁粉反应生成氢气,会观察到产生气泡,能出现两种明显不同的现象,可以鉴别,故实验 方案合理; Ⅲ.CuCl 能与适量氢氧化钾溶液反应生成氢氧化铜沉淀和氯化钾,能除去杂质但引入了新的杂质氯化钾, 2 不符合除杂原则,故实验方案不合理; Ⅳ.KCl易溶于水,MnO 难溶于水,用水溶解、过滤、蒸发,能分离出氯化钾,对滤渣进行洗涤、干燥, 2 能分离出二氧化锰,故实验方案合理; 因此实验方案不合理的个数有2个,故选B。 3.(新素材)(2024·广东深圳·中考真题)下列做法不可以完成的是 A.辨别空气、 和 ——将燃着的木条伸入B.辨别黄铜合金和黄金——用酒精灯烧 C.辨别纯净水和海水——晒干 D.将溶解色素的水分离——静置沉淀 【答案】D 【解析】A、氧气有助燃性,可以支持燃烧,氮气没有助燃性,不支持燃烧。燃着的木条在空气中继续燃 烧,在N 中很快熄灭,在O 中剧烈燃烧,因此,可用燃着的木条辨别空气、N 和O,A正确; 2 2 2 2 B、黄铜是铜和锌的合金,用酒精灯灼烧时,铜会与空气中的氧气反应生成黑色的氧化铜,现象是黄铜表 面变黑,而金的化学性质不活泼,高温下也不会与氧气反应,灼烧时黄金表面无明显现象,所以可用酒精 灯灼烧来辨别黄铜合金和黄金,B正确; C、海水中含有NaCl等溶质,晒干纯净水时,水变为气态逸散到空气中,没有物质剩余,晒干海水时,有 固体剩余,所以通过晒干能辨别纯净水和海水,C正确; D、静置沉淀能分离水与不溶性固体,但色素能溶于水,静置沉淀无法将水与色素分离,D错误。 故选:D。 4.(2024·山东淄博·中考真题)下列有关物质检验、鉴别和除杂的实验设计错误的是 选 实验目的 实验设计 11关注公众号:陆陆高分冲刺 ~领取:最新版“小中高考-总复习”、最新试卷下载 项 A 检验二氧化碳气体中混有氯化氢 将气体通入硝酸银溶液 B 鉴别碳酸钠与碳酸氢钠固体 取样,分别加热,生成的气体通入澄清石灰水 C 除去氯化钠溶液中的少量氯化钙 加入适量碳酸钾溶液,过滤 D 除去粗盐中的少量泥沙 加水溶解,过滤,蒸发结晶 【答案】C 【解析】A、硝酸银和氯化氢反应生成氯化银白色沉淀和硝酸,和二氧化碳不反应,将气体通入硝酸银溶 液,若有沉淀生成,说明二氧化碳气体中混有氯化氢,故选项不符合题意; B、碳酸氢钠加热会分解生成碳酸钠、水和二氧化碳,而碳酸钠稳定性较好,加热不分解,取样,分别加 热,将生成的气体通入澄清石灰水,可以鉴别,故选项不符合题意; C、碳酸钾会与 反应生成 和 ,虽然除去了 ,但是引入了新的杂质 ,不符合除杂 原则,故选项符合题意; D、经加水溶解,过滤,蒸发结晶等操作,可除去粗盐中的少量泥沙,故选项不符合题意; 故选:C。 5.(2024·黑龙江牡丹江·中考真题)下列实验方案设计不合理的是 A.灼烧闻气味鉴别羊毛线和棉线 B.用肥皂水鉴别软水和硬水 C.用火柴梗比较蜡烛火焰各层的温度 D.用带火星木条鉴别空气和呼出气体 【答案】D 【解析】A、羊毛线的主要成分是蛋白质,灼烧产生烧焦羽毛的气味,棉线的主要成分是纤维素,灼烧产 生烧纸的气味,可以鉴别,故选项实验方案设计合理; B、用肥皂水鉴别软水和硬水,水样中加入肥皂水,振荡后产生浮渣多的是硬水,产生泡沫多的是软水, 可以鉴别,故选项实验方案设计合理; C、把一根火柴梗放在蜡烛的火焰中约1-2秒后,通过不同地方的炭化程度,可比较火焰各层的温度,故选 项实验方案设计合理; D、空气和呼出气体均不能使带火星的木条复燃,无法鉴别,故选项实验方案设计不合理; 故选:D。 6.(2024·甘肃兰州·中考真题)下列实验设计不能达到目的的是 选 物质 实验设计 项 A 鉴别羊毛和棉花 点燃,闻气味 B 分离碳粉和铁粉 用磁铁吸引 C 除去H 中混有的少量CO 通过灼热的CuO 2 12关注公众号:陆陆高分冲刺 ~领取:最新版“小中高考-总复习”、最新试卷下载 D 检验某化肥是否为铵态氮肥 加入熟石灰研磨,闻气味 【答案】C 【解析】A、点燃羊毛有烧焦羽毛的气味,点燃棉花有烧纸的气味,则点燃闻气味能鉴别羊毛和棉花,能 达到实验目的,不符合题意; B、铁具有磁性,能被磁铁吸引,碳不具有磁性,则用磁铁吸引能分离碳粉和铁粉,能达到实验目的,不 符合题意; C、氢气与灼热的氧化铜反应生成铜和水,一氧化碳与灼热的氧化铜反应生成铜和二氧化碳,则将混合气 体通过灼热的CuO,不仅除去了杂质一氧化碳,还除去了原物质氢气,不符合除杂原则,不能达到实验目 的,符合题意; D、铵态氮肥与熟石灰混合研磨会产生具有刺激性气味的氨气,则加入熟石灰研磨、闻气味,能检验某化 肥是否为铵态氮肥,能达到实验目的,不符合题意。 故选:C。 7.(2024·山东威海·中考真题)下列实验方案不能达到实验目的的是 选项 实验目的 实验方案 A 鉴别羊毛和合成纤维 灼烧,闻气味 B 鉴别硝酸铵和硝酸钾 加入熟石灰,研磨,闻气味 C 除去氯化钙溶液中混有的稀盐酸 加入过量的碳酸钙,过滤 D 从KCl和MnO 的混合物中回收MnO 加入过量的水溶解,过滤,蒸发结晶 2 2 【答案】D 【解析】A、分别灼烧两种物质,有烧焦羽毛味的是羊毛,有特殊气味的是合成纤维,选项符合题意; B、分别加入熟石灰研磨,有刺激性气味的气体产生的是硝酸铵,没有现象的是硝酸钾,选项符合题意; C、除去氯化钙溶液中混有的稀盐酸,加入过量的碳酸钙,盐酸和碳酸钙反应生成氯化钙、水和二氧化碳, 过滤除去过量的碳酸钙,选项符合题意; D、MnO 难溶于水,KCl易溶于水,向混合物中加足量水溶解、过滤、洗涤、干燥,可得到MnO ,选项 2 2 不符合题意; 故选D。 8.(2024·江苏宿迁·中考真题)物质的鉴别、检验、除杂和分离是重要的实验技能。下列实验方案设计正 确的是 选 实验目的 实验方案 项 A 鉴别氯化铵和硫酸铵 加入熟石灰粉末研磨,闻气味 B 检验蒸馏法淡化海水是否成功 取样,滴加几滴硝酸银溶液,观察现象 C 除去硝酸钾溶液中的硝酸镁 滴加过量的氢氧化钾溶液,过滤 13关注公众号:陆陆高分冲刺 ~领取:最新版“小中高考-总复习”、最新试卷下载 D 分离氯化钙和碳酸钙粉末 滴加足量的稀盐酸,蒸发结晶 【答案】B 【解析】A、加入熟石灰粉末研磨,闻气味,氯化铵和硫酸铵均属于铵态氮肥,均能与熟石灰反应生成氨 气,均产生刺激性气味,气味相同,无法区分,不符合题意; B、取样,滴加几滴硝酸银溶液,海水中含氯化钠,氯化钠能与硝酸银反应生成氯化银和硝酸钠,故无白 色沉淀生成,说明蒸馏法淡化海水成功,符合题意; C、滴加过量的氢氧化钾溶液,氢氧化钾和硝酸镁反应生成氢氧化镁和硝酸钾,过滤,除去氢氧化镁,虽 然除去了杂质,但是氢氧化钾过量,引入了新的杂质氢氧化钾,不符合题意; D、滴加足量的稀盐酸,碳酸钙和稀盐酸反应生成氯化钙、二氧化碳和水,蒸发结晶(盐酸具有挥发性, 蒸发过程中,氯化氢会挥发出去),得到氯化钙溶液,达不到分离的目的,不符合题意。 故选B。 9.(2024·四川自贡·中考真题)除去下列物质中的少量杂质,所用试剂和操作方法都正确的是 选 物质 杂质(少量) 试剂和操作方法 项 A CO CO 点燃 2 B NaCl NaCO 加入适量稀盐酸 2 3 C KCl溶液 KCO 向溶液中加入过量的BaCl 溶液,过滤 2 3 2 D NaCl 泥沙 加水溶解,过滤,洗涤,干燥 【答案】B 【解析】A、除去二氧化碳中的一氧化碳不能够用点燃的方法,这是因为当二氧化碳(不能燃烧、不能支持 燃烧)大量存在时,少量的一氧化碳是不会燃烧的,故选项错误; B、NaCO 能与适量的稀盐酸反应生成氯化钠、水和二氧化碳,能除去杂质且没有引入新的杂质,符合除 2 3 杂原则,故选项正确; C、KCO 能与过量的BaCl 溶液反应生成碳酸钡沉淀和氯化钾,能除去杂质但引入了新的杂质氯化钡(过量 2 3 2 的),不符合除杂原则,故选项错误; D、氯化钠易溶于水,泥沙难溶于水,可采取加水溶解、过滤、蒸发结晶的方法进行分离除杂,故选项错 误; 故选:B。 10.(2024·山东临沂·中考真题)下列实验方案中不能达到目的的是 选 实验目的 实验方案 项 A 鉴别磷矿粉和 分别取样,观察外观 B 除去CuO中的少量木炭粉 在空气中充分灼烧 14关注公众号:陆陆高分冲刺 ~领取:最新版“小中高考-总复习”、最新试卷下载 C 鉴别硬水和软水 分别取样,加入等量肥皂水,振荡,观察现象 D 除去NaCl溶液中的少量 加入过量 溶液,过滤 【答案】D 【解析】A、磷矿粉通常呈现灰白色粉末状,而KSO 则为白色晶体,则通过观察外观可以鉴别磷矿粉和 2 4 KSO ,该选项方案能达到实验目的; 2 4 B、木炭粉在空气中充分灼烧生成二氧化碳气体,能除去杂质且没有引入新的杂质,符合除杂原则,该选 项方案能达到实验目的; C、含有较多可溶性钙、镁化合物的水是硬水,不含或含有较少可溶性钙、镁化合物的水是软水。肥皂水 可鉴别硬水和软水,其中产生较多泡沫的为软水,产生较少泡沫或较多浮渣的为硬水,该选项方案能达到 实验目的; D、NaSO 能与过量Ba(NO ) 溶液反应生成硫酸钡沉淀和硝酸钠,能除去杂质但引入了新的杂质硝酸钠、 2 4 3 2 硝酸钡,不符合除杂原则,该选项方案不能达到实验目的。 故选:D。 11.(2024·甘肃临夏·中考真题)利用物质的性质差异可以实现物质的鉴别和除杂。下列实验方案不能达 到实验目的的是 选项 实验目的 实验方案 A 鉴别稀盐酸和NaCl溶液 分别滴加紫色石蕊溶液,观察现象 B 鉴别木炭粉和铁粉 观察颜色 C 除去 溶液中混有的少量 加入适量 溶液,过滤 D 除去N 中的少量O 将气体通过灼热的铜网 2 2 【答案】B 【解析】A、盐酸能使紫色石蕊溶液变红色,氯化钠不能使紫色石蕊溶液变色,则能鉴别,该方案能达到 实验目的; B、木炭粉和铁粉均为黑色,不能鉴别,该方案不能达到实验目的; C、氢氧化钡和氯化镁反应生成氢氧化镁沉淀和氯化钡,既能除去杂质,也不能引入新杂质,该方案能达 到实验目的; D、铜和氧气反应生成氧化铜,既能除去杂质,也不能引入新杂质,该方案能达到实验目的。 故选B。 12.(2024·山东济宁·中考真题)下列实验方案能达到实验目的的是 选 实验目的 实验方案 项 A 验证溶液中有 取少量溶液于试管中,滴加BaCl 溶液,产生白色沉淀,再加 2 15关注公众号:陆陆高分冲刺 ~领取:最新版“小中高考-总复习”、最新试卷下载 . 入稀盐酸,沉淀不溶 B 除去CO 中混有的少量HCl 将气体通过盛有饱和NaOH溶液的洗气瓶 2 . C 将铁片插入硫酸铜溶液中,一段时间后有红色固体附着在铁 证明铁金属活泼性比铜强 . 片 D 验证铜粉中含有的杂质是CuO 向固体样品中滴加过量稀硫酸,固体减少并且溶液呈蓝色 . 【答案】C 【解析】A、先加BaCl 溶液有白色沉淀,再加稀盐酸沉淀不消失,该白色沉淀可能为氯化银,原溶液中可 2 能含有银离子,不一定含有硫酸根离子,因此,该实验方案不能达到实验目的,故不符合题意; B、NaOH虽然能与酸性气体如HCl反应,但同样也能与CO 反应,因此使用NaOH溶液进行洗气并不能 2 达到选择性除去HCl的目的,反而会导致CO 被吸收,从而降低净化效果,不符合除杂原则,该实验方案 2 不能达到实验目的,故不符合题意; C、 将铁片插入硫酸铜溶液中,一段时间后有红色固体附着在铁片上,这一现象确实证明了铁的金属活泼 性比铜强,该实验方案能达到实验目的,故符合题意; D、验证铜粉中含有的杂质是CuO向固体样品中滴加过量稀硫酸,铜不与稀酸反应,氧化铜与稀酸反应生 成硫酸铜和水,但如果杂质是氢氧化铜,它与稀酸反应也会生成硫酸铜和水,观察到固体减少并且溶液呈 蓝色,不能说明杂质是氧化铜,因此,该实验方案不能达到实验目的,故不符合题意; 故选:C。 13.(2024·黑龙江齐齐哈尔·中考真题)下列实验方案及操作正确的是 选项 实验目的 实验方案及操作 分别取等量样品于试管中,加入等量的肥皂水,振 A 鉴别硬水和软水 荡,观察现象 B 比较纯铜片和黄铜片的硬度 将它们相互刻画,观察现象 C 分离氯化钾和二氧化锰的混合物 加入足量的水溶解、过滤 D 除去氯化钠溶液中含有的少量硫酸钠 加入适量的稀盐酸,充分反应 【答案】AB 【解析】A.硬水和软水的区别在于所含的钙、镁离子的多少,分别取等量的样品,加入等量的肥皂水,振 荡,如果产生的泡沫较多,是软水,如果产生大量的浮渣,是硬水,故A正确; B.纯铜片是纯金属,黄铜片是合金,合金的硬度比组成的纯金属的硬度大,相互刻画,纯铜片上的划痕更 深,可以鉴别纯金属和合金,故B正确; C.氯化钾易溶于水,二氧化锰不溶于水,加水溶解之后,进行过滤,洗涤和干燥,可以得到二氧化锰,再 通过蒸发浓缩、降温结晶的方式得到氯化钾,故C错误; 16关注公众号:陆陆高分冲刺 ~领取:最新版“小中高考-总复习”、最新试卷下载 D.稀盐酸与硫酸钠不反应,故无法除去硫酸钠,可以用适量的氯化钡或氯化钙溶液,充分反应后,过滤, 故D错误; 故选AB。 14.(2024·山东济南·中考真题)下列实验方案设计中,能达到实验目的的是 选 实验目的 实验方案 项 A 除去 气体中混有的少量 通过足量 溶液,干燥 B 除去 溶液中混有的少量 加入过量稀硫酸 C 除去 溶液中混有的少量 加入适量 溶液,过滤 D 除去NaCl固体中混有的少量泥沙 加入足量水溶解,过滤,蒸发结晶 【答案】CD 【解析】A、CO 和HCl均能与NaOH反应,原有物质被除去,不符合除杂原则,故A不符合题意; 2 B、稀硫酸与碳酸钾反应生成硫酸钾、水和二氧化碳,由于加入的是过量的稀硫酸,则杂质被除去的同时, 引入了新的杂质硫酸,不符合除杂原则,故B不符合题意; C、硝酸铜与氢氧化钠反应生成氢氧化铜沉淀和硝酸钠,过滤,可得到硝酸钠溶液,符合除杂原则,故C 符合题意; D、氯化钠易溶于水,泥沙难溶于水,加入足量水溶解,过滤,蒸发结晶可以得到氯化钠固体,故D符合 题意。 故选CD。 15.(新情境)(2024·四川遂宁·中考真题)同学们学习了盐的相关知识后,知道BaCO 为白色固体,难 3 溶于水;BaSO 为白色固体,难溶于水和盐酸。他们运用所学知识分组设计并完成了“检验碳酸钠溶液中 4 是否混有硫酸钠”的实验,请你帮助他们完成以下实验报告单并进行交流评价(温馨提示:本题中番号 ①~③为答题卡上的序号)。 化学实验报告单 姓名:明明 合作者:芳芳 班级:九年级一班 日期:2024.3。25 【实验名称】检验碳酸钠溶液中是否混有硫酸钠 【实验目的】NaCO 与NaSO 的区别 2 3 2 4 【实验仪器】试管2支、试管架、试管刷、胶头滴管、抹布、盛放废弃物的大烧杯等 【实验药品】待测溶液、氯化钡溶液、稀盐酸 【实验过程】 (1) 实验步骤 实验现象 实验结论 17关注公众号:陆陆高分冲刺 ~领取:最新版“小中高考-总复习”、最新试卷下载 1、取待测溶液1-2mL于试管中,向试管中加入足量氯化钡溶 产生白色沉 液,振荡 淀 Na 2 CO 3 溶液中混有 NaSO 2 4 2、向步骤1的试管中滴加少量的稀盐酸 【交流评价】 (2)其他组同学认为实验步骤2不够严谨,不能证明混合溶液中一定存在硫酸钠,其理由是 ;则步骤 1中一定发生反应的化学方程式为 。 【反思拓展】 进行物质的检验时,除了根据物质的不同性质选择恰当的试剂和方法,还应充分考虑加入试剂的用量。 【答案】(1)白色沉淀部分溶解 (2) 滴加少量稀盐酸,生成碳酸钡可能没有反应完全 【解析】(1)1、实验步骤:取待测溶液1-2mL于试管中,向试管中加入足量氯化钡溶液,振荡,实验现 象:产生白色沉淀; 2、实验步骤:向步骤1的试管中滴加少量的稀盐酸,实验结论:NaCO 溶液中混有NaSO ,碳酸钠溶液 2 3 2 4 与氯化钡溶液反应生成碳酸钡沉淀和氯化钠,硫酸钠溶液和氯化钡溶液反应生成硫酸钡沉淀和氯化钠,碳 酸钡与稀盐酸反应生成氯化钡、水和二氧化碳,实验现象:白色沉淀部分溶解。 (2)其他组同学认为实验步骤2不够严谨,不能证明混合溶液中一定存在硫酸钠,其理由是滴加少量稀盐 酸,生成碳酸钡可能没有反应完全,假设碳酸钠溶液中没有混有硫酸钠,碳酸钠溶液和氯化钡溶液反应生 成碳酸钡白色沉淀,碳酸钡与少量稀盐酸反应,碳酸钡有剩余,此时白色沉淀部分溶解。溶液中一定含有 碳酸钠、不一定含有硫酸钠,碳酸钠溶液与氯化钡溶液反应生成碳酸钡沉淀和氯化钠,该反应化学方程式: 。 18