当前位置:首页>文档>备战2023年高考物理考试易错题——易错点01运动的描述匀变速直线运动_4.2025物理总复习_2023年新高复习资料_一轮复习_备战2023新高考物理一轮复习考试易错题(含答案)

备战2023年高考物理考试易错题——易错点01运动的描述匀变速直线运动_4.2025物理总复习_2023年新高复习资料_一轮复习_备战2023新高考物理一轮复习考试易错题(含答案)

  • 2026-03-10 06:31:08 2026-03-10 06:31:08

文档预览

备战2023年高考物理考试易错题——易错点01运动的描述匀变速直线运动_4.2025物理总复习_2023年新高复习资料_一轮复习_备战2023新高考物理一轮复习考试易错题(含答案)
备战2023年高考物理考试易错题——易错点01运动的描述匀变速直线运动_4.2025物理总复习_2023年新高复习资料_一轮复习_备战2023新高考物理一轮复习考试易错题(含答案)
备战2023年高考物理考试易错题——易错点01运动的描述匀变速直线运动_4.2025物理总复习_2023年新高复习资料_一轮复习_备战2023新高考物理一轮复习考试易错题(含答案)
备战2023年高考物理考试易错题——易错点01运动的描述匀变速直线运动_4.2025物理总复习_2023年新高复习资料_一轮复习_备战2023新高考物理一轮复习考试易错题(含答案)
备战2023年高考物理考试易错题——易错点01运动的描述匀变速直线运动_4.2025物理总复习_2023年新高复习资料_一轮复习_备战2023新高考物理一轮复习考试易错题(含答案)
备战2023年高考物理考试易错题——易错点01运动的描述匀变速直线运动_4.2025物理总复习_2023年新高复习资料_一轮复习_备战2023新高考物理一轮复习考试易错题(含答案)
备战2023年高考物理考试易错题——易错点01运动的描述匀变速直线运动_4.2025物理总复习_2023年新高复习资料_一轮复习_备战2023新高考物理一轮复习考试易错题(含答案)

文档信息

文档格式
doc
文档大小
1.516 MB
文档页数
7 页
上传时间
2026-03-10 06:31:08

文档内容

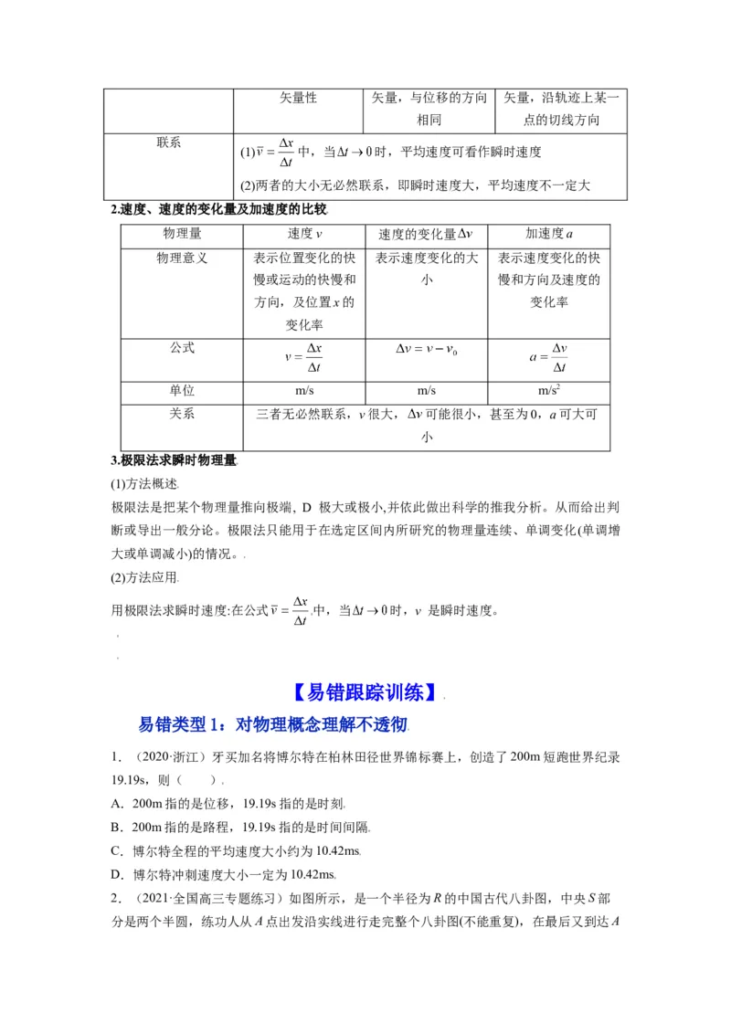
备战2023年高考物理考试易错题 易错点 01 运动的描述 匀变速直线运动 易错总结 (1)大的物体不一定不能看成质点,小的物体不一定能看成质点。 物体的大小、形状和运动状态在研究物体时可不考虑看作质点。 (2)选择不同的参考系,同一物体的运动情况可能不同,但也可能相同。 (3)参考系不一定是静止的,只是被假定为静止的物体。 地球是运动的,选取地面为参考系时,地球是假定静止的。 (4)不可忽视位移的矢量性,不可只强调大小而忽视方向。 速度具有矢量性,既有大小也有方向。 (5)物体做直线运动时,位移的大小不一定等于路程。 在有折返运动时,两者不相等。 (6)平均速度不是速度的平均大小,而是用总位移除以总时间得出的值。 平均速率不是平均速度的大小,而是用总路程除以总时间得出的值。 (7)物体的速度变化大,其加速度不一定大,反之亦然。 (8)物体的速度为零时,其加速度不一定为零,反之亦然。 (9)物体的速度变化大,其加速度不一定大。 速度的变化率越大,其加速度数值大。 (10)物体的加速度方向不一定与速度方向相同,物体也不一定做直线运动。 物体的加速度与速度的方向在同一条直线上,物体做直线运动。 物体的加速度与速度的方向不在同一条直线上,物体做曲线运动。 (11)速度、加速度的正、负仅表示方向,不表示大小。 (12)人们得出“重的物体下落快”的错误结论,主要是由于空气阻力的影响。 (13)自由落体运动中,加速度g是已知的,但有时题目中不点明这一点,我们解题时要充 分利用这一隐含条件。 (14)自由落体运动是无空气阻力的理想情况,实际物体的运动有时受空气阻力的影响很大, 这时就不能忽略空气阻力了。不能忽略阻力时,一般题目中会说明空气阻力的大小。 (15)雨滴下落最后阶段,部分雨滴所受阻力与重力平衡,做匀速运动。 解题方法 1.平均速度与瞬时速度的区别与联系 类别 平均速度 瞬时速度 对应关系 与一段时间或位移对 与某一时刻或某一位 区别 应 置对应 物理意义 粗略描述物体在一段 精确描述物体在某一 时间内或一段位移内 时刻运动的快慢 运动的平均快慢矢量性 矢量,与位移的方向 矢量,沿轨迹上某一 相同 点的切线方向 联系 (1) 中,当 时,平均速度可看作瞬时速度 (2)两者的大小无必然联系,即瞬时速度大,平均速度不一定大 2.速度、速度的变化量及加速度的比较 物理量 速度v 速度的变化量 加速度a 物理意义 表示位置变化的快 表示速度变化的大 表示速度变化的快 慢或运动的快慢和 小 慢和方向及速度的 方向,及位置x的 变化率 变化率 公式 单位 m/s m/s m/s2 关系 三者无必然联系,v很大, 可能很小,甚至为0,a可大可 小 3.极限法求瞬时物理量 (1)方法概述 极限法是把某个物理量推向极端, D 极大或极小,并依此做出科学的推我分析。从而给出判 断或导出一般分论。极限法只能用于在选定区间内所研究的物理量连续、单调变化(单调增 大或单调减小)的情况。 (2)方法应用 用极限法求瞬时速度:在公式 中,当 时,v 是瞬时速度。 【易错跟踪训练】 易错类型1:对物理概念理解不透彻 1.(2020·浙江)牙买加名将博尔特在柏林田径世界锦标赛上,创造了200m短跑世界纪录 19.19s,则( ) A.200m指的是位移,19.19s指的是时刻 B.200m指的是路程,19.19s指的是时间间隔 C.博尔特全程的平均速度大小约为10.42ms D.博尔特冲刺速度大小一定为10.42ms 2.(2021·全国高三专题练习)如图所示,是一个半径为R的中国古代八卦图,中央S部 分是两个半圆,练功人从A点出发沿实线进行走完整个八卦图(不能重复),在最后又到达A点。求在整个过程中,此人两次经过A点的所经过的最小路程和最大位移分别为( ) A.0,0 B.2R,2R C.(3π+2)R,2R D.(π+2)R,2R 3.(2021·全国高三专题练习)关于速度、速度变化量和加速度的关系,正确说法是 A.物体运动的速度越大,则其加速度一定越大 B.物体的速度变化量越大,则其加速度一定越大 C.物体的速度变化率越大,则其加速度一定越大 D.物体的加速度大于零,则物体一定在做加速运动 4.根据下面给出的速度和加速度的正负,对运动性质的判断正确的是( ) A.v>0,a<0,物体做加速运动 B.v<0,a<0,物体做减速运动 0 0 C.v <0,a>0,物体做加速运动 D.v >0,a>0,物体做加速运动 0 0 5.(2019·广东深圳市·红岭中学高考模拟)如图所示是一做匀变速直线运动的质点的位 置–时间图象(x–t图象),P(t,x)为图象上一点.PQ为过P点的切线,与x轴交于 1 1 点Q(0,x).已知t=0时质点的速度大小为v,则下列说法正确的是 2 0 A.t 时刻,质点的速率为 1 B.t 时刻,质点的速率为 1 C.质点的加速度大小为 D.质点的加速度大小为6.(2020·山东高三学业考试)历史上有些科学家曾把在相等位移内速度变化相等的单向 直线运动称为“匀变速直线运动”(现称“另类匀变速直线运动”),“另类加速度”定 义为 ,其中 和 分别表示某段位移 内的初速度和末速度, 表示物体 做加速运动, 表示物体做减速运动.而现在物理学中加速度的定义式为 , 下列说法正确的是( ) A.若A不变,则a也不变 B.若 且保持不变,则a逐渐减小 C.若A不变,则物体在中间位置处的速度为 D.若A不变,则物体在中间位置处的速度为 易错类型2:挖掘隐含条件、临界条件不够 1.(2021·浙江温州·高三二模)高速公路的ETC电子收费系统如图所示,ETC通道的长度 是识别区起点到自动栏杆的水平距离。某ETC通道的长度为 ,一辆汽车以 的速度匀速进入识别区,ETC用了 的时间识别车载电子标签,识别完成后发出“滴” 的一声,司机发现自动栏杆没有抬起,于是采取制动刹车,汽车刚好未撞杆。若刹车的加 速度大小为 ,则司机的反应时间约为( ) A. B. C. D. 2.(2021·广西南宁二中高三二模)近期特斯拉电动车刹车问题成为媒体热点,为检测某 新能源动力车的刹车性能,如图所示是一次在平直公路上实验时,某新能源动力车整个刹 车过程中位移与速度平方之间的关系图像,下列说法正确的是( ) A.刹车过程经过6s时新能源动力车的位移为30m B.刹车过程新能源动力车的加速度大小为5m/s2 C.刹车过程持续的时间为10sD.新能源动力车的初速度为40m/s 3.(2021·河南郑州四中高三月考)《中华人民共和国道路交通安全法》第八十条规定: 机动车在高速公路上行驶,车速超过 时,应当与同车道前车保持100米以上的距 离。现有甲、乙两车在高速公路的同一车道上同向行驶。甲车在前,乙车在后。速度均为 。甲、乙相距 , 时刻甲车遇紧急情况后,甲、乙两车的加速度随 时间变化如图甲、乙所示,取运动方向为正方向。下列说法正确的是( ) A. 时两车相距最近 B. 时两车速度不相等 C. 时两车距离最近,且最近距离为10m D.两车在 内不会相撞 4.(2022·浙江高三专题练习)一步行者以匀速运动跑去追赶被红灯阻停的公交车,在跑 到距汽车36 m处时,绿灯亮了,汽车匀加速启动前进,其后两者的v–t图像如图所示,则 下列说法正确的是( ) A.人不能追上公共汽车,人、车最近距离为4 m B.人能追上公共汽车,追赶过程中人跑了32 m C.汽车开动16 s时人能追上公共汽车 D.人不能追上公共汽车,且车开动后,人车距离越来越远 5.(2022·全国高三专题练习)研究表明,一般人的刹车反应时间(即图甲中“反应过 程”所用时间)t=0.4s,但饮酒会导致反应时间延长,在某次试验中,一质量为50kg的志 0 愿者少量饮酒后驾车以v=72km/h的速度在试验场的水平路面上匀速行驶,从发现情况到 0 汽车停止,行驶距离L=39m。减速过程中汽车速度v与位移s的关系曲线如图乙所示,此 过程可视为匀变速直线运动。重力加速度取g=10m/s2。求: (1)减速过程汽车加速度的大小; (2)饮酒志愿者的反应时间; (3)减速过程中,汽车对志愿者作用力与志愿者重力大小的比值;6.(2021·河北高考真题)如图,一滑雪道由 和 两段滑道组成,其中 段倾角为 , 段水平, 段和 段由一小段光滑圆弧连接,一个质量为 的背包在滑道顶 端A处由静止滑下,若 后质量为 的滑雪者从顶端以 的初速度、 的加速 度匀加速追赶,恰好在坡底光滑圆弧的水平处追上背包并立即将其拎起,背包与滑道的动 摩擦因数为 ,重力加速度取 , , ,忽略空气阻力及 拎包过程中滑雪者与背包的重心变化,求: (1)滑道 段的长度; (2)滑雪者拎起背包时这一瞬间的速度。 易错类型3:逻辑推理不严密 1.(2021·福建省福州华侨中学高三一模)如图 苹果自由下落时频闪照片的效果图,第一 次闪光时苹果位于 O 点,第二、第三、第四次闪光时苹果分别位于 A、B、C 三点。已知 A B  x,OA  x,BC  x,频闪仪的闪光周期为 T。由图可知 xxx,则苹果自由下落 2 1 3 1 2 3 的速度 ( ) A.越来越大 B.保持不变 C.越来越小 D.先变小后变大 2.一质点做匀加速直线运动时,速度变化△v时发生位移x,紧接着速度变化同样的△v 1 时发生位移x,则该质点的加速度为( ) 2A. B. C. D. 3.(2021·全国高三专题练习)从地面以大小为v 的初速度竖直向上抛出一个皮球,经过 1 时间t皮球落回地面,落地时皮球速度的大小为v。已知皮球在运动过程中受到空气阻力 2 的大小与速度的大小成正比,重力加速度大小为g。下面给出时间t的四个表达式中只有一 个是合理的,你可能不会求解t,但是你可以通过一定的物理分析,对下列表达式的合理性 做出判断。根据你的判断,t的合理表达式应为( ) A. B.t= C.t= D.t= 4.(2020·临颍县南街高级中学高三月考)一个小球从报废的矿井口由静止释放后做自由 落体运动,4s末落到井底.该小球开始下落后第2s内和第4s内的平均速度之比是 ( ) A.1∶3 B.2∶4 C.3∶7 D.4∶16 5.(2019·重庆永川·高三其他模拟)假设列车经过铁路桥的全过程都做匀减速直线运动, 已知某列车长为L通过一铁路桥时的加速度大小为a,列车全身通过桥头的时间为t,列车 1 全身通过桥尾的时间为t,则列车车头通过铁路桥所需的时间为 ( ) 2 A. B. C. D. 6.(2019·山东高三一模)某人在相距40 m的A、B两点间练习折返跑,他在A点由静止 出发跑向B点,到达B点后立即返回A点.设加速过程和减速过程都是匀变速运动,加速 过程和减速过程的加速度大小分别是4 m/s2和8 m/s2,运动过程中的最大速度为8 m/s,从 B点返回的过程中达到最大速度后即保持该速度运动到A点.求: (1)从B点返回A点的过程中以最大速度运动的时间; (2)从A点运动到B点与从B点运动到A点的平均速度的大小之比.
基本 文件 流程 错误 SQL 调试
  1. 请求信息 : 2026-03-10 06:35:32 HTTP/1.1 GET : https://www.yeyulingfeng.com/wendang/370680.html
  2. 运行时间 : 0.109483s [ 吞吐率:9.13req/s ] 内存消耗:5,234.12kb 文件加载:144
  3. 缓存信息 : 0 reads,0 writes
  4. 会话信息 : SESSION_ID=77ca00788156f943b8f7c2def2e83106
  1. /yingpanguazai/ssd/ssd1/www/wwww.yeyulingfeng.com/public/index.php ( 0.79 KB )
  2. /yingpanguazai/ssd/ssd1/www/wwww.yeyulingfeng.com/vendor/autoload.php ( 0.17 KB )
  3. /yingpanguazai/ssd/ssd1/www/wwww.yeyulingfeng.com/vendor/composer/autoload_real.php ( 2.49 KB )
  4. /yingpanguazai/ssd/ssd1/www/wwww.yeyulingfeng.com/vendor/composer/platform_check.php ( 0.90 KB )
  5. /yingpanguazai/ssd/ssd1/www/wwww.yeyulingfeng.com/vendor/composer/ClassLoader.php ( 14.03 KB )
  6. /yingpanguazai/ssd/ssd1/www/wwww.yeyulingfeng.com/vendor/composer/autoload_static.php ( 6.05 KB )
  7. /yingpanguazai/ssd/ssd1/www/wwww.yeyulingfeng.com/vendor/topthink/think-helper/src/helper.php ( 8.34 KB )
  8. /yingpanguazai/ssd/ssd1/www/wwww.yeyulingfeng.com/vendor/topthink/think-validate/src/helper.php ( 2.19 KB )
  9. /yingpanguazai/ssd/ssd1/www/wwww.yeyulingfeng.com/vendor/ralouphie/getallheaders/src/getallheaders.php ( 1.60 KB )
  10. /yingpanguazai/ssd/ssd1/www/wwww.yeyulingfeng.com/vendor/topthink/think-orm/src/helper.php ( 1.47 KB )
  11. /yingpanguazai/ssd/ssd1/www/wwww.yeyulingfeng.com/vendor/topthink/think-orm/stubs/load_stubs.php ( 0.16 KB )
  12. /yingpanguazai/ssd/ssd1/www/wwww.yeyulingfeng.com/vendor/topthink/framework/src/think/Exception.php ( 1.69 KB )
  13. /yingpanguazai/ssd/ssd1/www/wwww.yeyulingfeng.com/vendor/topthink/think-container/src/Facade.php ( 2.71 KB )
  14. /yingpanguazai/ssd/ssd1/www/wwww.yeyulingfeng.com/vendor/symfony/deprecation-contracts/function.php ( 0.99 KB )
  15. /yingpanguazai/ssd/ssd1/www/wwww.yeyulingfeng.com/vendor/symfony/polyfill-mbstring/bootstrap.php ( 8.26 KB )
  16. /yingpanguazai/ssd/ssd1/www/wwww.yeyulingfeng.com/vendor/symfony/polyfill-mbstring/bootstrap80.php ( 9.78 KB )
  17. /yingpanguazai/ssd/ssd1/www/wwww.yeyulingfeng.com/vendor/symfony/var-dumper/Resources/functions/dump.php ( 1.49 KB )
  18. /yingpanguazai/ssd/ssd1/www/wwww.yeyulingfeng.com/vendor/topthink/think-dumper/src/helper.php ( 0.18 KB )
  19. /yingpanguazai/ssd/ssd1/www/wwww.yeyulingfeng.com/vendor/symfony/var-dumper/VarDumper.php ( 4.30 KB )
  20. /yingpanguazai/ssd/ssd1/www/wwww.yeyulingfeng.com/vendor/guzzlehttp/guzzle/src/functions_include.php ( 0.16 KB )
  21. /yingpanguazai/ssd/ssd1/www/wwww.yeyulingfeng.com/vendor/guzzlehttp/guzzle/src/functions.php ( 5.54 KB )
  22. /yingpanguazai/ssd/ssd1/www/wwww.yeyulingfeng.com/vendor/topthink/framework/src/think/App.php ( 15.30 KB )
  23. /yingpanguazai/ssd/ssd1/www/wwww.yeyulingfeng.com/vendor/topthink/think-container/src/Container.php ( 15.76 KB )
  24. /yingpanguazai/ssd/ssd1/www/wwww.yeyulingfeng.com/vendor/psr/container/src/ContainerInterface.php ( 1.02 KB )
  25. /yingpanguazai/ssd/ssd1/www/wwww.yeyulingfeng.com/app/provider.php ( 0.19 KB )
  26. /yingpanguazai/ssd/ssd1/www/wwww.yeyulingfeng.com/vendor/topthink/framework/src/think/Http.php ( 6.04 KB )
  27. /yingpanguazai/ssd/ssd1/www/wwww.yeyulingfeng.com/vendor/topthink/think-helper/src/helper/Str.php ( 7.29 KB )
  28. /yingpanguazai/ssd/ssd1/www/wwww.yeyulingfeng.com/vendor/topthink/framework/src/think/Env.php ( 4.68 KB )
  29. /yingpanguazai/ssd/ssd1/www/wwww.yeyulingfeng.com/app/common.php ( 0.03 KB )
  30. /yingpanguazai/ssd/ssd1/www/wwww.yeyulingfeng.com/vendor/topthink/framework/src/helper.php ( 18.78 KB )
  31. /yingpanguazai/ssd/ssd1/www/wwww.yeyulingfeng.com/vendor/topthink/framework/src/think/Config.php ( 5.54 KB )
  32. /yingpanguazai/ssd/ssd1/www/wwww.yeyulingfeng.com/config/alipay.php ( 3.59 KB )
  33. /yingpanguazai/ssd/ssd1/www/wwww.yeyulingfeng.com/vendor/topthink/framework/src/think/facade/Env.php ( 1.67 KB )
  34. /yingpanguazai/ssd/ssd1/www/wwww.yeyulingfeng.com/config/app.php ( 0.95 KB )
  35. /yingpanguazai/ssd/ssd1/www/wwww.yeyulingfeng.com/config/cache.php ( 0.78 KB )
  36. /yingpanguazai/ssd/ssd1/www/wwww.yeyulingfeng.com/config/console.php ( 0.23 KB )
  37. /yingpanguazai/ssd/ssd1/www/wwww.yeyulingfeng.com/config/cookie.php ( 0.56 KB )
  38. /yingpanguazai/ssd/ssd1/www/wwww.yeyulingfeng.com/config/database.php ( 2.48 KB )
  39. /yingpanguazai/ssd/ssd1/www/wwww.yeyulingfeng.com/config/filesystem.php ( 0.61 KB )
  40. /yingpanguazai/ssd/ssd1/www/wwww.yeyulingfeng.com/config/lang.php ( 0.91 KB )
  41. /yingpanguazai/ssd/ssd1/www/wwww.yeyulingfeng.com/config/log.php ( 1.35 KB )
  42. /yingpanguazai/ssd/ssd1/www/wwww.yeyulingfeng.com/config/middleware.php ( 0.19 KB )
  43. /yingpanguazai/ssd/ssd1/www/wwww.yeyulingfeng.com/config/route.php ( 1.89 KB )
  44. /yingpanguazai/ssd/ssd1/www/wwww.yeyulingfeng.com/config/session.php ( 0.57 KB )
  45. /yingpanguazai/ssd/ssd1/www/wwww.yeyulingfeng.com/config/trace.php ( 0.34 KB )
  46. /yingpanguazai/ssd/ssd1/www/wwww.yeyulingfeng.com/config/view.php ( 0.82 KB )
  47. /yingpanguazai/ssd/ssd1/www/wwww.yeyulingfeng.com/app/event.php ( 0.25 KB )
  48. /yingpanguazai/ssd/ssd1/www/wwww.yeyulingfeng.com/vendor/topthink/framework/src/think/Event.php ( 7.67 KB )
  49. /yingpanguazai/ssd/ssd1/www/wwww.yeyulingfeng.com/app/service.php ( 0.13 KB )
  50. /yingpanguazai/ssd/ssd1/www/wwww.yeyulingfeng.com/app/AppService.php ( 0.26 KB )
  51. /yingpanguazai/ssd/ssd1/www/wwww.yeyulingfeng.com/vendor/topthink/framework/src/think/Service.php ( 1.64 KB )
  52. /yingpanguazai/ssd/ssd1/www/wwww.yeyulingfeng.com/vendor/topthink/framework/src/think/Lang.php ( 7.35 KB )
  53. /yingpanguazai/ssd/ssd1/www/wwww.yeyulingfeng.com/vendor/topthink/framework/src/lang/zh-cn.php ( 13.70 KB )
  54. /yingpanguazai/ssd/ssd1/www/wwww.yeyulingfeng.com/vendor/topthink/framework/src/think/initializer/Error.php ( 3.31 KB )
  55. /yingpanguazai/ssd/ssd1/www/wwww.yeyulingfeng.com/vendor/topthink/framework/src/think/initializer/RegisterService.php ( 1.33 KB )
  56. /yingpanguazai/ssd/ssd1/www/wwww.yeyulingfeng.com/vendor/services.php ( 0.14 KB )
  57. /yingpanguazai/ssd/ssd1/www/wwww.yeyulingfeng.com/vendor/topthink/framework/src/think/service/PaginatorService.php ( 1.52 KB )
  58. /yingpanguazai/ssd/ssd1/www/wwww.yeyulingfeng.com/vendor/topthink/framework/src/think/service/ValidateService.php ( 0.99 KB )
  59. /yingpanguazai/ssd/ssd1/www/wwww.yeyulingfeng.com/vendor/topthink/framework/src/think/service/ModelService.php ( 2.04 KB )
  60. /yingpanguazai/ssd/ssd1/www/wwww.yeyulingfeng.com/vendor/topthink/think-trace/src/Service.php ( 0.77 KB )
  61. /yingpanguazai/ssd/ssd1/www/wwww.yeyulingfeng.com/vendor/topthink/framework/src/think/Middleware.php ( 6.72 KB )
  62. /yingpanguazai/ssd/ssd1/www/wwww.yeyulingfeng.com/vendor/topthink/framework/src/think/initializer/BootService.php ( 0.77 KB )
  63. /yingpanguazai/ssd/ssd1/www/wwww.yeyulingfeng.com/vendor/topthink/think-orm/src/Paginator.php ( 11.86 KB )
  64. /yingpanguazai/ssd/ssd1/www/wwww.yeyulingfeng.com/vendor/topthink/think-validate/src/Validate.php ( 63.20 KB )
  65. /yingpanguazai/ssd/ssd1/www/wwww.yeyulingfeng.com/vendor/topthink/think-orm/src/Model.php ( 23.55 KB )
  66. /yingpanguazai/ssd/ssd1/www/wwww.yeyulingfeng.com/vendor/topthink/think-orm/src/model/concern/Attribute.php ( 21.05 KB )
  67. /yingpanguazai/ssd/ssd1/www/wwww.yeyulingfeng.com/vendor/topthink/think-orm/src/model/concern/AutoWriteData.php ( 4.21 KB )
  68. /yingpanguazai/ssd/ssd1/www/wwww.yeyulingfeng.com/vendor/topthink/think-orm/src/model/concern/Conversion.php ( 6.44 KB )
  69. /yingpanguazai/ssd/ssd1/www/wwww.yeyulingfeng.com/vendor/topthink/think-orm/src/model/concern/DbConnect.php ( 5.16 KB )
  70. /yingpanguazai/ssd/ssd1/www/wwww.yeyulingfeng.com/vendor/topthink/think-orm/src/model/concern/ModelEvent.php ( 2.33 KB )
  71. /yingpanguazai/ssd/ssd1/www/wwww.yeyulingfeng.com/vendor/topthink/think-orm/src/model/concern/RelationShip.php ( 28.29 KB )
  72. /yingpanguazai/ssd/ssd1/www/wwww.yeyulingfeng.com/vendor/topthink/think-helper/src/contract/Arrayable.php ( 0.09 KB )
  73. /yingpanguazai/ssd/ssd1/www/wwww.yeyulingfeng.com/vendor/topthink/think-helper/src/contract/Jsonable.php ( 0.13 KB )
  74. /yingpanguazai/ssd/ssd1/www/wwww.yeyulingfeng.com/vendor/topthink/think-orm/src/model/contract/Modelable.php ( 0.09 KB )
  75. /yingpanguazai/ssd/ssd1/www/wwww.yeyulingfeng.com/vendor/topthink/framework/src/think/Db.php ( 2.88 KB )
  76. /yingpanguazai/ssd/ssd1/www/wwww.yeyulingfeng.com/vendor/topthink/think-orm/src/DbManager.php ( 8.52 KB )
  77. /yingpanguazai/ssd/ssd1/www/wwww.yeyulingfeng.com/vendor/topthink/framework/src/think/Log.php ( 6.28 KB )
  78. /yingpanguazai/ssd/ssd1/www/wwww.yeyulingfeng.com/vendor/topthink/framework/src/think/Manager.php ( 3.92 KB )
  79. /yingpanguazai/ssd/ssd1/www/wwww.yeyulingfeng.com/vendor/psr/log/src/LoggerTrait.php ( 2.69 KB )
  80. /yingpanguazai/ssd/ssd1/www/wwww.yeyulingfeng.com/vendor/psr/log/src/LoggerInterface.php ( 2.71 KB )
  81. /yingpanguazai/ssd/ssd1/www/wwww.yeyulingfeng.com/vendor/topthink/framework/src/think/Cache.php ( 4.92 KB )
  82. /yingpanguazai/ssd/ssd1/www/wwww.yeyulingfeng.com/vendor/psr/simple-cache/src/CacheInterface.php ( 4.71 KB )
  83. /yingpanguazai/ssd/ssd1/www/wwww.yeyulingfeng.com/vendor/topthink/think-helper/src/helper/Arr.php ( 16.63 KB )
  84. /yingpanguazai/ssd/ssd1/www/wwww.yeyulingfeng.com/vendor/topthink/framework/src/think/cache/driver/File.php ( 7.84 KB )
  85. /yingpanguazai/ssd/ssd1/www/wwww.yeyulingfeng.com/vendor/topthink/framework/src/think/cache/Driver.php ( 9.03 KB )
  86. /yingpanguazai/ssd/ssd1/www/wwww.yeyulingfeng.com/vendor/topthink/framework/src/think/contract/CacheHandlerInterface.php ( 1.99 KB )
  87. /yingpanguazai/ssd/ssd1/www/wwww.yeyulingfeng.com/app/Request.php ( 0.09 KB )
  88. /yingpanguazai/ssd/ssd1/www/wwww.yeyulingfeng.com/vendor/topthink/framework/src/think/Request.php ( 55.78 KB )
  89. /yingpanguazai/ssd/ssd1/www/wwww.yeyulingfeng.com/app/middleware.php ( 0.25 KB )
  90. /yingpanguazai/ssd/ssd1/www/wwww.yeyulingfeng.com/vendor/topthink/framework/src/think/Pipeline.php ( 2.61 KB )
  91. /yingpanguazai/ssd/ssd1/www/wwww.yeyulingfeng.com/vendor/topthink/think-trace/src/TraceDebug.php ( 3.40 KB )
  92. /yingpanguazai/ssd/ssd1/www/wwww.yeyulingfeng.com/vendor/topthink/framework/src/think/middleware/SessionInit.php ( 1.94 KB )
  93. /yingpanguazai/ssd/ssd1/www/wwww.yeyulingfeng.com/vendor/topthink/framework/src/think/Session.php ( 1.80 KB )
  94. /yingpanguazai/ssd/ssd1/www/wwww.yeyulingfeng.com/vendor/topthink/framework/src/think/session/driver/File.php ( 6.27 KB )
  95. /yingpanguazai/ssd/ssd1/www/wwww.yeyulingfeng.com/vendor/topthink/framework/src/think/contract/SessionHandlerInterface.php ( 0.87 KB )
  96. /yingpanguazai/ssd/ssd1/www/wwww.yeyulingfeng.com/vendor/topthink/framework/src/think/session/Store.php ( 7.12 KB )
  97. /yingpanguazai/ssd/ssd1/www/wwww.yeyulingfeng.com/vendor/topthink/framework/src/think/Route.php ( 23.73 KB )
  98. /yingpanguazai/ssd/ssd1/www/wwww.yeyulingfeng.com/vendor/topthink/framework/src/think/route/RuleName.php ( 5.75 KB )
  99. /yingpanguazai/ssd/ssd1/www/wwww.yeyulingfeng.com/vendor/topthink/framework/src/think/route/Domain.php ( 2.53 KB )
  100. /yingpanguazai/ssd/ssd1/www/wwww.yeyulingfeng.com/vendor/topthink/framework/src/think/route/RuleGroup.php ( 22.43 KB )
  101. /yingpanguazai/ssd/ssd1/www/wwww.yeyulingfeng.com/vendor/topthink/framework/src/think/route/Rule.php ( 26.95 KB )
  102. /yingpanguazai/ssd/ssd1/www/wwww.yeyulingfeng.com/vendor/topthink/framework/src/think/route/RuleItem.php ( 9.78 KB )
  103. /yingpanguazai/ssd/ssd1/www/wwww.yeyulingfeng.com/route/app.php ( 3.82 KB )
  104. /yingpanguazai/ssd/ssd1/www/wwww.yeyulingfeng.com/vendor/topthink/framework/src/think/facade/Route.php ( 4.70 KB )
  105. /yingpanguazai/ssd/ssd1/www/wwww.yeyulingfeng.com/vendor/topthink/framework/src/think/route/dispatch/Controller.php ( 4.74 KB )
  106. /yingpanguazai/ssd/ssd1/www/wwww.yeyulingfeng.com/vendor/topthink/framework/src/think/route/Dispatch.php ( 10.44 KB )
  107. /yingpanguazai/ssd/ssd1/www/wwww.yeyulingfeng.com/app/controller/Index.php ( 9.69 KB )
  108. /yingpanguazai/ssd/ssd1/www/wwww.yeyulingfeng.com/app/BaseController.php ( 2.05 KB )
  109. /yingpanguazai/ssd/ssd1/www/wwww.yeyulingfeng.com/vendor/topthink/think-orm/src/facade/Db.php ( 0.93 KB )
  110. /yingpanguazai/ssd/ssd1/www/wwww.yeyulingfeng.com/vendor/topthink/think-orm/src/db/connector/Mysql.php ( 5.44 KB )
  111. /yingpanguazai/ssd/ssd1/www/wwww.yeyulingfeng.com/vendor/topthink/think-orm/src/db/PDOConnection.php ( 52.47 KB )
  112. /yingpanguazai/ssd/ssd1/www/wwww.yeyulingfeng.com/vendor/topthink/think-orm/src/db/Connection.php ( 8.39 KB )
  113. /yingpanguazai/ssd/ssd1/www/wwww.yeyulingfeng.com/vendor/topthink/think-orm/src/db/ConnectionInterface.php ( 4.57 KB )
  114. /yingpanguazai/ssd/ssd1/www/wwww.yeyulingfeng.com/vendor/topthink/think-orm/src/db/builder/Mysql.php ( 16.58 KB )
  115. /yingpanguazai/ssd/ssd1/www/wwww.yeyulingfeng.com/vendor/topthink/think-orm/src/db/Builder.php ( 24.06 KB )
  116. /yingpanguazai/ssd/ssd1/www/wwww.yeyulingfeng.com/vendor/topthink/think-orm/src/db/BaseBuilder.php ( 27.50 KB )
  117. /yingpanguazai/ssd/ssd1/www/wwww.yeyulingfeng.com/vendor/topthink/think-orm/src/db/Query.php ( 15.71 KB )
  118. /yingpanguazai/ssd/ssd1/www/wwww.yeyulingfeng.com/vendor/topthink/think-orm/src/db/BaseQuery.php ( 45.13 KB )
  119. /yingpanguazai/ssd/ssd1/www/wwww.yeyulingfeng.com/vendor/topthink/think-orm/src/db/concern/TimeFieldQuery.php ( 7.43 KB )
  120. /yingpanguazai/ssd/ssd1/www/wwww.yeyulingfeng.com/vendor/topthink/think-orm/src/db/concern/AggregateQuery.php ( 3.26 KB )
  121. /yingpanguazai/ssd/ssd1/www/wwww.yeyulingfeng.com/vendor/topthink/think-orm/src/db/concern/ModelRelationQuery.php ( 20.07 KB )
  122. /yingpanguazai/ssd/ssd1/www/wwww.yeyulingfeng.com/vendor/topthink/think-orm/src/db/concern/ParamsBind.php ( 3.66 KB )
  123. /yingpanguazai/ssd/ssd1/www/wwww.yeyulingfeng.com/vendor/topthink/think-orm/src/db/concern/ResultOperation.php ( 7.01 KB )
  124. /yingpanguazai/ssd/ssd1/www/wwww.yeyulingfeng.com/vendor/topthink/think-orm/src/db/concern/WhereQuery.php ( 19.37 KB )
  125. /yingpanguazai/ssd/ssd1/www/wwww.yeyulingfeng.com/vendor/topthink/think-orm/src/db/concern/JoinAndViewQuery.php ( 7.11 KB )
  126. /yingpanguazai/ssd/ssd1/www/wwww.yeyulingfeng.com/vendor/topthink/think-orm/src/db/concern/TableFieldInfo.php ( 2.63 KB )
  127. /yingpanguazai/ssd/ssd1/www/wwww.yeyulingfeng.com/vendor/topthink/think-orm/src/db/concern/Transaction.php ( 2.77 KB )
  128. /yingpanguazai/ssd/ssd1/www/wwww.yeyulingfeng.com/vendor/topthink/framework/src/think/log/driver/File.php ( 5.96 KB )
  129. /yingpanguazai/ssd/ssd1/www/wwww.yeyulingfeng.com/vendor/topthink/framework/src/think/contract/LogHandlerInterface.php ( 0.86 KB )
  130. /yingpanguazai/ssd/ssd1/www/wwww.yeyulingfeng.com/vendor/topthink/framework/src/think/log/Channel.php ( 3.89 KB )
  131. /yingpanguazai/ssd/ssd1/www/wwww.yeyulingfeng.com/vendor/topthink/framework/src/think/event/LogRecord.php ( 1.02 KB )
  132. /yingpanguazai/ssd/ssd1/www/wwww.yeyulingfeng.com/vendor/topthink/think-helper/src/Collection.php ( 16.47 KB )
  133. /yingpanguazai/ssd/ssd1/www/wwww.yeyulingfeng.com/vendor/topthink/framework/src/think/facade/View.php ( 1.70 KB )
  134. /yingpanguazai/ssd/ssd1/www/wwww.yeyulingfeng.com/vendor/topthink/framework/src/think/View.php ( 4.39 KB )
  135. /yingpanguazai/ssd/ssd1/www/wwww.yeyulingfeng.com/vendor/topthink/framework/src/think/Response.php ( 8.81 KB )
  136. /yingpanguazai/ssd/ssd1/www/wwww.yeyulingfeng.com/vendor/topthink/framework/src/think/response/View.php ( 3.29 KB )
  137. /yingpanguazai/ssd/ssd1/www/wwww.yeyulingfeng.com/vendor/topthink/framework/src/think/Cookie.php ( 6.06 KB )
  138. /yingpanguazai/ssd/ssd1/www/wwww.yeyulingfeng.com/vendor/topthink/think-view/src/Think.php ( 8.38 KB )
  139. /yingpanguazai/ssd/ssd1/www/wwww.yeyulingfeng.com/vendor/topthink/framework/src/think/contract/TemplateHandlerInterface.php ( 1.60 KB )
  140. /yingpanguazai/ssd/ssd1/www/wwww.yeyulingfeng.com/vendor/topthink/think-template/src/Template.php ( 46.61 KB )
  141. /yingpanguazai/ssd/ssd1/www/wwww.yeyulingfeng.com/vendor/topthink/think-template/src/template/driver/File.php ( 2.41 KB )
  142. /yingpanguazai/ssd/ssd1/www/wwww.yeyulingfeng.com/vendor/topthink/think-template/src/template/contract/DriverInterface.php ( 0.86 KB )
  143. /yingpanguazai/ssd/ssd1/www/wwww.yeyulingfeng.com/runtime/temp/10a0c909b6afa23b5a52a2e2d58c3c0f.php ( 21.72 KB )
  144. /yingpanguazai/ssd/ssd1/www/wwww.yeyulingfeng.com/vendor/topthink/think-trace/src/Html.php ( 4.42 KB )
  1. CONNECT:[ UseTime:0.000471s ] mysql:host=127.0.0.1;port=3306;dbname=wenku;charset=utf8mb4
  2. SHOW FULL COLUMNS FROM `fenlei` [ RunTime:0.000811s ]
  3. SELECT * FROM `fenlei` WHERE `fid` = 0 [ RunTime:0.000338s ]
  4. SELECT * FROM `fenlei` WHERE `fid` = 63 [ RunTime:0.000255s ]
  5. SHOW FULL COLUMNS FROM `set` [ RunTime:0.000508s ]
  6. SELECT * FROM `set` [ RunTime:0.000173s ]
  7. SHOW FULL COLUMNS FROM `wendang` [ RunTime:0.000595s ]
  8. SELECT * FROM `wendang` WHERE `id` = 370680 LIMIT 1 [ RunTime:0.000476s ]
  9. UPDATE `wendang` SET `liulancishu` = 1 WHERE `id` = 370680 [ RunTime:0.009510s ]
  10. UPDATE `wendang` SET `lasttime` = 1773095732 WHERE `id` = 370680 [ RunTime:0.000640s ]
  11. SELECT * FROM `wendang` WHERE `id` < 370680 ORDER BY `id` DESC LIMIT 1 [ RunTime:0.000482s ]
  12. SELECT * FROM `wendang` WHERE `id` > 370680 ORDER BY `id` ASC LIMIT 1 [ RunTime:0.000421s ]
  13. SELECT * FROM `wendang` WHERE `id` <> 370680 ORDER BY `id` DESC LIMIT 10 [ RunTime:0.001153s ]
  14. SELECT * FROM `wendang` WHERE `id` <> 370680 ORDER BY `id` DESC LIMIT 10,10 [ RunTime:0.000965s ]
  15. SELECT * FROM `wendang` WHERE `id` <> 370680 ORDER BY `id` DESC LIMIT 20,10 [ RunTime:0.009946s ]
0.111216s