当前位置:首页>文档>备战2023年高考物理考试易错题——易错点07曲线运动运动的合成与分解答案_4.2025物理总复习_2023年新高复习资料_一轮复习_备战2023新高考物理一轮复习考试易错题(含答案)

备战2023年高考物理考试易错题——易错点07曲线运动运动的合成与分解答案_4.2025物理总复习_2023年新高复习资料_一轮复习_备战2023新高考物理一轮复习考试易错题(含答案)

  • 2026-03-10 06:35:29 2026-03-10 06:35:29

文档预览

备战2023年高考物理考试易错题——易错点07曲线运动运动的合成与分解答案_4.2025物理总复习_2023年新高复习资料_一轮复习_备战2023新高考物理一轮复习考试易错题(含答案)
备战2023年高考物理考试易错题——易错点07曲线运动运动的合成与分解答案_4.2025物理总复习_2023年新高复习资料_一轮复习_备战2023新高考物理一轮复习考试易错题(含答案)
备战2023年高考物理考试易错题——易错点07曲线运动运动的合成与分解答案_4.2025物理总复习_2023年新高复习资料_一轮复习_备战2023新高考物理一轮复习考试易错题(含答案)
备战2023年高考物理考试易错题——易错点07曲线运动运动的合成与分解答案_4.2025物理总复习_2023年新高复习资料_一轮复习_备战2023新高考物理一轮复习考试易错题(含答案)
备战2023年高考物理考试易错题——易错点07曲线运动运动的合成与分解答案_4.2025物理总复习_2023年新高复习资料_一轮复习_备战2023新高考物理一轮复习考试易错题(含答案)
备战2023年高考物理考试易错题——易错点07曲线运动运动的合成与分解答案_4.2025物理总复习_2023年新高复习资料_一轮复习_备战2023新高考物理一轮复习考试易错题(含答案)
备战2023年高考物理考试易错题——易错点07曲线运动运动的合成与分解答案_4.2025物理总复习_2023年新高复习资料_一轮复习_备战2023新高考物理一轮复习考试易错题(含答案)
备战2023年高考物理考试易错题——易错点07曲线运动运动的合成与分解答案_4.2025物理总复习_2023年新高复习资料_一轮复习_备战2023新高考物理一轮复习考试易错题(含答案)
备战2023年高考物理考试易错题——易错点07曲线运动运动的合成与分解答案_4.2025物理总复习_2023年新高复习资料_一轮复习_备战2023新高考物理一轮复习考试易错题(含答案)
备战2023年高考物理考试易错题——易错点07曲线运动运动的合成与分解答案_4.2025物理总复习_2023年新高复习资料_一轮复习_备战2023新高考物理一轮复习考试易错题(含答案)
备战2023年高考物理考试易错题——易错点07曲线运动运动的合成与分解答案_4.2025物理总复习_2023年新高复习资料_一轮复习_备战2023新高考物理一轮复习考试易错题(含答案)

文档信息

文档格式
doc
文档大小
0.324 MB
文档页数
11 页
上传时间
2026-03-10 06:35:29

文档内容

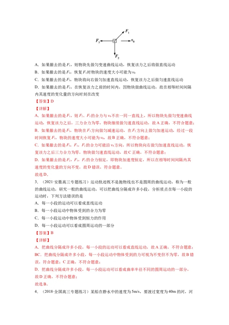
易错点 07 曲线运动 运动的合成与分解 易错总结 1.只要合外力与物体速度方向不在同一直线上,物体就将做曲线运动,与所受力是否为恒力无 关。(平抛运动,竖直平面的圆周运动) 例如: (1)平抛运动物体所受合力为恒力,仍做曲线运动。 (2)卫星绕地球飞行为曲线运动。 2.做曲线运动的物体速度方向沿该点所在的轨迹的切线,而合外力指向轨迹内侧(凹侧)。 3.合运动是指物体相对参考系的实际运动,不一定是人感觉到的运动。 4.两个直线运动的合运动不一定是直线运动,如平地运动;两个匀速直线运动的合运动一定 是匀速直线运动;两个匀变速直线运动的合运动不一定是匀变速直线运动。(外力与速度不 在一条线即为曲线运动) 5.运动的合成与分解实际上就是描述运动的物理量的合成与分解,即速度、位移、加速度 的合成与分解。 6.运动的分解并不是把运动过程分开,物体先参与一个运动,然后再参与另一运动,而只是为 了研究的方便,从两个方向上分析物体的运动,两个分运动间具有等时性,不存在先后关系。 解题方法 一、曲线运动 1.物体做曲线运动的条件 (1)动力学条件:合力方向与物体的速度方向不在同一直线上. (2)运动学条件:加速度方向与物体的速度方向不在同一直线上. 2.物体运动性质的判断 (1)直线或曲线的判断 看合力方向(或加速度的方向)和速度方向是否在同一直线上. (2)匀变速或非匀变速的判断 合力为恒力,物体做匀变速运动;合力为变力,物体做非匀变速运动. (3)变速运动的几种类型 轨迹特点 加速度与速度方向的关系 加速度特点 运动性质 加速度不变 匀变速直线运动 直线 共线 加速度变化 非匀变速直线运动 加速度不变 匀变速曲线运动 曲线 不共线 加速度变化 非匀变速曲线运动 二、运动的合成与分解 1.合运动与分运动的四个特性 等时性 各分运动与合运动同时发生和结束,时间相同 等效性 各分运动的共同效果与合运动的效果相同同体性 各分运动与合运动是同一物体的运动 独立性 各分运动之间互不相干,彼此独立,互不影响 2.合运动的性质与运动轨迹 (1)分析两个互成角度的直线运动的合运动的性质时,应先求出合运动的合初速度 v 和合 加速度a,然后进行判断. 是否为匀变速的判断: 加速度或合力 曲、直判断: 加速度或合力与速度方向 (2)两个互成角度的直线运动的合运动轨迹的判断: 轨迹在合初速度 v0 与合加速度a之间,且向加速度一侧弯曲. 【易错跟踪训练】 易错类型1:对物理概念理解不透彻 1.(2022·全国高三专题练习)关于曲线运动,下列叙述不正确的是( ) A.做曲线运动的物体一定是变速运动 B.做曲线运动的物体所受的合外力一定不为零 C.如果物体不受外力,由于惯性而持续的运动不可能是曲线运动 D.因曲线运动的速度在不断变化,所以不可能是匀变速运动 【答案】D 【详解】 AD.做曲线运动的物体,方向时刻在改变,则一定是变速运动,可能是匀变速运动。故A 正确,D错误; B.做曲线运动的物体,运动状态时刻在改变,根据牛顿第一定律可知,物体所受合外力 一定不为零。故B正确; C.如果物体不受外力,根据牛顿第一定律可知,物体将保持静止或匀速直线运动。故C 正确。 本题选错的,故选D。 2.(2021·全国高三专题练习)如图所示,一物块仅在三个共点恒力F、F、F 的作用下 1 2 3 以速度v 水平向右做匀速直线运动,其中F 斜向右上方,F 竖直向下,F 水平向左。某时 0 1 2 3 刻撤去其中的一个力,其他力的大小和方向不变,一段时间后恢复该力,则下列说法不正 确的是( )A.如果撤去的是F,则物块先做匀变速曲线运动,恢复该力之后将做直线运动 1 B.如果撤去的是F,恢复F 时物块的速度大小可能为v 1 1 0 C.如果撤去的是F,物块将向右做匀加速直线运动,恢复该力之后做匀速直线运动 3 D.如果撤去的是F,在恢复该力之前的时间内,因物块做曲线运动,故在相等时间间隔 2 内其速度的变化量的方向时刻在改变 【答案】D 【详解】 A.如果撤去的是F,则F、F 的合力与v 不在一同一直线上,所以物块先做匀变速曲线 1 2 3 0 运动,恢复该力之后,三力合力为零,物块继续做匀速直线运动,故A正确,不符合题意; B.如果撤去的是F,物块在F 方向做匀减速运动,在F 方向上做匀加速运动,经过一段 1 3 2 时间恢复F,物块的速度大小可能为v,故B正确,不符合题意; 1 0 C.如果撤去的是F,F,F 的合力可能沿v 方向,所以物块向右做匀加速直线运动,恢 3 1 2 0 复该力之后三力合力为零,物块做匀速直线运动,故C正确,不符合题意; D.如果撤去的是F,F,F 的合力恒定,即物块加速度恒定,所以在相等时间间隔内其 2 1 3 速度的变化量的方向不变,故D错误,符合题意。 故选D。 3.(2021·安徽高三专题练习)运动轨迹既不是抛物线也不是圆周的曲线运动,称为一般 的曲线运动,研究一般的曲线运动,可以把曲线分隔成许多小段,分析质点在每一小段的 运动时,下列方法错误的是 A.每一小段的运动可以看成直线运动 B.每一小段运动中物体受到的合力为零 C.每一小段运动中物体受到恒力的作用 D.每一小段运动可以看成圆周运动的一部分 【答案】B 【详解】 A.把曲线分隔成许多小段,每一小段的运动可以看成直线运动,故A正确,不符合题意; BC.把曲线分隔成许多小段,每一小段运动中物体受到的力可视为不变但不为零,故B错 误,符合题意;C正确,不符合题意; D.把曲线分隔成许多小段,每一小段运动可以看成曲率半径不同的圆周运动的一部分, 故D正确,不符合题意; 故选B。 4.(2018·全国高三专题练习)某船在静水中的速度为5m/s,要渡过宽度为40m的河,河水流速为3m/s,下列说法不正确的是 A.该船过河的最短时间是8s,这种情况下渡河通过的位移为40m B.该船过河的最小位移是40m,这种情况下渡河时间为10s C.若船要以最短时间渡河,当船行驶到河中心时,河水流速突然增大,渡河通过的时间 不变 D.若船要以最短时间渡河,当船行驶到河中心时,河水流速突然增大,渡河通过的路程 增大 【答案】A 【详解】 当船的静水中的速度垂直河岸时渡河时间最短,故: ,由于在8s内要沿 着水流方向向下游运动,故合位移大于40m;故A错误;由于船在静水中速度大于水流速 度,由平行四边形法则求合速度可以垂直河岸,渡河航程为40m;此时合速度为: ,故渡河时间为: 故B正确;若船要以 最短时间渡河,当船行驶到河中心时,水的流速增大,由运动的独立性知垂直河岸的速度 不变,渡河时间不变,故C正确;若船要以最短时间渡河,当船行驶到河中心时,河水流 速突然增大,平行河岸方向的分位移增加,故合位移增加,故D正确;此题选择错误的选 项,故选A. 5.(2022·全国)为了抗击新冠疫情,保障百姓基本生活,许多快递公司推出“无接触配 送”。快递小哥想到了用无人机配送快递的方法。某次无人机在配送快递的飞行过程中, 水平方向速度v 及竖直方向v 与飞行时间t关系图像如图甲、乙所示。关于无人机运动的 x y 说法正确的是( ) A.0~t 时间内,无人机做曲线运动 1 B.t 时刻,无人机运动到最高点 2 C.t~t 时间内,无人机做匀速直线运动 3 4 D.t 时刻,无人机的速度为 2 【答案】D 【详解】 A.0~t 时间内,无人机在水平方向做初速度为零的匀加速运动,在竖直方向也做初速度 1为零的匀加速运动,则合运动为匀加速直线运动,故A错误; B.0~t 时间内,无人机速度一直为正,即一直向上运动,则t 时刻,无人机还没有运动 4 2 到最高点,故B错误; C.t~t 时间内,无人机水平方向做速度为v 的匀速运动,竖直方向做匀减速运动,则合 3 4 0 运动为匀变速曲线运动,故C错误; D.t 时刻,无人机的水平速度为v,竖直速度为v,则合速度为 ,故D正确。 2 0 2 故选D。 6.(2021·全国高三专题练习)质量为2 kg的质点在xOy平面上运动,在x方向的速度图 象和y方向的位移图象如图所示,下列说法中错误的是( ) A.质点的初速度大小为5 m/s B.质点做匀变速曲线运动 C.2s末质点速度大小为10 m/s D.质点所受的合外力为4 N 【答案】C 【详解】 A.根据图象可得 ,y方向是匀速直线运动 ,则初速度为 故A正确; B.因为物体的合加速度就是x方向加速度不变,而y方向匀速,所以质点做的是匀变速曲 线运动,故B正确; C.2s末 , ,则速度为 故C错误; D.据图象得 根据牛顿第二定律 故D正确。 本题选错误的,故选C。 7.(2020·三原县北城中学高三月考)宽为d的一条河,越靠近河中心水的流速越大,小船在静水中的速度为v,渡河时船头垂直河岸,则下列说法错误的是( ) 0 A.渡河时间为 B.此种方式渡河,所用的时间最短 C.小船渡河的轨迹为直线 D.小船到达河中心时速度最大 【答案】C 【详解】 A.合运动与分运动的关系具有独立性,每个分运动都按照各自的规律独立运行,因此船 渡河时间是船头垂直河岸的分速度的结果,船渡河时船头垂直于河岸,则渡河的时间为 , A正确,不符合题意; B.因为这种方式渡河,在垂直河岸方向的船速达到最大值,沿船头方向的分位移最小, 所以所用时间最短,B正确,不符合题意; C.因为水流速度不是恒定的,越靠近河中心水的流速越大,合速度的方向和大小都改变, 因此小船渡河的轨迹不是直线,C错误,符合题意; D.小船到达河中心时,小船沿船头方向的分速度大小不变,水流方向的分速度达到最大 值,两个分运动速度垂直,合运动的速度达到最大,D正确,不符合题意。 故选C。 8.(2018·全国高三课时练习)下列叙述中,正确的是( ) A.牛顿发现的万有引力定律,卡文迪许用实验方法测出万有引力恒量的数值,从而使万 有引力定律有了真正的实用价值 B.物体做圆周运动,所受的合力一定指向圆心 C.平抛运动的物体速度变化的方向始终是斜向下的 D.曲线运动一定是变速运动,所以做曲线运动的物体加速度一定会变化 【答案】A 【解析】 牛顿发现的万有引力定律,卡文迪许用实验方法测出万有引力恒量的数值,从而使万有引 力定律有了真正的实用价值,故A正确;物体做圆周运动,向心力指向圆心,只有匀速圆 周运动合力充当向心力,故B正确;平抛运动的物体速度变化的方向与重力加速度始终是 竖直向下的,故C错误;曲线运动一定是变速运动,但加速度不一定变,可以为匀变速曲 线运动,如平抛运动,故D错误;故选A. 点睛:此题关键要明确:牛顿发现的万有引力定律,卡文迪许用实验方法测出万有引力恒 量的数值;匀速圆周运动合力充当向心力;平抛运动的物体速度变化的方向与重力加速度 始终是竖直向下;曲线运动一定是变速运动,速度方向一定变,但加速度不一定变. 易错类型2:挖掘隐含条件、临界条件不够 1.(2022·全国高三专题练习)关于曲线运动,下列叙述不正确的是( ) A.做曲线运动的物体一定是变速运动B.做曲线运动的物体所受的合外力一定不为零 C.如果物体不受外力,由于惯性而持续的运动不可能是曲线运动 D.因曲线运动的速度在不断变化,所以不可能是匀变速运动 【答案】D 【详解】 AD.做曲线运动的物体,方向时刻在改变,则一定是变速运动,可能是匀变速运动。故A 正确,D错误; B.做曲线运动的物体,运动状态时刻在改变,根据牛顿第一定律可知,物体所受合外力 一定不为零。故B正确; C.如果物体不受外力,根据牛顿第一定律可知,物体将保持静止或匀速直线运动。故C 正确。 本题选错的,故选D。 2.(2021·全国高三专题练习)如图所示,一物块仅在三个共点恒力F、F、F 的作用下 1 2 3 以速度v 水平向右做匀速直线运动,其中F 斜向右上方,F 竖直向下,F 水平向左。某时 0 1 2 3 刻撤去其中的一个力,其他力的大小和方向不变,一段时间后恢复该力,则下列说法不正 确的是( ) A.如果撤去的是F,则物块先做匀变速曲线运动,恢复该力之后将做直线运动 1 B.如果撤去的是F,恢复F 时物块的速度大小可能为v 1 1 0 C.如果撤去的是F,物块将向右做匀加速直线运动,恢复该力之后做匀速直线运动 3 D.如果撤去的是F,在恢复该力之前的时间内,因物块做曲线运动,故在相等时间间隔 2 内其速度的变化量的方向时刻在改变 【答案】D 【详解】 A.如果撤去的是F,则F、F 的合力与v 不在一同一直线上,所以物块先做匀变速曲线 1 2 3 0 运动,恢复该力之后,三力合力为零,物块继续做匀速直线运动,故A正确,不符合题意; B.如果撤去的是F,物块在F 方向做匀减速运动,在F 方向上做匀加速运动,经过一段 1 3 2 时间恢复F,物块的速度大小可能为v,故B正确,不符合题意; 1 0 C.如果撤去的是F,F,F 的合力可能沿v 方向,所以物块向右做匀加速直线运动,恢 3 1 2 0 复该力之后三力合力为零,物块做匀速直线运动,故C正确,不符合题意; D.如果撤去的是F,F,F 的合力恒定,即物块加速度恒定,所以在相等时间间隔内其 2 1 3 速度的变化量的方向不变,故D错误,符合题意。 故选D。3.(2021·安徽高三专题练习)运动轨迹既不是抛物线也不是圆周的曲线运动,称为一般 的曲线运动,研究一般的曲线运动,可以把曲线分隔成许多小段,分析质点在每一小段的 运动时,下列方法错误的是 A.每一小段的运动可以看成直线运动 B.每一小段运动中物体受到的合力为零 C.每一小段运动中物体受到恒力的作用 D.每一小段运动可以看成圆周运动的一部分 【答案】B 【详解】 A.把曲线分隔成许多小段,每一小段的运动可以看成直线运动,故A正确,不符合题意; BC.把曲线分隔成许多小段,每一小段运动中物体受到的力可视为不变但不为零,故B错 误,符合题意;C正确,不符合题意; D.把曲线分隔成许多小段,每一小段运动可以看成曲率半径不同的圆周运动的一部分, 故D正确,不符合题意; 故选B。 4.(2019·全国高三专题练习)某船在静水中的速度为5m/s,要渡过宽度为40m的河,河 水流速为3m/s,下列说法不正确的是 A.该船过河的最短时间是8s,这种情况下渡河通过的位移为40m B.该船过河的最小位移是40m,这种情况下渡河时间为10s C.若船要以最短时间渡河,当船行驶到河中心时,河水流速突然增大,渡河通过的时间 不变 D.若船要以最短时间渡河,当船行驶到河中心时,河水流速突然增大,渡河通过的路程 增大 【答案】A 【详解】 当船的静水中的速度垂直河岸时渡河时间最短,故: ,由于在8s内要沿 着水流方向向下游运动,故合位移大于40m;故A错误;由于船在静水中速度大于水流速 度,由平行四边形法则求合速度可以垂直河岸,渡河航程为40m;此时合速度为: ,故渡河时间为: 故B正确;若船要以 最短时间渡河,当船行驶到河中心时,水的流速增大,由运动的独立性知垂直河岸的速度 不变,渡河时间不变,故C正确;若船要以最短时间渡河,当船行驶到河中心时,河水流 速突然增大,平行河岸方向的分位移增加,故合位移增加,故D正确;此题选择错误的选 项,故选A. 5.(2022·全国)为了抗击新冠疫情,保障百姓基本生活,许多快递公司推出“无接触配 送”。快递小哥想到了用无人机配送快递的方法。某次无人机在配送快递的飞行过程中,水平方向速度v 及竖直方向v 与飞行时间t关系图像如图甲、乙所示。关于无人机运动的 x y 说法正确的是( ) A.0~t 时间内,无人机做曲线运动 1 B.t 时刻,无人机运动到最高点 2 C.t~t 时间内,无人机做匀速直线运动 3 4 D.t 时刻,无人机的速度为 2 【答案】D 【详解】 A.0~t 时间内,无人机在水平方向做初速度为零的匀加速运动,在竖直方向也做初速度 1 为零的匀加速运动,则合运动为匀加速直线运动,故A错误; B.0~t 时间内,无人机速度一直为正,即一直向上运动,则t 时刻,无人机还没有运动 4 2 到最高点,故B错误; C.t~t 时间内,无人机水平方向做速度为v 的匀速运动,竖直方向做匀减速运动,则合 3 4 0 运动为匀变速曲线运动,故C错误; D.t 时刻,无人机的水平速度为v,竖直速度为v,则合速度为 ,故D正确。 2 0 2 故选D。 6.(2021·全国高三专题练习)质量为2 kg的质点在xOy平面上运动,在x方向的速度图 象和y方向的位移图象如图所示,下列说法中错误的是( ) A.质点的初速度大小为5 m/s B.质点做匀变速曲线运动 C.2s末质点速度大小为10 m/s D.质点所受的合外力为4 N 【答案】C 【详解】 A.根据图象可得 ,y方向是匀速直线运动 ,则初速度为故A正确; B.因为物体的合加速度就是x方向加速度不变,而y方向匀速,所以质点做的是匀变速曲 线运动,故B正确; C.2s末 , ,则速度为 故C错误; D.据图象得 根据牛顿第二定律 故D正确。 本题选错误的,故选C。 7.(2020·三原县北城中学高三月考)宽为d的一条河,越靠近河中心水的流速越大,小 船在静水中的速度为v,渡河时船头垂直河岸,则下列说法错误的是( ) 0 A.渡河时间为 B.此种方式渡河,所用的时间最短 C.小船渡河的轨迹为直线 D.小船到达河中心时速度最大 【答案】C 【详解】 A.合运动与分运动的关系具有独立性,每个分运动都按照各自的规律独立运行,因此船 渡河时间是船头垂直河岸的分速度的结果,船渡河时船头垂直于河岸,则渡河的时间为 , A正确,不符合题意; B.因为这种方式渡河,在垂直河岸方向的船速达到最大值,沿船头方向的分位移最小, 所以所用时间最短,B正确,不符合题意; C.因为水流速度不是恒定的,越靠近河中心水的流速越大,合速度的方向和大小都改变, 因此小船渡河的轨迹不是直线,C错误,符合题意; D.小船到达河中心时,小船沿船头方向的分速度大小不变,水流方向的分速度达到最大 值,两个分运动速度垂直,合运动的速度达到最大,D正确,不符合题意。 故选C。 8.(2019·全国高三课时练习)下列叙述中,正确的是( ) A.牛顿发现的万有引力定律,卡文迪许用实验方法测出万有引力恒量的数值,从而使万 有引力定律有了真正的实用价值 B.物体做圆周运动,所受的合力一定指向圆心C.平抛运动的物体速度变化的方向始终是斜向下的 D.曲线运动一定是变速运动,所以做曲线运动的物体加速度一定会变化 【答案】A 【解析】 牛顿发现的万有引力定律,卡文迪许用实验方法测出万有引力恒量的数值,从而使万有引 力定律有了真正的实用价值,故A正确;物体做圆周运动,向心力指向圆心,只有匀速圆 周运动合力充当向心力,故B正确;平抛运动的物体速度变化的方向与重力加速度始终是 竖直向下的,故C错误;曲线运动一定是变速运动,但加速度不一定变,可以为匀变速曲 线运动,如平抛运动,故D错误;故选A. 点睛:此题关键要明确:牛顿发现的万有引力定律,卡文迪许用实验方法测出万有引力恒 量的数值;匀速圆周运动合力充当向心力;平抛运动的物体速度变化的方向与重力加速度 始终是竖直向下;曲线运动一定是变速运动,速度方向一定变,但加速度不一定变.
基本 文件 流程 错误 SQL 调试
  1. 请求信息 : 2026-03-10 06:39:38 HTTP/1.1 GET : https://www.yeyulingfeng.com/wendang/370729.html
  2. 运行时间 : 0.154831s [ 吞吐率:6.46req/s ] 内存消耗:5,042.29kb 文件加载:144
  3. 缓存信息 : 0 reads,0 writes
  4. 会话信息 : SESSION_ID=77ca00788156f943b8f7c2def2e83106
  1. /yingpanguazai/ssd/ssd1/www/wwww.yeyulingfeng.com/public/index.php ( 0.79 KB )
  2. /yingpanguazai/ssd/ssd1/www/wwww.yeyulingfeng.com/vendor/autoload.php ( 0.17 KB )
  3. /yingpanguazai/ssd/ssd1/www/wwww.yeyulingfeng.com/vendor/composer/autoload_real.php ( 2.49 KB )
  4. /yingpanguazai/ssd/ssd1/www/wwww.yeyulingfeng.com/vendor/composer/platform_check.php ( 0.90 KB )
  5. /yingpanguazai/ssd/ssd1/www/wwww.yeyulingfeng.com/vendor/composer/ClassLoader.php ( 14.03 KB )
  6. /yingpanguazai/ssd/ssd1/www/wwww.yeyulingfeng.com/vendor/composer/autoload_static.php ( 6.05 KB )
  7. /yingpanguazai/ssd/ssd1/www/wwww.yeyulingfeng.com/vendor/topthink/think-helper/src/helper.php ( 8.34 KB )
  8. /yingpanguazai/ssd/ssd1/www/wwww.yeyulingfeng.com/vendor/topthink/think-validate/src/helper.php ( 2.19 KB )
  9. /yingpanguazai/ssd/ssd1/www/wwww.yeyulingfeng.com/vendor/ralouphie/getallheaders/src/getallheaders.php ( 1.60 KB )
  10. /yingpanguazai/ssd/ssd1/www/wwww.yeyulingfeng.com/vendor/topthink/think-orm/src/helper.php ( 1.47 KB )
  11. /yingpanguazai/ssd/ssd1/www/wwww.yeyulingfeng.com/vendor/topthink/think-orm/stubs/load_stubs.php ( 0.16 KB )
  12. /yingpanguazai/ssd/ssd1/www/wwww.yeyulingfeng.com/vendor/topthink/framework/src/think/Exception.php ( 1.69 KB )
  13. /yingpanguazai/ssd/ssd1/www/wwww.yeyulingfeng.com/vendor/topthink/think-container/src/Facade.php ( 2.71 KB )
  14. /yingpanguazai/ssd/ssd1/www/wwww.yeyulingfeng.com/vendor/symfony/deprecation-contracts/function.php ( 0.99 KB )
  15. /yingpanguazai/ssd/ssd1/www/wwww.yeyulingfeng.com/vendor/symfony/polyfill-mbstring/bootstrap.php ( 8.26 KB )
  16. /yingpanguazai/ssd/ssd1/www/wwww.yeyulingfeng.com/vendor/symfony/polyfill-mbstring/bootstrap80.php ( 9.78 KB )
  17. /yingpanguazai/ssd/ssd1/www/wwww.yeyulingfeng.com/vendor/symfony/var-dumper/Resources/functions/dump.php ( 1.49 KB )
  18. /yingpanguazai/ssd/ssd1/www/wwww.yeyulingfeng.com/vendor/topthink/think-dumper/src/helper.php ( 0.18 KB )
  19. /yingpanguazai/ssd/ssd1/www/wwww.yeyulingfeng.com/vendor/symfony/var-dumper/VarDumper.php ( 4.30 KB )
  20. /yingpanguazai/ssd/ssd1/www/wwww.yeyulingfeng.com/vendor/guzzlehttp/guzzle/src/functions_include.php ( 0.16 KB )
  21. /yingpanguazai/ssd/ssd1/www/wwww.yeyulingfeng.com/vendor/guzzlehttp/guzzle/src/functions.php ( 5.54 KB )
  22. /yingpanguazai/ssd/ssd1/www/wwww.yeyulingfeng.com/vendor/topthink/framework/src/think/App.php ( 15.30 KB )
  23. /yingpanguazai/ssd/ssd1/www/wwww.yeyulingfeng.com/vendor/topthink/think-container/src/Container.php ( 15.76 KB )
  24. /yingpanguazai/ssd/ssd1/www/wwww.yeyulingfeng.com/vendor/psr/container/src/ContainerInterface.php ( 1.02 KB )
  25. /yingpanguazai/ssd/ssd1/www/wwww.yeyulingfeng.com/app/provider.php ( 0.19 KB )
  26. /yingpanguazai/ssd/ssd1/www/wwww.yeyulingfeng.com/vendor/topthink/framework/src/think/Http.php ( 6.04 KB )
  27. /yingpanguazai/ssd/ssd1/www/wwww.yeyulingfeng.com/vendor/topthink/think-helper/src/helper/Str.php ( 7.29 KB )
  28. /yingpanguazai/ssd/ssd1/www/wwww.yeyulingfeng.com/vendor/topthink/framework/src/think/Env.php ( 4.68 KB )
  29. /yingpanguazai/ssd/ssd1/www/wwww.yeyulingfeng.com/app/common.php ( 0.03 KB )
  30. /yingpanguazai/ssd/ssd1/www/wwww.yeyulingfeng.com/vendor/topthink/framework/src/helper.php ( 18.78 KB )
  31. /yingpanguazai/ssd/ssd1/www/wwww.yeyulingfeng.com/vendor/topthink/framework/src/think/Config.php ( 5.54 KB )
  32. /yingpanguazai/ssd/ssd1/www/wwww.yeyulingfeng.com/config/alipay.php ( 3.59 KB )
  33. /yingpanguazai/ssd/ssd1/www/wwww.yeyulingfeng.com/vendor/topthink/framework/src/think/facade/Env.php ( 1.67 KB )
  34. /yingpanguazai/ssd/ssd1/www/wwww.yeyulingfeng.com/config/app.php ( 0.95 KB )
  35. /yingpanguazai/ssd/ssd1/www/wwww.yeyulingfeng.com/config/cache.php ( 0.78 KB )
  36. /yingpanguazai/ssd/ssd1/www/wwww.yeyulingfeng.com/config/console.php ( 0.23 KB )
  37. /yingpanguazai/ssd/ssd1/www/wwww.yeyulingfeng.com/config/cookie.php ( 0.56 KB )
  38. /yingpanguazai/ssd/ssd1/www/wwww.yeyulingfeng.com/config/database.php ( 2.48 KB )
  39. /yingpanguazai/ssd/ssd1/www/wwww.yeyulingfeng.com/config/filesystem.php ( 0.61 KB )
  40. /yingpanguazai/ssd/ssd1/www/wwww.yeyulingfeng.com/config/lang.php ( 0.91 KB )
  41. /yingpanguazai/ssd/ssd1/www/wwww.yeyulingfeng.com/config/log.php ( 1.35 KB )
  42. /yingpanguazai/ssd/ssd1/www/wwww.yeyulingfeng.com/config/middleware.php ( 0.19 KB )
  43. /yingpanguazai/ssd/ssd1/www/wwww.yeyulingfeng.com/config/route.php ( 1.89 KB )
  44. /yingpanguazai/ssd/ssd1/www/wwww.yeyulingfeng.com/config/session.php ( 0.57 KB )
  45. /yingpanguazai/ssd/ssd1/www/wwww.yeyulingfeng.com/config/trace.php ( 0.34 KB )
  46. /yingpanguazai/ssd/ssd1/www/wwww.yeyulingfeng.com/config/view.php ( 0.82 KB )
  47. /yingpanguazai/ssd/ssd1/www/wwww.yeyulingfeng.com/app/event.php ( 0.25 KB )
  48. /yingpanguazai/ssd/ssd1/www/wwww.yeyulingfeng.com/vendor/topthink/framework/src/think/Event.php ( 7.67 KB )
  49. /yingpanguazai/ssd/ssd1/www/wwww.yeyulingfeng.com/app/service.php ( 0.13 KB )
  50. /yingpanguazai/ssd/ssd1/www/wwww.yeyulingfeng.com/app/AppService.php ( 0.26 KB )
  51. /yingpanguazai/ssd/ssd1/www/wwww.yeyulingfeng.com/vendor/topthink/framework/src/think/Service.php ( 1.64 KB )
  52. /yingpanguazai/ssd/ssd1/www/wwww.yeyulingfeng.com/vendor/topthink/framework/src/think/Lang.php ( 7.35 KB )
  53. /yingpanguazai/ssd/ssd1/www/wwww.yeyulingfeng.com/vendor/topthink/framework/src/lang/zh-cn.php ( 13.70 KB )
  54. /yingpanguazai/ssd/ssd1/www/wwww.yeyulingfeng.com/vendor/topthink/framework/src/think/initializer/Error.php ( 3.31 KB )
  55. /yingpanguazai/ssd/ssd1/www/wwww.yeyulingfeng.com/vendor/topthink/framework/src/think/initializer/RegisterService.php ( 1.33 KB )
  56. /yingpanguazai/ssd/ssd1/www/wwww.yeyulingfeng.com/vendor/services.php ( 0.14 KB )
  57. /yingpanguazai/ssd/ssd1/www/wwww.yeyulingfeng.com/vendor/topthink/framework/src/think/service/PaginatorService.php ( 1.52 KB )
  58. /yingpanguazai/ssd/ssd1/www/wwww.yeyulingfeng.com/vendor/topthink/framework/src/think/service/ValidateService.php ( 0.99 KB )
  59. /yingpanguazai/ssd/ssd1/www/wwww.yeyulingfeng.com/vendor/topthink/framework/src/think/service/ModelService.php ( 2.04 KB )
  60. /yingpanguazai/ssd/ssd1/www/wwww.yeyulingfeng.com/vendor/topthink/think-trace/src/Service.php ( 0.77 KB )
  61. /yingpanguazai/ssd/ssd1/www/wwww.yeyulingfeng.com/vendor/topthink/framework/src/think/Middleware.php ( 6.72 KB )
  62. /yingpanguazai/ssd/ssd1/www/wwww.yeyulingfeng.com/vendor/topthink/framework/src/think/initializer/BootService.php ( 0.77 KB )
  63. /yingpanguazai/ssd/ssd1/www/wwww.yeyulingfeng.com/vendor/topthink/think-orm/src/Paginator.php ( 11.86 KB )
  64. /yingpanguazai/ssd/ssd1/www/wwww.yeyulingfeng.com/vendor/topthink/think-validate/src/Validate.php ( 63.20 KB )
  65. /yingpanguazai/ssd/ssd1/www/wwww.yeyulingfeng.com/vendor/topthink/think-orm/src/Model.php ( 23.55 KB )
  66. /yingpanguazai/ssd/ssd1/www/wwww.yeyulingfeng.com/vendor/topthink/think-orm/src/model/concern/Attribute.php ( 21.05 KB )
  67. /yingpanguazai/ssd/ssd1/www/wwww.yeyulingfeng.com/vendor/topthink/think-orm/src/model/concern/AutoWriteData.php ( 4.21 KB )
  68. /yingpanguazai/ssd/ssd1/www/wwww.yeyulingfeng.com/vendor/topthink/think-orm/src/model/concern/Conversion.php ( 6.44 KB )
  69. /yingpanguazai/ssd/ssd1/www/wwww.yeyulingfeng.com/vendor/topthink/think-orm/src/model/concern/DbConnect.php ( 5.16 KB )
  70. /yingpanguazai/ssd/ssd1/www/wwww.yeyulingfeng.com/vendor/topthink/think-orm/src/model/concern/ModelEvent.php ( 2.33 KB )
  71. /yingpanguazai/ssd/ssd1/www/wwww.yeyulingfeng.com/vendor/topthink/think-orm/src/model/concern/RelationShip.php ( 28.29 KB )
  72. /yingpanguazai/ssd/ssd1/www/wwww.yeyulingfeng.com/vendor/topthink/think-helper/src/contract/Arrayable.php ( 0.09 KB )
  73. /yingpanguazai/ssd/ssd1/www/wwww.yeyulingfeng.com/vendor/topthink/think-helper/src/contract/Jsonable.php ( 0.13 KB )
  74. /yingpanguazai/ssd/ssd1/www/wwww.yeyulingfeng.com/vendor/topthink/think-orm/src/model/contract/Modelable.php ( 0.09 KB )
  75. /yingpanguazai/ssd/ssd1/www/wwww.yeyulingfeng.com/vendor/topthink/framework/src/think/Db.php ( 2.88 KB )
  76. /yingpanguazai/ssd/ssd1/www/wwww.yeyulingfeng.com/vendor/topthink/think-orm/src/DbManager.php ( 8.52 KB )
  77. /yingpanguazai/ssd/ssd1/www/wwww.yeyulingfeng.com/vendor/topthink/framework/src/think/Log.php ( 6.28 KB )
  78. /yingpanguazai/ssd/ssd1/www/wwww.yeyulingfeng.com/vendor/topthink/framework/src/think/Manager.php ( 3.92 KB )
  79. /yingpanguazai/ssd/ssd1/www/wwww.yeyulingfeng.com/vendor/psr/log/src/LoggerTrait.php ( 2.69 KB )
  80. /yingpanguazai/ssd/ssd1/www/wwww.yeyulingfeng.com/vendor/psr/log/src/LoggerInterface.php ( 2.71 KB )
  81. /yingpanguazai/ssd/ssd1/www/wwww.yeyulingfeng.com/vendor/topthink/framework/src/think/Cache.php ( 4.92 KB )
  82. /yingpanguazai/ssd/ssd1/www/wwww.yeyulingfeng.com/vendor/psr/simple-cache/src/CacheInterface.php ( 4.71 KB )
  83. /yingpanguazai/ssd/ssd1/www/wwww.yeyulingfeng.com/vendor/topthink/think-helper/src/helper/Arr.php ( 16.63 KB )
  84. /yingpanguazai/ssd/ssd1/www/wwww.yeyulingfeng.com/vendor/topthink/framework/src/think/cache/driver/File.php ( 7.84 KB )
  85. /yingpanguazai/ssd/ssd1/www/wwww.yeyulingfeng.com/vendor/topthink/framework/src/think/cache/Driver.php ( 9.03 KB )
  86. /yingpanguazai/ssd/ssd1/www/wwww.yeyulingfeng.com/vendor/topthink/framework/src/think/contract/CacheHandlerInterface.php ( 1.99 KB )
  87. /yingpanguazai/ssd/ssd1/www/wwww.yeyulingfeng.com/app/Request.php ( 0.09 KB )
  88. /yingpanguazai/ssd/ssd1/www/wwww.yeyulingfeng.com/vendor/topthink/framework/src/think/Request.php ( 55.78 KB )
  89. /yingpanguazai/ssd/ssd1/www/wwww.yeyulingfeng.com/app/middleware.php ( 0.25 KB )
  90. /yingpanguazai/ssd/ssd1/www/wwww.yeyulingfeng.com/vendor/topthink/framework/src/think/Pipeline.php ( 2.61 KB )
  91. /yingpanguazai/ssd/ssd1/www/wwww.yeyulingfeng.com/vendor/topthink/think-trace/src/TraceDebug.php ( 3.40 KB )
  92. /yingpanguazai/ssd/ssd1/www/wwww.yeyulingfeng.com/vendor/topthink/framework/src/think/middleware/SessionInit.php ( 1.94 KB )
  93. /yingpanguazai/ssd/ssd1/www/wwww.yeyulingfeng.com/vendor/topthink/framework/src/think/Session.php ( 1.80 KB )
  94. /yingpanguazai/ssd/ssd1/www/wwww.yeyulingfeng.com/vendor/topthink/framework/src/think/session/driver/File.php ( 6.27 KB )
  95. /yingpanguazai/ssd/ssd1/www/wwww.yeyulingfeng.com/vendor/topthink/framework/src/think/contract/SessionHandlerInterface.php ( 0.87 KB )
  96. /yingpanguazai/ssd/ssd1/www/wwww.yeyulingfeng.com/vendor/topthink/framework/src/think/session/Store.php ( 7.12 KB )
  97. /yingpanguazai/ssd/ssd1/www/wwww.yeyulingfeng.com/vendor/topthink/framework/src/think/Route.php ( 23.73 KB )
  98. /yingpanguazai/ssd/ssd1/www/wwww.yeyulingfeng.com/vendor/topthink/framework/src/think/route/RuleName.php ( 5.75 KB )
  99. /yingpanguazai/ssd/ssd1/www/wwww.yeyulingfeng.com/vendor/topthink/framework/src/think/route/Domain.php ( 2.53 KB )
  100. /yingpanguazai/ssd/ssd1/www/wwww.yeyulingfeng.com/vendor/topthink/framework/src/think/route/RuleGroup.php ( 22.43 KB )
  101. /yingpanguazai/ssd/ssd1/www/wwww.yeyulingfeng.com/vendor/topthink/framework/src/think/route/Rule.php ( 26.95 KB )
  102. /yingpanguazai/ssd/ssd1/www/wwww.yeyulingfeng.com/vendor/topthink/framework/src/think/route/RuleItem.php ( 9.78 KB )
  103. /yingpanguazai/ssd/ssd1/www/wwww.yeyulingfeng.com/route/app.php ( 3.82 KB )
  104. /yingpanguazai/ssd/ssd1/www/wwww.yeyulingfeng.com/vendor/topthink/framework/src/think/facade/Route.php ( 4.70 KB )
  105. /yingpanguazai/ssd/ssd1/www/wwww.yeyulingfeng.com/vendor/topthink/framework/src/think/route/dispatch/Controller.php ( 4.74 KB )
  106. /yingpanguazai/ssd/ssd1/www/wwww.yeyulingfeng.com/vendor/topthink/framework/src/think/route/Dispatch.php ( 10.44 KB )
  107. /yingpanguazai/ssd/ssd1/www/wwww.yeyulingfeng.com/app/controller/Index.php ( 9.69 KB )
  108. /yingpanguazai/ssd/ssd1/www/wwww.yeyulingfeng.com/app/BaseController.php ( 2.05 KB )
  109. /yingpanguazai/ssd/ssd1/www/wwww.yeyulingfeng.com/vendor/topthink/think-orm/src/facade/Db.php ( 0.93 KB )
  110. /yingpanguazai/ssd/ssd1/www/wwww.yeyulingfeng.com/vendor/topthink/think-orm/src/db/connector/Mysql.php ( 5.44 KB )
  111. /yingpanguazai/ssd/ssd1/www/wwww.yeyulingfeng.com/vendor/topthink/think-orm/src/db/PDOConnection.php ( 52.47 KB )
  112. /yingpanguazai/ssd/ssd1/www/wwww.yeyulingfeng.com/vendor/topthink/think-orm/src/db/Connection.php ( 8.39 KB )
  113. /yingpanguazai/ssd/ssd1/www/wwww.yeyulingfeng.com/vendor/topthink/think-orm/src/db/ConnectionInterface.php ( 4.57 KB )
  114. /yingpanguazai/ssd/ssd1/www/wwww.yeyulingfeng.com/vendor/topthink/think-orm/src/db/builder/Mysql.php ( 16.58 KB )
  115. /yingpanguazai/ssd/ssd1/www/wwww.yeyulingfeng.com/vendor/topthink/think-orm/src/db/Builder.php ( 24.06 KB )
  116. /yingpanguazai/ssd/ssd1/www/wwww.yeyulingfeng.com/vendor/topthink/think-orm/src/db/BaseBuilder.php ( 27.50 KB )
  117. /yingpanguazai/ssd/ssd1/www/wwww.yeyulingfeng.com/vendor/topthink/think-orm/src/db/Query.php ( 15.71 KB )
  118. /yingpanguazai/ssd/ssd1/www/wwww.yeyulingfeng.com/vendor/topthink/think-orm/src/db/BaseQuery.php ( 45.13 KB )
  119. /yingpanguazai/ssd/ssd1/www/wwww.yeyulingfeng.com/vendor/topthink/think-orm/src/db/concern/TimeFieldQuery.php ( 7.43 KB )
  120. /yingpanguazai/ssd/ssd1/www/wwww.yeyulingfeng.com/vendor/topthink/think-orm/src/db/concern/AggregateQuery.php ( 3.26 KB )
  121. /yingpanguazai/ssd/ssd1/www/wwww.yeyulingfeng.com/vendor/topthink/think-orm/src/db/concern/ModelRelationQuery.php ( 20.07 KB )
  122. /yingpanguazai/ssd/ssd1/www/wwww.yeyulingfeng.com/vendor/topthink/think-orm/src/db/concern/ParamsBind.php ( 3.66 KB )
  123. /yingpanguazai/ssd/ssd1/www/wwww.yeyulingfeng.com/vendor/topthink/think-orm/src/db/concern/ResultOperation.php ( 7.01 KB )
  124. /yingpanguazai/ssd/ssd1/www/wwww.yeyulingfeng.com/vendor/topthink/think-orm/src/db/concern/WhereQuery.php ( 19.37 KB )
  125. /yingpanguazai/ssd/ssd1/www/wwww.yeyulingfeng.com/vendor/topthink/think-orm/src/db/concern/JoinAndViewQuery.php ( 7.11 KB )
  126. /yingpanguazai/ssd/ssd1/www/wwww.yeyulingfeng.com/vendor/topthink/think-orm/src/db/concern/TableFieldInfo.php ( 2.63 KB )
  127. /yingpanguazai/ssd/ssd1/www/wwww.yeyulingfeng.com/vendor/topthink/think-orm/src/db/concern/Transaction.php ( 2.77 KB )
  128. /yingpanguazai/ssd/ssd1/www/wwww.yeyulingfeng.com/vendor/topthink/framework/src/think/log/driver/File.php ( 5.96 KB )
  129. /yingpanguazai/ssd/ssd1/www/wwww.yeyulingfeng.com/vendor/topthink/framework/src/think/contract/LogHandlerInterface.php ( 0.86 KB )
  130. /yingpanguazai/ssd/ssd1/www/wwww.yeyulingfeng.com/vendor/topthink/framework/src/think/log/Channel.php ( 3.89 KB )
  131. /yingpanguazai/ssd/ssd1/www/wwww.yeyulingfeng.com/vendor/topthink/framework/src/think/event/LogRecord.php ( 1.02 KB )
  132. /yingpanguazai/ssd/ssd1/www/wwww.yeyulingfeng.com/vendor/topthink/think-helper/src/Collection.php ( 16.47 KB )
  133. /yingpanguazai/ssd/ssd1/www/wwww.yeyulingfeng.com/vendor/topthink/framework/src/think/facade/View.php ( 1.70 KB )
  134. /yingpanguazai/ssd/ssd1/www/wwww.yeyulingfeng.com/vendor/topthink/framework/src/think/View.php ( 4.39 KB )
  135. /yingpanguazai/ssd/ssd1/www/wwww.yeyulingfeng.com/vendor/topthink/framework/src/think/Response.php ( 8.81 KB )
  136. /yingpanguazai/ssd/ssd1/www/wwww.yeyulingfeng.com/vendor/topthink/framework/src/think/response/View.php ( 3.29 KB )
  137. /yingpanguazai/ssd/ssd1/www/wwww.yeyulingfeng.com/vendor/topthink/framework/src/think/Cookie.php ( 6.06 KB )
  138. /yingpanguazai/ssd/ssd1/www/wwww.yeyulingfeng.com/vendor/topthink/think-view/src/Think.php ( 8.38 KB )
  139. /yingpanguazai/ssd/ssd1/www/wwww.yeyulingfeng.com/vendor/topthink/framework/src/think/contract/TemplateHandlerInterface.php ( 1.60 KB )
  140. /yingpanguazai/ssd/ssd1/www/wwww.yeyulingfeng.com/vendor/topthink/think-template/src/Template.php ( 46.61 KB )
  141. /yingpanguazai/ssd/ssd1/www/wwww.yeyulingfeng.com/vendor/topthink/think-template/src/template/driver/File.php ( 2.41 KB )
  142. /yingpanguazai/ssd/ssd1/www/wwww.yeyulingfeng.com/vendor/topthink/think-template/src/template/contract/DriverInterface.php ( 0.86 KB )
  143. /yingpanguazai/ssd/ssd1/www/wwww.yeyulingfeng.com/runtime/temp/10a0c909b6afa23b5a52a2e2d58c3c0f.php ( 21.72 KB )
  144. /yingpanguazai/ssd/ssd1/www/wwww.yeyulingfeng.com/vendor/topthink/think-trace/src/Html.php ( 4.42 KB )
  1. CONNECT:[ UseTime:0.001014s ] mysql:host=127.0.0.1;port=3306;dbname=wenku;charset=utf8mb4
  2. SHOW FULL COLUMNS FROM `fenlei` [ RunTime:0.001579s ]
  3. SELECT * FROM `fenlei` WHERE `fid` = 0 [ RunTime:0.000806s ]
  4. SELECT * FROM `fenlei` WHERE `fid` = 63 [ RunTime:0.001130s ]
  5. SHOW FULL COLUMNS FROM `set` [ RunTime:0.002172s ]
  6. SELECT * FROM `set` [ RunTime:0.000961s ]
  7. SHOW FULL COLUMNS FROM `wendang` [ RunTime:0.002464s ]
  8. SELECT * FROM `wendang` WHERE `id` = 370729 LIMIT 1 [ RunTime:0.001742s ]
  9. UPDATE `wendang` SET `liulancishu` = 1 WHERE `id` = 370729 [ RunTime:0.003262s ]
  10. UPDATE `wendang` SET `lasttime` = 1773095979 WHERE `id` = 370729 [ RunTime:0.001778s ]
  11. SELECT * FROM `wendang` WHERE `id` < 370729 ORDER BY `id` DESC LIMIT 1 [ RunTime:0.001965s ]
  12. SELECT * FROM `wendang` WHERE `id` > 370729 ORDER BY `id` ASC LIMIT 1 [ RunTime:0.001979s ]
  13. SELECT * FROM `wendang` WHERE `id` <> 370729 ORDER BY `id` DESC LIMIT 10 [ RunTime:0.004644s ]
  14. SELECT * FROM `wendang` WHERE `id` <> 370729 ORDER BY `id` DESC LIMIT 10,10 [ RunTime:0.005824s ]
  15. SELECT * FROM `wendang` WHERE `id` <> 370729 ORDER BY `id` DESC LIMIT 20,10 [ RunTime:0.015753s ]
0.161709s