当前位置:首页>文档>备战2023年高考物理考试易错题—易错点21带点粒子在磁场、组合场和叠加场中的运动_4.2025物理总复习_2023年新高复习资料_一轮复习_备战2023新高考物理一轮复习考试易错题(含答案)

备战2023年高考物理考试易错题—易错点21带点粒子在磁场、组合场和叠加场中的运动_4.2025物理总复习_2023年新高复习资料_一轮复习_备战2023新高考物理一轮复习考试易错题(含答案)

  • 2026-03-10 06:42:40 2026-03-10 06:42:40

文档预览

备战2023年高考物理考试易错题—易错点21带点粒子在磁场、组合场和叠加场中的运动_4.2025物理总复习_2023年新高复习资料_一轮复习_备战2023新高考物理一轮复习考试易错题(含答案)
备战2023年高考物理考试易错题—易错点21带点粒子在磁场、组合场和叠加场中的运动_4.2025物理总复习_2023年新高复习资料_一轮复习_备战2023新高考物理一轮复习考试易错题(含答案)
备战2023年高考物理考试易错题—易错点21带点粒子在磁场、组合场和叠加场中的运动_4.2025物理总复习_2023年新高复习资料_一轮复习_备战2023新高考物理一轮复习考试易错题(含答案)
备战2023年高考物理考试易错题—易错点21带点粒子在磁场、组合场和叠加场中的运动_4.2025物理总复习_2023年新高复习资料_一轮复习_备战2023新高考物理一轮复习考试易错题(含答案)
备战2023年高考物理考试易错题—易错点21带点粒子在磁场、组合场和叠加场中的运动_4.2025物理总复习_2023年新高复习资料_一轮复习_备战2023新高考物理一轮复习考试易错题(含答案)
备战2023年高考物理考试易错题—易错点21带点粒子在磁场、组合场和叠加场中的运动_4.2025物理总复习_2023年新高复习资料_一轮复习_备战2023新高考物理一轮复习考试易错题(含答案)
备战2023年高考物理考试易错题—易错点21带点粒子在磁场、组合场和叠加场中的运动_4.2025物理总复习_2023年新高复习资料_一轮复习_备战2023新高考物理一轮复习考试易错题(含答案)
备战2023年高考物理考试易错题—易错点21带点粒子在磁场、组合场和叠加场中的运动_4.2025物理总复习_2023年新高复习资料_一轮复习_备战2023新高考物理一轮复习考试易错题(含答案)
备战2023年高考物理考试易错题—易错点21带点粒子在磁场、组合场和叠加场中的运动_4.2025物理总复习_2023年新高复习资料_一轮复习_备战2023新高考物理一轮复习考试易错题(含答案)

文档信息

文档格式
doc
文档大小
0.617 MB
文档页数
9 页
上传时间
2026-03-10 06:42:40

文档内容

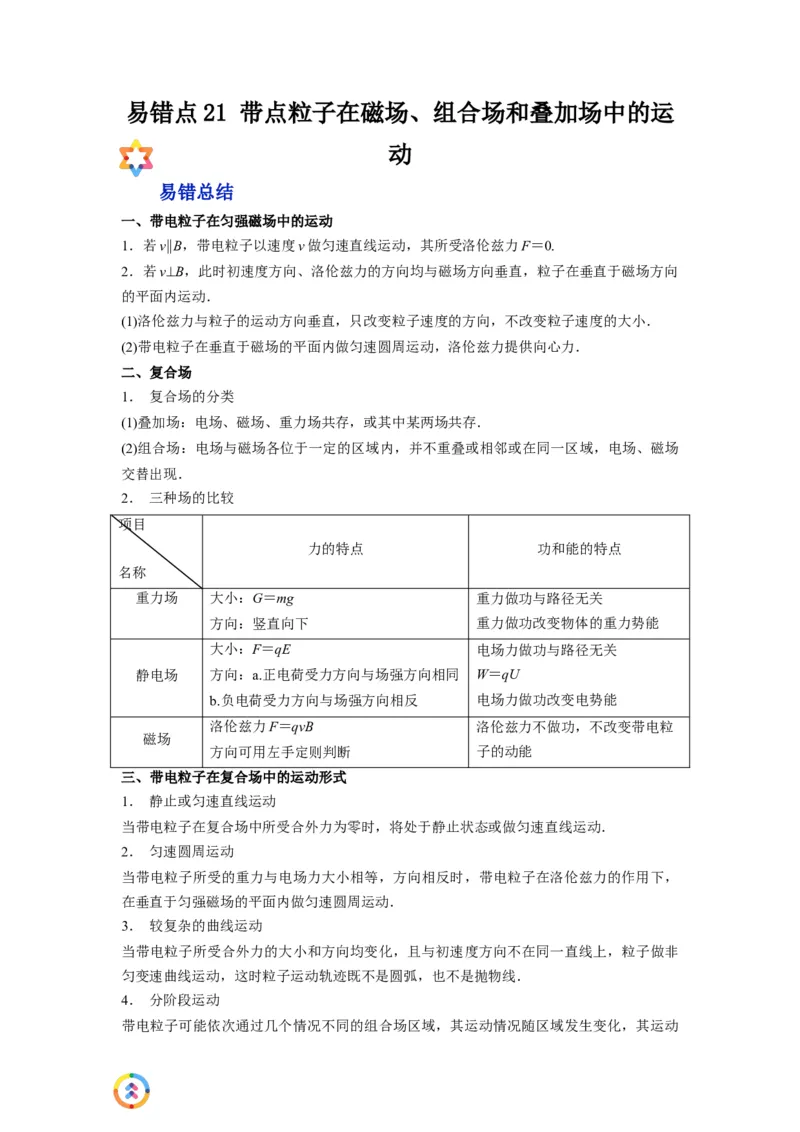
易错点 21 带点粒子在磁场、组合场和叠加场中的运 动 易错总结 一、带电粒子在匀强磁场中的运动 1.若v∥B,带电粒子以速度v做匀速直线运动,其所受洛伦兹力F=0. 2.若v⊥B,此时初速度方向、洛伦兹力的方向均与磁场方向垂直,粒子在垂直于磁场方向 的平面内运动. (1)洛伦兹力与粒子的运动方向垂直,只改变粒子速度的方向,不改变粒子速度的大小. (2)带电粒子在垂直于磁场的平面内做匀速圆周运动,洛伦兹力提供向心力. 二、复合场 1. 复合场的分类 (1)叠加场:电场、磁场、重力场共存,或其中某两场共存. (2)组合场:电场与磁场各位于一定的区域内,并不重叠或相邻或在同一区域,电场、磁场 交替出现. 2. 三种场的比较 项目 力的特点 功和能的特点 名称 重力场 大小:G=mg 重力做功与路径无关 方向:竖直向下 重力做功改变物体的重力势能 大小:F=qE 电场力做功与路径无关 静电场 方向:a.正电荷受力方向与场强方向相同 W=qU b.负电荷受力方向与场强方向相反 电场力做功改变电势能 洛伦兹力F=qvB 洛伦兹力不做功,不改变带电粒 磁场 方向可用左手定则判断 子的动能 三、带电粒子在复合场中的运动形式 1. 静止或匀速直线运动 当带电粒子在复合场中所受合外力为零时,将处于静止状态或做匀速直线运动. 2. 匀速圆周运动 当带电粒子所受的重力与电场力大小相等,方向相反时,带电粒子在洛伦兹力的作用下, 在垂直于匀强磁场的平面内做匀速圆周运动. 3. 较复杂的曲线运动 当带电粒子所受合外力的大小和方向均变化,且与初速度方向不在同一直线上,粒子做非 匀变速曲线运动,这时粒子运动轨迹既不是圆弧,也不是抛物线. 4. 分阶段运动 带电粒子可能依次通过几个情况不同的组合场区域,其运动情况随区域发生变化,其运动过程由几种不同的运动阶段组成. 解题方法 一、带电粒子在匀强磁场中的圆周运动 1.圆心的确定 圆心位置的确定通常有以下两种基本方法: (1)已知入射方向和出射方向时,可以过入射点和出射点作垂直于入射方向和出射方向的直 线,两条直线的交点就是圆弧轨道的圆心(如图甲所示,P为入射点,M为出射点). (2)已知入射方向和出射点的位置时,可以过入射点作入射方向的垂线,连线入射点和出射 点,作其中垂线,这两条垂线的交点就是圆弧轨道的圆心(如图乙所示,P为入射点,M为 出射点). 2.半径的确定 半径的计算一般利用几何知识解直角三角形.做题时一定要作好辅助线,由圆的半径和其 他几何边构成直角三角形.由直角三角形的边角关系或勾股定理求解. 3.粒子在匀强磁场中运动时间的确定 (1)粒子在匀强磁场中运动一周的时间为 T,当粒子运动轨迹的圆弧所对应的圆心角为 α时, 其运动时间t=T(或t=T). 确定圆心角时,利用好几个角的关系,即圆心角=偏向角=2倍弦切角. (2)当v一定时,粒子在匀强磁场中运动的时间t=,l为带电粒子通过的弧长. 二、带电粒子在组合场中的运动 1.组合场:电场与磁场各位于一定的区域内,并不重叠,一般为两场相邻或在同一区域电 场、磁场交替出现. 2.解题时要弄清楚场的性质、场的方向、强弱、范围等. 3.要正确进行受力分析,确定带电粒子的运动状态. (1)仅在电场中运动 ①若初速度v 与电场线平行,粒子做匀变速直线运动; 0 ②若初速度v 与电场线垂直,粒子做类平抛运动. 0 (2)仅在磁场中运动 ①若初速度v 与磁感线平行,粒子做匀速直线运动; 0 ②若初速度v 与磁感线垂直,粒子做匀速圆周运动. 0 4.分析带电粒子的运动过程,画出运动轨迹是解题的关键. 特别提醒 从一个场射出的末速度是进入另一个场的初速度,因此两场界面处的速度(大小 和方向)是联系两运动的桥梁,求解速度是重中之重.三、带电粒子在叠加场中的运动 1. 带电粒子在叠加场中无约束情况下的运动情况分类 (1)磁场力、重力并存 ①若重力和洛伦兹力平衡,则带电体做匀速直线运动. ②若重力和洛伦兹力不平衡,则带电体将做复杂的曲线运动,因洛伦兹力不做功,故机械 能守恒,由此可求解问题. (2)电场力、磁场力并存(不计重力的微观粒子) ①若电场力和洛伦兹力平衡,则带电体做匀速直线运动. ②若电场力和洛伦兹力不平衡,则带电体将做复杂的曲线运动,因洛伦兹力不做功,可用 动能定理求解问题. (3)电场力、磁场力、重力并存 ①若三力平衡,一定做匀速直线运动. ②若重力与电场力平衡,一定做匀速圆周运动. ③若合力不为零且与速度方向不垂直,将做复杂的曲线运动,因洛伦兹力不做功,可用能 量守恒或动能定理求解问题. 2. 带电粒子在叠加场中有约束情况下的运动 带电体在复合场中受轻杆、轻绳、圆环、轨道等约束的情况下,常见的运动形式有直线运 动和圆周运动,此时解题要通过受力分析明确变力、恒力做功情况,并注意洛伦兹力不做 功的特点,运用动能定理、能量守恒定律结合牛顿运动定律求出结果. 3.处理带电粒子在叠加场中的运动的基本思路 (1)弄清叠加场的组成. (2)进行受力分析,确定带电粒子的运动状态,注意运动情况和受力情况的结合. (3)画出粒子运动轨迹,灵活选择不同的运动规律. 当带电粒子在叠加场中做匀速直线运动时,根据受力平衡列方程求解. 当带电粒子在叠加场中做匀速圆周运动时,一定是电场力和重力平衡,洛伦兹力提供向心 力,应用平衡条件和牛顿运动定律分别列方程求解. 当带电粒子做复杂曲线运动时,一般用动能定理或能量守恒定律求解. 【易错跟踪训练】 易错类型1:对物理概念理解不透彻 1.(2020·全国高三课时练习)用洛伦兹力演示仪可以观察电子在磁场中的运动径迹.图 (甲)是洛伦兹力演示仪的实物图,图(乙)是结构示意图.励磁线圈通电后可以产生垂直纸面 的匀强磁场,励磁线圈中的电流越大,产生的磁场越强.图(乙)中电子经电子枪中的加速 电场加速后水平向左垂直磁感线方向射入磁场.下列关于实验现象和分析正确的是 ( )A.仅增大励磁线圈中的电流,电子束径迹的半径变小 B.仅升高电子枪加速电场的电压,电子束径迹的半径变小 C.仅升高电子枪加速电场的电压,电子做圆周运动的周期将变小 D.要使电子形成如图(乙)中的运动径迹,励磁线圈应通以逆时针方向的电流 2.(2020·墨江哈尼族自治县民族学校)如图所示,两个带电粒子M和N,以相同的速度 经小孔S垂直进入同一匀强磁场,运行的半圆轨迹如图两种虚线所示,下列表述正确的是 ( ) A.M带负电,N带正电 B.M的质量大于N的质量 C.M的带电量小于N的带电量 D.M的运行时间不可能等于N的运行时间 3.(2020·全国高三专题练习)如图所示,在足够长的水平线上方有方向垂直纸面向里的 范围足够大的匀强磁场区域,一带负电的粒子 P 从 a 点沿 θ =45°方向以初速度 v 垂直磁 场方向射入磁场中,经时间 t 从 b 点射出磁场.不计粒子重力,下列说法不正确的是( ) A.粒子射出磁场时与水平线的夹角为 θ B.若 P 的初速度增大为 2v,粒子射出磁场时与水平线的夹角为 2θ C.若P的初速度增大为2v,则射出磁场所需时间仍为t D.若磁场方向垂直纸面向外,粒子 P 还是从 a 点沿 θ=45°方向以初速度 v 垂直磁场方 向射入磁场中,则射出磁场所需时间为 3t 4.(2021·辽宁高三专题练习)如图所示,正三角形abc区域内存在着方向垂直于纸面向 外的匀强磁场,三角形的边长为4L.一个带电粒子(重力不计)从ab边的中点O以垂直 于ab边的速度v进入磁场,粒子恰好从bc边的中点d飞出磁场,若将该粒子进入磁场的速 度方向从图示位置逆时针旋转60°,同时改变速度的大小,发现粒子仍可以从d点飞出磁场.下列说法不正确的是( ) A.第二次粒子的速度大小应为 B.第二次粒子在磁场中运动时间是第一次的2倍 C.两次粒子从d点飞出磁场时速度方向夹角为 D.粒子两次做圆周运动的圆心间距为 5.(2020·全国高三专题练习)如图所示,带电小球沿竖直的光滑绝缘圆弧形轨道内侧来 回往复运动,匀强磁场方向水平,它向左或向右运动通过最低点时,下列说法错误的是 ( ) A.加速度大小相等 B.速度大小相等 C.所受洛伦兹力大小相等 D.轨道对它的支持力大小相等 6.(2019·浙江高三月考)带电粒子垂直进入匀强电场或匀强磁场中时粒子将发生偏转, 称这种电场为偏转电场,这种磁场为偏转磁场.下列说法错误的是(重力不计)( ) A.欲把速度不同的同种带电粒子分开,既可采用偏转电场,也可采用偏转磁场 B.欲把动能相同的质子和α粒子分开,只能采用偏转电场 C.欲把由静止经同一电场加速的质子和α粒子分开,偏转电场和偏转磁场均可采用 D.欲把初速度相同而比荷不同的带电粒子分开,偏转电场和偏转磁场均可采用 7.(2020·全国)如图所示是磁流体发电机示意图,两块面积均为S的相同平行金属板 M、N相距为L,板间匀强磁场的磁感应强度为B,等离子体(即高温下的电离气体,含有 大量的正、负离子,且整体显中性)以速度v不断射入两平行金属极板间,两极板间存在 着如图所示的匀强磁场。关于磁流体发电机产生的电动势E的大小,下列说法不正确的是 ( ) A.与等离子体所带的电荷量成正比 B.与等离子体速度v的大小成正比 C.与两板间的距离的大小成正比 D.与两板间匀强磁场的磁感应强度的大小成正比 8.(2017·云南民族大学附属中学高三期末)如图所示,已知一带电小球在光滑绝缘的水 平面上从静止开始经电压U加速后,水平进入互相垂直的匀强电场E和匀强磁场B的复合 场中 和B已知 ,小球在此空间的竖直面内做匀速圆周运动,则下列说法不正确的是 A.小球可能带负电 B.小球做匀速圆周运动的半径为 C.小球做匀速圆周运动的周期为 D.若电压U增大,则小球做匀速圆周运动的周期变大 易错类型2:挖掘隐含条件、临界条件不够 1.(2020·全国高三课时练习)如图是云室的拍摄照片,云室中加了垂直于照片向外的匀 强磁场,图中 、 、 、 是从 点发出的比荷相同的四种粒子的径迹,下列说法中 正确的是( ) A.打到 点的粒子带正电,运动速率最小 B.打到 点的粒子带负电,运动速率最小 C.打到 点的粒子带正电,运动速率最大 D.打到 点的粒子带负电,运动速率最大 2.(2020·全国高三课时练习)如图所示,一粒子发射源P能够在纸面内向各个方向发射 速率为v、比荷为k的带正电粒子,空间存在垂直纸面向里的匀强磁场(图中未画出),不 考虑粒子间的相互作用和粒子重力,已知粒子做圆周运动的半径大小为d,纸面内另一点A 距P的距离恰为d,则( )A.磁感应强度的大小为 B.粒子在磁场中均沿顺时针方向做圆周运动 C.粒子从P出发至少经过时间 到达A点 D.同一时刻发射出的带电粒子到达A点的时间差为 3.(2019·全国高三专题练习)如图所示,真空中有沿水平方向垂直于纸面向里的匀强磁 场B,还有方向竖直向上的匀强电场E,三个带电液滴(可视为质点)甲、乙、丙带有等 量同种电荷.已知甲静止,乙水平向左匀速运动,丙水平向右匀速运动.则下列说法正确 的是( ) A.三个液滴都带负电 B.丙质量最大,甲质量次之,乙质量最小 C.若仅撤去磁场,甲可能做匀加速直线运动 D.若仅撤去电场,乙和丙可能做匀速圆周运动 4.(2020·河南)回旋加速器是加速带电粒子的装置,其核心部分是分别与高频交流电源 两极相连接的两个D形金属盒两盒间的狭缝中形成周期性变化的电场,使粒子在通过狭缝 时都能得到加速,两D形金属盒处于垂直于盒底的匀强磁场中,如图所示。设D形盒半径 为R。若用回旋加速器加速质子时,匀强磁场的磁感应强度为B,高频交流电频率为f。则 下列说法正确的是( ) A.质子的回旋频率等于2f B.质子被电场加速的最大动能与加速电压有关 C.质子被加速后的最大速度不可能超过2πfR D.不改变B和f,该回旋加速器也能用于加速α粒子 5.(2010·湖北)在某平面上有一半径为R的圆形区域,区域内外均有垂直于该平面的匀强磁场,圆外磁场范围足够大,已知两部分磁场方向相反且磁感应强度都为B,方向如图 所示.现在圆形区域的边界上的A点有一个电量为 ,质量为 的带电粒子以沿半径且垂 直于磁场方向向圆外的速度经过该圆形边界,已知该粒子只受到磁场对它的作用力. (1)若粒子在其与圆心O连线旋转一周时恰好能回到A点,试救济 粒子运动速度V的可 能值. (2)在粒子恰能回到A点的情况下,求该粒子回到A点所需的最短时间. 6.(2020·江西省兴国县第三中学高三月考)如图,直线MN右侧分布着范围足够大的匀 强磁场,磁感应强度大小为B,方向垂直于纸面向里.磁场中有一点P,距离O点为L, O、P连线与MN的夹角为θ.一群质量为m、电荷量为-q(q>0)的粒子,从MN上的O 点以大小不同的速度沿纸面向各个方向射入磁场中.忽略所有粒子的重力和粒子间相互作 用,求 (1)能够通过P点的带电粒子的最小速度; (2)带电粒子从O点到达P点所用最长时间. 7.(2021·广东高三专题练习)如图所示,平面直角坐标系 内有一圆形匀强磁场区域 其圆心在坐标为(0,R)的 点,半径为 ,磁场的磁感应强度大小为 ,方向垂直坐标 平面向里,在磁场区域的右侧 的区域内有范围足够大的匀强电场区域,电场强度为 E,方向沿 轴正方向,一带负电粒子从 点沿 轴正方向以一定的初速度射入磁场区域, 并恰好从 点沿x轴正方向射出磁场区域,进入电场偏转后经x轴(2R,0)离开电场, 不计带电粒子的重力和空气阻力。 (1)求带电粒子的初速度大小 ; (2)粒子从进入磁场到离开电场的时间 。8.(2020·全国)如图甲所示,带正电粒子以水平速度v 从平行金属板MN间中线OO′连 0 续射入电场中.MN板间接有如图乙所示的随时间t变化的电压U ,两板间电场可看做是 MN 均匀的,且两板外无电场.紧邻金属板右侧有垂直纸面向里的匀强磁场B,分界线为CD, EF为屏幕.金属板间距为d,长度为l,磁场的宽度为d.已知:B=5×10-3 T,l=d=0.2 m,每个带正电粒子的速度v=105 m/s,比荷为 =108 C/kg,重力忽略不计,在每个粒子 0 通过电场区域的极短时间内,电场可视作是恒定不变的.试求: (1)带电粒子进入磁场做圆周运动的最小半径; (2)带电粒子射出电场时的最大速度; (3)带电粒子打在屏幕上的范围.
基本 文件 流程 错误 SQL 调试
  1. 请求信息 : 2026-03-10 06:47:09 HTTP/1.1 GET : https://www.yeyulingfeng.com/wendang/370833.html
  2. 运行时间 : 0.111151s [ 吞吐率:9.00req/s ] 内存消耗:5,498.84kb 文件加载:144
  3. 缓存信息 : 0 reads,0 writes
  4. 会话信息 : SESSION_ID=77ca00788156f943b8f7c2def2e83106
  1. /yingpanguazai/ssd/ssd1/www/wwww.yeyulingfeng.com/public/index.php ( 0.79 KB )
  2. /yingpanguazai/ssd/ssd1/www/wwww.yeyulingfeng.com/vendor/autoload.php ( 0.17 KB )
  3. /yingpanguazai/ssd/ssd1/www/wwww.yeyulingfeng.com/vendor/composer/autoload_real.php ( 2.49 KB )
  4. /yingpanguazai/ssd/ssd1/www/wwww.yeyulingfeng.com/vendor/composer/platform_check.php ( 0.90 KB )
  5. /yingpanguazai/ssd/ssd1/www/wwww.yeyulingfeng.com/vendor/composer/ClassLoader.php ( 14.03 KB )
  6. /yingpanguazai/ssd/ssd1/www/wwww.yeyulingfeng.com/vendor/composer/autoload_static.php ( 6.05 KB )
  7. /yingpanguazai/ssd/ssd1/www/wwww.yeyulingfeng.com/vendor/topthink/think-helper/src/helper.php ( 8.34 KB )
  8. /yingpanguazai/ssd/ssd1/www/wwww.yeyulingfeng.com/vendor/topthink/think-validate/src/helper.php ( 2.19 KB )
  9. /yingpanguazai/ssd/ssd1/www/wwww.yeyulingfeng.com/vendor/ralouphie/getallheaders/src/getallheaders.php ( 1.60 KB )
  10. /yingpanguazai/ssd/ssd1/www/wwww.yeyulingfeng.com/vendor/topthink/think-orm/src/helper.php ( 1.47 KB )
  11. /yingpanguazai/ssd/ssd1/www/wwww.yeyulingfeng.com/vendor/topthink/think-orm/stubs/load_stubs.php ( 0.16 KB )
  12. /yingpanguazai/ssd/ssd1/www/wwww.yeyulingfeng.com/vendor/topthink/framework/src/think/Exception.php ( 1.69 KB )
  13. /yingpanguazai/ssd/ssd1/www/wwww.yeyulingfeng.com/vendor/topthink/think-container/src/Facade.php ( 2.71 KB )
  14. /yingpanguazai/ssd/ssd1/www/wwww.yeyulingfeng.com/vendor/symfony/deprecation-contracts/function.php ( 0.99 KB )
  15. /yingpanguazai/ssd/ssd1/www/wwww.yeyulingfeng.com/vendor/symfony/polyfill-mbstring/bootstrap.php ( 8.26 KB )
  16. /yingpanguazai/ssd/ssd1/www/wwww.yeyulingfeng.com/vendor/symfony/polyfill-mbstring/bootstrap80.php ( 9.78 KB )
  17. /yingpanguazai/ssd/ssd1/www/wwww.yeyulingfeng.com/vendor/symfony/var-dumper/Resources/functions/dump.php ( 1.49 KB )
  18. /yingpanguazai/ssd/ssd1/www/wwww.yeyulingfeng.com/vendor/topthink/think-dumper/src/helper.php ( 0.18 KB )
  19. /yingpanguazai/ssd/ssd1/www/wwww.yeyulingfeng.com/vendor/symfony/var-dumper/VarDumper.php ( 4.30 KB )
  20. /yingpanguazai/ssd/ssd1/www/wwww.yeyulingfeng.com/vendor/guzzlehttp/guzzle/src/functions_include.php ( 0.16 KB )
  21. /yingpanguazai/ssd/ssd1/www/wwww.yeyulingfeng.com/vendor/guzzlehttp/guzzle/src/functions.php ( 5.54 KB )
  22. /yingpanguazai/ssd/ssd1/www/wwww.yeyulingfeng.com/vendor/topthink/framework/src/think/App.php ( 15.30 KB )
  23. /yingpanguazai/ssd/ssd1/www/wwww.yeyulingfeng.com/vendor/topthink/think-container/src/Container.php ( 15.76 KB )
  24. /yingpanguazai/ssd/ssd1/www/wwww.yeyulingfeng.com/vendor/psr/container/src/ContainerInterface.php ( 1.02 KB )
  25. /yingpanguazai/ssd/ssd1/www/wwww.yeyulingfeng.com/app/provider.php ( 0.19 KB )
  26. /yingpanguazai/ssd/ssd1/www/wwww.yeyulingfeng.com/vendor/topthink/framework/src/think/Http.php ( 6.04 KB )
  27. /yingpanguazai/ssd/ssd1/www/wwww.yeyulingfeng.com/vendor/topthink/think-helper/src/helper/Str.php ( 7.29 KB )
  28. /yingpanguazai/ssd/ssd1/www/wwww.yeyulingfeng.com/vendor/topthink/framework/src/think/Env.php ( 4.68 KB )
  29. /yingpanguazai/ssd/ssd1/www/wwww.yeyulingfeng.com/app/common.php ( 0.03 KB )
  30. /yingpanguazai/ssd/ssd1/www/wwww.yeyulingfeng.com/vendor/topthink/framework/src/helper.php ( 18.78 KB )
  31. /yingpanguazai/ssd/ssd1/www/wwww.yeyulingfeng.com/vendor/topthink/framework/src/think/Config.php ( 5.54 KB )
  32. /yingpanguazai/ssd/ssd1/www/wwww.yeyulingfeng.com/config/alipay.php ( 3.59 KB )
  33. /yingpanguazai/ssd/ssd1/www/wwww.yeyulingfeng.com/vendor/topthink/framework/src/think/facade/Env.php ( 1.67 KB )
  34. /yingpanguazai/ssd/ssd1/www/wwww.yeyulingfeng.com/config/app.php ( 0.95 KB )
  35. /yingpanguazai/ssd/ssd1/www/wwww.yeyulingfeng.com/config/cache.php ( 0.78 KB )
  36. /yingpanguazai/ssd/ssd1/www/wwww.yeyulingfeng.com/config/console.php ( 0.23 KB )
  37. /yingpanguazai/ssd/ssd1/www/wwww.yeyulingfeng.com/config/cookie.php ( 0.56 KB )
  38. /yingpanguazai/ssd/ssd1/www/wwww.yeyulingfeng.com/config/database.php ( 2.48 KB )
  39. /yingpanguazai/ssd/ssd1/www/wwww.yeyulingfeng.com/config/filesystem.php ( 0.61 KB )
  40. /yingpanguazai/ssd/ssd1/www/wwww.yeyulingfeng.com/config/lang.php ( 0.91 KB )
  41. /yingpanguazai/ssd/ssd1/www/wwww.yeyulingfeng.com/config/log.php ( 1.35 KB )
  42. /yingpanguazai/ssd/ssd1/www/wwww.yeyulingfeng.com/config/middleware.php ( 0.19 KB )
  43. /yingpanguazai/ssd/ssd1/www/wwww.yeyulingfeng.com/config/route.php ( 1.89 KB )
  44. /yingpanguazai/ssd/ssd1/www/wwww.yeyulingfeng.com/config/session.php ( 0.57 KB )
  45. /yingpanguazai/ssd/ssd1/www/wwww.yeyulingfeng.com/config/trace.php ( 0.34 KB )
  46. /yingpanguazai/ssd/ssd1/www/wwww.yeyulingfeng.com/config/view.php ( 0.82 KB )
  47. /yingpanguazai/ssd/ssd1/www/wwww.yeyulingfeng.com/app/event.php ( 0.25 KB )
  48. /yingpanguazai/ssd/ssd1/www/wwww.yeyulingfeng.com/vendor/topthink/framework/src/think/Event.php ( 7.67 KB )
  49. /yingpanguazai/ssd/ssd1/www/wwww.yeyulingfeng.com/app/service.php ( 0.13 KB )
  50. /yingpanguazai/ssd/ssd1/www/wwww.yeyulingfeng.com/app/AppService.php ( 0.26 KB )
  51. /yingpanguazai/ssd/ssd1/www/wwww.yeyulingfeng.com/vendor/topthink/framework/src/think/Service.php ( 1.64 KB )
  52. /yingpanguazai/ssd/ssd1/www/wwww.yeyulingfeng.com/vendor/topthink/framework/src/think/Lang.php ( 7.35 KB )
  53. /yingpanguazai/ssd/ssd1/www/wwww.yeyulingfeng.com/vendor/topthink/framework/src/lang/zh-cn.php ( 13.70 KB )
  54. /yingpanguazai/ssd/ssd1/www/wwww.yeyulingfeng.com/vendor/topthink/framework/src/think/initializer/Error.php ( 3.31 KB )
  55. /yingpanguazai/ssd/ssd1/www/wwww.yeyulingfeng.com/vendor/topthink/framework/src/think/initializer/RegisterService.php ( 1.33 KB )
  56. /yingpanguazai/ssd/ssd1/www/wwww.yeyulingfeng.com/vendor/services.php ( 0.14 KB )
  57. /yingpanguazai/ssd/ssd1/www/wwww.yeyulingfeng.com/vendor/topthink/framework/src/think/service/PaginatorService.php ( 1.52 KB )
  58. /yingpanguazai/ssd/ssd1/www/wwww.yeyulingfeng.com/vendor/topthink/framework/src/think/service/ValidateService.php ( 0.99 KB )
  59. /yingpanguazai/ssd/ssd1/www/wwww.yeyulingfeng.com/vendor/topthink/framework/src/think/service/ModelService.php ( 2.04 KB )
  60. /yingpanguazai/ssd/ssd1/www/wwww.yeyulingfeng.com/vendor/topthink/think-trace/src/Service.php ( 0.77 KB )
  61. /yingpanguazai/ssd/ssd1/www/wwww.yeyulingfeng.com/vendor/topthink/framework/src/think/Middleware.php ( 6.72 KB )
  62. /yingpanguazai/ssd/ssd1/www/wwww.yeyulingfeng.com/vendor/topthink/framework/src/think/initializer/BootService.php ( 0.77 KB )
  63. /yingpanguazai/ssd/ssd1/www/wwww.yeyulingfeng.com/vendor/topthink/think-orm/src/Paginator.php ( 11.86 KB )
  64. /yingpanguazai/ssd/ssd1/www/wwww.yeyulingfeng.com/vendor/topthink/think-validate/src/Validate.php ( 63.20 KB )
  65. /yingpanguazai/ssd/ssd1/www/wwww.yeyulingfeng.com/vendor/topthink/think-orm/src/Model.php ( 23.55 KB )
  66. /yingpanguazai/ssd/ssd1/www/wwww.yeyulingfeng.com/vendor/topthink/think-orm/src/model/concern/Attribute.php ( 21.05 KB )
  67. /yingpanguazai/ssd/ssd1/www/wwww.yeyulingfeng.com/vendor/topthink/think-orm/src/model/concern/AutoWriteData.php ( 4.21 KB )
  68. /yingpanguazai/ssd/ssd1/www/wwww.yeyulingfeng.com/vendor/topthink/think-orm/src/model/concern/Conversion.php ( 6.44 KB )
  69. /yingpanguazai/ssd/ssd1/www/wwww.yeyulingfeng.com/vendor/topthink/think-orm/src/model/concern/DbConnect.php ( 5.16 KB )
  70. /yingpanguazai/ssd/ssd1/www/wwww.yeyulingfeng.com/vendor/topthink/think-orm/src/model/concern/ModelEvent.php ( 2.33 KB )
  71. /yingpanguazai/ssd/ssd1/www/wwww.yeyulingfeng.com/vendor/topthink/think-orm/src/model/concern/RelationShip.php ( 28.29 KB )
  72. /yingpanguazai/ssd/ssd1/www/wwww.yeyulingfeng.com/vendor/topthink/think-helper/src/contract/Arrayable.php ( 0.09 KB )
  73. /yingpanguazai/ssd/ssd1/www/wwww.yeyulingfeng.com/vendor/topthink/think-helper/src/contract/Jsonable.php ( 0.13 KB )
  74. /yingpanguazai/ssd/ssd1/www/wwww.yeyulingfeng.com/vendor/topthink/think-orm/src/model/contract/Modelable.php ( 0.09 KB )
  75. /yingpanguazai/ssd/ssd1/www/wwww.yeyulingfeng.com/vendor/topthink/framework/src/think/Db.php ( 2.88 KB )
  76. /yingpanguazai/ssd/ssd1/www/wwww.yeyulingfeng.com/vendor/topthink/think-orm/src/DbManager.php ( 8.52 KB )
  77. /yingpanguazai/ssd/ssd1/www/wwww.yeyulingfeng.com/vendor/topthink/framework/src/think/Log.php ( 6.28 KB )
  78. /yingpanguazai/ssd/ssd1/www/wwww.yeyulingfeng.com/vendor/topthink/framework/src/think/Manager.php ( 3.92 KB )
  79. /yingpanguazai/ssd/ssd1/www/wwww.yeyulingfeng.com/vendor/psr/log/src/LoggerTrait.php ( 2.69 KB )
  80. /yingpanguazai/ssd/ssd1/www/wwww.yeyulingfeng.com/vendor/psr/log/src/LoggerInterface.php ( 2.71 KB )
  81. /yingpanguazai/ssd/ssd1/www/wwww.yeyulingfeng.com/vendor/topthink/framework/src/think/Cache.php ( 4.92 KB )
  82. /yingpanguazai/ssd/ssd1/www/wwww.yeyulingfeng.com/vendor/psr/simple-cache/src/CacheInterface.php ( 4.71 KB )
  83. /yingpanguazai/ssd/ssd1/www/wwww.yeyulingfeng.com/vendor/topthink/think-helper/src/helper/Arr.php ( 16.63 KB )
  84. /yingpanguazai/ssd/ssd1/www/wwww.yeyulingfeng.com/vendor/topthink/framework/src/think/cache/driver/File.php ( 7.84 KB )
  85. /yingpanguazai/ssd/ssd1/www/wwww.yeyulingfeng.com/vendor/topthink/framework/src/think/cache/Driver.php ( 9.03 KB )
  86. /yingpanguazai/ssd/ssd1/www/wwww.yeyulingfeng.com/vendor/topthink/framework/src/think/contract/CacheHandlerInterface.php ( 1.99 KB )
  87. /yingpanguazai/ssd/ssd1/www/wwww.yeyulingfeng.com/app/Request.php ( 0.09 KB )
  88. /yingpanguazai/ssd/ssd1/www/wwww.yeyulingfeng.com/vendor/topthink/framework/src/think/Request.php ( 55.78 KB )
  89. /yingpanguazai/ssd/ssd1/www/wwww.yeyulingfeng.com/app/middleware.php ( 0.25 KB )
  90. /yingpanguazai/ssd/ssd1/www/wwww.yeyulingfeng.com/vendor/topthink/framework/src/think/Pipeline.php ( 2.61 KB )
  91. /yingpanguazai/ssd/ssd1/www/wwww.yeyulingfeng.com/vendor/topthink/think-trace/src/TraceDebug.php ( 3.40 KB )
  92. /yingpanguazai/ssd/ssd1/www/wwww.yeyulingfeng.com/vendor/topthink/framework/src/think/middleware/SessionInit.php ( 1.94 KB )
  93. /yingpanguazai/ssd/ssd1/www/wwww.yeyulingfeng.com/vendor/topthink/framework/src/think/Session.php ( 1.80 KB )
  94. /yingpanguazai/ssd/ssd1/www/wwww.yeyulingfeng.com/vendor/topthink/framework/src/think/session/driver/File.php ( 6.27 KB )
  95. /yingpanguazai/ssd/ssd1/www/wwww.yeyulingfeng.com/vendor/topthink/framework/src/think/contract/SessionHandlerInterface.php ( 0.87 KB )
  96. /yingpanguazai/ssd/ssd1/www/wwww.yeyulingfeng.com/vendor/topthink/framework/src/think/session/Store.php ( 7.12 KB )
  97. /yingpanguazai/ssd/ssd1/www/wwww.yeyulingfeng.com/vendor/topthink/framework/src/think/Route.php ( 23.73 KB )
  98. /yingpanguazai/ssd/ssd1/www/wwww.yeyulingfeng.com/vendor/topthink/framework/src/think/route/RuleName.php ( 5.75 KB )
  99. /yingpanguazai/ssd/ssd1/www/wwww.yeyulingfeng.com/vendor/topthink/framework/src/think/route/Domain.php ( 2.53 KB )
  100. /yingpanguazai/ssd/ssd1/www/wwww.yeyulingfeng.com/vendor/topthink/framework/src/think/route/RuleGroup.php ( 22.43 KB )
  101. /yingpanguazai/ssd/ssd1/www/wwww.yeyulingfeng.com/vendor/topthink/framework/src/think/route/Rule.php ( 26.95 KB )
  102. /yingpanguazai/ssd/ssd1/www/wwww.yeyulingfeng.com/vendor/topthink/framework/src/think/route/RuleItem.php ( 9.78 KB )
  103. /yingpanguazai/ssd/ssd1/www/wwww.yeyulingfeng.com/route/app.php ( 3.82 KB )
  104. /yingpanguazai/ssd/ssd1/www/wwww.yeyulingfeng.com/vendor/topthink/framework/src/think/facade/Route.php ( 4.70 KB )
  105. /yingpanguazai/ssd/ssd1/www/wwww.yeyulingfeng.com/vendor/topthink/framework/src/think/route/dispatch/Controller.php ( 4.74 KB )
  106. /yingpanguazai/ssd/ssd1/www/wwww.yeyulingfeng.com/vendor/topthink/framework/src/think/route/Dispatch.php ( 10.44 KB )
  107. /yingpanguazai/ssd/ssd1/www/wwww.yeyulingfeng.com/app/controller/Index.php ( 9.69 KB )
  108. /yingpanguazai/ssd/ssd1/www/wwww.yeyulingfeng.com/app/BaseController.php ( 2.05 KB )
  109. /yingpanguazai/ssd/ssd1/www/wwww.yeyulingfeng.com/vendor/topthink/think-orm/src/facade/Db.php ( 0.93 KB )
  110. /yingpanguazai/ssd/ssd1/www/wwww.yeyulingfeng.com/vendor/topthink/think-orm/src/db/connector/Mysql.php ( 5.44 KB )
  111. /yingpanguazai/ssd/ssd1/www/wwww.yeyulingfeng.com/vendor/topthink/think-orm/src/db/PDOConnection.php ( 52.47 KB )
  112. /yingpanguazai/ssd/ssd1/www/wwww.yeyulingfeng.com/vendor/topthink/think-orm/src/db/Connection.php ( 8.39 KB )
  113. /yingpanguazai/ssd/ssd1/www/wwww.yeyulingfeng.com/vendor/topthink/think-orm/src/db/ConnectionInterface.php ( 4.57 KB )
  114. /yingpanguazai/ssd/ssd1/www/wwww.yeyulingfeng.com/vendor/topthink/think-orm/src/db/builder/Mysql.php ( 16.58 KB )
  115. /yingpanguazai/ssd/ssd1/www/wwww.yeyulingfeng.com/vendor/topthink/think-orm/src/db/Builder.php ( 24.06 KB )
  116. /yingpanguazai/ssd/ssd1/www/wwww.yeyulingfeng.com/vendor/topthink/think-orm/src/db/BaseBuilder.php ( 27.50 KB )
  117. /yingpanguazai/ssd/ssd1/www/wwww.yeyulingfeng.com/vendor/topthink/think-orm/src/db/Query.php ( 15.71 KB )
  118. /yingpanguazai/ssd/ssd1/www/wwww.yeyulingfeng.com/vendor/topthink/think-orm/src/db/BaseQuery.php ( 45.13 KB )
  119. /yingpanguazai/ssd/ssd1/www/wwww.yeyulingfeng.com/vendor/topthink/think-orm/src/db/concern/TimeFieldQuery.php ( 7.43 KB )
  120. /yingpanguazai/ssd/ssd1/www/wwww.yeyulingfeng.com/vendor/topthink/think-orm/src/db/concern/AggregateQuery.php ( 3.26 KB )
  121. /yingpanguazai/ssd/ssd1/www/wwww.yeyulingfeng.com/vendor/topthink/think-orm/src/db/concern/ModelRelationQuery.php ( 20.07 KB )
  122. /yingpanguazai/ssd/ssd1/www/wwww.yeyulingfeng.com/vendor/topthink/think-orm/src/db/concern/ParamsBind.php ( 3.66 KB )
  123. /yingpanguazai/ssd/ssd1/www/wwww.yeyulingfeng.com/vendor/topthink/think-orm/src/db/concern/ResultOperation.php ( 7.01 KB )
  124. /yingpanguazai/ssd/ssd1/www/wwww.yeyulingfeng.com/vendor/topthink/think-orm/src/db/concern/WhereQuery.php ( 19.37 KB )
  125. /yingpanguazai/ssd/ssd1/www/wwww.yeyulingfeng.com/vendor/topthink/think-orm/src/db/concern/JoinAndViewQuery.php ( 7.11 KB )
  126. /yingpanguazai/ssd/ssd1/www/wwww.yeyulingfeng.com/vendor/topthink/think-orm/src/db/concern/TableFieldInfo.php ( 2.63 KB )
  127. /yingpanguazai/ssd/ssd1/www/wwww.yeyulingfeng.com/vendor/topthink/think-orm/src/db/concern/Transaction.php ( 2.77 KB )
  128. /yingpanguazai/ssd/ssd1/www/wwww.yeyulingfeng.com/vendor/topthink/framework/src/think/log/driver/File.php ( 5.96 KB )
  129. /yingpanguazai/ssd/ssd1/www/wwww.yeyulingfeng.com/vendor/topthink/framework/src/think/contract/LogHandlerInterface.php ( 0.86 KB )
  130. /yingpanguazai/ssd/ssd1/www/wwww.yeyulingfeng.com/vendor/topthink/framework/src/think/log/Channel.php ( 3.89 KB )
  131. /yingpanguazai/ssd/ssd1/www/wwww.yeyulingfeng.com/vendor/topthink/framework/src/think/event/LogRecord.php ( 1.02 KB )
  132. /yingpanguazai/ssd/ssd1/www/wwww.yeyulingfeng.com/vendor/topthink/think-helper/src/Collection.php ( 16.47 KB )
  133. /yingpanguazai/ssd/ssd1/www/wwww.yeyulingfeng.com/vendor/topthink/framework/src/think/facade/View.php ( 1.70 KB )
  134. /yingpanguazai/ssd/ssd1/www/wwww.yeyulingfeng.com/vendor/topthink/framework/src/think/View.php ( 4.39 KB )
  135. /yingpanguazai/ssd/ssd1/www/wwww.yeyulingfeng.com/vendor/topthink/framework/src/think/Response.php ( 8.81 KB )
  136. /yingpanguazai/ssd/ssd1/www/wwww.yeyulingfeng.com/vendor/topthink/framework/src/think/response/View.php ( 3.29 KB )
  137. /yingpanguazai/ssd/ssd1/www/wwww.yeyulingfeng.com/vendor/topthink/framework/src/think/Cookie.php ( 6.06 KB )
  138. /yingpanguazai/ssd/ssd1/www/wwww.yeyulingfeng.com/vendor/topthink/think-view/src/Think.php ( 8.38 KB )
  139. /yingpanguazai/ssd/ssd1/www/wwww.yeyulingfeng.com/vendor/topthink/framework/src/think/contract/TemplateHandlerInterface.php ( 1.60 KB )
  140. /yingpanguazai/ssd/ssd1/www/wwww.yeyulingfeng.com/vendor/topthink/think-template/src/Template.php ( 46.61 KB )
  141. /yingpanguazai/ssd/ssd1/www/wwww.yeyulingfeng.com/vendor/topthink/think-template/src/template/driver/File.php ( 2.41 KB )
  142. /yingpanguazai/ssd/ssd1/www/wwww.yeyulingfeng.com/vendor/topthink/think-template/src/template/contract/DriverInterface.php ( 0.86 KB )
  143. /yingpanguazai/ssd/ssd1/www/wwww.yeyulingfeng.com/runtime/temp/10a0c909b6afa23b5a52a2e2d58c3c0f.php ( 21.72 KB )
  144. /yingpanguazai/ssd/ssd1/www/wwww.yeyulingfeng.com/vendor/topthink/think-trace/src/Html.php ( 4.42 KB )
  1. CONNECT:[ UseTime:0.000524s ] mysql:host=127.0.0.1;port=3306;dbname=wenku;charset=utf8mb4
  2. SHOW FULL COLUMNS FROM `fenlei` [ RunTime:0.000699s ]
  3. SELECT * FROM `fenlei` WHERE `fid` = 0 [ RunTime:0.000245s ]
  4. SELECT * FROM `fenlei` WHERE `fid` = 63 [ RunTime:0.000311s ]
  5. SHOW FULL COLUMNS FROM `set` [ RunTime:0.000508s ]
  6. SELECT * FROM `set` [ RunTime:0.000184s ]
  7. SHOW FULL COLUMNS FROM `wendang` [ RunTime:0.000576s ]
  8. SELECT * FROM `wendang` WHERE `id` = 370833 LIMIT 1 [ RunTime:0.000434s ]
  9. UPDATE `wendang` SET `liulancishu` = 1 WHERE `id` = 370833 [ RunTime:0.008980s ]
  10. UPDATE `wendang` SET `lasttime` = 1773096429 WHERE `id` = 370833 [ RunTime:0.000587s ]
  11. SELECT * FROM `wendang` WHERE `id` < 370833 ORDER BY `id` DESC LIMIT 1 [ RunTime:0.001292s ]
  12. SELECT * FROM `wendang` WHERE `id` > 370833 ORDER BY `id` ASC LIMIT 1 [ RunTime:0.000431s ]
  13. SELECT * FROM `wendang` WHERE `id` <> 370833 ORDER BY `id` DESC LIMIT 10 [ RunTime:0.001073s ]
  14. SELECT * FROM `wendang` WHERE `id` <> 370833 ORDER BY `id` DESC LIMIT 10,10 [ RunTime:0.002343s ]
  15. SELECT * FROM `wendang` WHERE `id` <> 370833 ORDER BY `id` DESC LIMIT 20,10 [ RunTime:0.002660s ]
0.112814s