当前位置:首页>文档>备战2023年高考物理考试易错题—易错点29原子原子核答案_4.2025物理总复习_2023年新高复习资料_一轮复习_备战2023新高考物理一轮复习考试易错题(含答案)

备战2023年高考物理考试易错题—易错点29原子原子核答案_4.2025物理总复习_2023年新高复习资料_一轮复习_备战2023新高考物理一轮复习考试易错题(含答案)

  • 2026-03-23 13:18:20 2026-03-10 06:46:55

文档预览

备战2023年高考物理考试易错题—易错点29原子原子核答案_4.2025物理总复习_2023年新高复习资料_一轮复习_备战2023新高考物理一轮复习考试易错题(含答案)
备战2023年高考物理考试易错题—易错点29原子原子核答案_4.2025物理总复习_2023年新高复习资料_一轮复习_备战2023新高考物理一轮复习考试易错题(含答案)
备战2023年高考物理考试易错题—易错点29原子原子核答案_4.2025物理总复习_2023年新高复习资料_一轮复习_备战2023新高考物理一轮复习考试易错题(含答案)
备战2023年高考物理考试易错题—易错点29原子原子核答案_4.2025物理总复习_2023年新高复习资料_一轮复习_备战2023新高考物理一轮复习考试易错题(含答案)
备战2023年高考物理考试易错题—易错点29原子原子核答案_4.2025物理总复习_2023年新高复习资料_一轮复习_备战2023新高考物理一轮复习考试易错题(含答案)
备战2023年高考物理考试易错题—易错点29原子原子核答案_4.2025物理总复习_2023年新高复习资料_一轮复习_备战2023新高考物理一轮复习考试易错题(含答案)
备战2023年高考物理考试易错题—易错点29原子原子核答案_4.2025物理总复习_2023年新高复习资料_一轮复习_备战2023新高考物理一轮复习考试易错题(含答案)
备战2023年高考物理考试易错题—易错点29原子原子核答案_4.2025物理总复习_2023年新高复习资料_一轮复习_备战2023新高考物理一轮复习考试易错题(含答案)
备战2023年高考物理考试易错题—易错点29原子原子核答案_4.2025物理总复习_2023年新高复习资料_一轮复习_备战2023新高考物理一轮复习考试易错题(含答案)
备战2023年高考物理考试易错题—易错点29原子原子核答案_4.2025物理总复习_2023年新高复习资料_一轮复习_备战2023新高考物理一轮复习考试易错题(含答案)
备战2023年高考物理考试易错题—易错点29原子原子核答案_4.2025物理总复习_2023年新高复习资料_一轮复习_备战2023新高考物理一轮复习考试易错题(含答案)

文档信息

文档格式
doc
文档大小
0.414 MB
文档页数
11 页
上传时间
2026-03-10 06:46:55

文档内容

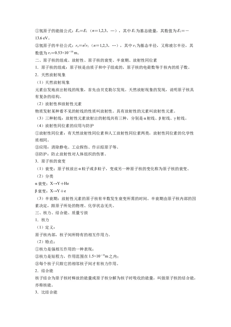
易错点 29 原子 原子核 易错总结 一、氢原子光谱、氢原子的能级、能级公式 1.原子的核式结构 (1)电子的发现:英国物理学家汤姆孙发现了电子。 (2)α粒子散射实验:1909~1911年,英国物理学家卢瑟福和他的助手进行了用α粒子轰 击金箔的实验,实验发现绝大多数α粒子穿过金箔后基本上仍沿原来方向前进,但有少数 α粒子发生了大角度偏转,偏转的角度甚至大于90°,也就是说它们几乎被“撞”了回来。 (3)原子的核式结构模型:在原子中心有一个很小的核,原子全部的正电荷和几乎全部质 量都集中在核里,带负电的电子在核外空间绕核旋转。 2.光谱 (1)光谱 用光栅或棱镜可以把光按波长展开,获得光的波长(频率)和强度分布的记录,即光谱。 (2)光谱分类 有些光谱是一条条的亮线,这样的光谱叫做线状谱。 有的光谱是连在一起的光带,这样的光谱叫做连续谱。 (3)氢原子光谱的实验规律 巴耳末线系是氢原子光谱在可见光区的谱线,其波长公式=R,(n=3,4,5,…),R是里 德伯常量,R=1.10×107 m-1,n为量子数。 3.玻尔理论 (1)定态:原子只能处于一系列不连续的能量状态中,在这些能量状态中原子是稳定的, 电子虽然绕核运动,但并不向外辐射能量。 (2)跃迁:原子从一种定态跃迁到另一种定态时,它辐射或吸收一定频率的光子,光子的 能量由这两个定态的能量差决定,即hν=E -E。(h是普朗克常量,h=6.63×10-34 J·s) m n (3)轨道:原子的不同能量状态跟电子在不同的圆周轨道绕核运动相对应。原子的定态是 不连续的,因此电子的可能轨道也是不连续的。 4.氢原子的能级、能级公式 (1)氢原子的能级 能级图如图所示 (2)氢原子的能级和轨道半径①氢原子的能级公式:E=E (n=1,2,3,…),其中E 为基态能量,其数值为E=- n 1 1 1 13.6 eV。 ②氢原子的半径公式:r=n2r (n=1,2,3,…),其中r 为基态半径,又称玻尔半径,其 n 1 1 数值为r=0.53×10-10 m。 1 二、原子核的组成、放射性、原子核的衰变、半衰期、放射性同位素 1.原子核的组成:原子核是由质子和中子组成的,原子核的电荷数等于核内的质子数。 2.天然放射现象 (1)天然放射现象 元素自发地放出射线的现象,首先由贝克勒尔发现。天然放射现象的发现,说明原子核具 有复杂的结构。 (2)放射性和放射性元素 物质发射某种看不见的射线的性质叫放射性。具有放射性的元素叫放射性元素。 (3)三种射线:放射性元素放射出的射线共有三种,分别是α射线、β射线、γ射线。 (4)放射性同位素的应用与防护 ①放射性同位素:有天然放射性同位素和人工放射性同位素两类,放射性同位素的化学性 质相同。 ②应用:消除静电、工业探伤、作示踪原子等。 ③防护:防止放射性对人体组织的伤害。 3.原子核的衰变 (1)衰变:原子核放出α粒子或β粒子,变成另一种原子核的变化称为原子核的衰变。 (2)分类 α衰变:X→Y+He β衰变:X→Y+e (3)半衰期:放射性元素的原子核有半数发生衰变所需的时间。半衰期由原子核内部的因 素决定,跟原子所处的物理、化学状态无关。 三、核力、结合能、质量亏损 1.核力 (1)定义: 原子核内部,核子间所特有的相互作用力。 (2)特点: ①核力是强相互作用的一种表现; ②核力是短程力,作用范围在1.5×10-15m之内; ③每个核子只跟它的相邻核子间才有核力作用。 2.结合能 核子结合为原子核时释放的能量或原子核分解为核子时吸收的能量,叫做原子核的结合能, 亦称核能。 3.比结合能(1)定义: 原子核的结合能与核子数之比,称做比结合能,也叫平均结合能。 (2)特点: 不同原子核的比结合能不同,原子核的比结合能越大,表示原子核中核子结合得越牢固, 原子核越稳定。 4.质能方程、质量亏损 爱因斯坦质能方程E=mc2,原子核的质量必然比组成它的核子的质量和要小Δm,这就是 质量亏损。由质量亏损可求出释放的核能ΔE=Δmc2。 四、裂变反应和聚变反应、裂变反应堆 核反应方程 1.重核裂变 (1)定义:质量数较大的原子核受到高能粒子的轰击而分裂成几个质量数较小的原子核的 过程。 (2)典型的裂变反应方程: U+n→Kr+Ba+3n。 (3)链式反应:由重核裂变产生的中子使裂变反应一代接一代继续下去的过程。 (4)临界体积和临界质量:裂变物质能够发生链式反应的最小体积及其相应的质量。 (5)裂变的应用:原子弹、核反应堆。 (6)反应堆构造:核燃料、减速剂、镉棒、防护层。 2.轻核聚变 (1)定义:两轻核结合成质量较大的核的反应过程。轻核聚变反应必须在高温下进行,因 此又叫热核反应。 (2)典型的聚变反应方程: H+H→He+n+17.6 MeV 【易错跟踪训练】 易错类型1:对物理概念理解不透彻 1.(2021·全国高三课时练习)关于原子的特征谱线,下列说法不正确的是( ) A.不同原子的发光频率是不一样的,每种原子都有自己的特征谱线 B.使炽热固体发出的白光通过低温钠蒸气,可得到钠元素的特征谱线 C.可以用特征谱线进行光谱分析来鉴别物质和确定物质的组成成分 D.原子的特征谱线是原子具有核式结构的有力证据 【答案】D 【详解】 A.不同原子的发光频率是不一样的,每种原子都有自己的特征谱线,选项A正确; B.强烈的白光通过低温的钠蒸气时,某些波长的光被吸收产生钠的吸收光谱,故选项B 正确; C.每种原子都有自己的特征谱线,可以用特征谱线进行光谱分析来鉴别物质和确定物质的组成成分,故选项C正确; D. 粒子散射实验是原子具有核式结构的有力证据,故选项D错误。 本题选不正确的,故选D。 2.(2021·全国高三专题练习)下列说法不正确的是( ) A.普朗克通过研究黑体辐射提出能量子的概念,成为量子力学的奠基人之一 B.玻尔原子理论第一次将量子观念引入原子领域,提出了定态和跃迁的概念,成功地解 释了氢原子光谱的实验规律 C.一束光照射到某种金属上不能发生光电效应,可能是因为这束光的光强太小 D.德布罗意在爱因斯坦光子说的基础上提出物质波的猜想,而电子的衍射实验证实了他 的猜想 【答案】C 【详解】 A.普朗克通过研究黑体辐射提出能量子的概念,成为量子力学的奠基人之一,A正确, 不符合题意; B.玻尔原子理论第一次将量子观念引入原子领域,提出了定态和跃迁的概念,成功地解 释了氢原子光谱的实验规律,B正确,不符合题意; C.一束光照射到某种金属上不能发生光电效应,可能是因为这束光的频率太小,C错误, 符合题意; D.德布罗意在爱因斯坦光子说的基础上提出物质波的猜想,而电子的衍射实验证实了他 的猜想,D正确,不符合题意。 故选C。 3.(2020·浙江高三专题练习)有关氢原子光谱的说法中不正确的是( ) A.氢原子的发射光谱是连续光谱 B.氢原子光谱的频率与氢原子能级的能量差有关 C.氢原子光谱说明氢原子能级是分立的 D.氢原子光谱说明氢原子只发出特定频率的光 【答案】A 【详解】 A.由于氢原子发射的光子的能量: ,所以发射的光 子的能量值E是不连续的,只能是一些特殊频率的谱线,A错误,符合题意; B.当氢原子从较高轨道跃第n能级迁到较低轨道第m能级时,发射的光子的能量为 ,显然n、m的取值不同,发射光子的频率就不 同故氢原子光谱线的频率与氢原子能级的能力差有关,B正确,不符合题意; C.由于氢原子的轨道是不连续的,而氢原子在不同的轨道上的能级 ,故氢原子的能级是不连续的即是分立的,故C正确,不符合题意; D.由于氢原子发射的光子的能量: ,所以发射的光 子的能量值E是不连续的,只能是一些特殊频率的谱线,D正确,不符合题意。 故选A。 4.(2019·安徽高三)以下物理内容描述不正确的是( ) A.爱因斯坦通过对光电效应实验规律的分析揭示了光具有粒子性的一面 B.玻尔模型对一切原子的光谱现象都能准确解释 C.放射性元素的半衰期与其以单质还是化合物形式存在无关 D.原子核的比结合能大小可以反映其稳定性特征 【答案】B 【详解】 A.爱因斯坦通过对光电效应实验规律的分析揭示了光具有粒子性的一面,选项A正确; B.玻尔模型只能解释氢原子光谱,不能对一切原子的光谱现象准确解释,选项B错误; C.放射性元素的半衰期与其以单质还是化合物形式存在无关,选项C正确; D.原子核的比结合能大小可以反映其稳定性特征,比结合能越大,原子核越稳定,选项D 正确; 5.(2021·全国高三课时练习)关于核力与结合能,下列说法不正确的是( ) A.核力是短程力,与核子间的距离有关,可为引力也可为斥力 B.核力具有饱和性和短程性,重核的中子数多于质子数 C.比结合能小的原子核合成或分解成比结合能大的原子核时一定释放核能 D.原子核的结合能越大,核子结合得越牢固,原子核越稳定 【答案】D 【详解】 A.核力是短程力,作用范围在 之内,核力在大于 时表现为引力, 且随距离增大而减小,超过 ,核力急剧下降几乎消失,而在距离小于 时,核力表现为斥力,故A正确,不符合题意; B.核力具有饱和性和短程性,重核的中子数多于质子数,故B正确,不符合题意; C.比结合能小的轻核合成比结合能大的原子核,比结合能小的重核分解成比结合能大的 原子核时都要发生质量亏损,则一定释放核能,故C正确,不符合题意; D.原子核的比结合能越大,核子结合得越牢固,原子核越稳定,故D错误,不符合题意。 故选D。 6.(2021·辽宁高三专题练习)下列说法不正确的是( ) A.光电效应和康普顿效应说明光具有粒子性 B.铀核( )衰变为铅核( )的过程中共发生了8次 衰变和6次 衰变 C.原子核的比结合能越大,原子核越稳定D.氢原子从基态跃迁到激发态后,核外电子动能减小,原子的电势能增大,动能和电势 能之和守恒 【答案】D 【详解】 A. 射线通过实物发生散射时,散射光中除了有原波长为 的光外,还产生了波长 的光,这种现象称为康普顿效应,康普顿借助于爱因斯坦的光子理论,从光子与电 子碰撞的角度对此实验现象进行了圆满的解释,A正确,不符合题意; B.根据电荷数守恒及质量数守恒可知 得 B正确,不符合题意; C.原子核的结合能与核子数的比值越大,即比结合能越大,原子核越稳定,C正确,不符 合题意; D.氢原子从基态跃迁到激发态,需要吸收一定频率的光子,总能量增加,D错误,符合 题意。 故选D。 7.(2020·通辽蒙古族中学高三)关于下列物理问题的理解,正确的是( ) A.康普顿研究X射线被较轻物质(石墨)散射后光的成分,发现散射谱线中除了有波长与原 波长相同的成分外,还有波长较长的成分,所以康普顿效应说明光具有波动性 B.光电效应实验中,用某一频率的光照射金属,电压不变时,光照越强,光电流越大, 说明遏止电压和光的强度有关 C.当用能量为11eV的电子撞击处于基态的氢原子(E=-13.6eV)时,氢原子一定不能跃 1 迁到激发态 D.氘核分离成质子与中子的过程中需要吸收的最小能量就是氘核的结合能 【答案】D 【详解】 A.康普顿根据X射线的光子与石墨中的电子碰撞的过程,发现既满足能量守恒又满足动 量守恒,证实了光子不但具有能量还具有动量,揭示了光的粒子性,选项A错误; B.根据光电效应方程和动能定理有 可知入射光的频率越大,遏止电压越大,与入射光的强度无关;入射光的强度影响的是光 电流的大小,选项B错误; C.当用能量为11eV的电子撞击处于基态的氢原子时,氢原子可以吸收其中的10.2eV的能 量,可能跃迁到激发态,选项C错误;D.质子与中子结合成氘核的过程中会放出的能量或者氘核分离成质子与中子的过程中需 要吸收的最小能量就是氘核的结合能,选项D正确。 故选D。 8.(2021·河南安阳·高三)原子弹的核反应方程之一为 ,氢 弹的核反应方程为 ,关于这两个核反应下列说法不正确的是( ) A.原子弹的核反应为重核的裂变,X为质子 B.氢弹的核反应为轻核的聚变,Y为氦原子核 C.两个核反应都发生质量亏损 D.两个核反应反应前的比结合能都小于反应后的比结合能 【答案】A 【详解】 A.原子弹的核反应为重核的裂变,X为中子 ,选项A符合题意; B.氢弹的核反应为轻核的聚变,Y为氦原子核 ,选项B不符题意; C.核聚变和核裂变反应会放出大量的能量,根据质能关系可知反应会发生质量亏损,选 项C不符题意; D.因核反应放出能量,因此反应前的比结合能小于反应后的比结合能,选项D不符题意; 故选A。 易错类型2:不明白规律内涵、外延 1.(2019·上海静安·高三)下列关于物质结构的叙述中不正确的是 A.天然放射性现象的发现表明了原子核内部是有复杂结构的 B.质子的发现表明了原子核是由质子和中子组成的 C.电子的发现表明了原子内部是有复杂结构的 D.粒子散射实验是原子核式结构模型的实验基础 【答案】B 【详解】 A.天然放射现象说明原子核内部有复杂结构。故A正确,不符合题意; B.质子的发现与原子核是由质子和中子组成的没有关联。故B错误,符合题意; C.汤姆生发现电子,知道原子还可以再分,表明了原子内部是有复杂结构的。故C正确, 不符合题意; D.α粒子散射实验说明原子的核式结构模型,故D正确,不符合题意; 故选B。 2.(2019·天津南开区·)下列关于物质结构的叙述不正确的是 A.质子的发现表明了原子核是由质子和中子组成的 B.天然放射性现象的发现表明了原子核内部是有复杂结构的C.电子的发现表明了原子内部是有复杂结构的 D. 粒子散射实验是原子核式结构模型的实验基础 【答案】A 【详解】 质子的发现与原子核是由质子和中子组成的没有关联。故A错误。天然放射性现象的发现 表明了原子核内部是有复杂结构的,选项B正确;电子的发现表明了原子内部是有复杂结 构的,选项C正确; 粒子散射实验是原子核式结构模型的实验基础,选项D正确;此题 选择不正确的选项,故选A. 3.(2021·全国高三专题练习)关于原子结构,下列说法错误的是( ) A.汤姆孙根据气体放电管实验断定阴极射线是带负电的粒子流,并求出了这种粒子的比 荷 B.卢瑟福α粒子散射实验表明:原子中带正电部分的体积很小,但几乎占有全部质量 C.β射线是原子的核外电子电离后形成的电子流 D.玻尔在原子核式结构模型的基础上,结合普朗克的量子概念,提出了玻尔的原子模型 【答案】C 【详解】 A.汤姆孙通过阴极射线在电场和在磁场中的偏转实验,发现了阴极射线是由带负电的粒 子组成,并测出该粒子的比荷,A正确,不符合题意; B.卢瑟福α粒子散射实验表明,由于极少数α粒子发生了大角度偏转,原子全部正电荷集 中在原子中央很小的体积内,电子在正电体的外面运动,B正确,不符合题意; C.β衰变的电子是原子核中的中子转变为一个质子和一个电子,电子来自原子核,但不是 原子核的组成部分,C错误,符合题意; D.玻尔在普朗克关于黑体辐射的量子论和爱因斯坦关于光子概念的启发下,在原子核式 结构模型的基础上,提出了玻尔的原子模型,D正确,不符合题意。 故选C。 4.(2018·山东全国·高三单元测试)下列说法不正确的是() A.太阳辐射的能量主要来自于太阳内部的热核反应 B.波尔根据氢原子光谱分立的特性提出电子轨道和原子能量是量子化的 C.核力是强相互作用的一种表现,在原子核内核力比库仑大得多 D.光电效应和α粒子散射实验都证明了原子核式结构模型 【答案】D 【分析】 太阳内部发生的热核反应;玻尔提出了电子轨道的量子化和能量的量子化;核力是一种强 相互作用力.光电效应说明光具有粒子性.在核反应中,电荷数守恒、质量数守恒. 【详解】 A、太阳内部在进行剧烈的热核反应,释放出巨大的核能;故A正确.B、玻尔根据氢原子光谱分立的特性提出电子轨道和原子能量是量子化的,故B正确.C、核力是核子之间的 作用力,它是核子组成稳定的原子核的非常巨大的力,是一种强相互作用,主要是吸引力, 比库仑力大得多,在吸引范围内,核力约是静电斥力的100倍,故C正确.D、α粒子散射 实验证明了原子核式结构模型,光电效应证明光具有粒子性,故D错误.本题选不正确的 故选D. 5.(2021·江苏高三专题练习)据悉我国第四代反应堆——钍基熔盐堆能源系统(TMSR) 研究已获重要突破。该反应堆以钍为核燃料,钍俘获一个中子后经过若干次β衰变转化成 铀,铀的一种典型裂变产物是钡和氪,同时释放巨大能量。下列说法不正确的是( ) A.钍核 有90个质子,142个中子 B.铀核裂变的核反应方程为 C.放射性元素衰变的快慢只由核内部因素决定,与原子所处的化学状态和外部条件无关 D.重核分裂成中等大小的核,核子的比结合能减小 【答案】D 【详解】 A.钍核 有90个质子,142个中子,故A正确,但不符合题意; B.根据反应前后质量数守恒,电荷数守恒可知,故B正确,但不符合题意; C.根据半衰期的特点可知,放射性元素衰变的快慢是由核内部自身的因素决定的,跟原 子所处的化学状态和外部条件没有关系,故C正确,但不符合题意; D.较重的核分裂成中等质量大小的核或较轻的核合并成中等质量大小的核的过程中会释 放出一定的能量,所以核子的比结合能都会增加,故D错误,符合题意。 故选D。 6.(2020·全国高三课时练习)放射性在工农业生产和科学研究中有广泛的应用,下列关 于放射性的应用与防护,说法不正确的是( ) A.利用 射线照射食品,可以杀死使食物腐败的细菌,延长保质期 B.利用示踪原子可以研究生物大分子的结构和功能 C.利用放射线的贯穿作用,可以制成射线测厚装置 D.放射治疗利用了射线对病灶细胞的电离作用 【答案】D 【详解】 A.用 射线照射食品,可以杀死使食物腐败的细菌,延长保存期。故A不符合题意。 B.利用示踪原子可以研究生物大分子的结构和功能。故B不符合题意。 C.利用放射线的贯穿作用,可以制成射线测厚装置。故C不符合题意。 D.放射治疗利用了射线对病灶细胞的吸收作用。故D符合题意。 故选D。 7.(2021·全国高三课时练习)关于原子核的结合能,下列说法不正确的是( ) A.原子核的结合能等于使其完全分解成自由核子所需的最小能量B.一重原子核衰变成α粒子和另一原子核,衰变产物的结合能之和一定大于原来重核的 结合能 C.比结合能越大,原子核越不稳定 D.铯原子核( Cs)的结合能小于铅原子核( Pb)的结合能 【答案】C 【详解】 根据定义可知,分散的核子组成原子核时放出的能量叫做原子核结合能,所以原子核的结 合能等于使其完全分解成自由核子所需的最小能量,选项A正确;一重原子核衰变成α粒 子和另一原子核,因反应放出能量,则衰变产物的结合能之和一定大于原来重核的结合能, 选项B正确;比结合能越大,原子核越稳定,选项C错误;铯原子核( Cs)的比结合能 与铅原子核( Pb)的比结合能差不大大,而铯原子核( Cs)的核子小于铅原子核( Pb)的核子,所以铯原子核( Cs)的结合能小于铅原子核( Pb)的结合能.故D正确; 此题选择不正确的选项,故选C. 8.(2021·全国高三专题练习)关于原子核、原子核的衰变、核能,下列说法错误的是( ) A.原子核的结合能越大,原子核越稳定 B. 衰变成 要经过8次α衰变和6次β衰变 C.发生β衰变时,新核与原来的原子核相比,少了一个中子,多了一个质子 D.发生α衰变时,新核与原来的原子核相比,中子数减少了2 【答案】A 【详解】 A.比结合能越大,表示原子核中核子结合得越牢固,原子核越稳定,A错误; B.设发生x次 衰变,y次 衰变,衰变方程为 则 解得 根据 解得 B正确; C.β衰变所释放的电子是原子核内的中子转化成质子和电子所产生的,新核与原来的原子 核相比,少了一个中子,多了一个质子,C正确;D.发生 衰变时,生成的 粒子带2个单位的正电荷和4个电位的质量数,即 粒子由 2个中子和2个质子构成,故 衰变时成生的新核中子数减少2,质子数减少2,D正确。 故选A。