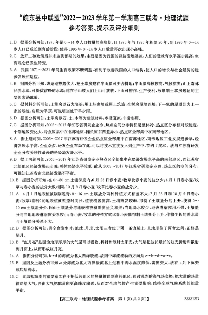
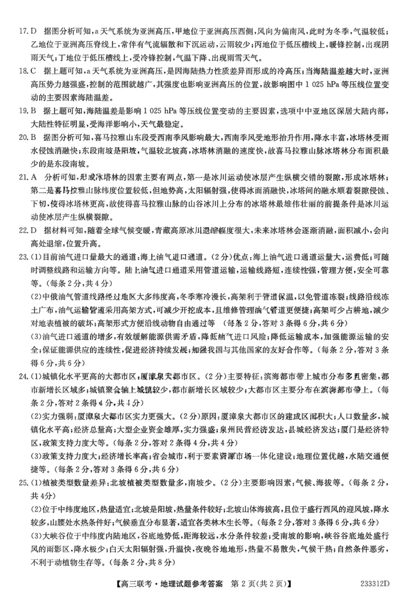
文档
办公文件
生活文档
学习资料
当前位置:
首页
>
文档
>安徽省“皖东县中联盟”2022~2023学年第一学期高三联考地理试题及其答案_9.2025地理总复习_地理高考模拟题_老高考_2023年
安徽省“皖东县中联盟”2022~2023学年第一学期高三联考地理试题及其答案_9.2025地理总复习_地理高考模拟题_老高考_2023年
2026-03-13 01:05:50
2026-03-13 01:04:13
文档预览
文档信息
文档格式
pdf
文档大小
5.682 MB
文档页数
8 页
上传时间
2026-03-13 01:04:13
下载文档
本文档来自网络内容,如有侵犯您的权益请联系我们删除,联系邮箱:wyl860211@qq.com。
上一篇
专题21阅读理解:七选五段中句--备考2023年高考二轮英语复习讲练测--讲练_3.2025英语总复习_赠品通用版(老高考)复习资料_二轮复习_2023年高考英语二轮复习讲练测(全国通用)
下一篇
专题21:读后续写高分技巧(下)(原题版)-2023年高考英语二轮复习讲练测(新高考专用)_3.2025英语总复习_2023年新高考资料_二轮复习_2023年高考英语二轮复习讲练测(新高考专用)
最新文档
专题09函数模型的应用(解析版)_2.2025数学总复习_2024年新高考资料_3.2024专项复习_更新中2024年新高考数学一轮复习之题型归纳与重难专题突破提升(新高考专用)
查补知识·通关练专题08产业发展与交通建设(原卷版)_9.2025地理总复习_2024年新高考资料_5.2024三轮冲刺_查漏补缺2024年高考地理复习冲刺过关(新高考通用)
查补知识·通关练专题07人口、聚落与城市辐射(解析版)_9.2025地理总复习_2024年新高考资料_5.2024三轮冲刺_查漏补缺2024年高考地理复习冲刺过关(新高考通用)
查补知识·通关练专题07人口、聚落与城市辐射(原卷版)_9.2025地理总复习_2024年新高考资料_5.2024三轮冲刺_查漏补缺2024年高考地理复习冲刺过关(新高考通用)
查补知识·通关练专题06自然灾害(解析版)_9.2025地理总复习_2024年新高考资料_5.2024三轮冲刺_查漏补缺2024年高考地理复习冲刺过关(新高考通用)
专题24.选择性必修第2册 Unit3FoodandCulture(教师版)---2023届高三英语总复习(人教版2019)_3.2025英语总复习_2023年新高考资料_专项复习_2023届高三英语总复习
查补知识·通关练专题06自然灾害(原卷版)_9.2025地理总复习_2024年新高考资料_5.2024三轮冲刺_查漏补缺2024年高考地理复习冲刺过关(新高考通用)
查补知识·通关练专题05地理环境的整体性和差异性(解析版)_9.2025地理总复习_2024年新高考资料_5.2024三轮冲刺_查漏补缺2024年高考地理复习冲刺过关(新高考通用)
专题09函数模型的应用(原卷版)_2.2025数学总复习_2024年新高考资料_3.2024专项复习_更新中2024年新高考数学一轮复习之题型归纳与重难专题突破提升(新高考专用)
查补知识·通关练专题05地理环境的整体性和差异性(原卷版)_9.2025地理总复习_2024年新高考资料_5.2024三轮冲刺_查漏补缺2024年高考地理复习冲刺过关(新高考通用)
热门文档
专题24.选择性必修第2册 Unit3FoodandCulture(学生版)---2023届高三英语总复习(人教版2019)_3.2025英语总复习_2023年新高考资料_专项复习_2023届高三英语总复习
查补知识·通关练专题04地壳运动规律(地质地貌的演变)(解析版)_9.2025地理总复习_2024年新高考资料_5.2024三轮冲刺_查漏补缺2024年高考地理复习冲刺过关(新高考通用)
查补知识·通关练专题04地壳运动规律(地质地貌的演变)(原卷版)_9.2025地理总复习_2024年新高考资料_5.2024三轮冲刺_查漏补缺2024年高考地理复习冲刺过关(新高考通用)
查补知识·通关练专题03水的运动(解析版)_9.2025地理总复习_2024年新高考资料_5.2024三轮冲刺_查漏补缺2024年高考地理复习冲刺过关(新高考通用)
专题09修辞手法-3年(2022-2024)高考1年模拟语文真题分类汇编(全国通用)(解析版)_1.2025语文总复习_2025年新高考资料_专项复习
专题24-书面表达之书信体应用文(建议信&邀请信&申请信&求助信)必备句型与万能模板(解析版)先学先知备考2023年高考英语零轮复习双基必过学与练(通用版)_专项复习
查补知识·通关练专题03水的运动(原卷版)_9.2025地理总复习_2024年新高考资料_5.2024三轮冲刺_查漏补缺2024年高考地理复习冲刺过关(新高考通用)
专题09修辞手法-3年(2022-2024)高考1年模拟语文真题分类汇编(全国通用)(原卷版)_1.2025语文总复习_2025年新高考资料_专项复习
查补知识·通关练专题02大气的运动(解析版)_9.2025地理总复习_2024年新高考资料_5.2024三轮冲刺_查漏补缺2024年高考地理复习冲刺过关(新高考通用)
专题09作文-2023年高考语文一轮复习专题训练(解析版)_1.2025语文总复习_2023年新高考资料_一轮复习_2023年高考语文一轮复习专题训练_专题09作文-2023年高考语文一轮复习专题训练
随机文档
查补知识·通关练专题02大气的运动(原卷版)_9.2025地理总复习_2024年新高考资料_5.2024三轮冲刺_查漏补缺2024年高考地理复习冲刺过关(新高考通用)
查补知识·通关练专题01地球的运动(解析版)_9.2025地理总复习_2024年新高考资料_5.2024三轮冲刺_查漏补缺2024年高考地理复习冲刺过关(新高考通用)
查补知识·通关练专题01地球的运动(原卷版)_9.2025地理总复习_2024年新高考资料_5.2024三轮冲刺_查漏补缺2024年高考地理复习冲刺过关(新高考通用)
枣庄三中2022~2023学年度高三年级9月质量检测考试地理答案_9.2025地理总复习_2023年新高考复习资料_3地理高考模拟题_新高考
林线-2023年高三地理二轮小专题练习(新课标)(解析版)_9.2025地理总复习_2023年新高考复习资料_二轮复习_寒假小练2023年高三地理二轮小专题练习(新课标)291470456
专题09作文-2023年高考语文一轮复习专题训练(原卷版)_1.2025语文总复习_2023年新高考资料_一轮复习_2023年高考语文一轮复习专题训练_专题09作文-2023年高考语文一轮复习专题训练
林线-2023年高三地理二轮小专题练习(新课标)(原卷版)_9.2025地理总复习_2023年新高考复习资料_二轮复习_寒假小练2023年高三地理二轮小专题练习(新课标)291470456
构造地貌-2023年高三地理二轮小专题练习(新课标)(解析版))_9.2025地理总复习_2023年新高考复习资料_二轮复习_寒假小练2023年高三地理二轮小专题练习(新课标)291470456
构造地貌-2023年高三地理二轮小专题练习(新课标)(原卷版)_9.2025地理总复习_2023年新高考复习资料_二轮复习_寒假小练2023年高三地理二轮小专题练习(新课标)291470456
服务业(解析版)-2023届高三地理一轮复习选择题暑期分专题训练_9.2025地理总复习_赠品通用版(老高考)复习资料_一轮复习