文档
办公文件
生活文档
学习资料
当前位置:
首页
>
文档
>2024+秋上册五年级数学期末试卷(人教版)_小学1-6年级常用的上册资源汇总_五年级上册资料(1)
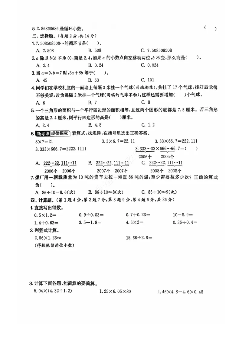
2024+秋上册五年级数学期末试卷(人教版)_小学1-6年级常用的上册资源汇总_五年级上册资料(1)
2026-04-14 00:32:07
2026-04-14 00:32:07
文档预览
文档信息
文档格式
pdf
文档大小
13.772 MB
文档页数
26 页
上传时间
2026-04-14 00:32:07
下载文档
本文档来自网络内容,如有侵犯您的权益请联系我们删除,联系邮箱:wyl860211@qq.com。
上一篇
第18讲同角三角函数的基本关系、诱导公式(精讲)一轮复习讲义2024年高考数学高频考点题型归纳与方法总结(新高考通用)原卷版_2024年新高考资料_1.2024一轮复习
最新文档
第18讲同角三角函数的基本关系、诱导公式(精讲)一轮复习讲义2024年高考数学高频考点题型归纳与方法总结(新高考通用)原卷版_2024年新高考资料_1.2024一轮复习
2024+秋上册二年级语文期末试卷(通用版)_小学1-6年级常用的上册资源汇总_二年级上册资料(1)
第08讲函数的基本性质Ⅱ-奇偶性、周期性和对称性(精讲)一轮复习讲义2024年高考数学高频考点题型归纳与方法总结(新高考通用)原卷版_2024年新高考资料_1.2024一轮复习
第08讲函数模型及其应用(讲义)(原卷版)_2024年新高考资料_1.2024一轮复习_2024年高考数学一轮复习讲练测(新教材新高考)_第二章函数与基本初等函数
2024+秋上册二年级数学期末试卷(苏教版)_小学1-6年级常用的上册资源汇总_二年级上册资料(1)
第07讲抛物线及其性质(练习)(原卷版)_2024年新高考资料_1.2024一轮复习_2024年高考数学一轮复习讲练测(新教材新高考)_第八章平面解析几何
第06讲双曲线及其性质(练习)(解析版)_2024年新高考资料_1.2024一轮复习_2024年高考数学一轮复习讲练测(新教材新高考)_第八章平面解析几何
2024+秋上册二年级数学期末试卷(北师大版)_小学1-6年级常用的上册资源汇总_二年级上册资料(1)
第05讲椭圆及其性质(八大题型)(讲义)(解析版)_2024年新高考资料_1.2024一轮复习_2024年高考数学一轮复习讲练测(新教材新高考)_第八章平面解析几何
第05讲一元二次不等式(解析版)_2024年新高考资料_1.2024一轮复习_2024年高考数学一轮复习精品导学案(新高考)_第05讲+一元二次不等式-2024年高考数学一轮复习精品导学案(新高考)
热门文档
专题38导数的隐零点问题必刷100题(原卷版)_02高考数学_新高考复习资料_2022年新高考资料_千题百练2022高考数学
第05讲一元二次不等式及其应用(精讲)一轮复习讲义2024年高考数学高频考点题型归纳与方法总结(新高考通用)解析版_2024年新高考资料_1.2024一轮复习
北师大版数学ke-ben8下_北师大初中数学_8下-北师大版初中数学_旧版-可参考_12ke-ben
第05讲一元二次不等式及其应用(精讲)一轮复习讲义2024年高考数学高频考点题型归纳与方法总结(新高考通用)原卷版_2024年新高考资料_1.2024一轮复习
2017希望数学少年俱乐部七年级_奥数专题合集_H007奥数类教辅汇总PDF_1~8年级希望数学少年俱乐部
专题38事件的相互独立性、条件概率与全概率公式(理科)(教师版)_02高考数学_通用版(老高考)复习资料_2024年复习资料_完备战2024年高考数学一轮复习考点帮(全国通用)
第05讲一元二次不等式与其他常见不等式解法(讲义)(解析版)_2024年新高考资料_1.2024一轮复习_2024年高考数学一轮复习讲练测(新教材新高考)_第一章集合与常用逻辑用语、不等式
第05讲一元二次不等式与其他常见不等式解法(讲义)(原卷版)_2024年新高考资料_1.2024一轮复习_2024年高考数学一轮复习讲练测(新教材新高考)_第一章集合与常用逻辑用语、不等式
2.词语专项练习题_25秋1-6年级语文上册课件教案_25秋统编版语文六年级上册_统编版语文六年级上册教学资源包(25秋七彩课堂)_10.期末复习_专项复习
第04讲直线、平面垂直的判定与性质(练习)(解析版)_2024年新高考资料_1.2024一轮复习_2024年高考数学一轮复习讲练测(新教材新高考)_第七章立体几何与空间向量
随机文档
2.词语专项练习题_25秋1-6年级语文上册课件教案_25秋统编版语文一年级上册_统编版语文一年级上册教学资源包(25秋七彩课堂)_10.期末复习_专项复习
2.解决问题第2课时_小学1-6年级常用的上册资源汇总_六年级上册资料(1)_七彩课堂人教版数学六年级上册教学资源包_第一单元分数乘法_单元资料汇总_学案教案_教案
2.解决问题第1课时_小学1-6年级常用的上册资源汇总_六年级上册资料(1)_七彩课堂人教版数学六年级上册教学资源包_第一单元分数乘法_单元资料汇总_学案教案_教案
2.百分数和分数、小数的互化_小学1-6年级常用的上册资源汇总_六年级上册资料(1)_七彩课堂人教版数学六年级上册教学资源包_第六单元百分数(一)_单元资料汇总_教学反思
2.百分数和分数、小数的互化_小学1-6年级常用的上册资源汇总_六年级上册资料(1)_七彩课堂人教版数学六年级上册教学资源包_第六单元百分数(一)_单元资料汇总_学案教案_教案
2.比的基本性质_小学1-6年级常用的上册资源汇总_六年级上册资料(1)_七彩课堂人教版数学六年级上册教学资源包_第四单元比_单元资料汇总_学案教案_教案
第04讲数列的通项公式(十六大题型)(讲义)(原卷版)_2024年新高考资料_1.2024一轮复习_2024年高考数学一轮复习讲练测(新教材新高考)_第六章数列
2.多对象鸡兔同笼问题作业_奥数专题合集_H003小学奥数培训班课程+习题_四(1)班_衔接课
2.圆的周长第2课时_小学1-6年级常用的上册资源汇总_六年级上册资料(1)_七彩课堂人教版数学六年级上册教学资源包_第五单元圆_单元资料汇总_学案教案_教案
专题38事件的相互独立性、条件概率与全概率公式(理科)(学生版)_02高考数学_通用版(老高考)复习资料_2024年复习资料_完备战2024年高考数学一轮复习考点帮(全国通用)