当前位置:首页>文档>周年热点09日内瓦会议70周年(原卷版)_07高考历史_2024年新高考资料_2.2024二轮复习_2024年高考历史二轮复习周年热点追踪分析与预测

周年热点09日内瓦会议70周年(原卷版)_07高考历史_2024年新高考资料_2.2024二轮复习_2024年高考历史二轮复习周年热点追踪分析与预测

  • 2026-04-15 05:03:23 2026-04-15 04:32:04

文档预览

周年热点09日内瓦会议70周年(原卷版)_07高考历史_2024年新高考资料_2.2024二轮复习_2024年高考历史二轮复习周年热点追踪分析与预测
周年热点09日内瓦会议70周年(原卷版)_07高考历史_2024年新高考资料_2.2024二轮复习_2024年高考历史二轮复习周年热点追踪分析与预测
周年热点09日内瓦会议70周年(原卷版)_07高考历史_2024年新高考资料_2.2024二轮复习_2024年高考历史二轮复习周年热点追踪分析与预测
周年热点09日内瓦会议70周年(原卷版)_07高考历史_2024年新高考资料_2.2024二轮复习_2024年高考历史二轮复习周年热点追踪分析与预测
周年热点09日内瓦会议70周年(原卷版)_07高考历史_2024年新高考资料_2.2024二轮复习_2024年高考历史二轮复习周年热点追踪分析与预测
周年热点09日内瓦会议70周年(原卷版)_07高考历史_2024年新高考资料_2.2024二轮复习_2024年高考历史二轮复习周年热点追踪分析与预测
周年热点09日内瓦会议70周年(原卷版)_07高考历史_2024年新高考资料_2.2024二轮复习_2024年高考历史二轮复习周年热点追踪分析与预测
周年热点09日内瓦会议70周年(原卷版)_07高考历史_2024年新高考资料_2.2024二轮复习_2024年高考历史二轮复习周年热点追踪分析与预测
周年热点09日内瓦会议70周年(原卷版)_07高考历史_2024年新高考资料_2.2024二轮复习_2024年高考历史二轮复习周年热点追踪分析与预测
周年热点09日内瓦会议70周年(原卷版)_07高考历史_2024年新高考资料_2.2024二轮复习_2024年高考历史二轮复习周年热点追踪分析与预测

文档信息

文档格式
docx
文档大小
0.466 MB
文档页数
6 页
上传时间
2026-04-15 04:32:04

文档内容

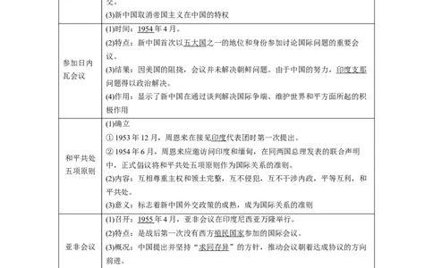
热点 09 日内瓦会议 70 周年 (1)按照“一边倒”方针,先后与苏联以及保加利亚、朝鲜等十个人民民主国家 建交。 独立自主 (2)按照“另起炉灶”和“打扫干净屋子再请客”的方针,新中国先谈判再建 的和平外 交,同印度、印度尼西亚、缅甸、巴基斯坦以及瑞典、丹麦、瑞士、芬兰建 交方针 交。 (3)新中国取消帝国主义在中国的特权 (1)时间:1954 年4月。 (2)特点:新中国首次以五大国之一的地位和身份参加讨论国际问题的重要会 议。 参加日内 (3)结果:因美国的阻挠,会议并未解决朝鲜问题。由于中国的努力,印度支那 瓦会议 问题得以政治解决。 (4)作用:显示了新中国在通过谈判解决国际争端、维护世界和平方面所起的积 极作用 (1)确立 ①1953年12月,周恩来在接见印度代表团时第一次提出。 ②1954年6月,周恩来应邀访问印度和缅甸,在同两国总理发表的联合声明 和平共处 中,正式倡议将和平共处五项原则作为国际关系的准则。 五项原则 (2)内容:互相尊重主权和领土完整,互不侵犯,互不干涉内政,平等互利,和 平共处。 (3)意义:标志着新中国外交政策的成熟,成为国际关系的准则 (1)召开:1955 年4月,亚非会议在印度尼西亚万隆举行。 (2)特点:是战后第一次没有西方殖民国家参加的国际会议。 亚非会议 (3)概况:中国提出并坚持“求同存异”的方针,推动会议朝着达成协议的方向 前进。 (4)影响:亚非会议后,中国独立自主的和平外交取得了新进展 考点一 日内瓦会议 一、单选题 1.(2022·广东·高考真题)1954年7月,中共中央政治局举行会议,周恩来汇报参加日内瓦会议和出访印 度、缅甸情况时,毛泽东指出:“门要关死已经不可能了,而且很有一种有利的局势,需要我们走出去。缓和国际紧张局势,不同制度的国家可以和平相处。”这说明 A.国内建设需要调整“一边倒”政策 B.支持民族解放运动提升中国影响力 C.“求同存异”促进亚非各国了解中国 D.不结盟运动兴起改变了世界政治格局 2.(2012·福建·高考真题)通过日内瓦会议和万隆会议,新中国 A.发挥了大国应有的政治影响力 B.促成了“一超多强”的国际格局 C.确立了不结盟运动的领袖地位 D.巩固了社会主义阵营的内部团结 3.(2011·江苏·高考真题)日内瓦会议后,毛泽东就外交问题指出:“关门关不住,不能关,而且必须走 出去。”这里,“必须走出去”的战略意义在于 A.缓和中苏关系恶化的局面 B.行使安理会常任理事国的权力 C.重建中美间战略伙伴关系 D.发挥在国际关系中的作用 考点二 和平共处五项原则 4.(2012·山东·高考真题)20世纪50年代初,中国提出“和平共处五项原则”的主要目的是 A.打破西方国家的外交封锁 B.促进世界多极化的发展 C.加强社会主义国家之间的合作 D.推动不结盟运动的兴起 5.(2021·江苏·统考高考真题)如图《通不过去》(图中有“和平之路”“战争之路”“五项基本原则” 及排队情形)意在说明,新中国的外交政策有利于 A.提升不结盟运动的影响力 B.推动社会主义阵营的扩大 C.阻止两极格局的最终形成 D.遏制帝国主义的战争图谋 6.(2014·广东·高考真题)在二战后非殖民化浪潮中。亚非拉出现了一大批新兴的民族国家中,中国共产 党认为这是对新中国“有利的局势”,基于此判断,新中国 A.提出“另起炉灶”方针 B.倡导和平共处五项原则 C.放弃“一边倒”政策 D.坚持“打扫干屋子再请客”(九)日内瓦 一、单选题 1.周恩来在日内瓦会议的最后一次会议上发言称:“印度支那敌对行动的停止就要实现了。举世盼望的 印度支那的和平就要恢复了。正如朝鲜一样,和平又一次战胜了战争。让我们更加坚定信心,继续为维护 和巩固世界和平而努力。”这折射出日内瓦会议 ①结束法国在印度支那地区的殖民战争②进一步缓和了亚洲和世界的紧张局势 ③增进亚非各国人民间友好合作的精神④推动中印对西藏地方的关系问题解决 A.①② B.③④ C.①②③ D.②③④ 2.1954年,在对待中国的立场上西方阵营首次公开分化。这年8月,中国与英国建立代办级外交关系。 11月,中国又与荷兰建立了代办级外交关系。这是因为 A.朝鲜战争提升中国国际地位 B.和平共处五项原则得到国际社会认可 C.第三世界的国际影响力增强 D.日内瓦会议增进了西方对中国的了解 3.日内瓦会议召开前,中美呈对立关系…但随后情况出现了转机。通过英国代表的牵线和双方富有诚意 的接触,促成了中美双方代表就美国在华被押人员和中国侨民和留学生滞留美国等问题进行了四次正式会 谈,并达成了一些建设性的意见。这说明日内瓦会议 A.瓦解了美国孤立中国的策略 B.消弭了中美之间的意识形态 C.促使了中英两国关系正常化 D.是中国多边外交的重大突破 4.日内瓦会议中的一个重要议题是印度支那问题,周恩来总理非常巧妙地利用了敌方的矛盾,使日内瓦 会议实现了印度支那的和平。会议后周恩来总结说:外交要“行于所当行,止于所不可不止”。该结论 A.已成为规范国际外交的重要准则 B.实现了印度支那的和平局面 C.是具有现实主义的中国外交策略 D.包含一定程度理想化的成分 5.“印支战争的和平解决,在保证越南民主共和国地位的同时,于美国对华遏制及包围中确立了老挝、 柬埔寨这样的缓冲地带,为中国提供了经济建设所需的相对稳定的周边环境。”与“印支战争的和平解 决”相关的会议是 A.日内瓦会议 B.万隆会议 C.第26届联大会议 D.开罗会议 6.周恩来总理说:“(中国外交代表团)应着重揭露美国及其追随者在会议中两面派的手法,他们一方 面在会内进行谈判,另一方面又在会外加紧进行法、美谈判企图延长和扩大印支战争,组织东南亚军事侵 略集团。”该会议上,中国 A.成功推动朝鲜问题的和平解决 B.首次提出了“求同存异”的方针 C.与印缅达成和平共处五项原则 D.促成印度支那问题的和平解决 7.在某种意义上讲,中国的现代化历程就是中国走向世界、世界走向中国的双向互动过程。下列“双向 互动”的事件,按时间排序正确的是①马尼拉外长会议确定东盟同中国建立和平友好关系 ②提出“中国的对外政策是独立自主的,是真正的不结盟” ③上海合作组织成立,是当代国际关系中一次重要的外交实践 ④参加日内瓦会议,进一步缓和了亚洲和世界的紧张局势 A.①②③④ B.④①③② C.①④③② D.④①②③ 8.1954年,中国代表团和苏、美、英、法一起参加了旨在解决朝鲜和印度支那问题的日内瓦会议并且提 出了建设性的意见,推动了会议的进程;会后中英关系获得明显改善。这说明中国当时 A.逐步放弃了“一边倒”的外交方针 B.已经突破了帝国主义的包围和封锁 C.进行了多边外交的初步尝试和探索 D.与亚非国家团结一致反对殖民主义 9.周恩来曾在某次会议前说:“尽管我们过去在国内谈判有经验,跟美国吵架有经验,但那是学野台子 戏,那是无法无天,什么也不怕,闹翻了也就那么回事。……中国是一个大国,来科参加一个正式国际会 议了,我们是登国际舞台了。因此,要唱文戏,文戏中有武戏。但网总归是一个正规戏、舞台戏”。材料 所说的此次“正式国际会议” A.主要解决西藏地方的双边关系问题 B.旨在和平解决朝鲜和印度支那的问题 C.第一次没有西方殖民主义国家参加 D.通过《关于促进世界和平和合作宣言》 10.1954年,周恩来率中国政府代表团赴日内瓦,出席苏美英法及有关国家参加的外长会议。中国在会议 上提出建设性意见,推动了会议的进展,提高了国际声誉。以下关于日内瓦会议说法正确的是 A.会议推动了朝鲜战争停战协议的签署 B.结束了美国在印度支那地区的殖民战争 C.中国提出“求同存异”方针促进会议的进展 D.新中国第一次以大国身份参加的重要国际会议 11.下列关于新中国不同时期外交成就的表述,史实与结论对应正确的是( ) 序 史实 结论 号 建国初期提出“另起炉灶”的外交 A 肃清了帝国主义在中国的势力 方针 B 1953年提出和平共处五项原则 突破意识形态束缚,成为解决国与国关系的基本准则 C 1972年尼克松总统访华 中国特色大国外交布局形成 D 倡议和推动“一带一路”建设 巩固和发展周边关系成为中国外交首要任务 12.根据对《人民日报》上相关词汇使用频率的计量分析,1950年至1952年之间,“帝国主义”的词汇 使用频率明显下降,“和平共处”的使用频率从1953到1956年之间出现了迅速增长的趋势。这一变化从 侧面说明当时( ) A.“一边倒”方针被废止 B.中美关系逐渐走向缓和C.中国外交环境有所改善 D.中国国际地位显著提高 13.国际政要有关“和平共处五项原则”的言论 时间 人物 职务 言论 中印两个大国之间,一定会有某些问题。只有根据这些原 1953年 周恩来 新中国总理 则,任何悬而未决的问题都可以拿出来谈。 这五项原则完全适用于巩固和发展越南、老挝和柬埔寨三国 1954年 胡志明 越南主席 之间的友好关系。 现在进一步考虑,和平共处的原则用之于解决一个国家内部 1984年 邓小平 中共中央军委主席 的某些问题,恐怕也是一个好办法。 和平共处五项原则集中体现了《联合国宪章》的宗旨和原 2014年 苏亚雷斯 联合国副秘书长 则,为维护世界和平与安全做出了贡献。 表主要说明,和平共处五项原则( ) A.适用于国家间关系 B.获得了越来越多国家的赞同 C.具有强大的生命力 D.显示出社会主义外交优越性 14.1953年12月,中印两国政府就历史上遗留下来的一些问题进行谈判,周恩来总理在北京接见印度代 表团时提出了解决中印关系的五项原则,这五项原则之后受到亚非各国人民的普遍赞同,同时获得了国际 上的广泛好评,被称为“亚洲的宪章”。“五项原则”有如此反响缘于( ) A.新中国的外交逐渐走向成熟 B.中印之间的问题具有代表性 C.符合各国共同利益及价值取向 D.二战后两极格局的发展变化 15.如表是1949~1956年《人民日报》中“领土、主权、完整”和“干涉内政”词汇的使用频率变化情况。 这反映出当时我国 194 195 195 年份 1950 1951 1953 1954 1956 9 2 5 领土、主权、完整 45 63 21 21 7 206 194 132 干涉内政 7 10 18 15 8 122 154 127 A.坚持“一边倒”外交方针 B.社会主义制度基本确立 C.外交国际环境大为改善 D.外交方针出现重大调整 16.1972年,中美两国发表的《中美上海公报》明确指出,"双方同意,各国不论社会制度如何,都应根 据尊重各国领土主权和领土完整、不侵犯别国、不干涉别国内政、平等互利、和平共处的原则来处理国与 国之间的关系"。这反映出 A.中美两国的根本分歧得到了妥善解决B.中国开始奉行不结盟的外交政策 C.不同社会制度和谐共处成为时代主流 D.中国的外交原则得到进一步推广 二、材料分析题 17.阅读材料,回答问题材料 新中国成立前后,毛泽东主席就多次发表声明:中国愿意在和平、互利和相互尊重主权和领土 完整的基础上同各国建立外交关系。当时,印度作为中国的近邻,不但与中国社会制度不同,而且与中国 之间有许多历史遗留下的悬而未决的问题。本着睦邻与和平共处的政策,中国政府同印度政府派遣的代表 团就关于中印两国在中国西藏地区的关系问题,于1953年12月31日至1954年4月29日在北京进行了谈 判。12月31日周恩来总理在接见印度政府代表团时,首次完整地提出了和平共处五项原则,即:互相尊 重领土主权(在亚非会议上改为互相尊重主权和领土完整)、互不侵犯、互不干涉内政、平等互惠(在中 印、中缅联合声明中改为平等互利)和和平共处,得到了印方的赞同,并写入了1954年4月29日签订的 《关于中国西藏地方和印度之间的通商和交通协定》。该协定在序言中把和平共处五项原则定为指导两国 关系的原则。和平共处五项原则作为一个整体首次在国际条约上成国际关系的指导原则。1954年6月周恩 来总理访问印度和缅甸。6月28日中印两国总理发表联合声明以及6月29日中缅两国总理发表的联合声明 中都确认和平共处五项原则是指导两国关系的原则并共同倡议将和平共处五项原则作为指导一般国际关系 的原则。 ——摘编自中华人民共和国外交部《中国倡导和平共处五项原则》 (1)根据材料并结合所学知识,简述和平共处五项原则提出的历史背景。 (2)根据材料并结合所学知识,分析和平处五项原则提出的重要意义。 18.材料 1953年底,苏联提议召开有新中国参加的五大国外长会议,审查缓和国际紧张局势的措施。 对此,中国政府积极响应,于1954年3月正式决定派遣以周恩来为首的代表团参加日内瓦会议,并指示代 表团在会议上要加强外交活动,促进国际局势缓和。会议开始后,关于印度支那问题,各方陷入持久的僵 局,会议即将无果而终。6月16日,中国代表团提出了解决问题的六点建议。除美国外的几乎所有与会代 表团都认为中国所提建议富有建设性和协商精神。周恩来抓住这一有利时机,迅速开展一系列外交活动, 推动有关各方朝解决问题的方向迈进。7月21日,会议终于通过了关于恢复印度支那和平问题的最后宣言。 ——摘编自林蕴晖《中华人民共和国史》(第二卷) (1)根据材料并结合所学知识,指出日内瓦会议召开时的国际形势。 (2)根据材料并结合所学知识,评析新中国在日内瓦会议中所发挥的作用。