文档
办公文件
生活文档
学习资料
当前位置:
首页
>
文档
>政治试题卷答案_全国高考模拟卷_2026年2月_260206山东省日照市2023级(2026届)高三年级上学期期末考试(全科)
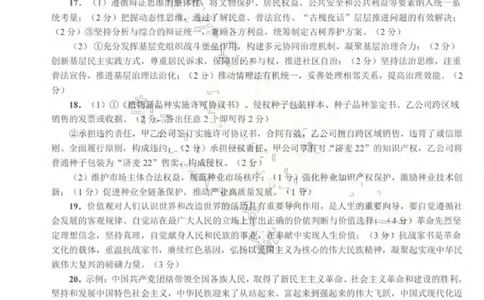
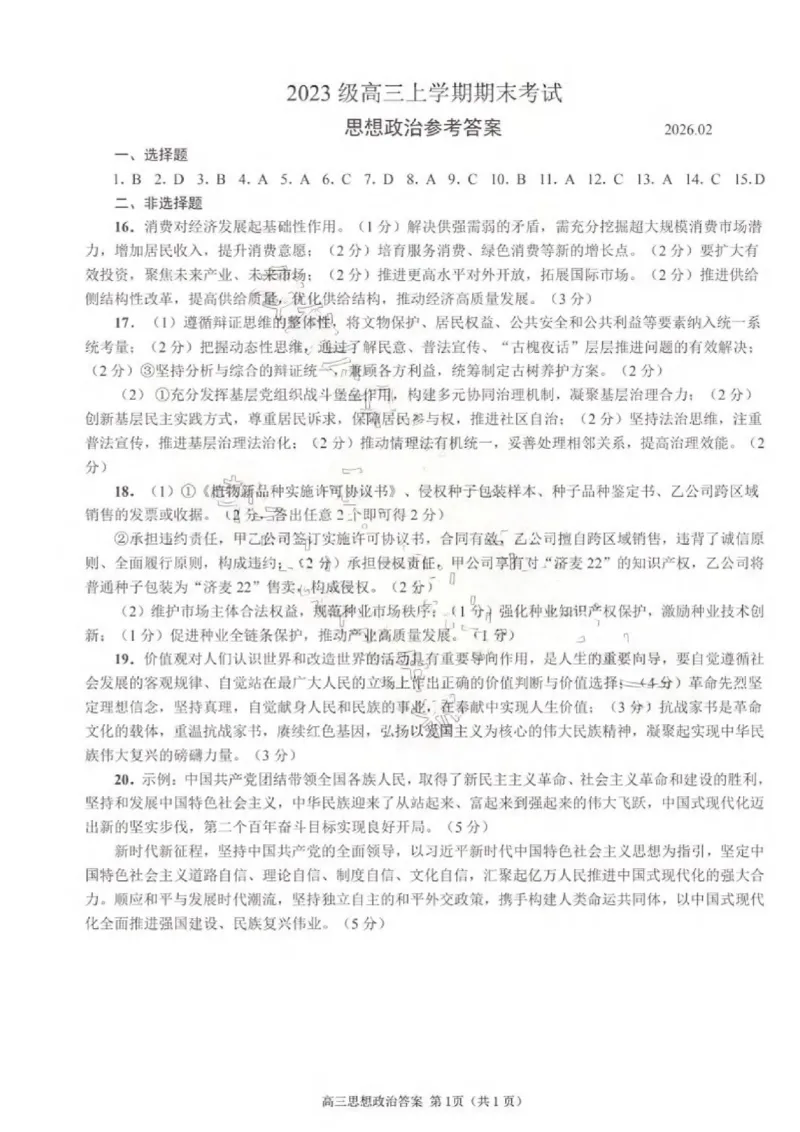
政治试题卷答案_全国高考模拟卷_2026年2月_260206山东省日照市2023级(2026届)高三年级上学期期末考试(全科)
2026-04-15 13:58:50
2026-04-15 13:50:24
文档预览
文档信息
文档格式
pdf
文档大小
0.691 MB
文档页数
1 页
上传时间
2026-04-15 13:50:24
下载文档
本文档来自网络内容,如有侵犯您的权益请联系我们删除,联系邮箱:wyl860211@qq.com。
上一篇
政治试题卷答案_全国高考模拟卷_2026年2月_260204江西省赣州市2025一2026学年度第一学期高三年级期末考试(全科)_赣州市2025-2026学年第一学期期末考试政治
下一篇
热点专题2-3幂函数与二次函数,方程与不等式(解析版)--2025年高考数学热点题型追踪与重难点专题突破(新高考专用)_2025年新高考资料_二轮复习
最新文档
押新高考第2-3题秦汉至隋唐时期:中华文明的发展与繁荣(解析版)_07高考历史_2024年新高考资料_52024三轮冲刺_备战2024年高考历史临考题号押题(新高考通用)322946313
数学卷+解析苏州零模2601_全国高考模拟卷_2026年2月_260203江苏省苏州市2025-2026学年高三上学期期末考试
押新高考第2-3题秦汉至隋唐时期:中华文明的发展与繁荣(原卷版)_07高考历史_2024年新高考资料_52024三轮冲刺_备战2024年高考历史临考题号押题(新高考通用)322946313
数学_全国高考模拟卷_2026年2月_260211湖南省长沙市第一中学2025-2026学年高三上学期2月期末(全科)_湖南省长沙市第一中学2025-2026学年高三上学期2月期末数学
押新高考第1题先秦时期:中华文明的起源与奠基(解析版)_07高考历史_2024年新高考资料_52024三轮冲刺_备战2024年高考历史临考题号押题(新高考通用)322946313
热点专题2-4指数与指数函数(原卷版)-2025年高考数学热点题型追踪与重难点专题突破(新高考专用)_2025年新高考资料_二轮复习
押新高考第1题先秦时期:中华文明的起源与奠基(原卷版)_07高考历史_2024年新高考资料_52024三轮冲刺_备战2024年高考历史临考题号押题(新高考通用)322946313
数学+昆明市2026届高三市统考试卷及答案_全国高考模拟卷_2026年2月_260202云南省昆明市2026届高三摸底诊断测试_云南省昆明市2026届高三摸底诊断测试数学
政治详解运城市2025—2026学年第一学期期末调研测试(1)_全国高考模拟卷_2026年2月_260203山西省运城市2025-2026学年高三上学期期末调研(全科)
政治试题运城市2025—2026学年第一学期期末调研测试高三政治_全国高考模拟卷_2026年2月_260203山西省运城市2025-2026学年高三上学期期末调研(全科)
热门文档
政治试题卷答案_全国高考模拟卷_2026年2月_260212山西省晋中市2026年2月高三年级适应性调研考试(晋中一模)(全科)
政治试题卷答案_全国高考模拟卷_2026年2月_260210山西省临汾市高三年级2025-2026学年度第一学期期末考试(全科)
热点专题2-3幂函数与二次函数,方程与不等式(解析版)--2025年高考数学热点题型追踪与重难点专题突破(新高考专用)_2025年新高考资料_二轮复习
政治试题卷答案_全国高考模拟卷_2026年2月_260204江西省赣州市2025一2026学年度第一学期高三年级期末考试(全科)_赣州市2025-2026学年第一学期期末考试政治
政治试题卷答案_全国高考模拟卷_2026年2月_260204山东省泰安市2026届高三一轮检测(泰安一模)(全科)_山东省泰安市高三一轮检测(泰安一模)政治
政治试题卷答案_全国高考模拟卷_2026年2月_260201北京市西城区2025一2026学年度第一学期期末(全科)_北京市西城区2025-2026学年高三(上)期末政治
政治试题卷_全国高考模拟卷_2026年2月_260212山西省晋中市2026年2月高三年级适应性调研考试(晋中一模)(全科)
政治试题卷_全国高考模拟卷_2026年2月_260210山西省临汾市高三年级2025-2026学年度第一学期期末考试(全科)
政治试题卷_全国高考模拟卷_2026年2月_260206山东省日照市2023级(2026届)高三年级上学期期末考试(全科)
政治试题卷_全国高考模拟卷_2026年2月_260204江西省赣州市2025一2026学年度第一学期高三年级期末考试(全科)_赣州市2025-2026学年第一学期期末考试政治
随机文档
政治试题卷_全国高考模拟卷_2026年2月_260204山东省泰安市2026届高三一轮检测(泰安一模)(全科)_山东省泰安市高三一轮检测(泰安一模)政治
政治试题卷_全国高考模拟卷_2026年2月_260201北京市西城区2025一2026学年度第一学期期末(全科)_北京市西城区2025-2026学年高三(上)期末政治
政治试题_吕梁一模吕梁25-26学年高三上学期期末调研测试及答案_全国高考模拟卷_2026年2月_260208山西省吕梁25-26学年高三上学期期末调研(吕梁一模)(全科)
政治试题_全国高考模拟卷_2026年2月_260210(潍坊一模)潍坊市2026年2月高考模拟考试(全科)
政治试题_全国高考模拟卷_2026年2月_260205山东省青岛市2026届高三第一学期期末学业水平检测(全科)_山东省青岛市2026届高三第一学期期末学业水平检测政治
热点专题2-3幂函数与二次函数,方程与不等式(原卷版)--2025年高考数学热点题型追踪与重难点专题突破(新高考专用)_2025年新高考资料_二轮复习
政治试题_全国高考模拟卷_2026年2月_260203安徽省淮北市2026届高三第一次质量监测(淮北一模)(全科)
政治试题_全国高考模拟卷_2026年2月_260202安徽省芜湖市2026届高三上学期教学质量监控(一模)(全科)_安徽省芜湖市2025-2026年高三一模政治
政治试题_全国高考模拟卷_2026年2月_260201四川省泸州市高2023级第二次教学质量诊断性考试(泸州二诊)(全科)
政治试卷(G3)+昆明市市统考2026届_全国高考模拟卷_2026年2月_260205云南省昆明市2026届高三摸底诊断测试(全科)_云南省昆明市2026届高三摸底诊断测试政治