文档
办公文件
生活文档
学习资料
当前位置:
首页
>
文档
>北京市东城区2022年小升初语文试卷及答案_北京小升初全套文件_语文
北京市东城区2022年小升初语文试卷及答案_北京小升初全套文件_语文
2026-04-15 18:20:59
2026-04-15 18:12:31
文档预览
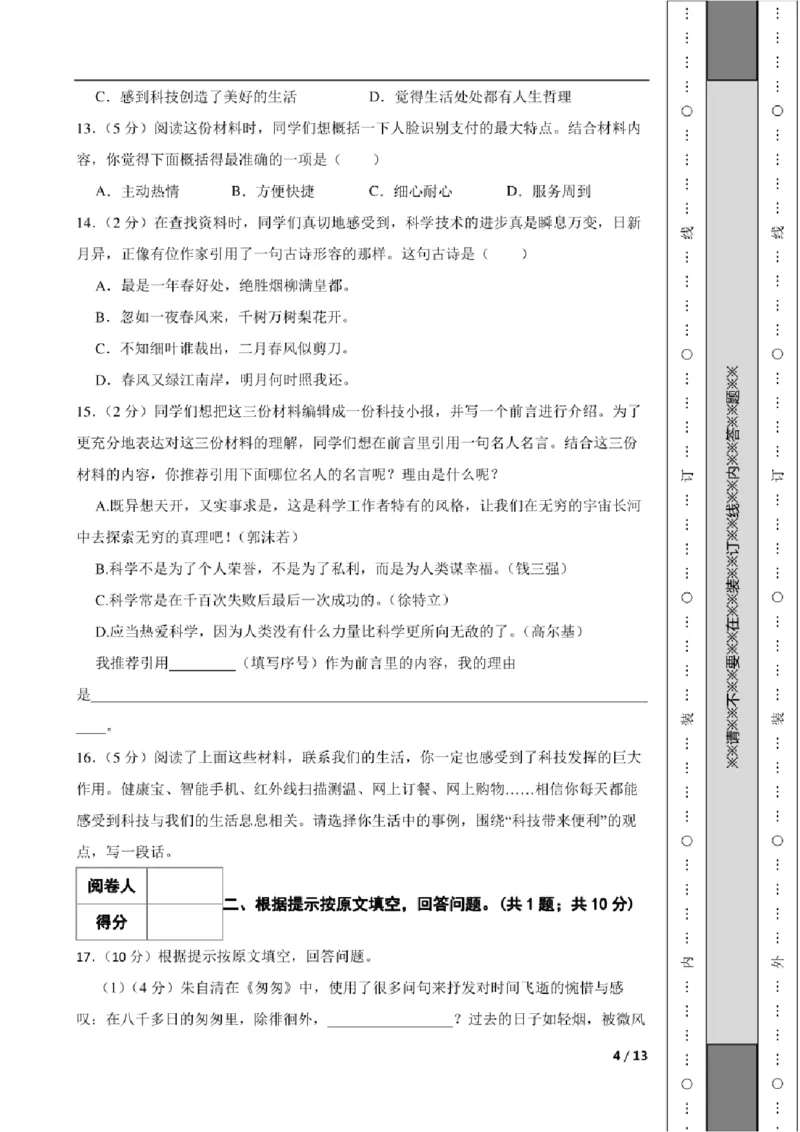
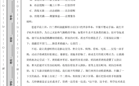
文档信息
文档格式
pdf
文档大小
1.864 MB
文档页数
13 页
上传时间
2026-04-15 18:12:31
下载文档
本文档来自网络内容,如有侵犯您的权益请联系我们删除,联系邮箱:wyl860211@qq.com。
上一篇
北京市东城区2022年小升初语文真题试卷(题目版)_北京小升初全套文件_语文
下一篇
北京市丰台区2022年小升初数学考试真题及答案_北京小升初全套文件_数学
最新文档
一年级数学一课一练pdf_小学1-6年级常用的上册资源汇总_一年级上册资料
一年级数学20以内个位数和十位数的组合_小学1-6年级常用的上册资源汇总_一年级上册资料_曹操老师_资料包
一年级拼音汉字注音期中复习_小学1-6年级常用的上册资源汇总_一年级上册资料
一年级拼音每日拼读可贴(1)_小学1-6年级常用的上册资源汇总_一年级上册资料
语文试题运城市2025—2026学年第一学期期末调研测试高三语文_未命名_全国高考模拟卷_2026年2月_260203山西省运城市2025-2026学年高三上学期期末调研(全科)
一年级拼音拼音拼读新版_小学1-6年级常用的上册资源汇总_一年级上册资料
语文试题卷答案_全国高考模拟卷_2026年2月_260212山西省晋中市2026年2月高三年级适应性调研考试(晋中一模)(全科)
语文试题卷答案_全国高考模拟卷_2026年2月_260210山西省临汾市高三年级2025-2026学年度第一学期期末考试(全科)
语文试题卷答案_全国高考模拟卷_2026年2月_260206山东省日照市2023级(2026届)高三年级上学期期末考试(全科)
语文试题卷答案_全国高考模拟卷_2026年2月_260205浙江省杭州市2025学年第一学期高三年级期末学业水平测试(语文数学)
热门文档
语文试题卷答案_全国高考模拟卷_2026年2月_260204江西省赣州市2025一2026学年度第一学期高三年级期末考试(全科)_赣州市2025-2026学年第一学期期末考试语文
一年级拼音拼音拼读新版(1)_小学1-6年级常用的上册资源汇总_一年级上册资料
语文试题卷答案_全国高考模拟卷_2026年2月_260204山东省泰安市2026届高三一轮检测(泰安一模)(全科)_山东省泰安市高三一轮检测(泰安一模)语文
语文试题卷答案_全国高考模拟卷_2026年2月_260201北京市西城区2025一2026学年度第一学期期末(全科)_北京市西城区2025-2026学年高三(上)期末语文
语文试题卷_全国高考模拟卷_2026年2月_260212山西省晋中市2026年2月高三年级适应性调研考试(晋中一模)(全科)
语文试题卷_全国高考模拟卷_2026年2月_260210山西省临汾市高三年级2025-2026学年度第一学期期末考试(全科)
语文试题卷_全国高考模拟卷_2026年2月_260206山东省日照市2023级(2026届)高三年级上学期期末考试(全科)
一年级拼音《看图写话》看图填词语_小学1-6年级常用的上册资源汇总_一年级上册资料
语文试题卷_全国高考模拟卷_2026年2月_260205浙江省杭州市2025学年第一学期高三年级期末学业水平测试(语文数学)
语文试题卷_全国高考模拟卷_2026年2月_260204江西省赣州市2025一2026学年度第一学期高三年级期末考试(全科)_赣州市2025-2026学年第一学期期末考试语文
随机文档
语文试题卷_全国高考模拟卷_2026年2月_260204山东省泰安市2026届高三一轮检测(泰安一模)(全科)_山东省泰安市高三一轮检测(泰安一模)语文
一年级拼音-ü去掉两点专项练习(答案)_小学1-6年级常用的上册资源汇总_一年级上册资料
语文试题卷_全国高考模拟卷_2026年2月_260201北京市西城区2025一2026学年度第一学期期末(全科)_北京市西城区2025-2026学年高三(上)期末语文
一年级奥数练习全国通用版含答案_小学1-6年级常用的上册资源汇总_一年级上册资料
语文试题_吕梁一模吕梁25-26学年高三上学期期末调研测试及答案_全国高考模拟卷_2026年2月_260208山西省吕梁25-26学年高三上学期期末调研(吕梁一模)(全科)
语文试题_全国高考模拟卷_2026年2月_260210(潍坊一模)潍坊市2026年2月高考模拟考试(全科)
语文试题_全国高考模拟卷_2026年2月_260205山东省青岛市2026届高三第一学期期末学业水平检测(全科)_山东省青岛市2026届高三第一学期期末学业水平检测语文
语文试题_全国高考模拟卷_2026年2月_260203安徽省淮北市2026届高三第一次质量监测(淮北一模)(全科)
语文试题_全国高考模拟卷_2026年2月_260201四川省泸州市高2023级第二次教学质量诊断性考试(泸州二诊)(全科)
语文试卷长沙市2026年高三模拟考试_全国高考模拟卷_2026年2月_260203湖南省长沙市2026年高三年级模拟考试(长沙一模)_湖南省长沙市2026年高三年级模拟考试语文