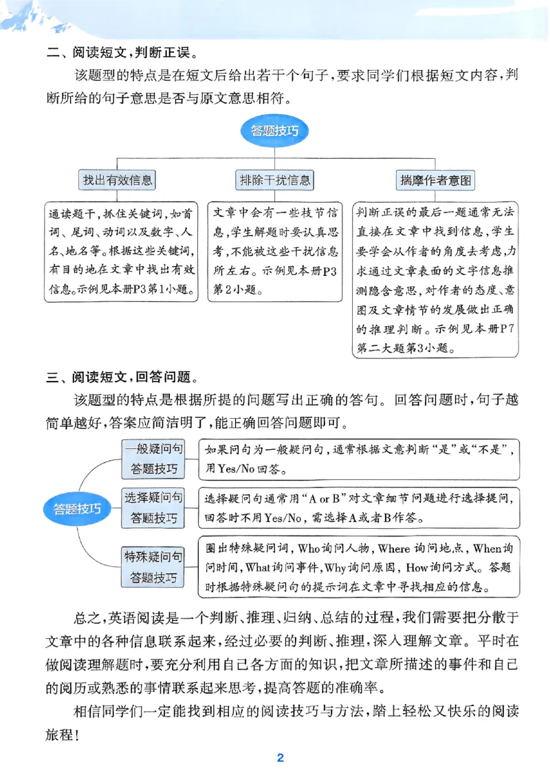
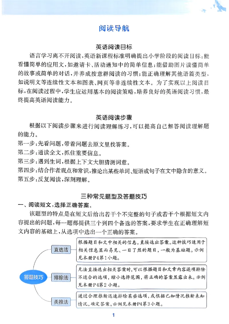
文档
办公文件
生活文档
学习资料
当前位置:
首页
>
文档
>三上阅读攻略译林(1)_25秋小学《拔尖特训》多版本合集_3-6年级英语上册译林25秋《拔尖特训》_25秋《拔尖特训》英语译林3上(1)
三上阅读攻略译林(1)_25秋小学《拔尖特训》多版本合集_3-6年级英语上册译林25秋《拔尖特训》_25秋《拔尖特训》英语译林3上(1)
2026-04-16 01:18:45
2026-04-16 01:13:24
文档预览
文档信息
文档格式
pdf
文档大小
25.322 MB
文档页数
34 页
上传时间
2026-04-16 01:13:24
下载文档
文档内容
本文档来自网络内容,如有侵犯您的权益请联系我们删除,联系邮箱:wyl860211@qq.com。
上一篇
板块二 第七单元 第17讲 辛亥革命_07高考历史_2025年新高考资料_一轮复习_2025高考大一轮复习讲义+课件精准备考2025年新高三历史一轮复习备课课件(完结)_2025大一轮复习讲义
下一篇
板块二 第七单元 第18讲 北洋军阀统治时期的政治、经济与文化_07高考历史_2025年新高考资料_一轮复习_2025高考大一轮复习历史(人教版)_学生用书Word版文档全书
最新文档
六年级数学奥数讲义+练习-第33讲行程问题(一)(全国通用版,含答案)_奥数专题合集_H003小学奥数培训班课程+习题_1-6年级上下册奥数_六年级
26考研王江涛十大万能模板(小作文)_27考研真题_考研英语一、二真题+解析(1994-2026)_考研作文模版大全
六年级数学奥数讲义+练习-第32讲逻辑推理(二)(全国通用版,含答案)_奥数专题合集_H003小学奥数培训班课程+习题_1-6年级上下册奥数_六年级
六年级数学奥数讲义+练习-第31讲逻辑推理(一)(全国通用版,含答案)_奥数专题合集_H003小学奥数培训班课程+习题_1-6年级上下册奥数_六年级
26数二真题-无水印_27考研真题_考研数学一、二、三历年真题+考研数学资料(1994-2026)_考研数学真题(1987-2026)_考研数学真题(1987-2026)_数学二_2026数学二真题+解析(已更新)
26数二参考答案_27考研真题_考研数学一、二、三历年真题+考研数学资料(1994-2026)_考研数学真题(1987-2026)_考研数学真题(1987-2026)_数学二_2026数学二真题+解析(已更新)
第04练基本不等式(精练:基础+重难点)一轮复习讲义2024年高考数学高频考点题型归纳与方法总结(新高考通用)原卷版_02高考数学_新高考复习资料_2024年新高考资料_一轮复习资料
26数三真题-无水印_27考研真题_考研数学一、二、三历年真题+考研数学资料(1994-2026)_考研数学真题(1987-2026)_考研数学真题(1987-2026)_数学三_2026数学三真题+解析(已更新)
六年级数学奥数讲义+练习-第30讲抽屉原理(二)(全国通用版,含答案)_奥数专题合集_H003小学奥数培训班课程+习题_1-6年级上下册奥数_六年级
26数三参考答案_27考研真题_考研数学一、二、三历年真题+考研数学资料(1994-2026)_考研数学真题(1987-2026)_考研数学真题(1987-2026)_数学三_2026数学三真题+解析(已更新)
热门文档
26数一真题-无水印_27考研真题_考研数学一、二、三历年真题+考研数学资料(1994-2026)_考研数学真题(1987-2026)_考研数学真题(1987-2026)_数学一_2026数学一真题+解析
26数一参考答案_27考研真题_考研数学一、二、三历年真题+考研数学资料(1994-2026)_考研数学真题(1987-2026)_考研数学真题(1987-2026)_数学一_2026数学一真题+解析
六年级数学奥数讲义+练习-第2讲简便运算(一)(全国通用版,含答案)_奥数专题合集_H003小学奥数培训班课程+习题_1-6年级上下册奥数_六年级
第03讲高考高频动词(核心考点精讲精练)(解析版)(全国通用)_03高考英语_通用版(老高考)复习资料_2024年复习资料_完备战2024年高考英语一轮复习考点帮(全国通用)
26年考研(英语一)解析_27考研真题_考研英语一、二真题+解析(1994-2026)_0.考研英语一真题与解析(1980-2026)_26考研英语一真题和答案
六年级数学奥数讲义+练习-第29讲抽屉原理(一)(全国通用版,含答案)_奥数专题合集_H003小学奥数培训班课程+习题_1-6年级上下册奥数_六年级
六年级数学奥数讲义+练习-第28讲表面积与体积(二)(全国通用版,含答案)_奥数专题合集_H003小学奥数培训班课程+习题_1-6年级上下册奥数_六年级
25考研真题参考答案-数学一完整版_27考研真题_考研数学一、二、三历年真题+考研数学资料(1994-2026)_考研数学真题(1987-2026)_考研数学真题(1987-2026)_数学一
六年级数学奥数讲义+练习-第27讲表面积与体积(一)(全国通用版,含答案)_奥数专题合集_H003小学奥数培训班课程+习题_1-6年级上下册奥数_六年级
25考研政治真题答案_27考研真题_1994-2026考研政治历年真题
随机文档
六年级数学奥数讲义+练习-第26讲乘法和加法原理(全国通用版,含答案)_奥数专题合集_H003小学奥数培训班课程+习题_1-6年级上下册奥数_六年级
25考研政治真题_27考研真题_1994-2026考研政治历年真题
六年级数学奥数讲义+练习-第25讲最大最小问题(全国通用版,含答案)_奥数专题合集_H003小学奥数培训班课程+习题_1-6年级上下册奥数_六年级
第03讲高考高频动词(核心考点精讲精练)(原卷版)(全国通用)_03高考英语_通用版(老高考)复习资料_2024年复习资料_完备战2024年高考英语一轮复习考点帮(全国通用)
24考研政治选择题解析_27考研真题_1994-2026考研政治历年真题_考研政治真题(1994-2024)_2022-2024年政治真题及解析_2024年政治真题及解析
六年级数学奥数讲义+练习-第24讲比较大小(全国通用版,含答案)_奥数专题合集_H003小学奥数培训班课程+习题_1-6年级上下册奥数_六年级
六年级数学奥数讲义+练习-第23讲周期工程问题(全国通用版,含答案)_奥数专题合集_H003小学奥数培训班课程+习题_1-6年级上下册奥数_六年级
2027考研英语红宝书(正序版)英文词表_27考研真题_考研英语一、二真题+解析(1994-2026)_03.红宝书_默写本(含正序、乱序、中英对照版)_正序版-对照英文默写
六年级数学奥数讲义+练习-第22讲特殊工程问题(全国通用版,含答案)_奥数专题合集_H003小学奥数培训班课程+习题_1-6年级上下册奥数_六年级
六年级数学奥数讲义+练习-第21讲“不变量”解题(全国通用版,含答案)_奥数专题合集_H003小学奥数培训班课程+习题_1-6年级上下册奥数_六年级