当前位置:首页>文档>板块四 第十五单元 阶段贯通15 工场手工业时期_07高考历史_2025年新高考资料_一轮复习_2025高考大一轮复习讲义+课件精准备考2025年新高三历史一轮复习备课课件(完结)

板块四 第十五单元 阶段贯通15 工场手工业时期_07高考历史_2025年新高考资料_一轮复习_2025高考大一轮复习讲义+课件精准备考2025年新高三历史一轮复习备课课件(完结)

  • 2026-04-16 02:18:26 2026-04-16 02:17:44

文档预览

板块四 第十五单元 阶段贯通15 工场手工业时期_07高考历史_2025年新高考资料_一轮复习_2025高考大一轮复习讲义+课件精准备考2025年新高三历史一轮复习备课课件(完结)
板块四 第十五单元 阶段贯通15 工场手工业时期_07高考历史_2025年新高考资料_一轮复习_2025高考大一轮复习讲义+课件精准备考2025年新高三历史一轮复习备课课件(完结)
板块四 第十五单元 阶段贯通15 工场手工业时期_07高考历史_2025年新高考资料_一轮复习_2025高考大一轮复习讲义+课件精准备考2025年新高三历史一轮复习备课课件(完结)
板块四 第十五单元 阶段贯通15 工场手工业时期_07高考历史_2025年新高考资料_一轮复习_2025高考大一轮复习讲义+课件精准备考2025年新高三历史一轮复习备课课件(完结)
板块四 第十五单元 阶段贯通15 工场手工业时期_07高考历史_2025年新高考资料_一轮复习_2025高考大一轮复习讲义+课件精准备考2025年新高三历史一轮复习备课课件(完结)
板块四 第十五单元 阶段贯通15 工场手工业时期_07高考历史_2025年新高考资料_一轮复习_2025高考大一轮复习讲义+课件精准备考2025年新高三历史一轮复习备课课件(完结)
板块四 第十五单元 阶段贯通15 工场手工业时期_07高考历史_2025年新高考资料_一轮复习_2025高考大一轮复习讲义+课件精准备考2025年新高三历史一轮复习备课课件(完结)
板块四 第十五单元 阶段贯通15 工场手工业时期_07高考历史_2025年新高考资料_一轮复习_2025高考大一轮复习讲义+课件精准备考2025年新高三历史一轮复习备课课件(完结)
板块四 第十五单元 阶段贯通15 工场手工业时期_07高考历史_2025年新高考资料_一轮复习_2025高考大一轮复习讲义+课件精准备考2025年新高三历史一轮复习备课课件(完结)

文档信息

文档格式
docx
文档大小
1.649 MB
文档页数
5 页
上传时间
2026-04-16 02:17:44

文档内容

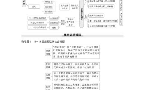
阶段贯通 15 工场手工业时期 微专题1 14-18世纪的欧洲社会转型 对点训练 1.(2023·福州模拟)在西欧早期殖民主义扩张中,有封建国家之间的厮杀,如葡西间的争霸 斗争;有资本主义国家同封建国家的搏斗,如荷西之间;有资本主义国家间的搏斗,如英荷 之间。这些斗争和扩张( ) A.瓜分资本主义世界市场资源 B.体现了资本输出的需求 C.以划分势力范围为争夺焦点D.加速西欧资本原始积累 2.资本主义国家的两大法律体系是指大陆法系和英美法系。大陆法系以法典化的成文法为 主要形式,分为公法和私法两部分;英美法系以判例法为主要形式,以普通法为基础,注重 程序“诉讼中心主义”。这两大法律体系都( ) A.以习惯法为基础 B.突出司法独立和法官作用 C.注重成文法作用 D.坚持程序公正和无罪推定 微专题2 六大视角审视新航路开辟 (1)世界市场联系之路:新航路开辟引起商业革命和价格革命,为世界市场的形成提供了联 结通道,世界市场初具雏形。 (2)人口迁移之路:新航路开辟促进了世界各地民众的相互往来,推动了人口的迁移。 (3)物种交换之路:新航路开辟促进了世界动植物的大交流,打破了各个文明区域间孤立、 分散、隔绝的状态,推动了人类文明的交融。 (4)思想震撼之路:新航路开辟证明了地圆学说的正确性,冲击了神学理论,开阔了人们的 眼界。 (5)殖民掠夺之路:作为资本原始积累重要手段的殖民扩张和殖民掠夺登上历史舞台,给亚 非拉国家带来空前的灾难。 (6)社会转型之路:新航路开辟加速了欧洲封建制度的瓦解,促进了资本主义的发展。 对点训练 3.(2023·宁德预测)据估计,1620-1642年,英国约有58万人越过大西洋,去往北美和加 勒比地区。17世纪50年代至60年代,海外迁移达到高峰。迁移人群中不仅有清教徒,而且 有天主教徒、罪犯等。据此推断,17世纪英国人口的迁移( ) A.减轻了农村就业和生计的压力 B.实现了殖民文化向多层次转型 C.推动了殖民扩张和贸易的发展 D.缓和了欧洲地区新旧教派矛盾 微专题3 西方近代人文主义发展 人文主义内涵 事件 根本原因 侧重领域 斗争形式 未来构想 (不断丰富、发展) 借助复兴希 倡导以人为中心的 腊罗马古典 文艺 14、15世纪资 价值观念,以人性 文学艺术 追求现世社会 文化的形 复兴 本主义萌芽 反对神性,以人权 领域 的幸福生活 式;披着宗 反对神权 教外衣 宗教 16世纪资本主 信仰得救,否定教 披着宗教的 建立廉俭教 宗教领域 改革 义发展;天主 皇和教会的权威, 外衣 会、民族教会使人们获得精神上 教会对德意志 的自由,具有鲜明 压榨沉重 的人文主义色彩 追求民主、平等、 自由,把反封建、 摆脱了宗教 构建资产阶级 17、18世纪封 反宗教神学的斗争 束缚,直接 理性王国;构 启蒙 建专制制度严 推进到反对封建专 政治领域 公开批判封 建维护资产阶 运动 重阻碍资本主 制制度、建立资产 建专制制度 级利益的政治 义进一步发展 阶级“理性王国” 和天主教会 制度 的高度 对点训练 4.(2023·自贡三模)16、17世纪以来,欧洲主要国家诞生了一批新型中等学校,这些学校除 开设原有的古典主义学科外,科学技术知识开始普遍受到重视,一些新的教学方法(如实物 教学、直观教学、观察、实验、实习等)也得到广泛运用。这一现象( ) A.推动了近代自然科学的兴起 B.沉重打击了教会的神权统治 C.促进了资本主义的快速发展 D.助推教育内容与理念的革新 “历史短文”类 一、设问类型 1.以“……”为题(主题),写一则历史短文。 2.围绕“……”自拟论题,写一则历史短文。 3.从“……”角度出发,自拟论题,写一则历史短文。 二、解题步骤 1.审设问、谋篇布局定格式。 按照作文格式,标题放中间,短文内容用段落格式。(注意:设问中给出的标题一定要写上, 否则扣分)。 2.审细节、分门别类定内容。 (1)审材料主题:时空信息、内容或寓意。 (2)梳理材料关键信息并归类。 (3)根据以上信息,大致确定相应知识点。 3.定角度、结合所学写短文。三、注意事项:关键信息归类方法 (2023·1月浙江选考,25,节选)阅读材料,完成下列要求。 材料一 ①马铃薯主要传播路径示意图 (虚线代表1492年哥伦布探险以前, 实线代表16世纪以后) ——据[日]21世纪研究会编《食物的世界地图》 材料二 在②16—18世纪繁荣的中欧贸易中,瓷器、漆器、织物、壁纸、家具和玩具等各 式各样的中国特产涌入欧洲,饮茶成为一种新的生活方式,丝绸与瓷器的魅力促使欧洲人致 力于将其生产本土化。 1753年7月24日,瑞典王后收到国王赠送的一件特殊生日礼物:③一座木结构的中国 屋。她描述道:“我的长子穿得像个中国王子一样在入口处恭候,随侍的王室侍从则扮成中 国文官的模样……里面有一个令人赏心悦目的印度风格装饰成的大房间,四角各有一只大瓷 花瓶。……欣赏过所有东西之后,国王陛下下令演出一场配土耳其音乐的中国芭蕾。” ——摘编自张国刚《中西文化关系通史》 材料三 为加强对印度的统治,1853年,英国议会通过一个新特许状法案,规定④印度文 官应向全体英国臣民开放,实行公开竞争考试。但印度人进入印度文官殿堂的大门非常狭窄。 ……印度成为主权共和国后,肯定了当时已存在的印度行政官等系统,并根据宪法有关规定 制定了全印文官法。文官分为全印文官、邦文官和中央文官。——整理自程汉大《英国政治制度史》等 (2)⑤参考材料一、二、三,自选一个角度,运用 18和19世纪的相关史实,围绕文明互鉴 主题写一则⑥历史短文,题目自拟。(要求:观点明确,史实准确,条理清晰,表述成文。) 解题过程 第一步:确定类型 由⑤⑥→确定为历史短文类题目。 第二步:审设问、谋篇布局定格式 第三步:审细节、分门别类定内容 第四步:定角度、结合所学写短文 根据审题环节归类出来的各种信息,结合所学知识,我们可从以下角度撰写短文:结合物质 类史料阐述文明互鉴,或结合思想文化类史料阐述文明互鉴,或结合制度类史料阐述文明互 鉴。 试答:________________________________________________________________________ ______________________________________________________________________________ ______________________________________________________________________________