文档
办公文件
生活文档
学习资料
当前位置:
首页
>
文档
>四年级上册数学奥数练习-第11课《填横式1》全国通用(PDF版,含答案)_奥数专题合集_H003小学奥数培训班课程+习题_1-6年级上下册奥数_四年级
四年级上册数学奥数练习-第11课《填横式1》全国通用(PDF版,含答案)_奥数专题合集_H003小学奥数培训班课程+习题_1-6年级上下册奥数_四年级
2026-04-17 00:21:27
2026-04-16 23:55:50
文档预览
文档信息
文档格式
pdf
文档大小
0.792 MB
文档页数
9 页
上传时间
2026-04-16 23:55:50
下载文档
文档内容
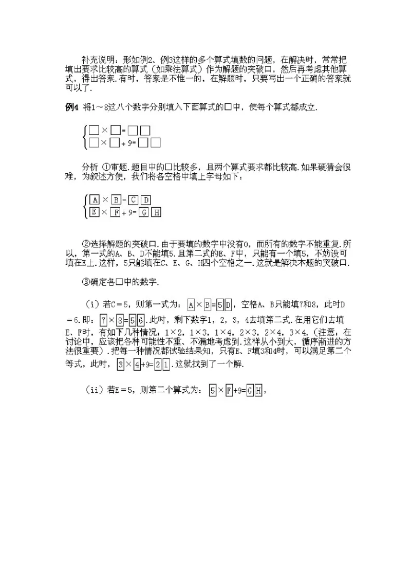
小学四年级上册数学奥数知识点讲解第11课《填横式1》试题附答案答案四年级奥数上册: 第十三讲 填横式(一)习题解答
本文档来自网络内容,如有侵犯您的权益请联系我们删除,联系邮箱:wyl860211@qq.com。
上一篇
四年级上册数学奥数练习-巧妙求和-全国通用(无答案)_奥数专题合集_H003小学奥数培训班课程+习题_1-6年级上下册奥数_四年级
下一篇
四年级上册数学奥数练习-第5课《倒推法的妙用》全国通用(PDF版,含答案)_奥数专题合集_H003小学奥数培训班课程+习题_1-6年级上下册奥数_四年级
最新文档
第05讲对数与对数函数(八大题型)(讲义)(原卷版)_02高考数学_2025年新高考资料_一轮复习_2025年高考数学一轮复习讲练测(新教材新高考,含2024高考真题)
第05讲古典概率及概率的基本性质(学生版)_2025年新高考资料_一轮复习_备战2025年高考数学一轮复习考点帮_备战2025年高考数学一轮复习考点帮(新高考通用)(完结)_第二部分专项讲义
第05讲对数与对数函数(八大题型)(练习)(解析版)_02高考数学_新高考复习资料_2025年新高考复习_2025年高考数学一轮复习讲练测(新教材新高考,含2024高考真题)
第05讲对数与对数函数(八大题型)(练习)(解析版)_02高考数学_2025年新高考资料_一轮复习_2025年高考数学一轮复习讲练测(新教材新高考,含2024高考真题)
第05讲双曲线方程及其性质(教师版)_2025年新高考资料_一轮复习_备战2025年高考数学一轮复习考点帮_备战2025年高考数学一轮复习考点帮(新高考通用)(完结)_第二部分专项讲义
考研线代(默写版)_27考研真题_考研数学一、二、三历年真题+考研数学资料(1994-2026)_考研数学公式大全_26武忠样《考研数学公式》+默写本_公式默写
考研线代(完整版)_27考研真题_考研数学一、二、三历年真题+考研数学资料(1994-2026)_考研数学公式大全_26武忠样《考研数学公式》+默写本_公式默写
考研概率论(默写版)_27考研真题_考研数学一、二、三历年真题+考研数学资料(1994-2026)_考研数学公式大全_26武忠样《考研数学公式》+默写本_公式默写
第05讲对数与对数函数(八大题型)(练习)(原卷版)_02高考数学_新高考复习资料_2025年新高考复习_2025年高考数学一轮复习讲练测(新教材新高考,含2024高考真题)
考研概率论(完整版)_27考研真题_考研数学一、二、三历年真题+考研数学资料(1994-2026)_考研数学公式大全_26武忠样《考研数学公式》+默写本_公式默写
热门文档
第05讲对数与对数函数(八大题型)(练习)(原卷版)_02高考数学_2025年新高考资料_一轮复习_2025年高考数学一轮复习讲练测(新教材新高考,含2024高考真题)
考研数学公式手册随身看(打印版)_27考研真题_考研数学一、二、三历年真题+考研数学资料(1994-2026)_考研数学公式大全_26武忠样《考研数学公式》+默写本
第05讲对数与对数函数(五大题型)(讲义)(解析版)_02高考数学_新高考复习资料_2024年新高考资料_一轮复习资料_完2024年高考数学一轮复习讲练测(课件+讲义+练习)(新高考)
考研数学公式大全(高清版)_27考研真题_考研数学一、二、三历年真题+考研数学资料(1994-2026)_考研数学公式大全_26武忠样《考研数学公式》+默写本
第05讲对数与对数函数(五大题型)(讲义)(原卷版)_02高考数学_新高考复习资料_2024年新高考资料_一轮复习资料_完2024年高考数学一轮复习讲练测(课件+讲义+练习)(新高考)
考研数学公式大全(高清版)_27考研真题_考研数学一、二、三历年真题+考研数学资料(1994-2026)_考研数学公式大全
第05讲完形填空高频短语分类+完形填空高频词分类背诵+检测-(讲义)(背诵版)_03高考英语_新高考复习资料_2025年新高考复习_词汇
四年级奥数专项练习-第28讲:构造与论证之奇偶分析(一)通用版(图片,含答案)_奥数专题合集_H003小学奥数培训班课程+习题_1-6年级上下册奥数_四年级
第05讲完形填空高频短语分类+完形填空高频词分类背诵+检测-(讲义)(检测版)_03高考英语_新高考复习资料_2025年新高考复习_词汇
第05讲完形填空高频短语分类+完形填空高频词分类背诵+检测-(讲义)(检测版)_03高考英语_2025年新高考资料_一轮复习_词汇
随机文档
线性方程组_27考研真题_考研数学一、二、三历年真题+考研数学资料(1994-2026)_数学线代基础导图
第05讲完形填空高频短语+高频词(练习)(解析版)_03高考英语_新高考复习资料_2025年新高考复习_2025年高考英语一轮复习讲练测(新教材新高考,含2024年高考真题)_词汇
专题6.1数据的分析(基础)(解析版)_北师大初中数学_8上-北师大版初中数学_旧版_06专项讲练
线代必备十页纸_27考研真题_考研数学一、二、三历年真题+考研数学资料(1994-2026)_数学《777必备公式》
红宝书考研英语短语合集_27考研真题_考研英语一、二真题+解析(1994-2026)
第05讲完形填空高频短语+高频词(练习)(原卷版)_03高考英语_新高考复习资料_2025年新高考复习_2025年高考英语一轮复习讲练测(新教材新高考,含2024年高考真题)_词汇
第05讲基本不等式(学生版)_02高考数学_2025年新高考资料_一轮复习_备战2025年高考数学一轮复习考点帮_备战2025年高考数学一轮复习考点帮(新高考通用)(完结)_第二部分专项讲义
第05讲古典概率及概率的基本性质(教师版)_02高考数学_2025年新高考资料_一轮复习_备战2025年高考数学一轮复习考点帮_备战2025年高考数学一轮复习考点帮(新高考通用)(完结)
专题6.1平均数与方差(高效培优讲义)(学生版)_北师大初中数学_8上-北师大版初中数学_初中数学北师大8上-2025秋季新版_第二套推荐25_08专项讲练
研途2024考研数二真题及答案_27考研真题_考研数学一、二、三历年真题+考研数学资料(1994-2026)_考研数学真题(1987-2026)_考研数学历年真题(1987-2024)_考研数学二真题1987-2024