当前位置:首页>文档>知识点42:非质点类模型的力与能量问题(提高原卷版)_04高考物理_新高考复习资料_2024新高考复习资料_一轮复习资料_提高版2024届高考物理一轮复习讲义及对应练习

知识点42:非质点类模型的力与能量问题(提高原卷版)_04高考物理_新高考复习资料_2024新高考复习资料_一轮复习资料_提高版2024届高考物理一轮复习讲义及对应练习

  • 2026-04-20 01:28:46 2026-04-20 01:28:46

文档预览

知识点42:非质点类模型的力与能量问题(提高原卷版)_04高考物理_新高考复习资料_2024新高考复习资料_一轮复习资料_提高版2024届高考物理一轮复习讲义及对应练习
知识点42:非质点类模型的力与能量问题(提高原卷版)_04高考物理_新高考复习资料_2024新高考复习资料_一轮复习资料_提高版2024届高考物理一轮复习讲义及对应练习
知识点42:非质点类模型的力与能量问题(提高原卷版)_04高考物理_新高考复习资料_2024新高考复习资料_一轮复习资料_提高版2024届高考物理一轮复习讲义及对应练习
知识点42:非质点类模型的力与能量问题(提高原卷版)_04高考物理_新高考复习资料_2024新高考复习资料_一轮复习资料_提高版2024届高考物理一轮复习讲义及对应练习
知识点42:非质点类模型的力与能量问题(提高原卷版)_04高考物理_新高考复习资料_2024新高考复习资料_一轮复习资料_提高版2024届高考物理一轮复习讲义及对应练习
知识点42:非质点类模型的力与能量问题(提高原卷版)_04高考物理_新高考复习资料_2024新高考复习资料_一轮复习资料_提高版2024届高考物理一轮复习讲义及对应练习
知识点42:非质点类模型的力与能量问题(提高原卷版)_04高考物理_新高考复习资料_2024新高考复习资料_一轮复习资料_提高版2024届高考物理一轮复习讲义及对应练习
知识点42:非质点类模型的力与能量问题(提高原卷版)_04高考物理_新高考复习资料_2024新高考复习资料_一轮复习资料_提高版2024届高考物理一轮复习讲义及对应练习

文档信息

文档格式
docx
文档大小
0.527 MB
文档页数
4 页
上传时间
2026-04-20 01:28:46

文档内容

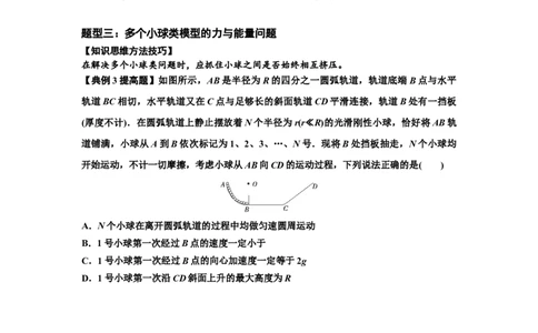
知识点 42:非质点类模型的力与能量问题 【知识思维方法技巧】 应用动力学和能量观点解决连接体问题的技巧: (1)做好四个分析:受力分析、运动分析、做功分析和能量的转化分析. (2)规律的选择: ①物体受到恒力作用发生运动状态的改变求某一时刻的力、加速度或求时间时,一般选择 动力学方法(牛顿运动定律)解题; ②当涉及功、能和位移时,若研究某一个物体时,一般用动能定理去解决问题。若研究的 对象为连接体时,一般选用功能关系或能量守恒定律解题,题目中出现相对位移时,应优 先选择能量守恒定律; (3)使用能量守恒定律解题选用表达式的技巧: ①解题时,首先确定初、末状态,然后分清有多少种形式的能在转化,再分析状态变化过 程中哪种形式的能量减少,哪种形式的能量增加。 ②无外力做功的表达式:ΔE =ΔE ,减少的那些能量的减少量等于增加的那些能量的增 减 增 加量。E =E ,初状态各种能量的总和等于末状态各种能量的总和。 初 末 ③有外力做功的表达式:W =ΔE,ΔE为能量的增加量。 F 考点一:流体类模型的力与能量问题 【知识思维方法技巧】 在应用能量方法处理实际问题时,经常遇到像“链条”“液柱”类的物体,其在运动过程 中将发生形变,其重心位置相对物体也发生变化,因此这类物体不能再视为质点来处理, 但因只有重力做功,物体整体机械能守恒。在确定物体重力势能的变化量时,要根据情况 将物体分段处理,确定好各部分的重心及重心高度的变化量。根据初、末状态物体重力势 能的变化列式求解。 注意:非质点类物体各部分是否都在运动,运动的速度大小是否相同,若相同,则物体的 动能才可表示为mv2。 题型一:气体液体类模型的力与能量问题 类型一:气体流模型的力与能量问题 【典例1a提高题】(多选)泉州小岞风电场利用风能发电,既保护环境,又可创造很高的经 济价值。如图所示,风力发电机的叶片半径为R。某段时间内该区域的风速大小为v,风 恰好与叶片转动的圆面垂直,已知空气的密度为ρ,风力发电机的发电效率为η,下列说法 正确的是( ) A.单位时间内通过叶片转动圆面的空气质量为ρπvR2 B.此风力发电机发电的功率为ρπv2R2η 1 学科网(北京)股份有限公司C.若仅风速减小为原来的,发电的功率将减小为原来的 D.若仅风速增大为原来的2倍,发电的功率将增大为原来的4倍 类型二:液体流模型 【典例1b提高题】某城市广场喷泉的喷嘴横截面为S,喷泉喷出的水柱超过了高度h。已 知水的密度为ρ,重力加速度为g,则用于给喷管喷水的电动机输出功率至少为( ) A.ρghS B.ρghS C. D. 【典例1b提高题对应练习】如图所示,水龙头出水口的横截面积为S,出水口到水平地面 的距离为h,水离开出水口时的速度大小为v。假设水在下落的过程中不散开,重力加速 0 度大小为g,不计空气阻力。则( ) A.水下落到地面前瞬间的速度大小为 B.水下落到地面前瞬间的速度大小为 C.水柱在接近地面时的横截面积为 D.水柱在接近地面时的横截面积为 类型三:辐射模型 【知识思维方法技巧】 辐射功率计算的模型:球体模型 【典例1c提高题】大功率微波对人和其他生物有一定的杀伤作用。实验表明,当人体单位 面积接收的微波功率达到250 W/m2时会引起神经混乱,达到1 000 W/m2时会引起心肺功能 衰竭。现有一微波武器,其发射功率P=3×107 W。若发射的微波可视为球面波,则引起神 经混乱和心肺功能衰竭的有效攻击的最远距离约为( ) A.100 m 25 m B.100 m 50 m C.200 m 100 m D.200 m 50 m 考点二:绳索链条类模型的力与能量问题 题型一:绳索类模型的力与能量问题 【知识思维方法技巧】 一般情况下常分段考虑绳索各部分的重力势能,并用绳索各部分重力势能之和作为系统总 的重力势能,至于参考平面,可任意选取,但以系统初、末状态重力势能便于表示为宜. 2 学科网(北京)股份有限公司【典例1提高题】如图一质量为m、长度为l的均匀柔软细绳PQ竖直悬挂。用外力将绳的 下端Q缓慢地竖直向上拉起至M点,M点与绳的上端P相距l。重力加速度大小为g。在 此过程中,外力做的功为( ) A.mgl B.mgl C.mgl D.mgl 【典例1提高题对应练习】如图所示,倾角θ=30°的粗糙斜面固定在地面上,长为l、 质量为m、粗细均匀、质量分布均匀的软绳置于斜面上,其上端与斜面顶端平齐,重力加 速度为g.用细线将物块与软绳连接,物块由静止释放后向下运动,直到软绳刚好全部离开 斜面(此时物块未到达地面),在此过程中( ) A. 物块的机械能逐渐增加 B. 软绳的重力势能共减少了 mgl C. 物块减少的重力势能等于软绳克服摩擦力所做的功 D. 软绳减少的重力势能大于其增加的动能与克服摩擦力所做的功之和 题型二:链条类模型的力与能量问题 【知识思维方法技巧】 一般情况下常分段考虑链条各部分的重力势能,并用链条各部分重力势能之和作为系统总 的重力势能,至于参考平面,可任意选取,但以系统初、末状态重力势能便于表示为宜。 【典例2提高题】有一条长为L=2 m的均匀金属链条,有一半长度在光滑的足够高的斜面 上,斜面顶端是一个很小的圆弧,斜面倾角为30°,另一半长度竖直下垂在空中,当链条 从静止开始释放后链条滑动,则链条刚好全部滑出斜面时的速度为(g取10 m/s2)( ) A.2.5 m/s B. m/s C. m/s D. m/s 【典例2提高题对应练习】一根质量为m、长为L的均匀链条一半放在光滑的水平桌面上, 3 学科网(北京)股份有限公司另一半悬在桌边,桌面足够高,如图甲所示。若将一个质量为m的小球分别拴在链条右端 和左端,如图乙、图丙所示。约束链条的挡板光滑,三种情况均由静止释放,当整根链条 刚离开桌面时,关于它们的速度关系,下列判断正确的是( ) A.v =v =v B.v v >v D.v >v >v 丙 甲 乙 乙 甲 丙 题型三:多个小球类模型的力与能量问题 【知识思维方法技巧】 在解决多个小球类问题时,应抓住小球之间是否始终相互挤压。 【典例3提高题】如图所示,AB是半径为R的四分之一圆弧轨道,轨道底端B点与水平 轨道BC相切,水平轨道又在C点与足够长的斜面轨道CD平滑连接,轨道B处有一挡板 (厚度不计).在圆弧轨道上静止摆放着N个半径为r(r≪R)的光滑刚性小球,恰好将AB轨 道铺满,小球从A到B依次标记为1、2、3、…、N号.现将B处挡板抽走,N个小球均 开始运动,不计一切摩擦,考虑小球从AB向CD的运动过程,下列说法正确的是( ) A.N个小球在离开圆弧轨道的过程中均做匀速圆周运动 B.1号小球第一次经过B点的速度一定小于 C.1号小球第一次经过B点的向心加速度一定等于2g D.1号小球第一次沿CD斜面上升的最大高度为R 4 学科网(北京)股份有限公司