当前位置:首页>文档>苏科初中物理九上《13.2电路连接的基本方式》word教案(2)_9上-初中物理苏科版(4)_赠送:旧版资料(和新版好多一样,仍具有很大参考价值)_02教案

苏科初中物理九上《13.2电路连接的基本方式》word教案(2)_9上-初中物理苏科版(4)_赠送:旧版资料(和新版好多一样,仍具有很大参考价值)_02教案

  • 2026-04-22 18:05:08 2026-04-22 18:05:08

文档预览

苏科初中物理九上《13.2电路连接的基本方式》word教案(2)_9上-初中物理苏科版(4)_赠送:旧版资料(和新版好多一样,仍具有很大参考价值)_02教案
苏科初中物理九上《13.2电路连接的基本方式》word教案(2)_9上-初中物理苏科版(4)_赠送:旧版资料(和新版好多一样,仍具有很大参考价值)_02教案
苏科初中物理九上《13.2电路连接的基本方式》word教案(2)_9上-初中物理苏科版(4)_赠送:旧版资料(和新版好多一样,仍具有很大参考价值)_02教案
苏科初中物理九上《13.2电路连接的基本方式》word教案(2)_9上-初中物理苏科版(4)_赠送:旧版资料(和新版好多一样,仍具有很大参考价值)_02教案
苏科初中物理九上《13.2电路连接的基本方式》word教案(2)_9上-初中物理苏科版(4)_赠送:旧版资料(和新版好多一样,仍具有很大参考价值)_02教案
苏科初中物理九上《13.2电路连接的基本方式》word教案(2)_9上-初中物理苏科版(4)_赠送:旧版资料(和新版好多一样,仍具有很大参考价值)_02教案

文档信息

文档格式
doc
文档大小
0.107 MB
文档页数
3 页
上传时间
2026-04-22 18:05:08

文档内容

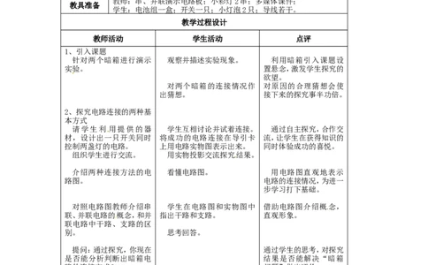
免费下载网址 http://jiaoxue5u.ys168.com/ 《电路连接的基本 课 题 课 型 新授 第2 课时 方式》 1.通过自主探究,知道电路有两种基本的连接方式。通过探究实验的 教 观察、比较,探究出串联、并联电路的基本特点。在探究中,激发学生 学 的思维,让学生学会在交流与合作中学习,在学习中体会成功的喜 目 悦。 标 2.能利用串联、并联电路的特点,分析判断生活中电路的连接方式,让 学生从物理走向生活,激发学习热情。 主要 1.电路有两种基本连接方式:串联、并联。 教学 2.串联、并联电路的基本特点。 内容 3.家庭电路等常见电路的连接方式。 教师:串、并联演示电路板;小彩灯2串;多媒体课件; 教具准备 学生:电池组一盒;开关一只;小灯泡2只;导线若干。 教学过程设计 教师活动 学生活动 点评 1、引入课题 针对两个暗箱进行演示 观察并描述实验现象。 利用暗箱引入课题设 实验。 置悬念,激发学生探究的 欲望。 对两个暗箱的连接情况作 对原因的合理猜想会使 出猜想。 接下来的探究事半功倍。 2、探究电路连接的两种基 本方式 请学生利 用提供的器 学生互相讨论并试着连接。 通过自主探究,合作交 材,设计出一只开关同时 将成功的电路连接在导引卡 流,让学生在获得知识的 控制两盏灯的电路。 上用电路实物图表示出来。 同时体验成功的喜悦。 组织学生进行交流。 用实物投影交流探究结果。 介绍两种连接方法的电 看懂电路图。 用电路图直观地表示 路图。 电路的连接情况,为进一 步学习打下基础。 对照电路图教师介绍串 学生在电路图和实物图中 借助电路图介绍概念, 联、并联电路的概念,和并 指出干路和支路。 直观形象。 联电路中干路、支路的区 别。 思考回答。 提问:通过探究,你现在 通过学生的思考,对探究 是否能分析判断出暗箱电 结果是否能解决“暗箱 路的连接方式? 问题”做出评价。 教师指出:无论是串联 还是并联电路,都可以实 现一 教师活动 学生活动 点评 只开关同时控制两盏灯, 因此要区分两个暗箱的连 接方式,还必须对两个电 学生在教师的引导下, 路进行进一步的探究。 有目的的进行探究,让学 生在探究中学会比较。 3、比较串并联电路的特点 教师指导学生分组从以下 解压密码联系qq 1119139686 加微信公众号jiaoxuewuyou 九折优惠!免费下载网址 http://jiaoxue5u.ys168.com/ 几个方面开展探究活动: (1)去掉一只灯泡是否 实验探究,并将实验探究中 学生通过亲手实验,再 会影响其它灯的工作? 观察到的现象和比较出的结 现课的开始教师的实验 果填入导引卡。并判断出暗箱 过程,判断出暗箱的内部 的连接方式。 连接方式,又一次体会到 成功的喜悦。 提问:教室里的日光灯 学生讨论,回答。 利用刚分析出的两种 是如何连接的?为什么? 电路的特点,解决生活 中的问题,能使学到的知 识立即得到反馈。 (2)开关位置的改变能 学生实验。 利用教师提供的表格将 否改变对电路的控制作 b、将两灯连成串联电路,改 实验现象有序地记录下 用? 变开关的位置,观察开关 来,有助于比较得出结 的控制作用是否改变。 论,同时也让学生得到方 将现象和讨论出的结论记 法的引导和借鉴。 录在导引卡上,交流探究结 果。 c、两灯连成并联电路,改变 开关的位置,将它分别接 入干路和两条支路,观察 开关的控制作用是否改 对探究过程作出简单评 变。 价。 将现象和讨论出的结论记录 在导引卡上,交流探究结果。 提问:通过比较,请归纳 比较归纳串联、并联电 出造成串联、并联电路的 学生思考并回答。 路的特点和区别。 基 本 特 点 的 原 因 是 什 么?。 判断: a) 教室中的日光灯 是如何连接的? 理由是什么? 路灯是怎样连接的?理 由是什么? 学生活动 点评 教师活动 通过实际电路的分析、 演示,让学生从“物理走 学生通过讨论、实验分析判 向生活”。 断,相互交流。 a) 请 b) 节日小彩灯是怎 样连接的? c) 冰箱的压缩机和 灯泡之间是怎样 让学生在解决问题的基 连接的? 础上,带着新的问题离开 请学生为本节课做个小 课堂。激发他们新的学习 结。 热情。 学生小结本节课的收获,可提 出新的问题。 解压密码联系qq 1119139686 加微信公众号jiaoxuewuyou 九折优惠!免费下载网址 http://jiaoxue5u.ys168.com/ 调查市场上销售的节日彩灯的连接方式。 学生课后思考 与作业 教师 课后 简评 解压密码联系qq 1119139686 加微信公众号jiaoxuewuyou 九折优惠!