当前位置:首页>文档>重点单元核心归纳与易错警示_1-6年级上册_数学5年级上册教学资源包_导学案新版_1小数乘法

重点单元核心归纳与易错警示_1-6年级上册_数学5年级上册教学资源包_导学案新版_1小数乘法

  • 2026-04-25 19:51:30 2026-04-25 19:51:30

文档预览

重点单元核心归纳与易错警示_1-6年级上册_数学5年级上册教学资源包_导学案新版_1小数乘法
重点单元核心归纳与易错警示_1-6年级上册_数学5年级上册教学资源包_导学案新版_1小数乘法
重点单元核心归纳与易错警示_1-6年级上册_数学5年级上册教学资源包_导学案新版_1小数乘法
重点单元核心归纳与易错警示_1-6年级上册_数学5年级上册教学资源包_导学案新版_1小数乘法
重点单元核心归纳与易错警示_1-6年级上册_数学5年级上册教学资源包_导学案新版_1小数乘法
重点单元核心归纳与易错警示_1-6年级上册_数学5年级上册教学资源包_导学案新版_1小数乘法

文档信息

文档格式
doc
文档大小
0.353 MB
文档页数
3 页
上传时间
2026-04-25 19:51:30

文档内容

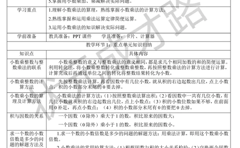
重点单元核心归纳与易错警示 学习目标 1.理解和掌握小数乘法的计算方法,能在解决具体问题的过程中,选择合适的方法(口 算、估算或笔算)进行计算。 2.掌握用“四舍五入”法求积的近似数的方法。 3.掌握用整数乘法的运算定律进行小数乘法的简便运算。 4.掌握用估算的方法解决生活中实际问题。 5.掌握用小数乘加、乘减解决实际问题。 学习重点 1.理解小数乘法的算理,熟练掌握小数乘法的计算方法。 2.熟练掌握和运用乘法运算定律简便运算。 3.运用小数乘法的知识解决实际问题。 学前准备 教具准备:PPT课件 学具准备:卡片、计算器 教学环节1:重点单元知识归纳 知识点 具体内容 小数乘整数与整 小数乘整数的意义与整数乘法的意义相同,都是求几个相同加数的和的简便运算。 数乘法的联系 利用转化法,将小数乘整数转化成整数乘整数,再按照整数乘法的计算方法进行计算, 计算完成后再通过单位之间的转化将整数结果转化为小数。 小数乘整数的计 先按整数乘法计算,再看因数中有几位小数,就从积的右边起数出几位,点上小数 算方法 点,积的小数部分末尾的0要去掉。 小数乘小数的算 小数乘法的计算方法:(1)按照整数乘法算出积;(2)看因数中一共有几位小数,有 理及计算方法 几位小数就从积的右边起数出几位,点上小数点;(3)积的小数位数如果不够,在前面 用0补足,再点小数点;(4)积的小数部分末尾有0的要把0去掉。 积与因数的关系 一个因数(0除外)乘大于1的数,积比原来的因数大; 一个因数(0除外)乘小于1的数,积比原来的因数小。 求一个数的小数 1.求一个数的小数倍数是多少的问题的解题方法:用乘法计算,即用这个数乘小数 倍数是多少的问 倍数。 题的解题方法及 2.小数乘法的常用验算方法:(1)根据因数与积的大小关系检验;(2)交换两个因数 小数乘法的验算 的位置,重新计算;(3)用计算器验算。 用“四舍五入” 1.先算出积,然后看要保留数位的下一位,再按“四舍五入”法求出结果,用“≈” 法求积的近似数 表示。 2.如果求得的近似数要保留数位的数字是9而后一位数字又大于5需要进1,这时 就要依次进一用0占位。如6.597 保留两位小数为6.60。 整数乘法运算定 1.整数乘法的交换律、结合律和分配律,对于小数乘法也适用。 律在小数乘法中 2.计算连乘时可应用乘法交换律、结合律将乘积是整数的两个数先乘,再乘另一个 的应用 数;计算一步乘法时,可将接近整十、整百的数拆成整十整百的数和一位数相加减的算 式,再应用乘法分配律简算。 13.对于不符合运算定律的算式,可通过变形再进行应用。 用小数的估算解 解决判断购物钱数够不够的问题时,可以采用“上舍入”或“下舍入”的方法进 决购物问题 行估算。 用小数乘加、乘 1.小数乘法要按照从左到右的顺序计算。 减解决问题及小 2.小数的乘加运算与整数的乘加运算顺序相同,先乘法,后加法。 数乘加、乘减的 运算顺序 3.整数乘法的交换律、结合律和分配律,对于小数乘法也适用。 教学环节2:易错知识警示与总结 教学环节3:单元复习训练 计算下面各题,能简便计算的 分析:熟练掌握小数乘整数、小数乘小数的计算算理和方法,正确点 简便计算。 上小数点的位置。灵活运用乘法的交换律、结合律和分配律来进行简 便运算。 23.45×84 4.6×25 0.41×5.6 6.26×4.8 (得数保留两位小数) 2.8×3.06 (得数保留一位小数) 2.5×0.23×4 3.7×102 4.6×7.3+7.3×5.4 3