当前位置:首页>文档>27-第4章-4.2-建设工程招标投标制度(五)_2026年一建法规_2025年一建法规SVIP_02-基础精讲✿高端面授✿深度强化_10-法规《天一精讲班》王欣KL_讲义

27-第4章-4.2-建设工程招标投标制度(五)_2026年一建法规_2025年一建法规SVIP_02-基础精讲✿高端面授✿深度强化_10-法规《天一精讲班》王欣KL_讲义

  • 2026-03-13 07:35:01 2026-01-28 10:35:46

文档预览

27-第4章-4.2-建设工程招标投标制度(五)_2026年一建法规_2025年一建法规SVIP_02-基础精讲✿高端面授✿深度强化_10-法规《天一精讲班》王欣KL_讲义
27-第4章-4.2-建设工程招标投标制度(五)_2026年一建法规_2025年一建法规SVIP_02-基础精讲✿高端面授✿深度强化_10-法规《天一精讲班》王欣KL_讲义
27-第4章-4.2-建设工程招标投标制度(五)_2026年一建法规_2025年一建法规SVIP_02-基础精讲✿高端面授✿深度强化_10-法规《天一精讲班》王欣KL_讲义
27-第4章-4.2-建设工程招标投标制度(五)_2026年一建法规_2025年一建法规SVIP_02-基础精讲✿高端面授✿深度强化_10-法规《天一精讲班》王欣KL_讲义

文档信息

文档格式
pdf
文档大小
0.157 MB
文档页数
2 页
上传时间
2026-01-28 10:35:46

文档内容

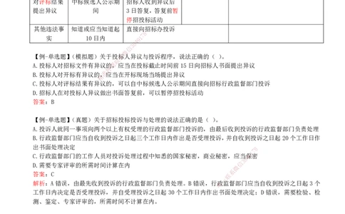
二建、监理、一建、一造、二造、安全、消防、咨询、检测课程押题联系QQ/微信:3849178 4.2 建设工程招标投标制度 考点五、招标投诉异议、投诉处理※※ 【招标投标异议、投诉处理(汇总)】 对资格预审 资格预审文件 招标人收到异议后 招标人不答 最先收到投诉的行政监督部门负 文件提出 截止时间2日前 3日内答复,答复前 复,或投标人对 责处理,受理投诉之日起30个工 异议 暂停招投标活动 招标人答复不 作日内作出书面处理决定;需要检 服的,可以向招 验、检测、鉴定、专家评审的,所 标办投诉 需时间不计算在内 对招标文件 投标文件截止 提出异议 时间10日前 对开标提出 开标现场当场提出 招标人当场回复并 异议 书面记录 对评标结果 中标候选人公示期 招标人收到异议后 提出异议 间 3日答复,答复前暂 停招投标活动 其他违法事 知道或应当知道起 直接向招标办投诉 8 7 实 10日内 9 1 4 8 3 信 微 【例-单选题】(模拟题)关于投系标人异议与投诉程序,说法正确的( )。 联 A.投标人对招标文件有异议的题,应当在投标截止时间前15日向招标人书面提出异议 押 准 B.投标人对开标有异议的,应当在开标现场当场提出异议 精 C.投标人对评标结果有异议的,可以自中标候选人公示期间直接向招标行政监督部门投诉 D.招标人在对投标人异议做出书面答复前,可以暂停招投标活动 答案:B 【例-单选题】(真题)关于招标投标投诉与处理的说法正确的是( )。 A.投诉人就同一事项向两个以上有权受理的行政监督部门投诉的,由最后收到投诉的行政监督部门负责处理 B.行政监督部门应当自收到投诉之日起三个工作日内作出是否受理投诉,并自收到投诉之日起20个工作日作 出书面处理决定 8 7 1 C.行政监督部门的工作人员对投诉处理过程中知悉的国家秘密,商业秘密,应当4保9密 8 3 信 D.需要专家评审的所需时间计算在内 微 系 答案:C 联 一 解析:A错误,由最先收到投诉的行政监督部门负责处理。B错误,行唯政监督部门应当自收到投诉之日起3个 工作日内决定是否受理投诉,并自受理投诉之日起30个工作日内作出书面处理决定;D错误,需要检验、检 测、鉴定、专家评审的,所需时间不计算在内。 【招标程序的时间要求汇总】 招标人发出(第一份)招标文件 提交投标文件截止时间20日前 招标人发售资格预审、招标文件 ≥5日 招标人澄清、修改招标文件 提交投标文件截止时间15日前 投标人对招标文件提出异议 提交投标文件截止时间10日前 退还保证金 收到撤回通知≤5日签订合同≤5日 签订合同 ≤发出中标通知书后30日 名师面授精华、央企内训、考点串讲、习题模考、考前三页纸、绝密押题联系QQ/微信:3849178二建、监理、一建、一造、二造、安全、消防、咨询、检测课程押题联系QQ/微信:3849178 章节 考点 考频指数 考查重点 招投标要求 ※※ 必须招标VS不招标VS邀 请招标 招 资格预审、招标文件 ※※※ 5日、最高、最低限价 编制投标文件 20日 投标有效期、投标保证金 2%、没收、退还 两阶段招标 1建议 2实质 资格预审和招标文件修改、澄清 3日、15日 8 7 不合理条件(限制、9 1排斥) 不公平 4 8 3 投 投标信人 ※※※ 利害关系 微 投标文件系撤回、撤销 撤回√ 撤销X 联 题 押联合体投标 低、连带、资格预审前 准 精招投标中禁止行为 串通投标 开标 开标 ※※※ 时间、人员、过程 评标 评标 评标委员会 中标 中 标 候选人 异议处理 ※※ 答复-投诉 8 1 7 9 8 4 信 3 微 系 联 一 唯 名师面授精华、央企内训、考点串讲、习题模考、考前三页纸、绝密押题联系QQ/微信:3849178