当前位置:首页>文档>语文园地二(教学设计)-(统编版)_一年级语文上册(统编版)_老课标资料_教学设计

语文园地二(教学设计)-(统编版)_一年级语文上册(统编版)_老课标资料_教学设计

  • 2026-04-14 08:36:52 2026-01-31 04:42:34

文档预览

语文园地二(教学设计)-(统编版)_一年级语文上册(统编版)_老课标资料_教学设计
语文园地二(教学设计)-(统编版)_一年级语文上册(统编版)_老课标资料_教学设计
语文园地二(教学设计)-(统编版)_一年级语文上册(统编版)_老课标资料_教学设计
语文园地二(教学设计)-(统编版)_一年级语文上册(统编版)_老课标资料_教学设计
语文园地二(教学设计)-(统编版)_一年级语文上册(统编版)_老课标资料_教学设计
语文园地二(教学设计)-(统编版)_一年级语文上册(统编版)_老课标资料_教学设计
语文园地二(教学设计)-(统编版)_一年级语文上册(统编版)_老课标资料_教学设计
语文园地二(教学设计)-(统编版)_一年级语文上册(统编版)_老课标资料_教学设计
语文园地二(教学设计)-(统编版)_一年级语文上册(统编版)_老课标资料_教学设计

文档信息

文档格式
docx
文档大小
1.513 MB
文档页数
5 页
上传时间
2026-01-31 04:42:34

文档内容

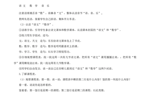
课 题 语文园地二 部编版 一年级上册 第一单元 第1课时 学 校 授课班级 授课教师 1.了解课表中的课程名称,认识“文、数”等5个生字。 学习目标 2.会认“文、数、学、音、乐”5个生字;按排列顺序读记23个声母;能区 别形近的声母;读准音节词,理解意思,能做相应的动作,或给同类事物涂 上相同的颜色。 3.复习单韵母和认识的汉字。 4.在大人的帮助下,借助拼音朗读《剪窗花》。 5.培养学生的观察能力和动手能力,激发学生学习汉语拼音和认识汉字的兴 趣。 学习 重点: 重难点 1.排列顺序读记23个声母;能正确拼读音节词。 2.正确辨读平、翘舌声母组成的音节;形近声母的辨析与音节词的拼读。 难点:比一比,区别形近的声母。 学生是学习的主人,把学习的主动权还给学生,给充分的时间与空间, 让学生进一步明确,拼音是识字的工具,只有会读拼音,才能学会识字。运 学情分析 用同桌合作的优势,集合组内成员的力量,让学生学会了分工合作,发挥自 己的聪明才智,使课堂焕发出应有的活力。再一次通过读拼音,学会识字, 进一步激发学生课外识字的兴趣。 教学辅助 多媒体课件 教学过程 学习任务一 激趣导入,揭示课题 (设计意图:出示课件,学生观察语文园地是以几个板块的形式学习,激发学生学习的兴趣。) 教师板书课题:语文园地二。领读课题,学生齐读课题。 在奇妙的语文园地中,会收获丰富的语文知识。不同的知识板块会带你度过美好的语文学习时光。 学习任务二 学习“识字加油站” (设计意图:结合生活实际,认识自己熟悉的课程名称,积累了语言,扩大了识字量。) 1.认识课程名称。 引导同学们说出自己的爱好爱上的课。 教师过渡:(出示课件)观察图片上人物的思考:一星期里,我们都上过哪些课?你最喜欢上什么课? 学生争相举手回答,教师总结课程名称:语文、数学、音乐、美术、体育、道德与法治、阅读、写字、 班会、综合实践等等。教师过渡:同学们喜爱的课真多呀,有最喜欢语文课的,有最喜欢音乐课的,还有最喜欢美术课的。 现在,我们来做个游戏吧,看哪位同学反应最快。请同学们以最快的速度拿出语文书,并指出封面上的 “文”字。 2.学习生字“文、数、学、音、乐”。 (1)根据课程表指出生字:文、数、学、音、乐。多种形式认读生字(板书) 认识词语和下面的字: yǔ wén shù xué yīn yuè 语 文 数 学 音 乐 注意读准翘舌音“数”,前鼻音“文”,整体认读音节“语、音、乐”。 教师先范读,接着学生自己拼读、集体开火车读。 (2)认读“语文”“数学”。 ①读准字音:引导学生拿出语文课本和数学课本,认读课本封面的“语文”和“数学”。 ②练习用生字组词、造句: 文:语文、天文 造句:东东给语文课本包上了书皮。 数:数学、数字 造句:数学是明明最喜欢上的课。 学:学习、学生 造句:红红学习特别用功。 ③仔细观察课程表,找一找这周一共有几节语文课,把所有“语文”课用圈圈出来,;把所有“数 学”课用横线划出来,找一找这周有几节数学课。 ④同学们自由发言,说一说自己还在哪儿看到过“语文”和“数学”这两个词语。 3.了解课程表。 (1)观察课程表,想一想,说一说:课程表中横的第二行是什么内容?竖的第一列是什么内容? 看一看,说说你是怎样看的。 竖着看,第一竖行是星期一的课程,第二竖行是星期二的课程,以此类推。 (2)学生观察课程表,尝试找出星期三的课程安排,说说星期三上哪些课,并按课程表上的顺序将 课本一一拿出。 (3)教师适时引导,再次强调如何看课程表。 学习任务三 闯关游戏,学习“用拼音” (设计意图:通过动手摆一摆的方式,配合做动作帮助拼读,涂颜色拼读,使枯燥的学习拼读,变得 那么有趣起来,充分发挥学生主体性,发挥学生的想象能力,学生锻炼自己的动手操作能力,从而加深对声母形体的记忆。) 学生学看课程表之后后,接下来学习“用拼音”这一个版块,在这个板块是由闯关游戏组成的。 1.闯第一关,夺“摆字母”奖章。 (1)学生认读课本上摆出的字母。(板书:c s x) (2)开展“巧手大比拼”。小组或同桌合作,用手势或自己带来的材料摆一摆,看看还能摆出什么 字母。来摆一摆23个声母,看谁摆得多、摆得好。 学生发现:绳子可摆出n、w、r、c,小棍可摆成z、l;手势可摆成a、o、e、u、b、d、k…… (3)结合前面所教的手指操让学生边做边复习字母。 2.闯第二关,夺“比一比”奖章。 (1)比较形近声母:z—zh,c—ci,s—si。学生自由拼读平舌音、翘舌音及音词节。(板书:z— zh c—ch s—sh) (2)学生仔细观察,说说两个声母有什么不同。开火车读,教师相机提醒学生zì、zhī、chǐ是整体 认读音节,不能拼读。 (3)自己拼一拼,看谁读得准。同桌读一读互相指正读错的字母或音节。 3.闯第三关,夺“辨析”奖章。 (1)比较形近字母:b—d,p—q,f—t。复习字母儿歌。(板书:b—d,p—q,f—t) 右下半圆b b b,左下半圆d d d。 右上半圆p p p,左上半圆q q q。 一根拐棍f f f,伞柄朝下t t t。(板书:b—d p—q f—t) (2)教学音节词:看图片,说说图上画了什么,再拼读音节词。 (3)同桌互读或指名读,进一步分辨读音。 注意:音节“zi”是整体认读音节,不用拼。 4. 闯第四关,夺“动作表演”奖章。 (1)学生自己尝试拼读音节词。 (2)同桌互帮互读、开火车拼读。注意读准平舌音“cā、zi”,翘舌音“chá、 Shū、chī、zhuō”。(板书:平舌音“cā zi”,翘舌音“chá shū chī zhuō”) (3)学生一边读音节词一边做动作,感受学拼音的乐趣。 (4)同桌之间做“你读我做”的游戏:一人先依次读音节,另一人做动作,然后互换;接着,一人 乱序读音节,另一人做动作,然后互换。 5.闯第五关,夺“分类”奖章。 (1)自由拼读、四人小组轮读、同桌互读音节词,教师相机指导:读好三拼音节和轻声音节,如 bō luó、luò tuo、jú zi,教师示范轻声读法,学生模仿。(2)学生尝试给音节词分分类。 è yú、luò tuo、lǘ、wū yā、mǎ yǐ都是动物,bō luó、yā lí、jú zi都是水果。 (3)教师引导学生给动物类和水果类的事物各涂一种颜色。 (4)拓展:你还知道哪些动物和水果? 动物:袋鼠、大象、老虎狮子、等; 水果:西瓜、桃子、葡萄等。 学习任务四: 学习“字词句运用” (设计意图:结合图画,认读词语,学习量词,把看图、说话、识字有机的结合起来,训练了学生的 认读和音节的拼读能力。) 1.勇闯第一关:读准汉字。 (1)学生自读生字,读准字音。 (2)教师范读、带读,学生思考:你发现了什么? 第一行生字都有韵母“ɑ”,第二行生字都有韵母“i”,第三行生字都有韵母“u”。 (3)教师要求学生把生字和相应的韵母连起来,连完以后再读一读,感受其中的韵母。 (4)联系之前学过的汉字,说说读音中带单韵母u、ɑ、i的字,并圈起来。 带u的字有:“ 土、数 ”;带ɑ的字有:“下、花、八、爸、妈”;带i的字有:“鸡”。 2.勇闯第二关:读词语,找一找。 你们能准确读字,认真连线,完成了第一关的任务,现在我们一起进入第二关,希望你再接再厉。 (1)观察图画,说说图画中有哪些景物。 (2)数一数:图中一共有多少座山?多少朵云?多少朵花?多少只鸟呢? (3)照样子,数一数,说一说。 ( )( )鸡 ( )( )虫子 ( )( )鱼 (板书:一座山、四朵云、七朵花、九只鸟) (4)你还知道哪些类似的数量词? (一张床、三把椅子、六支笔) (5)用简单的数量短语编一个故事讲给大家听吗? 学习任务五: 学习“和大人一起读” (设计意图:生动有趣的儿歌,充满童真童趣,图文结合,认识字词,积累语言,培养学生阅读的兴 趣。) 1.教师介绍窗花知识,引导学生了解窗花:窗花是贴在窗纸或窗户玻璃上的剪纸,中国古老的汉族传统民间艺术之一。一般结婚或者过春节时会贴窗花。 2.学生观看各种样式的窗花。 3.教师范读儿歌,提出听读要求:跟着老师的声音,读到哪一个字,眼睛就看到哪一个字。 4.教师带读,学生跟读,模仿老师怎样连读,怎样停顿。 5.自己试着读一读,做到读正确,读通顺,教师巡视指导。 6.男生女生比赛读、拍手读。 7.互动交流:“我”和奶奶都剪了哪些窗花? 板书: 语文园地二 文 数学 音乐 z-zh c-ch s-sh b-d p-q f-t 一座山 四朵云 七朵花 四只鸟 和大人一起读 《剪窗花》