目前最强大的六壬排盘APP明镜六壬使用说明2.0
如果你是小白,只想简单的起课和看盘,直接看第一章的“快速上手”即可;如果想发掘APP的最大功能,建议你看全文。
本使用说明2.0发布时间为2025年11月22日。APP将会持续更新改进,提升用户体验。APP完整说明文档和视频教程可在QQ群1036036585或者夸克网盘下载:https://pan.quark.cn/s/8e8e1bf17fa9#/list/share(文件夹一次保存,内容持续更新)
感谢大家对我们的支持,谢谢大家的指导意见,明镜因你而更好。
1 快速上手
1.1 新手便捷使用
首先是下载安装。小米、荣耀、oppo、vivo、腾讯应用宝各大应用商店搜索“明镜六壬”即可下载。
加入官方QQ社群1036036585学习交流(苹果安装见群文档),APP使用问题可直接艾特群主。
|
|
![]() |
在首页的起课界面,直接点击起课即可,六壬默认用当前的时间起卦,无需摇卦。
点击起课后,会跳转到盘面菜单。输入占问标题和事情背景,点击“AI助理”,即可生成AI解卦结果。其余设置为默认即可。
问卦结束后,点击分享,即可把文字/图片盘面分享好友(可设置分享方式)。点击保存,即可在“起课–案例显示”查看案例。
说明:1,所有注册用户均可使用AI助理功能,Vip1/2/3/4/5会员有效期内分别每天可以使用1/2/3/4/5次免费解课(隔天重计,不累加),非会员或者赠送次数用完之后解课1元/每次。
1.2 问卦策略
对于六壬来说,事情需要尽量具体详细,结果才会越准确。八字星座则可以适当宽泛。
大体原则是,背景越详细具体,文字描述越准确,AI解卦效果越好。
下面是我总结的一些提问注意事项:
①诚心发问,无事不占,不要戏占,同一事不要频繁求测。
②问题应尽可能清晰描述事件简要背景和前因后果,不要出现错别字。
③若询问特定人物,则需要提供求测人的性别和属相,若涉及多人需分别提供。
④尽量一事一测,若问题过多,最好用活时重新起课。
⑤若AI回答不如人意,可以在“历史对话”中追问,进一步提供正确的信息,引导AI做出更加合理的回答。
例如你问“耳机丢了,哪里找?”就不如问“卦主属相子鼠,昨天出门遗失一副白色骨传导蓝牙耳机,昨天还用过,今天发现遗失,昨天卦主主要去了公园,市区,还理了发,主要就这些场所,请问是否能够找回,在哪里能找到?”效果好。
第一个问题太宽泛,即使是我们人,也很难一下子得到准确的结果,需要不断的询问详细情况,才能一步步的缩小范围。
明镜APP依托六壬盘面数据库,转码成DeepSeek能识别的正确课盘,时间、月将、四课三传均准确无误。并且根据我个人的占断经验,设定了一些框架和准则,经过大量调试,对大模型进行了一些特殊的训练和调教。断课思路支持占断八门、占断六步、精调等断课模式,同时接入了DeepSeek R1、V3和豆包大模型,多种语言风格可选。
2 跨平台运行
明镜六壬APP可以跨平台运行在安卓、鸿蒙系统和网页端上,IOS端为H5网页书签。如需在电脑上运行,可通过安装安卓模拟器(如MuMu)或者PC端在线访问来实现。
2.1 云端备份
同一个账号,一个设备案例上传云端,所有设备均可同步更新。
旧设备“起课”页面底部点击“备份”,即可备份账号下该所有案例;新设备登录账号密码,点击底部“下载”,即可同步已备份的案例库。案例默认按照首字母顺序排序,起课界面搜索关键词,即可找到对应案例。

2.2 浏览器在线起盘
浏览器输入:大六壬.com
点击“手机端在线访问”或“PC端在线访问”,登录账号,即可云端同步案例。
2.3 鸿蒙使用
可以通过安装鸿蒙自带的【卓易通】安卓模拟器来运行明镜六壬APP。


2.4 苹果安装
1下载文件
浏览器输入:https://xn--65qq6p9e.com/或者大六壬.com,点击“ios App 下载”下载【mingjing.mobileconfig】文件。或者QQ群1036036585群文件下载同名文件。

2打开设置,点击“通用”

3 点击“VPN与设备管理”

4 点击下载后的配置描述文件:“明镜六壬”

5 点击右上角“安装”,即可完成安装。

3 AI助理
覆盖五大主流玄学领域:六壬占卜、八字命理、星座运势、每日运势、卜命合参。
以前想算命?要么苦读古籍三年起步,要么花大价钱找“大师”。现在,AI几秒钟就给你安排得明明白白!零基础也能轻松上手,准确率还超高哦~
3.1 六壬占卜:日常小事随时问
耳机丢了?感情不顺?工作纠结?选“六壬”模式,输入问题,不到20秒后AI就会根据卦象给你指条明路!
✅ 用户实测反馈:“我的耳机丢了!用明镜六壬APP占了一卦,说在理发店柜子里——居然真的找到了!这也太神了吧!!”





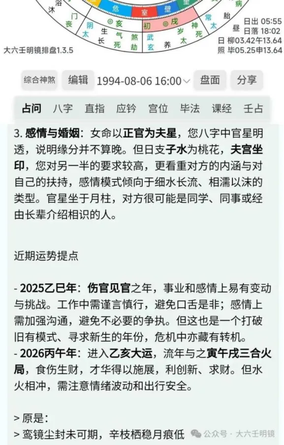
3.2 八字命理:一键看透人生剧本
想知道今年会不会暴富?桃花旺不旺?输入生辰八字,立即生成超详细命盘解读,让你提前掌握人生剧本,认识自我,先人一步看到未来!


3.3 星座运势:精准占星为你定制
输入生日就能get专业占星报告。数据精准度堪比专业软件,小白也能秒懂自己的星座密码~


“卜命选择”,勾选“卜命合参”,将大六壬和八字命理完美融合起来,发挥各自优势特长,从不同的角度来解决卦主的问题,六壬侧重分析事件细节,八字侧重分析运势方向,起到1+1>2的效果。双剑合璧,威力无穷。

上面是六壬时间,下面是生辰八字时间,选好时间后,点击起课。地区六壬和八字通用。

比如问题:我这个月需要和甲方谈一笔合作项目,项目是关于道路维修的,问是否顺利,能否得财,有没有需要注意的地方?
八字则是分析你流年流月财运,是否会有运势阻碍等。六壬侧重分析事件的过程细节,比如项目具体怎么样,合作方是否靠谱等,根据八字得到的卦主性格、运势特点,给出应对具体某事的意见建议。

3.5 每日宜忌 & 穿搭指南:拯救你的选择困难症
每天打开APP,不仅能看今日宜忌、出行方位,还能收到专属穿搭建议!再也不用对着衣柜发呆啦,仪式感拉满

不同的提问,效果会差别很大。大体原则是,背景越详细具体,文字描述越准确,解卦效果越好。
为啥有人说AI算卦不准?除了AI本身的原因外。问卦人自身也有问题,吃饭睡觉都要问一卦,鸡毛蒜皮的小事问一卦,每天都问同样的问题,一天问几十卦几百个卦。抱着戏谑玩弄的心态提问,这种情况,找神仙算卦也不准。我用AI测试我自己之前的实战案例,基本都是准的。
4 AI知识库
AI六壬知识库,是六壬专属大模型,相比于DeepSeek,他回答更加靠谱,更加专业,不会出现一本正经的胡说八道情况。
将70部资料,转化成82个Word文本文档,这些资料齐全,包括了历朝历代经典的六壬书籍还有我本人的六壬教学文档。我把他们分成了8349个切片,15884000个字符,训练成六壬知识库。
大模型知识库在“资料-AI知识库”菜单中,与AI玄学助理使用方法类似。
在提问文本框,输入所问问题,点击AI查阅,就能生成回答。点击历史对话中,还能进行追问。所有注册用户均可使用AI知识库功能,知识库课AI解课共同占用AI查询次数。

知识库大模型选择豆包效果更好,知识库调教选择客服(默认)即可。“思考”会展示思考过程,并进行一定程度的扩展;“模仿”则是模仿原文进行回答。


5 分享有奖
5.1 邀请有奖
每邀请一个好友,填写你的邀请码,对方新用户获赠5次AI查询次数,邀请者获赠3次AI查询次数,邀请者赠送次数可累加。AI次数解课和知识库共用。
操作方法在我的–分享中,点击中间绿色的“前往邀请好友”按钮,即可通过微信发送给好友。

我自己的的邀请码:FQF0Y1
也可点击APP图标,长按分享。

5.2 自定义LOGO
1.在“我的”菜单,点击左上角的头像。

2.点击“+”,更换个人头像。

3.在设置页面“其他设置”,勾选“部分盘面将显示头像”,“自定文字”输入文字即可。

若不想显示LOGO,可以不勾选“部分盘面将显示头像”。
节气六壬盘、星宿六壬盘、二十四山六壬盘和横排文字盘,可以显示LOGO和自定义文字,六壬式盘和十二宫方格盘只显示自定义文字。
vip1/2/3/4/5可设置字符数量分别为2/7/9/12/14。Vip2及以上会员可以导入自选图片LOGO。
效果如下:


长按盘面,即可保存高清大图。

6 问题反馈和使用帮助
在官方交流QQ群1036036585群公告的在线WPS云文档https://kdocs.cn/l/cvhI6lwvesyf,壬友可将意见和建议编辑入在线文档,由我不定期进行查看,进行更新迭代。
QQ群也会放置APP使用文档和演示视频。公众号明镜六壬和大六壬明镜,不定期发布更新公告。B站明镜六壬,不定期发布视频教程。
AI知识库加入了明镜六壬的使用说明,也可以直接在知识库问怎么用明镜六壬APP。
7会员开通
点击“我的”右上角的“会员中心”,即可开通会员。
市面已有的所有功能面向全体用户开放,另外涉出害、集应钤、分类占、壬占案例、节气六壬盘、六壬式盘、文字盘、回归今宿、月建六合、神煞精选等特色功能也免费开放。
个性功能,如手工排盘,宿度换将,二十四山六壬,中黄银河棹,盘面字体和背景颜色个性化设置等冷门不常用的会设置会员专享。
超值附加功能:六壬精华内容持续输出。当代壬占汇选项目文档以及公众号六壬付费文档持续更新会通过APP中“资料–书籍”菜单提供给会员专享。
我与指导组多位老师达成共识,获得他们的付费文章授权,发布付费文章超过一周后,授权收录“资料–书籍”菜单提供给不同级别会员专享。也会选择其他老师的文章获得授权供会员学习参考。截止到,2025年11月16日,VIP2/3/4/5会员付费文档价值分别为70/120/130/220/320,VIP1/2/3/4/5会员每天赠送的AI解卦次数分别为1/2/3/4/5。其余所有专业特色功能,会员均可使用。
不同类型会员除年限外,排盘功能无区别,区别在于不同等级的超值附加服务。永久会员(vip5)享受最高权限的增值附加服务,所有付费文章免费,赠送永久知识星球,免费加入壬占汇选项目组,六壬基础问题不限时间免费一对一答疑,个性化排盘需求优先考虑。
壬占汇选项目指导组和编辑部成员免费赠送vip2会员。本人永久班学员赠送vip5会员。vip2会员可以6折加入当代壬占汇选项目组,可抵扣88报名本人六壬入门班。VIP3/4会员可以5折加入当代壬占汇选项目组,可抵扣100报名入门班,Vip5会员可以免费加入项目组,抵扣200报名入门班。
新用户注册即可享受7天会员3元体验(vip1)功能,1年会员88(vip2),3年会员218元(vip3),5年会员408元(vip4),永久会员678元(vip5)。会员费用不定期上浮。
8专业排盘功能解读
8.1 起课说明
起课方式支持正时、干支(四柱)、活时、活课起课。
1.支持国内外真太阳时正时起课。输入国内所在地区,转换为真太阳时起课。若起课地在海外时,则需使用者查询出经纬、时区。输入的时间会自动计算当地真太阳时排盘。
若上次选择了别的方式起课,会自动记忆起课方式,点击中间的“复位”,即可回到正时起课模式,年命也会清除。

2.活时起课:支持随机数、自选数字、自选地支起课。贵人自动以活时为准。

3.干支起课:分别点击四柱,输入四柱干支。点击“干支修改”后面的小圆圈,支持缺省输入干支。月建和神煞以当前时刻为准。


4.活课起课:一共720课,可选指定课数或者随机从720课中选课。


盘面显示起课方式为:活课起课。次数的四柱和月将为当前时刻的真是四柱和月将。四课中的日干支和四柱中的日干支不一致,采用的是720课中的日干支。
5.四柱反推功能,可以在已知四柱,反推出阳历时间。默认反推范围为公元前500年至2500年。此功能有助于确古案例的公历时间。

6.云端案例储存功能,支持案例跨设备上传云端和下载到本地端。
7.点击案例显示后,案例默认按照首字母顺序排列。查询关键词可以搜索到对应案例。

8.2 盘面操作
点击起课后,显示六壬盘面,点击盘面后,可以完成盘面切换。盘面包括星宿六壬盘、二十四山六壬盘、节气六壬盘、六壬式盘、十二宫方格盘,横排文字盘、三宫文字盘、竖排文字盘共8种盘面。
注意:必须点击盘面右上角三个点的设置,随意改一个设置,盘面切换和神煞切换才能被激活。否则,点击盘面的切换则不生效。

1.星宿六壬盘、二十四山六壬盘、节气六壬盘。其中,星宿六壬盘专为28宿占设计,天地盘12地支与28宿对应,可以真实的反映月将在28宿和12宫的具体度数,直观展示宿度换月将;二十四山六壬盘专为二十四山六壬设计,天地盘12地支与二十四山对应,助力六壬由十二地支向二十四山向扩展;节气六壬盘专为中气和交节换将设计,中气对应月将起法为回归今宿,交节对应月将起法为月建六合,具体的月将起法后文另述。
从内至外分别为四课三传,地盘,28宿(廿四山,24节气),天盘(遁干),神煞(天将)。


在“其他设置”处,可以设置文字/图片分享方式,可设置为横排/竖排文字盘和图文分享。
长按盘面图片可以将高清盘面保存至手机相册,点击占问菜单右下角“保存课例”,可将案例保存至本地。点击盘面右下角处的“分享”,可将文字盘或者图片分享到本地或者微信好友。

2.点击编辑和盘面中间的日期时间∨,可以对年月日时以及分钟(点击小时旁边的小圆圈)进行快速加减,实现四柱“搜局”功能,也可以实现“观星”功能。选择星宿六壬盘,设置郑案今宿,勾选天盘时分转动,贵人设置日出没时间。2025.2.14,17:52,太阳在天盘虚5度,星宿盘与Stellarium中真实星象一致。太阳照射地盘酉宫,日落时间为18:02,太阳未落,贵人为昼贵人。
通过搜局功能,结合星宿或者节气盘面的太阳位置,可以清晰直观的展示月将过宫的动态变化过程。
![]() |
![]() |

2025.2.14,17:52,月亮在天盘翼宿,与Stellarium中真实星象一致。
3.点击“宫位”后,再点击盘面中的12宫位,就可以显示相应宫位的神将组合爻辞、神煞、天地盘以及天将盘的详细象意,还有干支关系。文字盘空间太小,故宫位无法实时显示,选择其他盘面即可。

4.点击“壬占”,显示相同课式的古案例,720课中,部分没有对应古案例,因此会出现“壬占”下方不显示课例的情况。
5.点击底部“自主”按钮,可以实现模拟手工排盘功能。最上方下拉菜单选择月支,日干支,月将,时支,行年本命。中间盘面依次转动天盘、天将盘,遁干盘,完成起天地盘。下方下拉菜单选择四课和三传。
|
|
|
8.3 月将起法
月将起法包括回归今宿(默认)、月建六合、果老星宗、郑案今宿、自定义5种。
1.回归今宿:采用现代宿度,即天文模型实时计算黄道宿度,春分太阳黄道0度锁定戌宫0度,等分十二宫。与中气换将同。

2.月建六合:以月建六合之神换将,与交节换将同。
3.果老星宗:采用《果老星宗》太阳行度口诀制成虚盘,立春虚一起,太阳躔虚宿1度,其余各星依星距排布。因节气锁定太阳躔度,星度不可调。与赤道星距与平气法绑定。
采用元《授时历经》赤道二十八宿、过宫度数划分十二宫,以《果老星宗》一书“太阳行度歌”口诀,根据星体的实际位置校准排盘星体的度数。
比如,2025年 2 月 3 日 22 点立春,根据“太阳行度歌”口诀——“立春虚一起”,则太阴在虚宿1度。其他政余星体也应根据太阳增减的位置度数,增减相应的位置度数。

岁差,是指地球自转轴长期进动,引起春分点沿黄道西移,致使回归年短于恒星年的现象,岁差大约每71年西移1度。
果老星宗处理岁差的方式是忽略岁差。采用某个时期既定的二十八宿度数、过宫度数、太阳行度,制成虚盘,永久恒转。采用这种处理,缘故如下:
融合阴阳节气与五行。中国的数术离不开阴阳理论,也离不开五行的相生相克,阴阳五行与节气的融合对应,才能准确占卜。“立春虚一起”,虚一代表阳气的萌芽上升,这是节气阴阳的融合。子宫虚日鼠,午宫星日马,卯宫房日兔,酉宫昴日鸡,二十八宿对应宫位,这是五行的融合。
虚星与实星都可以占卜,六壬虽然根于天文,但是六壬占卜术不等于天文术。如果采用实星排盘,需要融合阴阳、节气、五行,只有如此,今宿才能胜过古宿。
4.郑案今宿:郑案今宿赤道,基于元明时期历算方法,使用现代数据重算宫宿数据,即天文模型实时计算赤道宿度,子中锁定虚宿6度,等分十二宫。赤道采用赤道今宿和赤道星距。

5.自定义,可以对上述月将起法自定义偏差度数或者时间。可以自定义28宿宿度、赤道黄道星距以及12宫位划分。

戌宫初度即戌宫零度对应宿度值,用以划分十二宫。2000年春分日躔用以定位2000年3月20日春分,太阳对应宿度。当选择回归制时,春分对应戌宫初度,太阳每年回归至2000年所设置躔度。选择恒星制时,宫宿对应软件根据相对2000年春分日躔计算相对岁差。
![]() |
![]() |
点击“还原”按钮时会重置默认度数,选择赤道制或黄道制时自动填入2022年赤道或黄道宿度。选择回归制或恒星制时自动填入2022年赤道或黄道宿度。
8.4 设置说明
1.涉害起法有归家法、直取法和涉出害三种,默认涉出害,相关算法及原理见大六壬明镜公众号文章《大六壬涉害法探源》。
2.节气计算:定气法通过观测太阳在黄道上的位置来确定节气,反映了太阳在黄道上的实际位置变化。平气法则将节气划分为等长时间,便于历法计算,但忽略了实际天文现象。两者主要区别在于是否考虑太阳实际运行速度的不均匀性。
3.贵人起法有昼夜贵人,阴阳贵人和天乙贵人三种,默认昼夜贵人。
昼夜贵人口诀:
甲戌庚牛羊,乙己鼠猴乡;丙丁猪鸡位,壬癸蛇兔藏;六辛在马虎,此是贵人方。
阴阳贵人口诀:
阳贵人
甲羊戊庚牛,己鼠乙居猴,丙鸡丁猪位,壬兔癸蛇游,六辛顺骑虎,阳贵此中求。
阴贵人
甲牛戊庚羊,乙鼠己猴乡,丙猪丁鸡位,壬蛇癸兔藏,六辛逢离马,此是阴贵人。
天乙贵人:
甲戊并牛羊,乙己鼠猴乡,丙丁猪鸡位,壬癸兔蛇藏,庚辛逢虎马,此是贵人方
4.盘面选择中,节气六壬盘、星宿六壬盘和二十四山六壬盘可以选择“天盘时辰转动”和“天盘时分转动”。“天盘时辰转动”反映的是天地盘宫对宫的对应方式,与真实天象存在30度内的误差,“天盘时分转动”,可以真实地反映出太阳照射地盘的角度。
5.勾选天盘隐藏遁干后,横排/竖排和三宫文字盘天地盘中的遁干不显示。
6.昼夜设置用于区分昼夜贵人,默认卯昼酉夜。
7.其他设置中银河棹,只有在12宫方格盘中才会显示。建干和复建采用的是中黄经中的算法,人遁和天遁采用的是银河棹正附集中的算法。
勾选早晚子时,23点至0点算前一天,凌晨0点至1点算第二天。默认子时算第二天。
8.点击“部分盘面显示头像”,输入自定义文字,节气六壬盘、星宿六壬盘、二十四山六壬盘和横排文字盘,可以显示LOGO和自定义文字,六壬式盘和十二宫方格盘只显示自定义文字。
vip1/2/3/4/5可设置字符数量分别为2/7/9/12/14。Vip2及以上会员可以导入自选图片LOGO。
9.神煞选择,勾选相应神煞后,盘面选择“选中神煞”后,则显示勾选后的神煞。



10.颜色设置,可以设置全局背景、局部背景颜色,线条、标题、字色、神煞、贵人、四课三传、星宿颜色。
|
|
|
夜雨聆风










