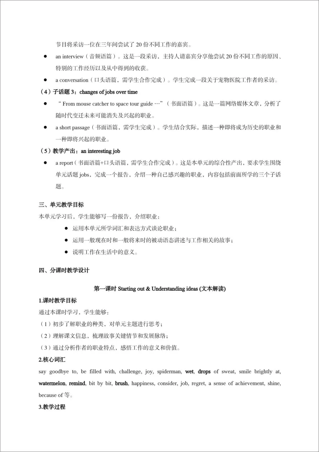
2026春(外研版)八年级下册英语《电子课本+课件PPT+大单元设计+导学案+单元测试卷》,可打印!

老师精心整理了:
2026春(外研版)八年级下册英语《电子课本+课件PPT+大单元设计+导学案+单元测试卷》,电子版可打印!
(温馨提示:文末有完整电子版领取方式)






























为了孩子高效提分 老师精心整理了英语学科电子版教铺资料 助力稳步提升。
①:点一点右下角的“赞”和“在看”,感谢!
②:点击“关注”或在公众号对话框中回复:985

点击下方“公众号”关注,可以进入主页哦!
本微信公众账号分享的资源均通过网络等公共合法渠道获得,仅供试用!版权属于原出版机构或影像公司,本资源为电子载体,传播分享仅限于家庭使用与交流心得、参考和辅助购买决策,不得以任何理由在商业行为中使用,若喜欢此资源,建议购买实体产品。文章中的视频及图片均来自网络,版权归原作者或原出版社所有。如有侵权,请及时联系删除。
夜雨聆风