开云体育app~赛博果蝇活了,人类“数字永生”将成为现实?
如果现在告诉你,你可以把意识上传到电脑中,然后实现赛博永生,你会如何选择?
这不是科幻,而是可能的现实。
3月7日,美国初创公司Eon Systems在X上发布了一个堪称赛博神迹的Demo,他们把一只成年果蝇的12.5万个真实神经元连线搬进了计算机,这个过程中,没有用任何代码编写行为,也没有用海量的数据去训练模型……
但神奇的是,这只“数字果蝇”在屏幕里“活”了过来,它不仅会走位,会清理触角、甚至还会寻找食物,就像一只真实的果蝇一样。
。
~
▲ The First Multi-Behavior Brain Upload,Dr. Alex Wissner-Gross@X
在无数的科幻小说和电影里,人类无数次幻想过将自己的大脑上传,从而实现真正意义上的赛博永生。
而现在,它实现了。
Eon Systems用一段仅仅43秒的视频,将一个科技圈尘封已久的梦想再次推到了所有人的面前——全脑仿真(Whole-Brain Emulation, 简称 WBE)
而这一次,它或许会完全颠覆已有的,通过大模型来构建AGI的路径,发展出一种全新的、更接近生命本质的智能形式。
一段尘封已久的赛博往事
全脑仿真,一个更为大家熟知的说法是“意识上传”。
这种概念最早出现在20世纪50年代的科幻小说中,许多伟大的科幻作家都在自己的作品中提到了这样的设定,比如发明“机器人三定律”的艾萨克·阿西莫夫(Isaac Asimov),以及创作《太空漫游》的阿瑟·克拉克(Arthur C. Clarke)等等。
后来,冯·诺依曼在《计算机与人脑》中从数学和计算机角度讨论机器模拟人脑的可能性,为这一思想提供了理论基础。
但这一技术路径仍然停留在设想中,直到2008年,牛津大学人类未来研究院的桑德伯格和波斯特洛姆在《全脑仿真:一份路线图》中正式提出“全脑仿真(WBE)”的术语与工程框架,才将这一概念从科幻想象推进为具有明确技术路径的跨学科科学研究方向。
简单来讲,如果说大模型是试图通过模拟“智能”的发生的过程来实现AGI,那么全脑智能就是试图通过还原大脑结构来复制已有的智能。
这种想法乍一听十分可行,但在过去近二十年里,它却是实至名归的科研冷板凳。
原因无它,要实现全脑仿真,需要的技术难度太高了。
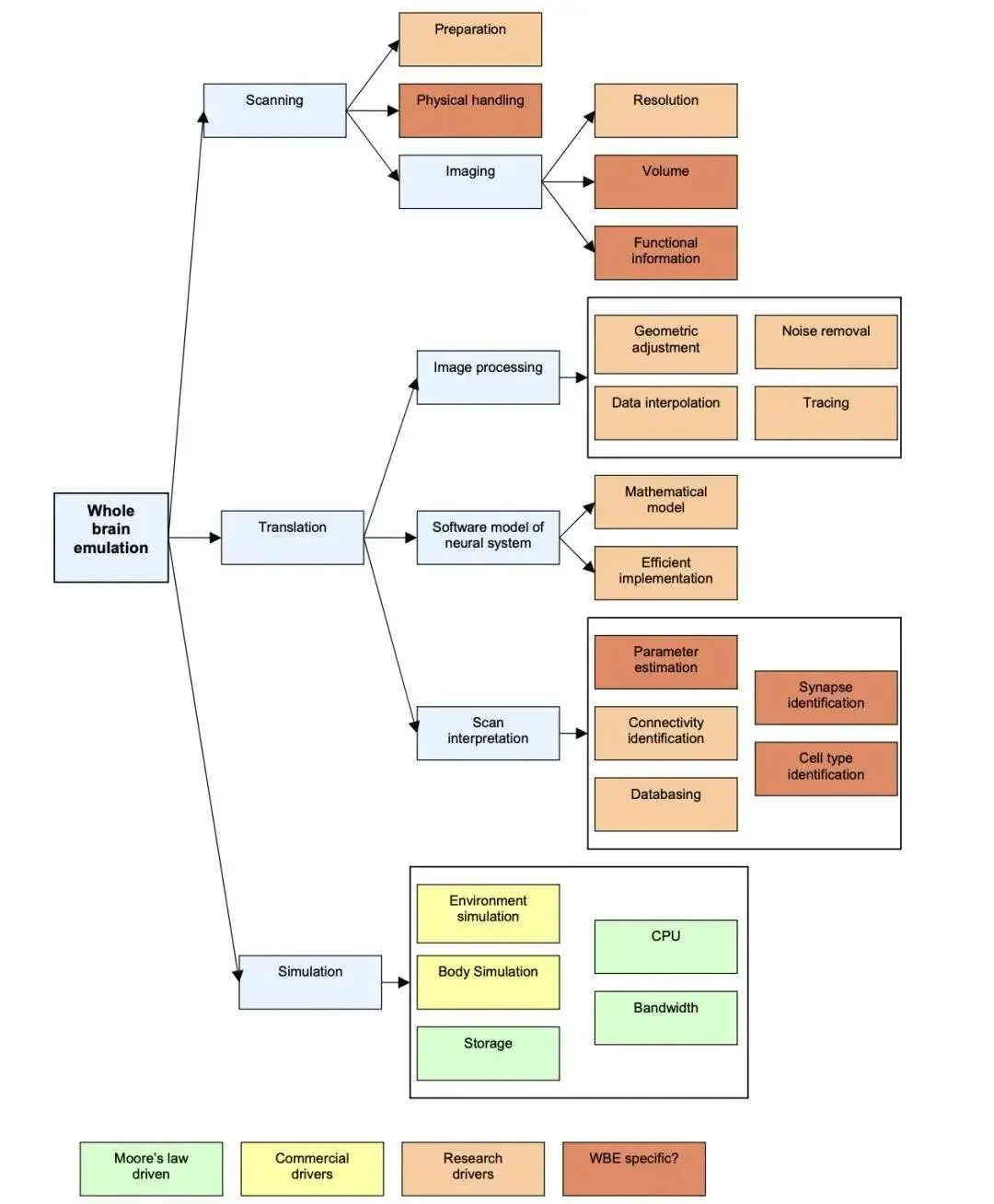
全脑仿真不像大模型,可以通过堆算力和语料库快速见效,它需要在纳米级成像、超大规模计算、生物动力学和物理仿真这四个维度同时达到“临界点”。

▲Whole Brain Emulation:A Roadmap,推动全脑仿真(WBE)关键技术发展的技术驱动力
比如,要实现全脑仿真,需要先对大脑进行纳米级切片并用电子显微镜扫描;然后将海量图像中的神经纤维重新连接,构建完整的三维神经连接图;接着分析各个突触之间传递的信号和神经活动规律;最后在计算机中对这些结构和信号进行模拟,从而重建大脑的运行过程。
但2010年前后,扫描1立方毫米的脑组织(大约相当于一只苍蝇大脑的体量)往往需要多台显微镜连续工作数年。之后,依靠人工手动“描线”去连接神经元,又要消耗数十万个工时。更不用说后面还要进一步解码神经信号,并对这些生物信号进行动态模拟,难度只会更高。
但最近几年,随着相关技术的跨越式发展,这些过去看似不可能完成的任务,正在逐步变得可行。
例如,多束电子显微镜技术的成熟,让扫描速度提升了数百倍,原本按“年”计算的工作周期可以压缩到“周”。再比如,以Google的FFN算法为代表的计算机视觉算法的快速进步,又大幅推进了神经元的自动分割和追踪。
此外,机器学习以及MuJoCo等高性能物理引擎的开源和优化都是Eon Systems能够取得突破的关键。
具体而言,Eon Systems的这次突破首先是建立在2024年发表于《Nature》的FlyWire项目之上的,这是一张极其精密的“地图”,科学家通过电子显微镜扫描,精准重建了果蝇大脑中约12.5万个神经元,以及超过5000万个突触连接。
然后,研究人员利用模型,根据突触的形态特征,以极高准确率推断出了每一个连接的“属性”。最后用MuJoCo等高性能物理引擎的开源和优化,数字生命才终于拥有了一个足够真实的“数字练兵场”。
夜雨聆风