2026江苏综评盘点合集|往年招生数据+报名条件+要点
扫码加入江苏高考志愿填报交流群
5000+高考生/家长交流择校经验
▼▼▼▼▼▼

今年,我省继续开展综合评价招生,共有24所高校(A类、B类各12所)面向江苏招生。
其中,2025年浙江大学退出,新增西湖大学。
从近三年数据看,江苏综合评价报考热度持续上升,初审与入选人次相应增长,录取人数在2025年逐步趋于平稳。


根据往年情况,一般只要孩子符合以下条件之一,都可以考虑报考:
1.综合成绩突出
2.获得权威竞赛奖项(教育部认可的白名单赛事)
3.省市级荣誉表彰
4.思想品德奖励
5.创新潜质



家长们除了要了解相关升学途径,也要关注其变化。
目前25-28年的竞赛白名单已公布,26年综评招生高校的竞赛类认可情况预计会有变化,后续会持续跟进。
南京医科大学、南京中医药大学、南通大学、江苏大学、江苏师范大学均调整为允许复读生报考,目前所有24所高校均面向应届生与复读生开放。
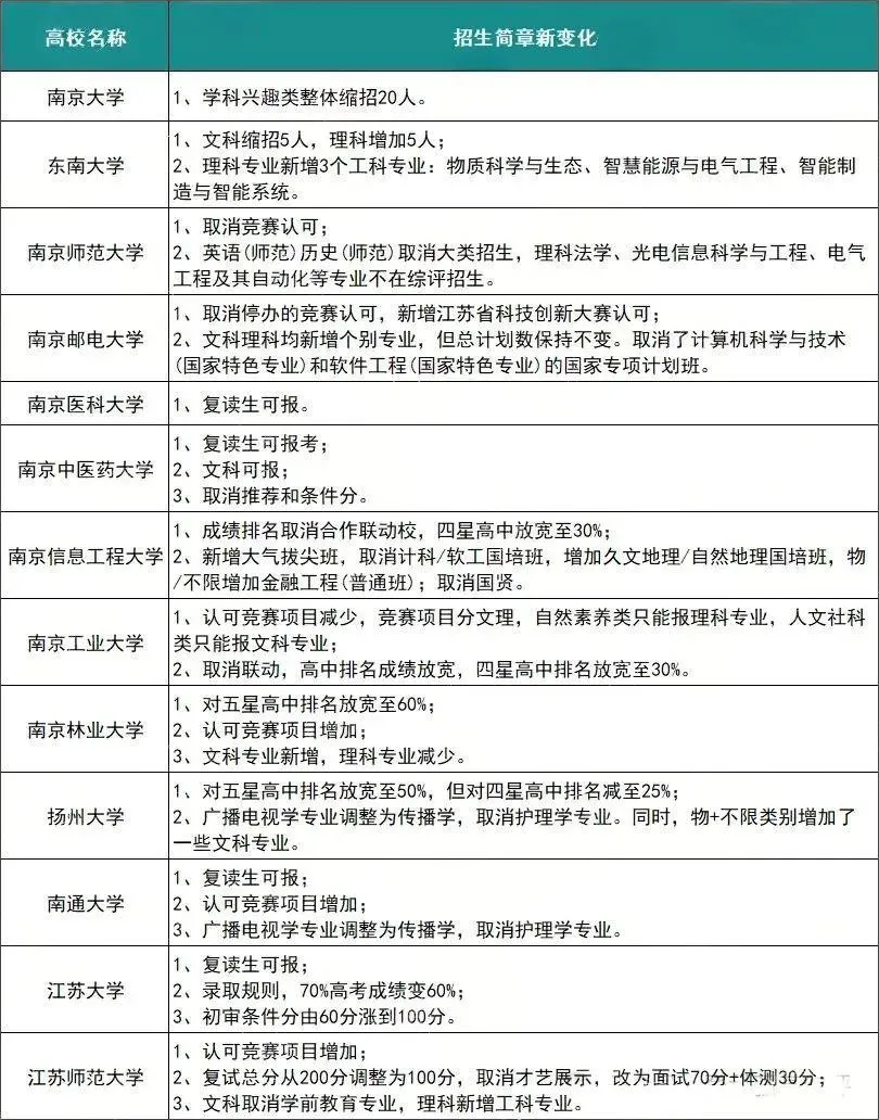
-
南京大学:学科兴趣类缩招20人
-
东南大学:文科缩招5人,理科扩招5人,新增3个理科专业
-
南京邮电大学:新增个别专业
-
扬州大学:取消护理学专业
1.成绩排名要求放宽
南京信息工程大学:取消合作联动校限制,四星高中排名放宽至前30%
南京林业大学:五星高中排名放宽至前60%
扬州大学:五星高中排名放宽至前50%,四星高中排名调整为前25%
2.竞赛认可范围调整
南京林业大学、南通大学、江苏师范大学:认可竞赛项目增加
南京工业大学:认可竞赛项目减少,且分文理科进行认定
各校详细变化见下图:

来源:江苏中教生涯研究院
专业的事情还是得交给专业的人来做 ,需要选科建议、专业职业生涯定位、新高考志愿填报指导或者参加强基计划、综合评价、高校计划。但是不会准备报名材料的家长和同学可以通过以下方式咨询!

课程咨询
新东方国际教育于2020年11月正式成立,是新东方教育科技集团旗下最核心的业务——新东方留学考试板块进行组织升级而来,脱胎于1993年创立的北京新东方国外考试部。
针对不同需求,提供多种有针对性的课程服务,包括雅思、托福、GRE、GMAT、AP、A-Level、OSSD、SAT、ACT等。
在能力背景提升方面,提供高考综合评价规划、中外合办面试课程培训等。
有需要欢迎点击下方小程序,将有专人与您联系~
夜雨聆风
