乐于分享
好东西不私藏

上海体育大学新传考研5年真题合集|2022-2026版

上海体育大学新传考研5年真题合集|2022-2026版

木铎新传考研真题库(2022-2026)
上海体育大学近五年真题合集
私信学姐院校名称
“上海体育大学”
获取近五年真题PDF打印版
点击链接:请扫码添加学姐/学长微信

上海体育大学2026年专硕(MJC)真题
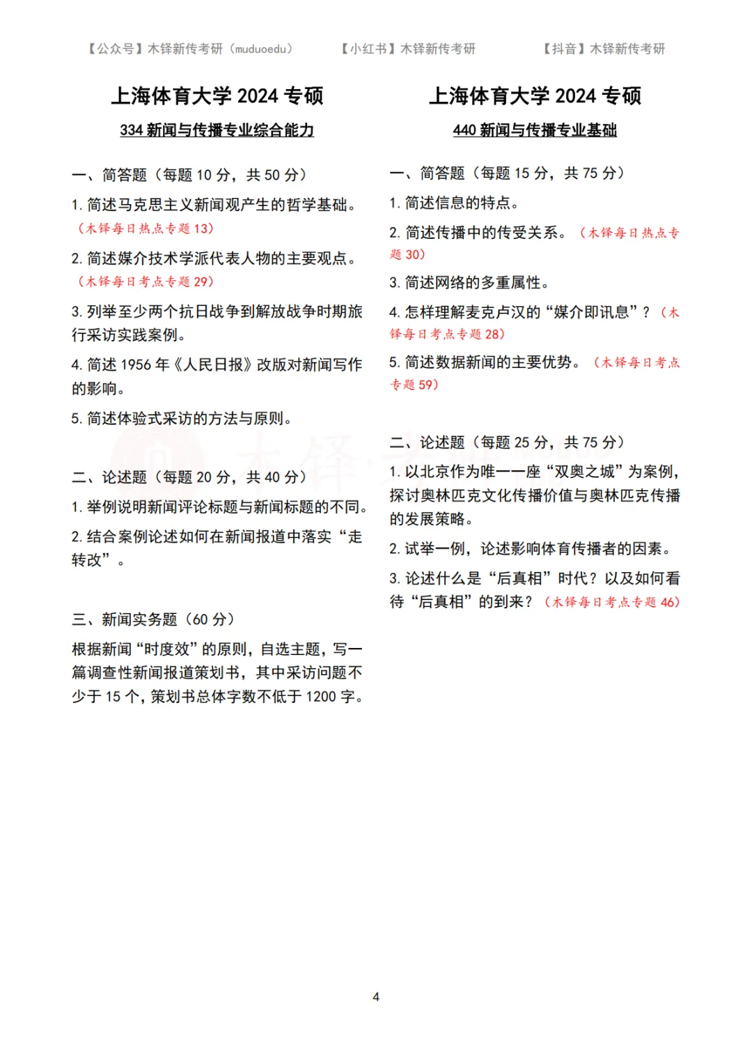
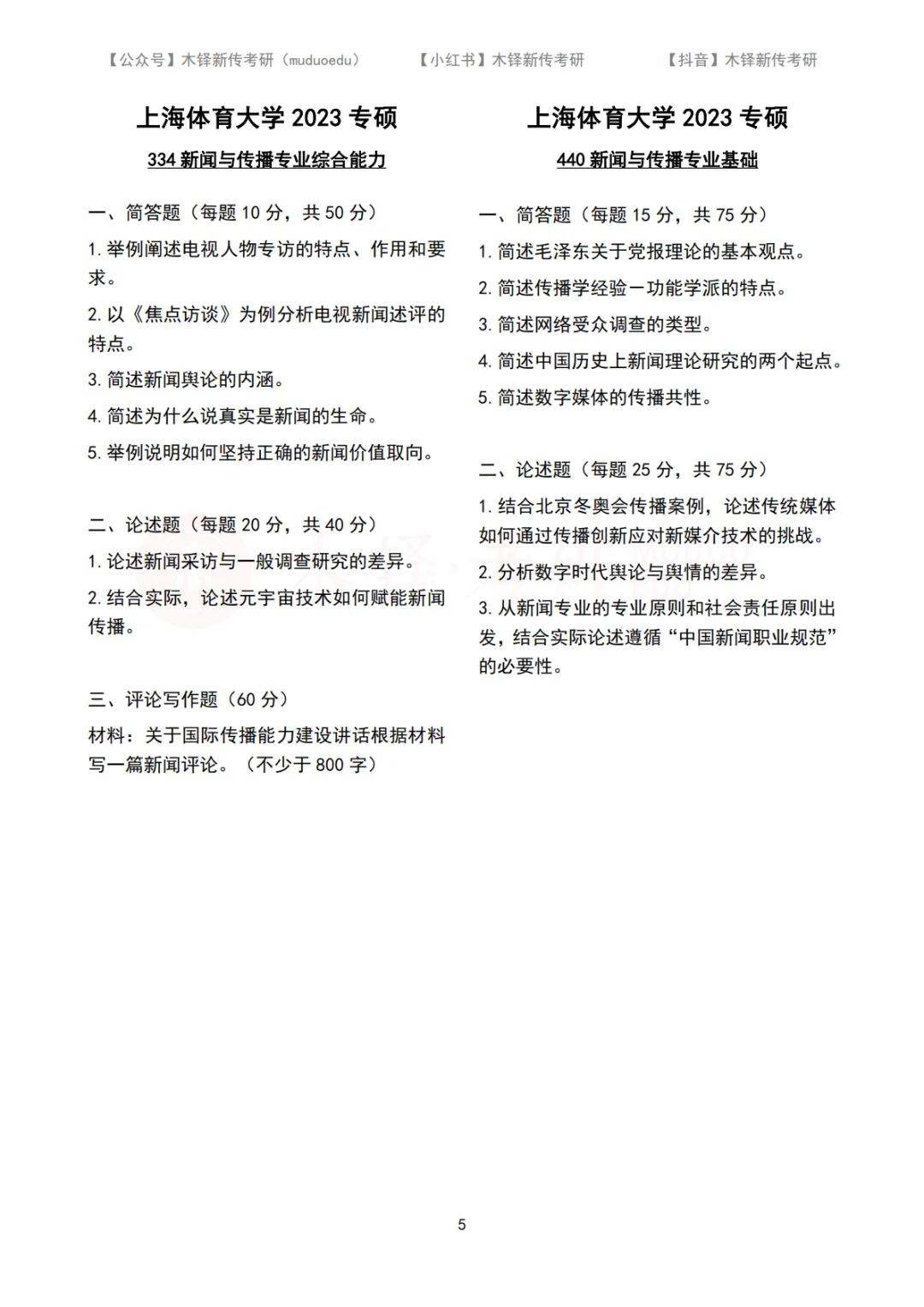
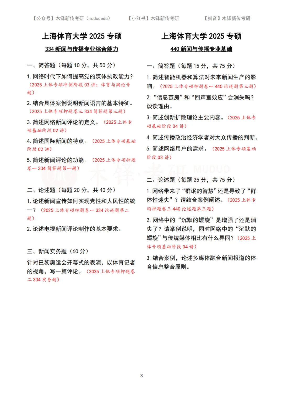
上海体育大学2025年专硕(MJC)真题上海体育大学2024年专硕(MJC)真题上海体育大学2023年专硕(MJC)真题
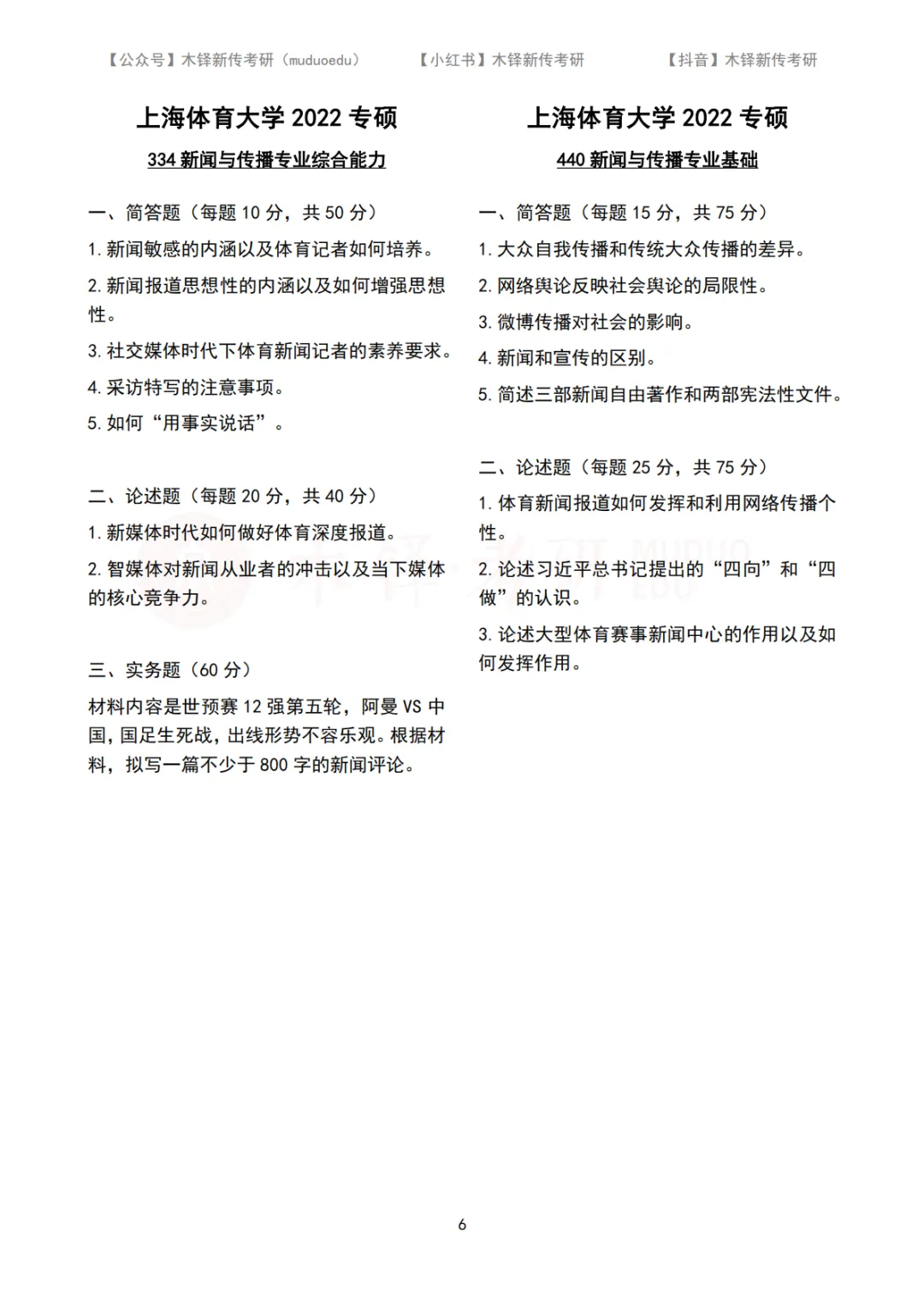
上海体育大学2022年专硕(MJC)真题
|上海体育大学新传考研真题解析
|上海体育大学MJC真题合集(2022-2026)
【关联阅读】
专硕拟录取39人,学硕连续三年调剂 | 上海体育大学新传考研难度分析
【2026上海体育大学院校小班已开】
本站文章均为手工撰写未经允许谢绝转载:夜雨聆风 » 上海体育大学新传考研5年真题合集|2022-2026版

猜你喜欢

  • 暂无文章