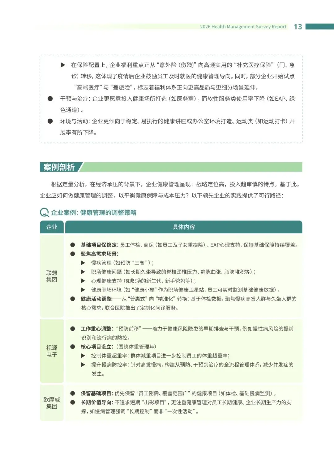
2026企业健康管理调研报告.PDF(附下载方式)






























中再寿险:新环境下寿险公司产品体系策略研究.PDF(附下载方式)
数字平台中的青年新职业趋势研究——以闲鱼为例(2025).PDF(附下载方式)
保险Ⅱ行业深度报告:低利率时代的重逢——中国分红险发展的前世今生.PDF(附下载方式)
2026年保险行业策略报告:银保渠道依靠网点数量渗透,个险渠道由“产品+服务”和“差异化账户”驱动.PDF(附下载方式)
毕马威-2026年中国银行业展望报告:因变立衡,向新致远.PDF(附下载方式)
保险行业深度报告:储蓄和保障双重优势,保险占居民理财比重有望持续提升.PDF(附下载方式)
2025养老护理员职业现状调查研究报告.PDF(附下载方式)
联合资信-保险行业季度观察报(2025年第2期).PDF(附下载方式)
哔哩哔哩-2026年轻人消费行业趋势报告:智性沸腾.PDF(附下载方式)
保险行业专题研究报告:存款搬家与市占率提升双重加持,银保渠道锁定26年新单增长主阵地.PDF(附下载方式)
2025链接大湾区——解码香港未来消费图景.PDF(附下载方式)
中泰证券:寿险公司偿付能力“不可能三角形”.PDF(附下载方式)
安永-再保险行业展望:高管层和董事会必须极具战略定力,方能引领企业致胜业新周期.PDF(附下载方式)
2025全球银行业年度报告:精准为王:银行业竞争新法则.PDF(附下载方式)
胡润百富-2025中国高净值人群金融投资需求与趋势白皮书.PDF(附下载方式)
储能保险行业白皮书:承压的繁荣,为全球储能未来绘制风险抵御蓝图.PDF(附下载方式)
寻找中国保险的Alpha系列之四:从保单到数据,新能源车险的价值跃迁.PDF(附下载方式)
2024-2025保险业风险管理白皮书.PDF(附下载方式)
中国精锐人群生活方式洞察报告(2025年版).PDF(附下载方式)
胡润百富2025中国高净值人群品质养老报告.PDF(附下载方式)
保险行业2026年年度投资策略:分红险重塑产品竞争力,新银保重构渠道新格局.PDF(附下载方式)
2025年从传统模式到精准医疗:中美六大癌症治疗标准十年演进图谱.PDF(附下载方式)
宠物保险行业:年轻世代亲属化身份的情感护盾.PDF(附下载方式)
养老事业和养老产业协同发展的日本经验借鉴.PDF(附下载方式)
中国银行业理财市场年度报告(2025年).PDF(附下载方式)
中国银发经济市场与投资赛道66条(2025).PDF(附下载方式)
中国银发经济的市场潜力评估与多维度发展趋势研判.PDF(附下载方式)
中国积极应对人口老龄化城市能力指数报告.PDF(附下载方式)
益普索-成人健康行业:2025中国成人健康管理洞察.PDF(附下载方式)
新消费行业系列报告——Z世代消费者调研.PDF(附下载方式)
金融保险行业迈向智能驱动新纪元:大语言模型赋能金融保险行业的应用纵览与趋势展望.PDF(附下载方式)
国际私人医疗保险行业:拉丁美洲(英译中).PDF(附下载方式)
AI银行白皮书-智能体驱动,金融范式重构.PDF(附下载方式)
2026中国银行个人金融全球资产配置白皮书.PDF(附下载方式)
2026年中国消费新图景报告-NIQ-2025-21页.PDF(附下载方式)
2026年中国春节消费洞察前瞻趋势报告(报告节选).PDF(附下载方式)
2025年中国医疗健康和生命科学行业报告.PDF(附下载方式)
2025年京津冀养老服务研究报告(现状篇).PDF(附下载方式)
“十五五”规划建议稿解读:以“一老一小”为重点构建人口高质量发展支撑体系.PDF(附下载方式)
中国家庭财富与消费报告2025年第四季度.PDF(附下载方式)
“居民财富何处流”研究一:有多少存款,可供“搬家”.PDF(附下载方式)
养老金配置系列之一:美国养老金产品如何设计?.PDF(附下载方式)
-
更有券商研报、行业报告、保险日签、监管制度等内容…….


夜雨聆风