2026年三年级下册数学《早读晚默提分神器》电子版可打印!



嗨~你好呀!今天给大家分享的是2026年三年级下册数学《早读晚默提分神器》电子版可打印!
三年级下册数学知识点多且杂,想要夯实基础、吃透考点,这份 26 新三下数学每日早读晚默资料太实用了!专为日常巩固设计,帮孩子高效掌握课内核心知识~
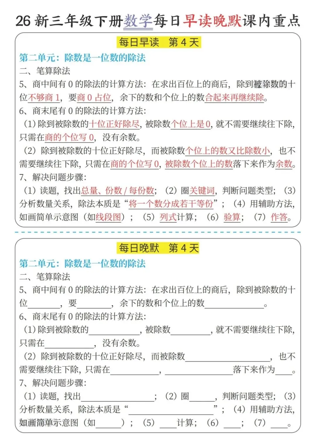
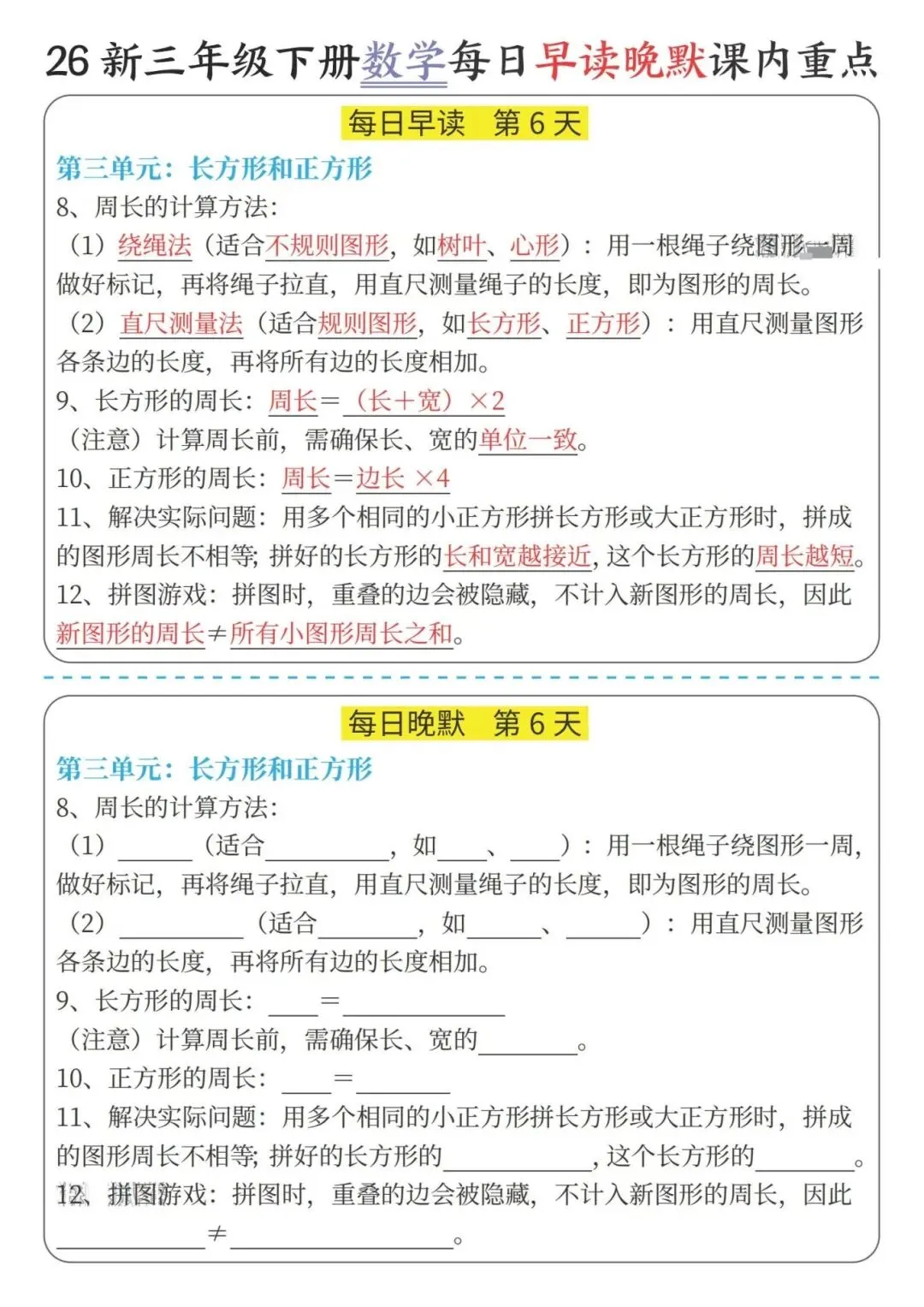
资料覆盖全册重点单元,从生活中的运动现象(轴对称、平移、旋转)、除数是一位数的除法,到长方形和正方形的周长与面积、年日月、小数的初步认识等,每个知识点都拆解清晰。采用 “早读 + 晚默” 的科学模式,早读部分系统梳理定义、公式、解题方法,晚默部分通过填空形式强化记忆,边学边练,加深理解。
内容紧贴课本考点,语言简洁易懂,公式和重点标注明确,方便孩子快速记忆和复习。每天花少量时间坚持练习,既能夯实基础、理清知识脉络,又能培养自主学习习惯,为数学考试筑牢根基,家长辅导也省心,轻松搞定三年级下册数学难点!

(温馨提示:文末有电子版领取方式)











(因篇幅有限,仅展示部分内容)

🌷哈喽~我是柚妈,💪🏻家有俩娃的小学教辅分享达人!
每日精选1-6年级全学科干货教辅📚,同步、专项、拓展,单元,期末测试全覆盖,帮家长省心选资料,助孩子高效学。
✨关注我,学习不迷路
领取学习资料:
①:点一点右下角的“👍”和“❤️”!
②:左下角↓点“关zhu”
③:点我头像,在公众号对话框回复: 1097
查看更多的文章:
说 明
本微信公众账号分享的资源均通过网络等公共合法渠道获得,仅供试用!版权属于原出版机构或影像公司,本资源为电子载体,传播分享仅限于家庭使用与交流心得、参考和辅助购买决策,不得以任何理由在商业行为中使用,若喜欢此资源,建议购买实体产品。文章中的视频及图片均来自网络,版权归原作者或原出版社所有。如有侵权,请及时联系删除。
夜雨聆风