乐于分享
好东西不私藏

众民保中高端2026增值服务说明

众民保中高端2026增值服务说明

众民保中高端医疗险2026版,赠送如下增值服务:

其中,【臻选健康管理服务】4选1,其中一项是体检,今天介绍一下如何领取,及主要信息。
从哪里申请?
众安互联网医院微信小程序/众安保险APP–个人中心–我的权益–选择保单–臻选健康管理服务处进行服务选择。
如何查询自己的城市,有无体检机构?
机构列表查询链接:https://empapp.meinian365.com/Project/Jglist?code=c113895,选择城市–选择机构–选择套餐–查看排期。
由于机构排期实时更新,以实际线上可预约门店为准。
其他注意事项:
1、最快要在保单过完15日犹豫期后,方可使用。
2、最晚在保单到期之前申请,保单到期后就不能申请了。
3、所在城市如果没有对应可预约的体检机构,要么去临近的城市做,要么就选择其他的服务,不能自己体检后找众安报销。
4、只能被保人自己使用,不能给别人用。
5、只能18岁起的成人使用体检项目,儿童投保不能使用体检服务。
药无忧服务是什么?
众安有2000+种家庭四季常用药,选择这个服务,那每个季度开始时,给客户邮寄一个小药箱,里面包含最高价值50元的家庭当季常用药。一年邮寄4次。
如果申请的时候,已经投保过了好几个月,那没申请的季节,自动作废,不补发。
如果你不需要体检服务,或者不能选择体检服务,那也可以选择这个药无忧服务。
慢病管理服务是什么?
就是邮寄一台血压计或者血糖仪给你,用于家庭使用。
血压计/血糖仪,二选一,不是给两种哦。
血糖仪,里面包含50份的试纸和采血针。
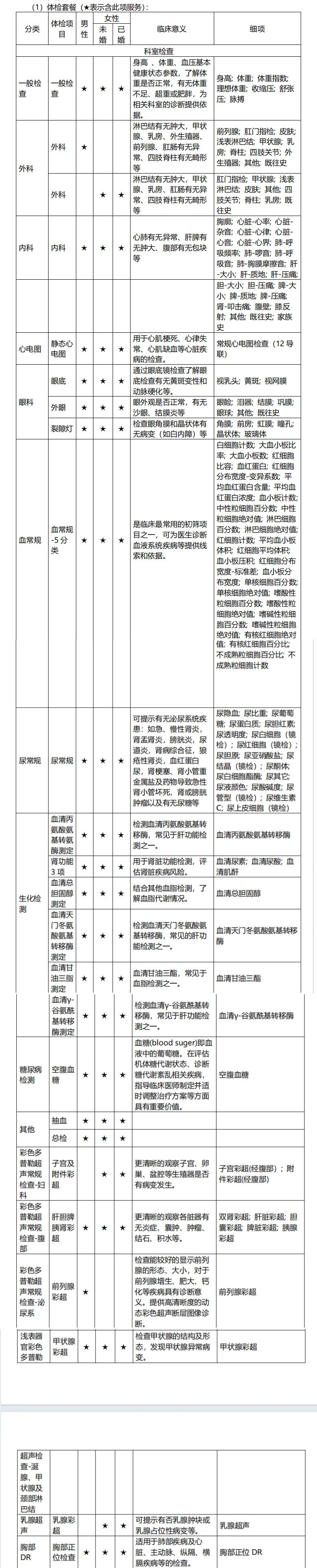
体检包含哪些项目?
本站文章均为手工撰写未经允许谢绝转载:夜雨聆风 » 众民保中高端2026增值服务说明

猜你喜欢

  • 暂无文章