小升初数学行程问题专项练习|电子版完整题库(92)
小升初数学里,行程问题是必考重难点,也是孩子最容易丢分的题型。
这份电子版资料包含:
-
相遇问题 -
追及问题 -
流水行船 -
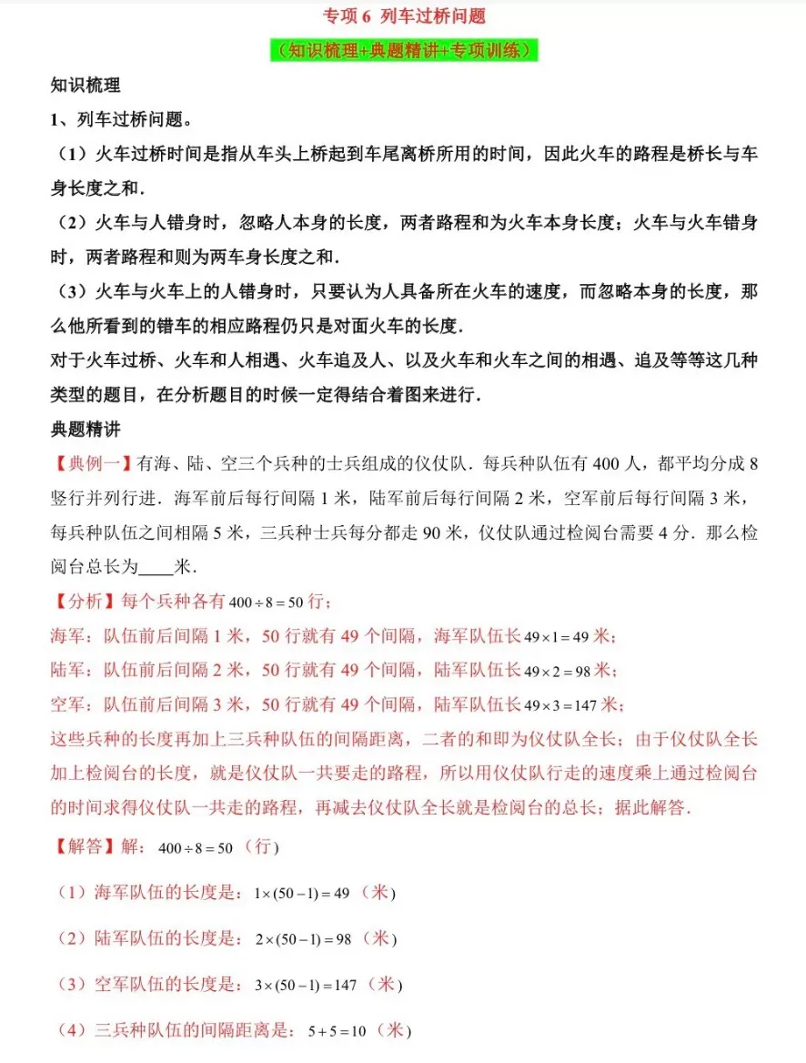
火车过桥 -
环形跑道 -
平均速度等常考题型,由老师整理分类,题目由易到难,配有答案解析,适合孩子专项突破、考前刷题。
资料为PDF 电子版,完整无删减,可直接打印使用。
(0.1r ) 私信回复 123 了解获取








(0.1r ) 私信回复 123 了解获取
小升初数学行程问题专项练习|电子版完整题库(92)
小升初数学里,行程问题是必考重难点,也是孩子最容易丢分的题型。
这份电子版资料包含:
资料为PDF 电子版,完整无删减,可直接打印使用。
(0.1r ) 私信回复 123 了解获取








(0.1r ) 私信回复 123 了解获取