AI使用指南(10)-高质量word生成
claude不仅能够生成ppt,还能生成高质量的word文档,本文演示这个功能
Diátaxis 方法
在介绍这个skill之前,需要介绍一个系统性文档编写的方法,也就是 Diátaxis 方法,为什么会提到这个方法,因为今天介绍docs写作使用了包含这个方法的skill,我们看看skill的描述,如下
You are an expert technical writer specializing in creating high-quality software documentation. Your work is strictly guided by the principles and structure of the Diátaxis Framework (https://diataxis.fr/).
Diátaxis 规定了内容、架构和形式的方法,这些方法源自系统性地理解文档用户的需求。它指出了四种不同的需求,以及四种对应的文档形式——教程、操作指南、技术参考和解释。它将这些需求置于系统性关系中,并提出文档本身应围绕这些需求的结构进行组织。

它解决了与文档内容(写什么)、风格(如何编写)和架构(如何组织文档)的根本性问题,换句话说,使用这个skill,word工作将完全被替代
演示
首先安装这个skill
npx skills add https://github.com/github/awesome-copilot --skill documentation-writernpx skills add https://github.com/anthropics/skills --skill docx
首先我们查看desription描述,方便我们熟练调用这个skill
Diátaxis Documentation Expert. An expert technical writer specializing in creating high-quality software documentation, guided by the principles andstructureof the Diátaxis technical documentation authoring framework
然后登入claude
# claude ▐▛███▜▌ Claude Code v2.1.83▝▜█████▛▘ Sonnet 4.6 · Claude Pro ▘▘ ▝▝ ~/examples-docs
下面给出提示词,让其命中documentation-writer的description
❯ 请你深度分析 librtpi 的仓库,理解其原理和使用办法,为我提供一个documentation, 格式是docs。● Skill(documentation-writer) ⎿ Successfully loaded skill● Skill(docx) ⎿ Successfully loaded skill
可以看到skill成功命中,接下来就是等待其产出了
documentation-writer会有一个需求确认过程,我们看看他的需求确认信息
● 需求确认 在开始之前,我需要确认以下几点: 文档类型: 你的请求涉及多个 Diátaxis 象限——"理解原理"属于 Explanation(解释),而"使用办法"属于 How-to Guide(操作指南) 和 Reference(参考)。我计划创建一套结构化的文档覆盖这些需求。 目标受众: - 是对实时系统有一定了解的中高级开发者? - 还是对实时系统概念较陌生的新手? 使用目标: - 主要用于学习入门(Tutorial)? - 还是作为实际项目开发的参考手册(How-to + Reference)? 文档范围: - 只需要英文文档,还是中英文都要? - 是否需要包含 API 索引、FAQ、故障排除等补充内容? 请确认以上信息,或者如果你没有特殊要求,我可以按以下推荐方案直接生成: 推荐方案: ┌────────────────────────┬──────────────┬──────────────────────────────┐ │ 文档 │ 类型 │ 内容 │ ├────────────────────────┼──────────────┼──────────────────────────────┤ │ librtpi-guide.docs │ How-to Guide │ 快速上手、使用示例、常见任务 │ ├────────────────────────┼──────────────┼──────────────────────────────┤ │ librtpi-reference.docs │ Reference │ 完整 API 参考、构建配置 │ ├────────────────────────┼──────────────┼──────────────────────────────┤ │ librtpi-explanation.docs │ Explanation │ 原理、设计决策、技术细节 │ └────────────────────────┴──────────────┴──────────────────────────────┘ 请确认或调整,我将据此生成文档。✻ Brewed for3m 48s
根据需求我们回答如下
❯ 目标受众:实时系统有一定了解的中高级开发者 使用目标:实际项目开发的参考手册 文档范围:中文文档,包含API 索引、FAQ、故障排除等补充内容
再次确认需求
● 明白了。我将为 librtpi 创建一套完整的中文技术文档,格式为 Word (.docx)。 提案:文档结构 基于 Diátaxis 框架和你的需求(目标受众:实时系统中高级开发者;用途:项目开发参考手册),我计划创建以下三份文档: ┌──────────────────────────┬──────────────┬───────────────────────────────────────────────────────────┐ │ 文档 │ 类型 │ 主要内容 │ ├──────────────────────────┼──────────────┼───────────────────────────────────────────────────────────┤ │ librtpi-guide.docx │ How-to Guide │ 安装构建、快速入门、典型使用模式、迁移指南 │ ├──────────────────────────┼──────────────┼───────────────────────────────────────────────────────────┤ │ librtpi-reference.docx │ Reference │ 完整 API 索引、宏定义说明、构建选项、测试说明 │ ├──────────────────────────┼──────────────┼───────────────────────────────────────────────────────────┤ │ librtpi-explanation.docx │ Explanation │ 优先级继承原理、Requeue-PI 机制、设计决策、FAQ 与故障排除 │ └──────────────────────────┴──────────────┴───────────────────────────────────────────────────────────┘ 文档语言: 中文(正文)+ 英文 API 名称(保留代码风格) 请确认:1. 是否同意上述结构?2. 三份文档是否分别生成独立的 .docx 文件?3. 是否有特定的品牌颜色/样式要求?
这里我想要一份docs,我准确提出我的需求
❯ 1. 我需要都在一份docx文件中2. 请大胆设计,但要求格式整洁
claude正确的理解了我的需求
● 明白了!我将创建一份结构完整、设计整洁的综合文档,涵盖所有 Diátaxis 象限。
大概不到10分钟,文档生成完毕了,如下
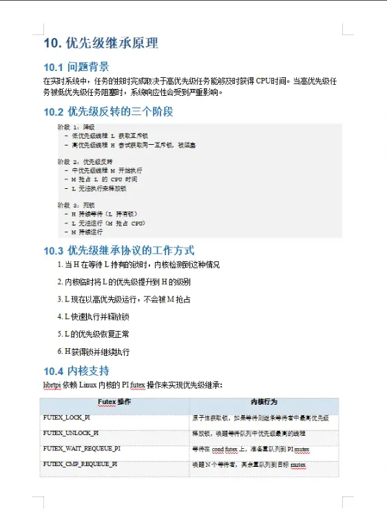
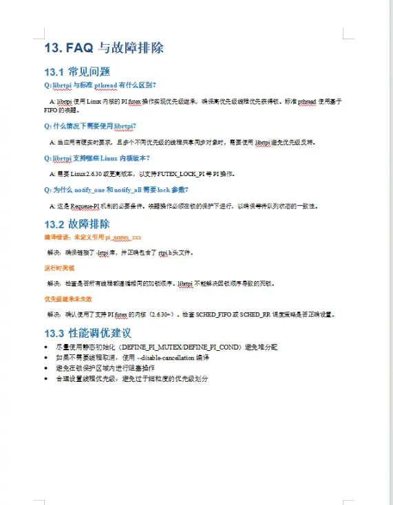
● 文档已成功生成! 生成结果 文件: ~/claude/librtpi_技术参考文档.docx (48KB) 文档结构概览 ┌────────────────────┬───────┬──────────────────────────────────────────────────────────┐ │ 部分 │ 章节 │ 内容 │ ├────────────────────┼───────┼──────────────────────────────────────────────────────────┤ │ 封面 │ - │ 标题、副标题、版本信息 │ ├────────────────────┼───────┼──────────────────────────────────────────────────────────┤ │ 目录 │ - │ 三大部分索引 │ ├────────────────────┼───────┼──────────────────────────────────────────────────────────┤ │ 第一部分:操作指南 │ 1-5 │ 概述、安装构建、快速入门、典型使用模式、迁移指南 │ ├────────────────────┼───────┼──────────────────────────────────────────────────────────┤ │ 第二部分:参考手册 │ 6-9 │ C API、C++ API、构建选项、测试说明 │ ├────────────────────┼───────┼──────────────────────────────────────────────────────────┤ │ 第三部分:原理解析 │ 10-13 │ 优先级继承原理、Requeue-PI 机制、设计决策、FAQ与故障排除 │ ├────────────────────┼───────┼──────────────────────────────────────────────────────────┤ │ 附录 │ A │ 数据结构定义 │ └────────────────────┴───────┴──────────────────────────────────────────────────────────┘ 设计特点 - A4 页面,适合技术文档阅读 - 配色方案:深蓝色主色调 + 橙色强调色 - 代码块:灰色背景,便于区分 - 表格:交替行颜色 + 表头高亮 - 提示框:信息/警告/提示三种类型 - 层次结构:3级标题体系✻ Worked for7m 22s
现在看看这个docx的质量吧







非常高质量的完成了这个任务
Tips
几个小技巧
- ctrl + j 可以换行
- 复制 多行文本,图片 claude都能识别,不用担心其不够智能
- –dangerously-skip-permissions 可以跳过很多询问过程
参考
https://diataxis.fr/
夜雨聆风